CAFE

자작품 전시장

헤드폰 앰프 제작

작성자삼족오|작성시간22.05.04|조회수353 목록 댓글 13

헤드폰 앰프가 필요해서 하나 만들어 보았습니다.

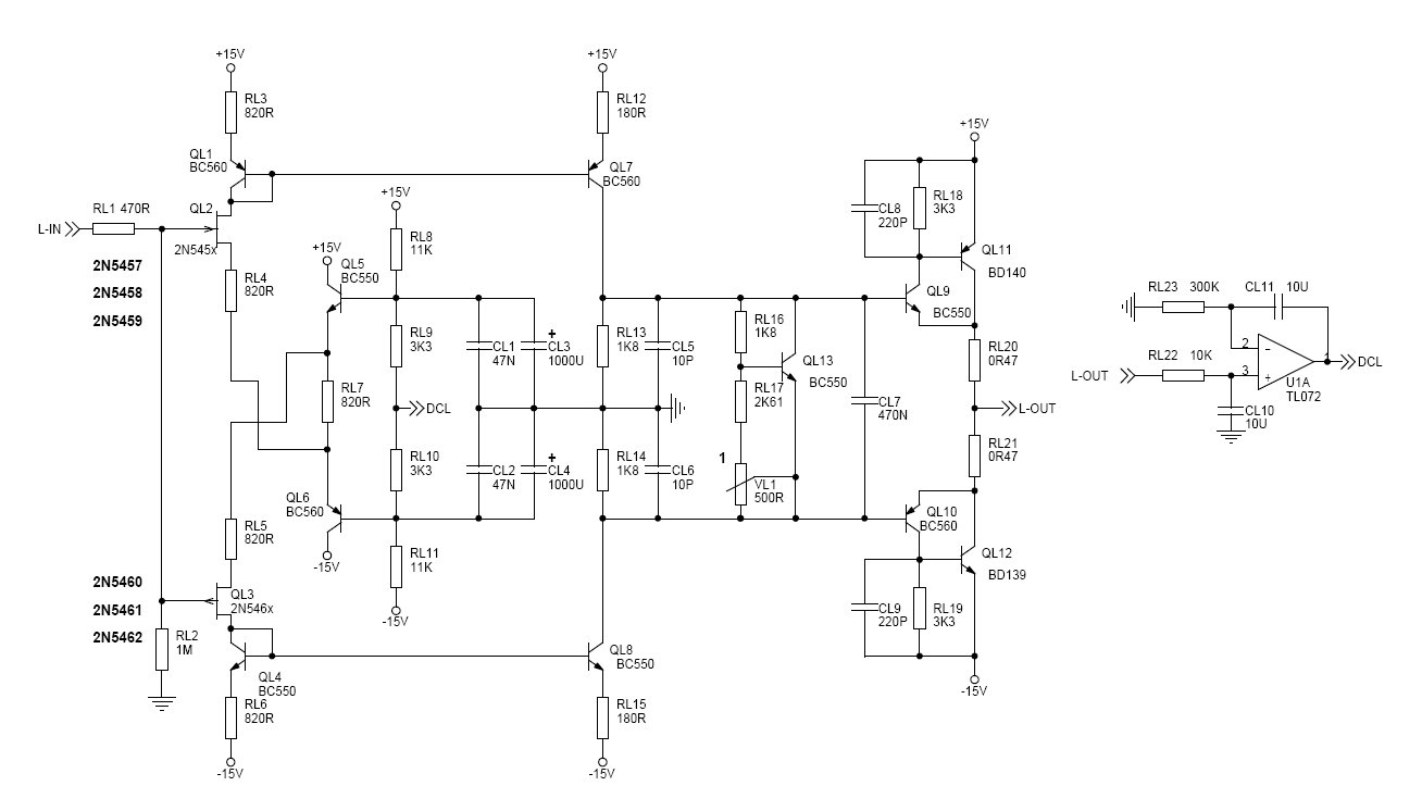
KUMISA III 로 알려진 회로 중 Cavalli-Kan Version (https://www.amb.org/audio/ck2/)입니다.

 

PCB 기판은 10년 전 쯤에 해드폰앰프 사이트에서 공제할 때 공 기판을 구해 두었던 것을 이제야 사용했습니다.

10년 숙성된 기판인 셈입니다.

 

 

 

기판은 2N5487 2N5560을 사용하도록 되어 있으나 지금은 구하기 쉽지 않고 2SK170 2SJ74를 예전에 구해 둔 것이

있어서 이용했습니다. FET 다리 배열이 달라 다리꼬기를 해서 결과적으로 Cavalli-Kan의 회로와 동일하게 되었습니다.

 

케이스는 구멍 가공(AC인렛, RCA단자, 볼륨, 헤드폰 잭 등)이 되어 있는 것을 구입했습니다.

 

전원트랜스는 지인으로 부터 얻은 R-코어 트랜스입니다.  15-0-15, 15-0-15 로 된 권선 중 15-0, 15-0V 만 사용합니다.

 

임시로 뚜껑을 덮어서 위 쪽 나사를 아직 체결 안했네요.

이제 조용히 음악 들을 수 있게 되었습니다.

다음검색
현재 게시글 추가 기능 열기

댓글

댓글 리스트
  • 답댓글 작성자송진내음 | 작성시간 22.05.04 삼족오 그렇군요.
    개방형이고 임피던스가 상대적으로 높지만 잘 만들어진 해드폰 앰프에 연결해서 들어보고 싶어요.
    제 해드폰 앰프는 복각품이라 스펙도 모르고 제소리가 나오는지 알수도 없어요.
  • 작성자깡통2 | 작성시간 22.05.05 숙성이 잘되었으니 더 환상적일거 같읍니다,,,중학생때 머이마이 처음산 친구가 스테레오 음악 헤드폰으로 들려줬을때 엄청 놀라고 환상적 감흥을 일으켰읍니다,.
    그때 그기분을 저도 다시느껴보고 싶어요,,
  • 작성자운영지기 | 작성시간 22.05.05 탐스런 헤드폰앰프를 시작 하셨군요
    고품질 수제품으로 한번들으면 헤드폰 못벗을것 같아요..(^^)
  • 작성자반달 | 작성시간 22.05.05 회로가 수십와트급 전형적인 파워앰프와 같습니다.
    고임피던스 저임피던스 낯가림 하지 않겠습니다.
  • 작성자윤선생 | 작성시간 22.05.06 요즘은 휴대폰 성능이 좋아서 저는 헤드폰을 바로 꽂아서 듣습니다.
    그래도 헤드폰 전용앰프가 좋겠지요.
댓글 전체보기
맨위로

카페 검색

카페 검색어 입력폼