배터리 과방전 방지 회로 자작

작성자삼족오|작성시간12.04.06|조회수1,051 목록 댓글 21

NiMH 배터리로 액티브 안테나를 구동하다보니 어느듯 저도 모르게 배터리가 과 방전되곤 합니다.

배터리가 미리 설정한 전압 이하로 방전되면 출력을 차단하고, 리셋 버튼을 누르거나 회로전원을 재 연결하여야

다시 출력이 ON 되도록 만들어 보았습니다.


 

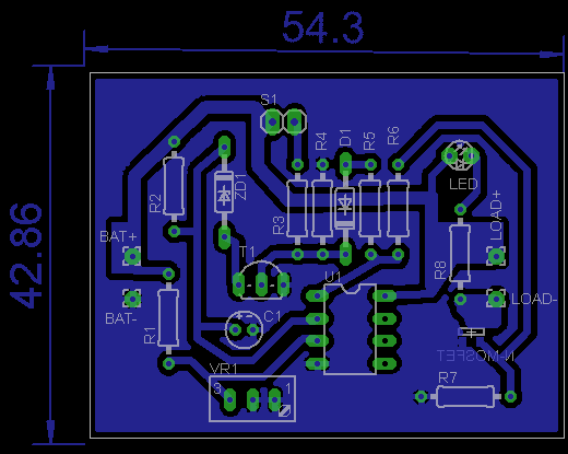
간단히 회로 설명을 드린다면, R1과 VR1 에 의해 샘플링된 전압이 OP앰프의 비반전입력(U1 pin 3)에 연결되고 제너다이오드에 의한

기준전압이 반전입력(U1 pin2)에  인가됩니다.

샘플링된 배터리 전압이 기준전압 이하로 떨어지면 U1의 출력(pin 1)이 0 전위 가까이 되고 N-MOSFET이 OFF로 되어

출력 전류가 차단됩니다. 동시에 T1 이 OFF 되기 때문에 U1의 2번 핀은 거의 배터리 전압과 같아 지고  3번 핀이 2번핀

보다 낮은 전위가 됩니다. 그래서 부하가 꺼져서 배터리 전압이 올라가더라도 출력은 계속 OFF 상태를 유지하여

줍니다.(히스테리시스 현상 배제)

출력을 다시 ON 하려면 배터리를 떼었다 다시 연결하거나 리셋 스위치 S1을 순간적으로 ON시키면 됩니다.


간단히 PCB패턴을 그리고...


45x70x18 mm 크기의 플라스틱 케이스에 넣어 보았습니다.

 


출력 측 상태를 표시하기 위하여 LED를 하나 켰습니다.


전압 설정용으로 1회전 반고정저항을 사용했는데도 전압 설정에 별로 어렵지는 않았습니다.

리셋 스위치는 생략하고, 주로 소 전류 부하를 걸기에 출력 FET는 SMD형 N-MOSFET 4.2A 20V 규격의 IRLML2502를

사용했습니다. 시험하여 보니 대략 8.6V~20V 까지 설정 가능합니다.(출력 FET 전압이 최대 20V 이어서...)

출력이 차단되었을 때 회로가 소모하는 전류는 0.6mA 정도 되는군요.


이상 허접한 제작기였습니다.


첨부파일 _LV_Cutoff_LM358_12V.pdf


다음검색
현재 게시글 추가 기능 열기

댓글

댓글 리스트
  • 답댓글 작성자삼족오 작성자 본인 여부 작성자 | 작성시간 12.04.06 스피드님, 오랜만입니다. 안녕하시지요?
    이 회로는 충전회로는 아니고요 배터리 과방전을 방지할 목적으로 설정 전압 이하로 배터리 전압이 떨어지면 출력을 차단하는 기능입니다.
  • 답댓글 작성자스피드 | 작성시간 12.04.06 예 그렇습니까?
    삼족오님 제가 급하게 대충 본 결과 잘 못 알게 되었습니다 ㅋㅋ 예 삼족오님도 잘 계시죠?
    nimh 밧데리 충전기 언제 함 올려주시죠? 안녕히 계십시요
  • 답댓글 작성자삼족오 작성자 본인 여부 작성자 | 작성시간 12.04.07 스피드님, 이메일 보냈습니다.
  • 작성자6146B(김병주) | 작성시간 12.04.06 이크
    pcb도 직접 만드셨네요~~

    암튼 울 카페 질문자들에 대한 정보제공의 1인자로 늘 감사드리고 있습니다.
    뭐 하시는 분일까???
  • 작성자김 성우(HL2DBW) | 작성시간 12.04.11 밧데리 사용기기에 정말로 필요한 기기입니다.
    감사합니다.
댓글 전체보기
맨위로

카페 검색

카페 검색어 입력폼