CAFE

철골구조

Shop dwg의 이해

작성자이티™|작성시간11.06.07|조회수2,997 목록 댓글 0

SHOP DWG은 위 도면과 같은 COLUMN DETAIL(기둥)과 기둥에 붙는(층을 형성하는) GIRDER DETAIL와 GIRDER에 붙는 (바닥을 형성하는) BEAM DETAIL 등이 있습니다.

 

철골 shop 도면에서 용어

철골도면은 H형강의 기둥이 어떻게 세워져 있느냐에 따라서 앞,뒤 ,왼쪽, 오른쪽이 정해집니다.

B.S  =  Both  Side  ( 양쪽면에 있는 부재를 지칭함, 양쪽에(앞과 뒤에 같은 사이즈, 형상의 부재가 들어올때) 들어오는 부재 )

N.S = Near  Side    (가까운 쪽에 있는 부재를 지칭함, 형강의 앞에 들어오는 부재 )

F.S = Far  Side     ( 먼 쪽에 있는 부재를 지칭함, 뒤에 들어오는 부재)

PLATE 두께가 같을때는 B.S,  다를경우는 F.S , N.S를 써서 PLATE를 가리킬때 씁니다.

Verify  =   변화 치수라는 의미 인데 다르게 표현하면 위치에 따라 디테일은 같지만 어떤 한  치수가 여러가지가 있다는 의미

 

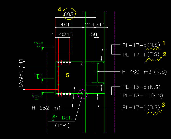
1. N.S 가 무슨 뜻인가요?

-(Near Side) -왼쪽, 좌측(앞쪽), 가까운 쪽

도면을 해석하면 두께 17mm의 PLATE가 앞에 붙는 것을 표시해준것입니다.

 

2. F.S가 무슨 뜻인가요?

-(Far Side) -먼쪽, 건너편(뒷쪽)

도면을 해석하면 앞과 뒤의 두께가 같은 17mm의 PLATE 붙는데도 분류한 것은 형상이 틀린 PLATE입니다.

 

3. B.S가 무슨 뜻인가요?  부재의 이름은 뭐지요

-(Both Side)-양면이 있는, 양쪽(앞면 & 뒷면)

도면을 해석하면 17mm의 같은 형상의 PLATE가 붙음.

 

 

 

 

 

 

 

 

 

 

다음검색
현재 게시글 추가 기능 열기

댓글

댓글 리스트
맨위로

카페 검색

카페 검색어 입력폼