CAFE

★ EL34 PP AMP 공제방

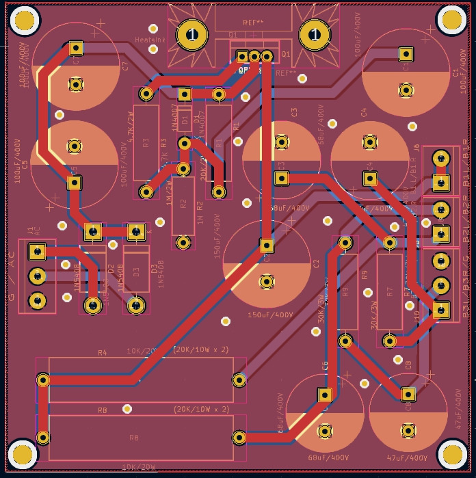
PCB아트웤(KiCAD 8.0)..... A2 Drive 6V6_Single Amplifier PCB 패턴

작성자J T KWON|작성시간24.12.01|조회수343 목록 댓글 3

 

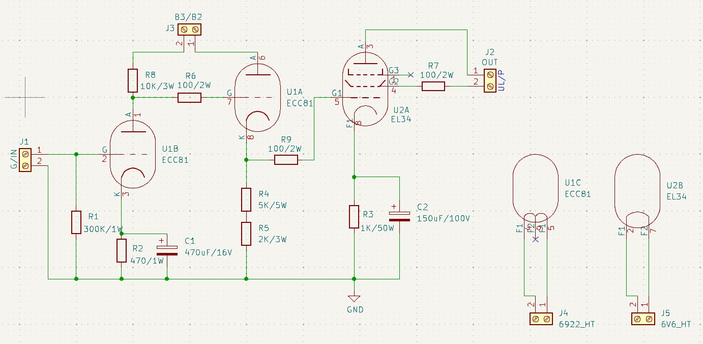
A2 Drive 6V6_Single 신호부 회로도

 

 

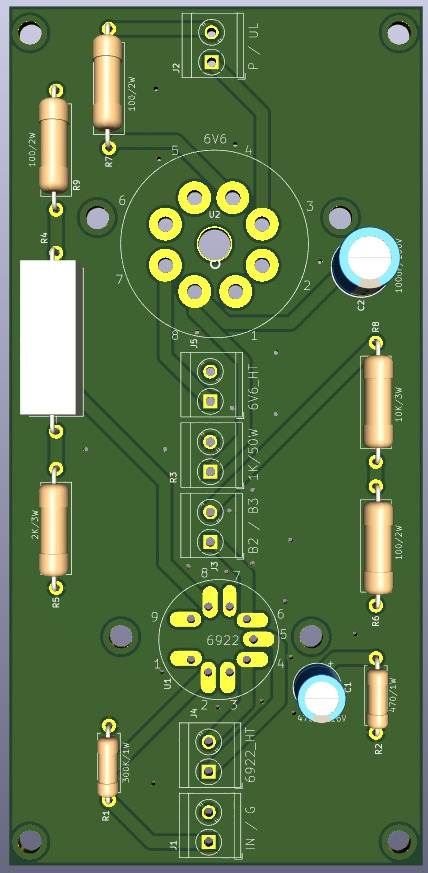
신호부 윗면
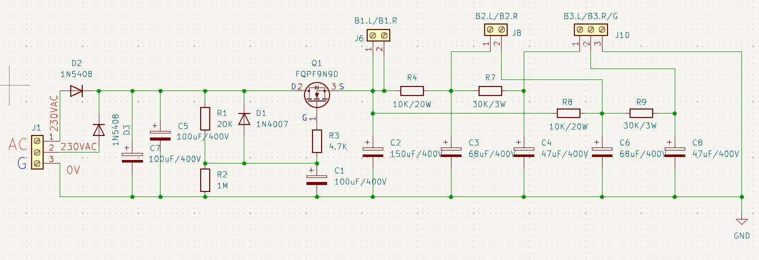
PCB사이즈: 70.5 x 146.5mm
PCB는 한쪽 채널만 설계 하였기에 앰프제작시엔 2개의 PCB를 장착해야 합니다.

 

 

진공관: 6922(6DJ8, ECC88)
           6V6(6V6GT)
PCB사이즈: 70.5 x 146.5mm

단자대 6개 설명:
IN/G: 신호입력 단자로 볼륨 OUT에서 나온 쉴드선 연결
6922_HT: 초단관 AC 히터 연결(6.3V)
B2/B3: 전원부에서 나온 B3, B2 전원선 연결
1K/50W: 1K/50W 알미늄 저항 연결
6V6_HT: 출력관 AC히터 연결(6.3V)
P/UL: 출력트랜스 P/UL선 연결

PCB한판에 6개씩 들어가므로 단자대는 총 12개가 필요합니다.
PCB는 한쪽 채널만 설계 하였기에 앰프제작시엔 2개의 PCB를 장착해야 합니다.
좌우 따로 구별이 없도록 설계하였기에 장착하는데는 무리가 없으리라 봅니다.
1K/50W 알미늄저항은 발열문제로 PCB에 장착을 못하니 샷시에 부착후 배선재로 1K/50W 단자대에 결속해주면 됩니다.

진공관및 트랜스를 케이스 내부에 실장해도되고(내부실장시엔 PCB용 소켓으로 구입), 상판위에 올릴시엔 상판의 소켓과 PCB의 소켓단자를 배선재로 연결해주면 상판제작도 가능합니다.(상판제작시 소켓은 PCB엔 필요없고 상판에만 장착해줌)

 

 

 

진한 적색선은 패턴입니다.
옅은 적색바탕은 전부 그라운드 입니다.
그라운드 이기에 패턴과 분리되어 있고, 그라운드 패턴은 하나로 연결되어 있습니다.
희미하게 보이는 패턴은 PCB뒷면의 패턴입니다.

패턴을 뜨고 최종 그라운드 쉴드 처리까지 해주는 비아까지 마무리 했습니다.
그라운드에 비아를 해주는 이유는 전면과 뒷면의 그라운드를 서로 연결해주어 쉴드 처리를 하기 위함입니다.
그래야만 노이즈가 없습니다.
앞면과 뒷면의 그라운드가 PCB의 거의 대부분을 감싸고 있기에 노이즈 차단에 좋은 효과를 볼수 있게됩니다.

PCB 전체 사이즈는 96 x 97mm입니다.
100 x 100mm를 넘어가면 가격이 대폭 오르게 됩니다.
만능기판에 제작하게되면 80 x 80mm정도의 사이즈로도 만들수 있지만 패턴의 겹침 해소와 씰크스크린을 하다보니 PCB 사이즈가 커지네요.

 

 

PCB기판 설계시...패턴을 뜨고, 거버파일을 생성하기 전에 먼저 PCB의 문제점은 없는지 시뮬레이션으로 검사를 완료 했습니다.
패턴의 폭은 사진으론 상당히 두꺼워 보이지만 실제론 2mm 밖에 안됩니다.
4~5mm 정도의 두께로 해보고 싶었지만 그러다보면 너무 폭이넓어 패턴을 뜰수가 없게됩니다.
디지털용 PCB는 0.2mm정도의 폭으로 패턴을 뜨더군요.
하지만 진공관 앰프용은 패턴이 좀더 넓어야 합니다.

 

A2 Drive 6V6_Single Amplifier의 PCB 패턴을 마무리 했습니다.
KiCAD로 PCB설계 하느라 너무 신경 썼더니 머리가 부서지는줄 알았습니다.
어찌되었건 잘 마무리되서 한숨 돌립니다.
다음검색
현재 게시글 추가 기능 열기

댓글

댓글 리스트
  • 작성자별디오 | 작성시간 24.12.02 kicad를 오랫동안 사용했는데 매우 편리한 도구입니다
    저는 신호라인은 주로 1mm를 사용하고 B전원은 3mm 히터전원은 4mm 를 주로 사용합니다
    고압 트랙은 간격을 따로 정할수 있어서 매우 편합니다
    또한 부품실장 3D 시뮬레이션이 편한 기능이나
    새로운 라이브러리를 만들때는 모델링 파일을 따로 구해서 사용해야 하므로 매우 번거로운 작업이긴합니다^^
  • 답댓글 작성자J T KWON 작성자 본인 여부 작성자 | 작성시간 24.12.02 진공관 소켓 풋프린트 라이브러리가 없어서 직접 만들어 봤습니다.
    9핀, 8핀, 4핀용 소켓을요.
    그런데 소켓의 정확한 스펙이 없어서 결국 알리를 뒤져서 스펙을 찾았고, 나름대로 규격에맞게 풋프린트를 그렸습니다.
  • 답댓글 작성자J T KWON 작성자 본인 여부 작성자 | 작성시간 24.12.02 J T KWON B전원은 3mm가 좋을것 같습니다. 한번 수정을 해봐야 겠습니다...감사합니다^^
댓글 전체보기
맨위로

카페 검색

카페 검색어 입력폼