CAFE

C 프로그래밍

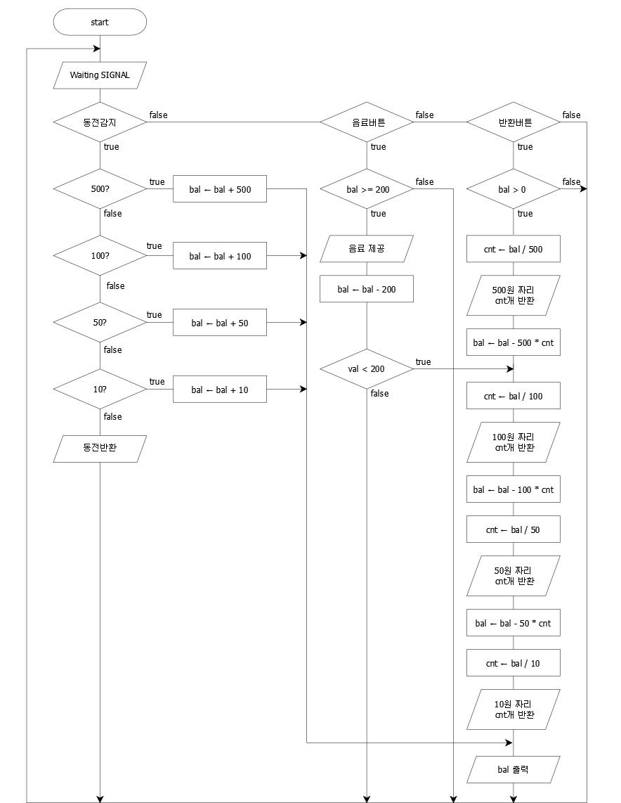
자판기 흐름도 예

작성자별은빛나고|작성시간17.04.15|조회수435 목록 댓글 0



< 문제 출처 : http://kin.naver.com/qna/detail.nhn?d1id=1&dirId=104&docId=274721276&page=1#answer1 >





dia file 

첨부파일 자판기.dia




다음검색
현재 게시글 추가 기능 열기

댓글

댓글 리스트
맨위로

카페 검색

카페 검색어 입력폼