CAFE

생활속지식

[스크랩] 정전에따른 발전기 동작 시스템 계통도

작성자냉동막걸리(최준호)|작성시간13.01.02|조회수3,241 목록 댓글 0

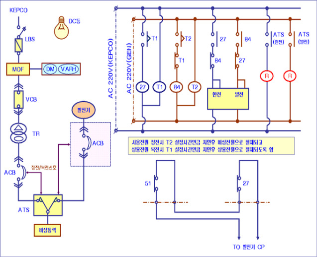
정전에따른 발전기 동작 시스템 계통도

 

[한전전원 정전]  

1단계 : VCB반 UVR이 작동하고 이에 따란 VCB가 차단되며 ACB반 ACB도 내장된 UVT에 의해 모두 차단됩니다. 이때 VCB반에선 부저 가 발생합니다.   

2단계 : VCB반에 있는 한전전원표시램프가 OFF되며 변전실 및 발전기실의 모든 DC등이 점등됩니다.                 

3단계 : 발전기 제어반에선 한전측 ACB 1차측과 ATS와 연계된 정전신호를 받아들여 곧바로 기동에 들어갑니다.                 

4단계 : 한전전원이 정전됨을 인식한 후 설정된 T2시간후 84번 릴레이가 작동되어 한전라인 84번 "b"접점이 떨어지면서 라인이 끊어지고 발전라인 84번 "a"접점이 동작되면서는 발전라인이 연결되므로 ATS가 한전에서 발전라인측 으로 절체됩니다.

[평상시(한전전원이 투입되고 있을 때)는 27번 릴레이는 동작되어 있고 84번은 OFF되어 있습니다.  * 우측 상부 ATS Sequence참조]

5단계 : 기동된 발전기는 정전압, 정주파수, 정속도 등.. 자체 진단과정을 거친후 발전기반 ACB를 투입합니다. 이때 투입시간이 ATS가 발전측으로 절체된 T2시간보다 반드시 길어야 합니다.(즉 ATS가 발전측으로 전환된 후 발전기 ACB가 투입되어야 함 )

6단계 : 이로써 비상동력 투입이 완료되고 변전실, 발전기실의 모든 DC등은 소등됩니다.(DC등은 반드시 소등되어야 함 )

7단계 : 각동에 비상동력이 제대로 공급되어 승강기 등.. 비상시스템이 정상 동작되는지 확인하고 방재실에 있는 중앙 감시반의 상태도 확인 합니다.                     

8단계 : 모든 동작이 이상없음을 체크한 후 한전측에 정전예상시간을 확인하여 발전기 연료탱크 연료보충 등 제반사항에 대비 합니다.

기 타 : 참고로 1,2단계는 같은 시간에 이루어집니다. 

 

 

[한전전원 복전]   

1단계 : VCB반 한전전원표시램프 및 LBS반 통전표시기 동작을 확인한다.                   

2단계 : VCB반에서 부저 STOP버튼을 누르고, RESET버튼을 누른다음 VCB를 투입시킨다[수동시행] [부저 STOP버튼 및 RESET버튼 관련건은 보통 정전초기에 미리 함 ]

3단계 : VCB가 투입되면서 ACB 1차측에 전원이 공급되어 ATS반에서 복전을 인식하고 발전기반에 복전신호 를 보냅니다.                

4단계 : 발전기는 설정시간후 발전기반 ACB를 OFF 시킵니다.(자동)    

5단계 : 발전기 ACB가 OFF되면서 곧바로 모든 DC등이 다시 점등 됩니다.

6단계 : 복전을 인식한 ATS는 T1시간후 27번 릴레이가 작동되어 발전라인은 "b"접점에 의해 라인이 끊어지고 한전라인은  27번 "a"접점에 의해 연결되어 ATS가 발전측에서 한전측으로 절체됩니다.이때 중요한 점은 발전기 ACB가 차단되는 설정시간보다 ATS가 한전측으로 절체되는 시간(T1)이 길어야 합니다.(즉 발전기 ACB가 차단된 후 ATS가 한전측으로 절체되어야 함 )

7단계 : ATS가 한전측으로 전환됨을 확인한 후 ACB를 투입 시킨다.(수동시행)

8단계 : ACB가 투입되면서 다시 모든 DC등이 소등 됩니다.

9단계 : 발전기 엔진 및 동체의 과열을 방지하기 위해 상용전원 복전 후 부하절체 시점에서 3∼5분 후에 발전기가 정지됩니다.

10단계 : 이로써 복전시스템이 완료되는데 복전후 각동에 직접가서 다시 정상적인 동작여부를 확인 합니다.

11단계 : 모든동작이 이상없음을 확인한 후 연료탱크 연료보충 등 제반사항에 대비합니다.

12단계 : 방재실에 있는 중앙 감시반을 확인한 후 정전후부터 복전까지 발생한 내용을 printing합니다.

 

[발전기 운전제한]  

우측하단 Sequence 참조 : ACB 2차측에서 과부하 및 사고(단락 등)가 발생하여 ACB가 차단되고 다시 VCB가 차단 되었을 때 발전기가 정전으로 인식하고 기동하면 부하측의 사고처리가 끝나지 않았는데 전원을 공급하게 되는 문제가 발생합니다.이를  방지하기 위해 한전전원이 정전되어 27번릴레이가 "b접점에 복귀(평상시 떨어져 있음)하여 라인이 연결되더라도 ACB의 51번 릴레이가 작동되어 있으면 51번 "b"접점이 떨어짐으로 발전기가 기동할 없게 하는 시스템 이다.

 

결 론: 즉 27번과 51번이 직렬로 연결되어 있어 발전기가 기동하려면 27번(b접점)이 복귀(한전전원 정전)하고 51번(b접점)은 동작되지 말아야 한다는 것입니다.

 

 

진공차단기(VCB, Vacuum Circuit Breaker) 일반

 

 

1. 구조는 인출형이며 정격은 24㎸이상 3P 600A 이상이다.  

2. 정격차단용량 : 520MVA,   

3. 조작 : 투입조작 전원 - DC 110V, 트립제어 전류 - 5A 이하          

 a. 트립방식- 전압트립 방식(DC 110V)           b. 투입 조작방식- 모터 스프링 Charge 방식

 

각종 보호 계전기(OCR, UVR, OCGR)

 

1. 각종 보호계전기로 매우 중요한 장비임  

2. 탭값 변경시 주의요함

 

변전실 저압반 ATS

(Automatic Transfer Switch)

1. ATS는 비상전원 절체시 사용되는 개폐기로 4극임.    

2. 정격전압은 AC 600V 이며 정격전류는 설계도면을 참조할 것. 

 

 통전표시기

 

1. 내선규정(700-8)에 의해 설계에 적용된 통전표시기는 LBS 전단 및 후단 부스에 모두 설치하며 눈에 쉽게 띄는 곳에 부착한다

2. 가능하면 LBS반 도어를 열지 않고도 볼 수 있는 곳에 설치한다

3. 사진은 LBS전단에 설치한 사례이며 전압감지장치(Voltage Dectetor)라 하여 외장형 통전표시장치를 설치하는 경우(보통 턴키지구도 있음)

 

 

전압감지장치(외장형 통전표시 장치)

 

 

1. 내선규정(700-8)에 의해 설계에 적용된 통전표시기는 LBS 전단 및 후단 버스에 모두 설치하며 눈에 쉽게 띄는 곳에 부착한다

2. 사진은 LBS반 내부 버스에 부착형으로 설치하는 통전표시기 대신 전압감지용지지애자를 이용 외부에서 감시가 가능토록 한 전압감지장치(일명:외장형 통전표시기)임.             

3. 주공에선 턴키지구에서 일부 적용하고 있는데 수배전반 제작단계부터 적용되어야 하므로 설계에 반영된 지구(턴키지구)는 제작도면 검토시 주의요함

4. 내선규정에선 고압 및 특별고압 전로에서 노출된 충전부의 전기 가압여부를 식별 할 수 있는 활선표시장치(통전표시기) 설치를 요하고 있기 때문에 외장형은 내선규정을 완벽하게 만족시킨다고 보기는 어려움

 

 

변전실 ACB반내 ACB(Air Circuit Breaker)

 

 

1. 기중차단기로 분리된 변압기 BANK별 개별로 설치하고 다른 뱅크와 TIE ACB로 연결한다.(전등/동력은 전등과 동력간, 전등/전등/동력은 전등과 전등간 연결함)

2. 차단시간 - 0.04 초 이내, 투입시간 - 0.06 초 이내이며, 투입 조작은 전동CHARGE (자동, 수동) 방식이다.

3. TRIP 방식 : 전압트립(자동, 수동)방식으로 UVT(지연형)기능 내장 단, 지구 변전실은 또는 TIE ACB는 제외

4. ACB반의 중성선은 접속과 분리가 용이하도록 연결부스바를 설치한다.5. TIE ACB 반에는 외부에 "운전요령서"를 취부하여야 한다.

 

 

변전실 저압 ACB 직결 버스바(BUS-BAR)

 

 

1. 변전실 저압측모선은 ACB차단기 고장시에, ACB 1차, 2차측을 버스바(BUS BAR)로 직결할수 있는 구조로 되어야한다.

2. 그러나 직결 버스바를 납품하지 않거나 아니면 형식적으로 제작, 구조상 직결연결이 불가능한 경우가 많다.

3. 제작도면 승인 및 자재검수/반입시 체크바람, 사진은 현장확인결과 맞게 제작된 사례임

다음검색
현재 게시글 추가 기능 열기

댓글

댓글 리스트
맨위로

카페 검색

카페 검색어 입력폼