CAFE

[스크랩] [해외야구]분석글) 프리미어12 한일전 상대 선발투수 사이키 히로토.gif

작성자내꿈은롯데우승보ㄱI|작성시간24.11.12|조회수434 목록 댓글 3

한신 타이거즈 사이키 히로토

13승 3패(리그 다승 2위)

방어율 1.83(리그 3위)

탈삼진 137K(리그 3위)

167.2이닝 WHIP 1.06 war 3.8

 

참고로 사이키 히로토 올해 커리어하이 성적입니다.

 

 

최고구속 157km 패스트볼, 포크볼이 주무기

피지컬도 189cm라서 구위로 찍어누르는 파워 피처

 

2016년 드래프트 3라운드 한신 지명 입단

 

 20년, 21년 토미존 수술/재활 → 22년 7월 1군 복귀 → 23년 우승 → 24년 1선발

 

토미존 수술 후 구속 증가 : 17~19 평 145.5km/h 최 152km/h → 22~24 평 148.5km/h 최 157km/h

 

 

사이키는 평균 구속으로 따지자면 포심 148 ~ 149km

슬라이더는 132 ~ 133

제일 주무기 스플리터는 135 ~ 136

그리고 커브는 많이 구사하질 않고 평균 109 ~ 110

 

좌타자 우타자에게 몸쪽 하이 패스트볼은 상당히 위력적이며

몸쪽으로 파고드는 슬라이더

직구처럼 가다가 뚝 떨어지는 스플리터가 위협적

 

올해 센트럴리그 우투수(왼쪽), 사이키 히로토(오른쪽)의 구종 구사입니다.

좌타 우타 분리함

사이키의 좌타 상대 포심 패스트볼이 파란색으로 제일 많고 스플리터 20.1%

슬라이더 20.4% 커브 7.4%

우타 상대 포심 구사 48.6% 스플리터 18.8% 슬라이더 27% 커브 5.7%

 

다음은 카운트별 구종 내역입니다.

3볼 2스트 풀카운트에선 포심을

0볼 2스트에선 포심과 스플리터를 위닝샷으로 넣습니다

 

 

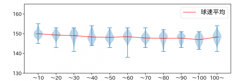
다음은 올해 투구 수에 따른 패스트볼 구속 변화입니다.

평균 패스트볼은 거의 휘질 않고 140후반 150km 유지합니다

 

2024시즌 구종별 구속 분포 (좌타/우타 분리)

 

 

결론: 한신타이거즈 에이스 1선발 투수 사이키 히로토 상당히 힘든 상대가 될 것

150 초중반 윽박지르는 패스트볼 + 130 중후반 스플리터 공포의 이지선다가 될 것

 

분석글 같지도 않는 야알못 글이지만 읽어주셔서 감사합니다

11월 15일 오후 7시 한일전

다음검색
스크랩 원문 : 도탁스 (DOTAX)
현재 게시글 추가 기능 열기

댓글

댓글 리스트
  • 작성자꽃 길 | 작성시간 24.11.12 공 미쳤나..
  • 작성자Gaekosta | 작성시간 24.11.12 또 못치겠네
  • 작성자가버먼트(였던것) | 작성시간 24.11.12 응 경기 던지면 그만이얗ㅎ 공 좋네 진짜
댓글 전체보기
맨위로

카페 검색

카페 검색어 입력폼