CAFE

일반 자료

전원회로에 대해 알아봅시다 - 8 : 과전류 보호회로(전류제한회로)

작성자덤보|작성시간18.03.15|조회수24,134 목록 댓글 2



전원회로에 대해 알아봅시다 - 8 : 과전류 보호회로(전류제한회로)

 

 

과전류 보호회로(전류제한회로)에 대해 알아봅시다.

 

직렬형 정전압 회로는 부하저항이 감소하거나 단락상태가 되면 매우 큰 부하전류가 흐르게 되는데, 과전류가 

흐르게 되면 출력 트랜지스터와 회로를 구성하고 있는 부품들이 아주 짧은 시간에 손상 또는 파괴된답니다.

이렇게 과전류에 의한 전원회로 손상을 방지하기 위한 회로가 과전류 보호회로(Over current Protection) 또는 

전류제한 회로(current limiting circuit)라고 한답니다.




 

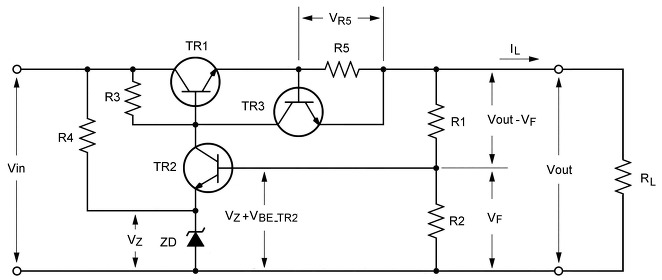
직렬형 정전압 회로에 추가로 구성된 과전류 보호회로(전류제한회로)

 

 

전류제한 회로의 구성은 출력 트랜지스터 TR1의 후단에 트랜지스터 TR3와 저항 R5가 추가된 회로랍니다. 

여기서 저항 R5는 과전류를 검출하는 검출저항으로 사용되므로 저항값이 매우 작은 것을 사용하게 된답니다.

 

회로 동작을 살펴보면 

정상적인 동작 상태에서 부하 전류는 R5를 거쳐 부하로 흐르게 되는데, R5의 저항값이 매우 작으므로 저항 양단에 

걸리는 전압강하도 무시할 정도로 작게 생성된답니다.

그런데 부하의 변동에 의해 부하 전류가 상승하게 되면 부하와 직렬로 연결되어 있는 저항 R5 양단에 걸리는 

전압강하는가 전류가 상승하는 만큼 커지게 되고, 전압강하가 트랜지스터를 턴온(Turn on) 할 수 있는

베이스 전압(0.6~0.7V)까지 커지게 되면, 오프 상태를 유지하고 있던 트랜지스터 TR3가 턴온 되어 도통상태가 

되어진답니다.

 

저항 R3를 통해 트랜지스터 TR1의 베이스와 트랜지스터 TR2의 콜렉터로 흐르던 전류는 도통된 트랜지스터 TR3로 

흐르게 되므로, 트랜지스터 TR1의 베이스 전압이 감소하게 된답니다.

출력 트랜지스터 TR1의 베이스 전압 감소는 콜렉터 출력을 감소시키게 되어 부하 전류가 계속해서 증가되는 것을 

방지하게 되고, 과전류를 제어하게 되는 것이랍니다.

 

이러한 직렬형 전류제한회로는, 회로 동작시 입력전압이 출력 트랜지스터를 통과하게 되므로 트랜지스터는 높은 

허용값을 가져야 하고, 많은 전력 손실이 발생하게 되는 단점이 있답니다.



 

다음은 전류제한 회로의 단점을 보완한 폴드백(Foldback) 전류제한회로에 대해 알아보겠습니다.



다음검색
현재 게시글 추가 기능 열기

댓글

댓글 리스트
  • 작성자권준구 | 작성시간 22.12.02 IRL을 다른 소자값으로 어떻게 나타낼 수 있나요.?
  • 작성자덤보 작성자 본인 여부 작성자 | 작성시간 22.12.04 IRL???
    RL은 부하라고 하는데, 여기서 표현된 R이란 저항, 인덕터, 전원공급기에 연결되는 기기등, 전원공급이 필요한 모든 소자를 의미한답니다.^^
댓글 전체보기
맨위로

카페 검색

카페 검색어 입력폼