CAFE

555타이머와 8진카운터를 이용한 링카운터 led 회로

작성자굿뜨드|작성시간18.11.08|조회수1,315 목록 댓글 1



안녕하세요 덤보님 항상 많은 도움 받아서 감사드립니다.


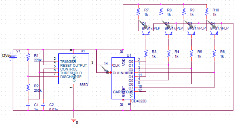
제가 그동안 질문 드렸던게 555타이머와 8진 카운터를 사용하여 링카운터 기법을 이용하여


순차적으로 켜지고 꺼지는 led 점멸회로를 만들려고 했는데 그게 잘 안되서 다시 질문을 올립니다.


덤보님의 링카운터도 참고 해서 만들어봤는데 잘안되서요 ㅠㅠ 8진을 4진으로 쓰려고 하나의 led(저함)에 두개를 연결했는데 에러가


뜨네요... 하하 왜그런건지.... 덤보님의 링카운터처럼 clkinhibit을 vdc에 달아도 결과는 똑같고요ㅠㅠㅠㅠㅠㅠ

다음검색
현재 게시글 추가 기능 열기

댓글

댓글 리스트
  • 작성자덤보 | 작성시간 18.11.08 4022의 clkinhibit는 GND에 연결해야 동작합니다. 그리고 회로를 설계할때는 반드시 부품의 데이터 시트를 검토하고 적용하시기 바랍니다...
댓글 전체보기
맨위로

카페 검색

카페 검색어 입력폼