CAFE

ne555와 카운터에 대한 질문입니다.

작성자석오다|작성시간22.10.30|조회수552 목록 댓글 3

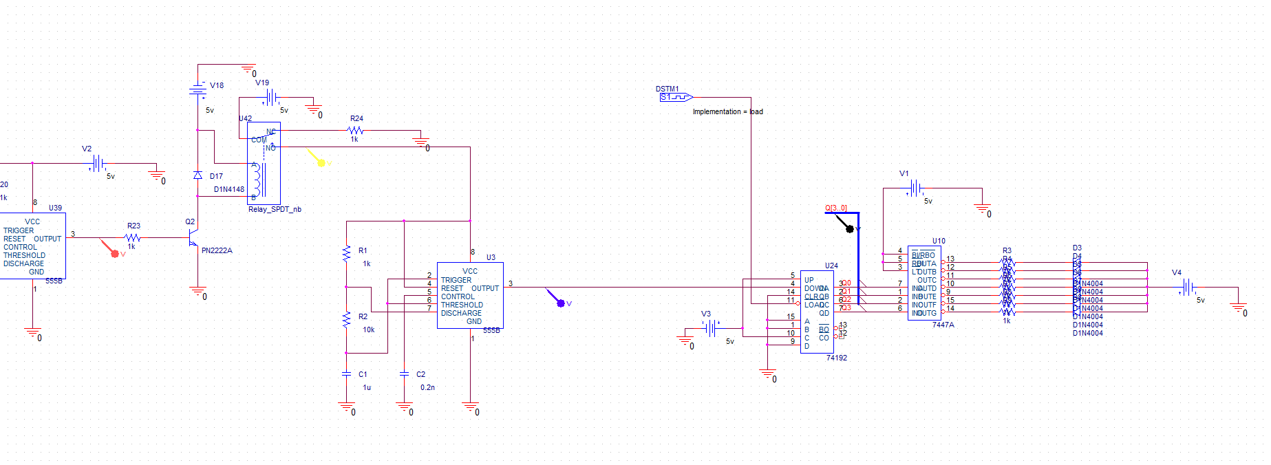
왼쪽에 잘린 회로는 555 단안정 회로입니다. 스위치를 누르면 일정시간동안 작동하는 타이머를 만드려고 합니다. 그래서 단안정회로와 릴레이를 이용해 발진회로의 전원을 뗏다 붙였다 하는 방법을 생각을 했습니다.

 

그런데 저렇게 카운터와 이으면 카운터가 동작불능이 되네요.. 카운터 클락을 digstim 으로 넣었을 때는 잘 동작했습니다. 

혹시 이유가 예상되신다면 알려주시면 감사하겠습니다. 파란색그래프가 발진회로 출력인데 잘들어가고있는것으로 보입니다..

 

또 발진회로들의 출력들을 보면 다 처음부터 일정한 주기를 갖는게 아닌 시간이 지나면서 일정한 주기를 가지게 되던데 처음부터 일정한 주기를 가지게 할 순 없는걸까요??

 

감사합니다

다음검색
현재 게시글 추가 기능 열기

댓글

댓글 리스트
  • 작성자덤보 | 작성시간 22.10.30 -- 우선 문의 드린 내용을 살펴보면 "그런데 저렇게 카운터와 이으면 카운터 출력이 이상해지네요.. 카운터 클락을 digstim 으로 넣었을 때는 잘 동작했습니다. " 라는 질문이 이 위 회로와 어떻게 연관된 설명인지 이해가 어려워 회로의 구성을 다시 한번 자세하게 알려 주시면 확인 할 수 있겠습니다.
    -- 발진 회로에서 캐패시터를 사용한 발진회로는 처음부터 일정한 주기를 갖을 수 없답니다.. 이러한 이유는 캐패시터의 초기 충전과 연속 충전에 의해 시간이 조금 지나 일정 주기를 가지게 되답니다...
    이러한 이유로 일정한 발진 주기를 갖은 클럭을 사용하기 위해서는 X-tal 발진기나 OSC를 사용한답니다...

  • 답댓글 작성자석오다 작성자 본인 여부 작성자 | 작성시간 22.10.30 답변 감사합니다 카운터 부분에는 문제가 없는거같다고 말하고 싶었습니다 지금 카운터에 연결되어있는 발진회로 대신 digstim을 이용한 디지털신호를 클락으로 입력했을때는 카운터가 잘 작동했었거든요
    지금 회로는 예를들어서 10초를 카운트다운하고싶은데 555비안정회로는 그냥두면 계속작동하니까 10초후에 555의 vcc를 끊어버리자고 생각했고 그걸위해 555단안정회로와 릴레이가 들어갔습니다 단안정회로가 10초동안 출력을 내면 그걸로 릴레이가 10초동안 작동해 릴레이가 발진회로의 vcc부분을 vdc와 연결해주는것입니다 10초가지나면 단안정회로 출력이사라져 릴레이도 off되며 발진회로도 동작하지않게되구요
  • 답댓글 작성자덤보 | 작성시간 22.11.04 석오다 pspice에서 555b 타이머를 사용하여 시뮬레이션을 할 경우, 555b의 출력이 후단 회로에 정상적으로 입력되는 것 같은데, 후단 회로가 정상적으로 동작하지 않을때는 555b의 출력단에 트랜지스터 드라이브 회로를 추가하여 시뮬레이션을 하시면 정상 동작합니다.
    555b를 사용하지 않고 555alt를 사용할 경우에는 초기전압값을 반드시 설정하여야 하는데, 이것은 캐패시터의 충전 초기전압값을 지정하는 것이라고 생각하시면 됩니다. 초기전압값은 place part에서 "IC"를 찾아 충전 캐패시터의 + 측 라인에 연결하고 "IC=0"로 설정하시면 됩니다.
    555d는 평가판 또는 학생 버전에서 사용되는 라이브러로 알고 있습니다.
    감사합니다..^^
댓글 전체보기
맨위로

카페 검색

카페 검색어 입력폼