ON 시간과 OFF 시간을 각각 조정할 수 있는 반복 타이머 시리즈 2
타이머 IC 555를 사용한 ON 시간과 OFF 시간을 각각 조정할 수 있는 반복 타이머(Repeat timer with adjustable ON time and OFF time respectively) 시리즈 1에 이어 시리즈 2를 만들어 봅시다.
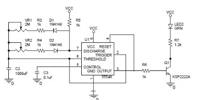
회로 구성은 시리즈 1과 동일한 타이머 IC 555와 타이머 시간을 결정할 저항, 캐패시터, 스위치 역할을 하기 위한 릴레이 구동회로로 구성되어 진답니다.
회로도
자세한 회로도, 부품 배치도, 패턴도는 여기를 클릭하세요
https://cafe.daum.net/funny-circuit/M2lg/132
회로의 동작은
전원이 공급되면 다이오드 D1, 저항 R3, VR1으로 구성된 충전회로에 의해 캐패시터 C1이 충전을 시작하게 되고, 555 IC 핀 6(THRESHOLD)와 연결된 캐패시터의 충전전압이 공급전압의 2/3 Vcc가 되면 555 IC는 출력을 Low 상태로 전환하게 된답니다.
555 IC의 출력이 Low 상태로 전환되면, 555 IC 핀 7(DISCHARGE)가 동작하여 캐패시터와 연결된 저항 VR2, R4와 다이오드 D2로 구성된 방전 회로에 의해 캐패시터가 방전된답니다.
캐패시터가 방전되어 공급전압의 1/3 아래로 감소하게 되면 Low Trigger 역할을 하게 되어 555 IC는 출력이 High 상태로 전환된답니다.
이렇게 캐패시터의 충전과 방전에 의해 555 IC의 출력은 Low에서 High로, High에서 Low로 반복적으로 전환된답니다.
555 IC의 반복적인 출력 전환에서 충전 회로와 방전 회로에 적용된 가변 저항 VR1, VR2을 임의적으로 조정하여 충전과 방전 시간을 앞당기거나 늦추게 하여, 555 IC 출력의 Low 전환 시간과 High 전환 시간을 각각 조정할 수 있는 반복 타이머 기능으로 동작하게 된답니다.
회로에 전원이 인가된 후 초기 ON time은 약 30분 정도가 됩니다. 이후 회로가 안정화되면, time은 약 0.5 초 ~ 25 분, OFF time은 약 0.5 초 ~ 25 분의 주기로 조정할 수 있답니다.
ON time과 OFF time을 늘리려면 충방전용 캐패시터를 2200uF, 가변 저항을 4M ohm으로 교체하면 약 2~4배의 지연 시간을 확보 할 수 있답니다.
부품을 준비해 봅시다.
| 품명 | 형명 | 적용 | 수량 | 비고 |
| 콘덴서 | 1000uF 25V | C2 | 1 | |
| 콘덴서 | 0.1uF | C1, C3 | 2 | |
| 다이오드 | 1N4148 | D1,D2 | 2 | |
| 다이오드 | 1N4007 | D3 | 1 | 또는 1N4148 |
| 커넥터 | 5267-2 | J1 | 1 | |
| 커넥터 | YAW396 | J2 | 1 | |
| LED | RED, GRN 5mm | LED1, LED2 | 2 | 각 1개 |
| 릴레이 | JS1C-12V-F | RL1 | 1 | 또는 동등품 |
| 트랜지스터 | KSP2222A | Q1 | 1 | |
| IC | NE555 | U1 | 1 | |
| 저항 | 10K | R5 | 1 | |
| 저항 | 1K | R3,R4,R5,R6 | 4 | |
| 저항 | 1.2K | R1,R7 | 2 | |
| 스위치 | Slide | SW2 | 1 | |
| 스위치 | Tack | SW1 | 1 | |
| 가변 저항 | 2M | VR1,VR2 | 2 | B type |
| 패턴 와이어 | 단선 | 패턴용 | 필요량 | 0.3mm, 주석도금, |
| 전선 | 연선 | 배선용 | 필요량 | AWG24~26 |
| PCB | 만능 PCB |
부품이 준비되었으면 만들어 봅시다.
부품 배치도와 패턴도
완성품
완성이 되었으면 동작시켜 봅시다.