PIC16F676을 사용한 0~30Vdc용 DVM을 만들어 봅시다.
0~30Vdc용 3_Digit Digital Voltmeter는 10비트 아날로그-디지털 변환기(ADC)를 가지고 있는 PIC16F676을 이용하여 만들어 보았습니다.
회로와 소스코드는 인터넷 상에서 쉽게 획득할 수 있으며, 해당 사이트에서 제공된 프로그램 또는 소스 코드, 동작원리를 그대로 적용하시면 됩니다.
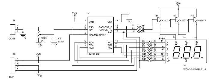
회로도
자세한 회로도, 부품 배치도, 패턴도는 여기를 클릭하세요
https://cafe.daum.net/funny-circuit/M2lg/139
부품을 준비해 봅시다.
| 품명 | 형명 | 적용 | 수량 | 비고 |
| 콘덴서 | 0.1uF | C1,C2 | 2 | 104 mono |
| 커넥터 | 5267-2 | J1 | 1 | |
| 커넥터 | 5267-3 | J2 | 1 | |
| 핀헤더 | 5핀 | J3 | 1 | ICSP용(선택) |
| FND | WCN3-0056GU-A11R | FND1 | 1 | 또는 동등품 |
| 저항 | 1k | R1,R2,R3 | 3 | |
| 저항 | 100 | R6~R13 | 8 | |
| 가변 저항 | 100k | VR1 | 1 | |
| 스위치 | SLIDE-DPDT | SW1 | 1 | |
| IC | PIC16F676 | U1 | 1 | |
| 트랜지스터 | KSP2907A | Q1,Q2,Q3 | 3 | 또는 동등품 |
| 패턴 와이어 | 단선 | 패턴용 | 필요량 | 0.3mm, 주석도금, |
| 전선 | 연선 | 배선용 | 필요량 | AWG24~26 |
| PCB | 만능 PCB |
부품이 준비되었으면 만들어 봅시다.
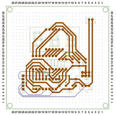
부품 배치도와 패턴도
** 회로도상의 ISCP J3 콘넥터는 생략되었습니다.
** 회로를 완성한 후에 소스 코드를 입력하시려면, 회로도에 표시된 ICSP 콘넥터(핀헤더, 5핀)를 삽입하고 청색 점퍼 패턴을
연결하시면 됩니다.
완성품
완성이 되었으면 조정을 합니다.
1. 콘넥터 J2에 5Vdc 전원을 투입하여 디스플레이에 0.0이 표시 되는지 확인합니다.
2, 측정할 전원의 전압을 측정하여 기록합니다. 이때 측정 전압이 5Vdc를 넘어가서는 안됩니다.
가능하면 측정할 전압이 3~5Vdc 이면 좋습니다.
3. 콘넥터 J1에 측정할 전원의 +, - 단자를 정확하게 구별하여 연결합니다.
4. 완성된 DVM 디스플레이에 알 수 없는 수치의 전압이 표시되면 조정봉(작은 일자 또는 십자 드라이버)으로
VR1을 좌우로 돌려, 2항의 기록한 측정 전압이 표시되도록 조정합니다.
5. 가변 전원 공급기가 있다면, 조정된 DVM 입력과 연결하여 전압을 가변해 보면서 가변전압과 측정전압이 같은지 확인해
봅니다.
조정 완료후 측정(1V, 5V, 12V, 24V, 29.9V)