CAFE

공작실

시프트레지스터 IC CD4015/MC14015를 사용한 순차 LED 점멸기를 만들어 봅시다.

작성자덤보|작성시간12.09.06|조회수2,533 목록 댓글 1

시프트레지스터 IC CD4015/MC14015를 사용한 순차 LED 점멸기를 만들어 봅시다.

 

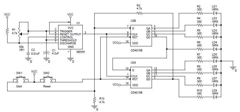
IC NE555와 Shift Resistor IC CD4015을 사용하여, LED를 1번부터 8번까지 순차적으로 점멸시키는 회로랍니다.

 

IC CD4015는 내부에 2개의 4bit 시프트 레지스터로 구성되어 있는데, 이를 직렬연결하게 되면 8bit 레지스터로 사용할 수 있게 된답니다.

IC CD4015는 10진 카운터 IC CD4017과는 조금 다른 동작특성을 가지는데, 카운터와는 달리 초기 데이터를 입력해야 동작을 시작하게 된답니다.

초기 입력된 데이터를 플립플롭에 기억해 두었다가 입력되는 클럭에 의해 데이터를 순차적으로 밀어내어 출력하는 특성을 이용한 순차 점멸기랍니다.

이러한 동작특성으로 회로 구성시 10진 카운터 IC CD4017 회로에서 볼 수 없는 초기 데이터를 입력해야 하는 누름 스위치(push switch)가 추가로 필요하게 된답니다.

 

초기 데이터를 입력하기 위해 누름스위치를 눌렀을 때, 스위치 채터링이 발생하게 되면, 연속적으로 입력되는 클럭과 채터링에

의한 노이즈가 레지스터의 입력 데이터로 인식되어 순차적으로 밀려나오는 출력데이터가 2~3개 이상 발생하게 되는 단점이

있답니다.

 

타이머 IC NE555는 클럭을 발생시키는 회로로 사용하였답니다.

 

NE555에 대한 자세한 자료가 필요하신 분은 여기를 클릭하세요.

 

 

IC CD4015 역시 C-MOS IC로 출력 전류가 매우 적지만, LED 1~2개 정도를 켤 수는 있기 때문에 출력단에 별도의 드라이브 회로를 구성하지 않고 직접 LED를 연결하였답니다.

물론 LED를 많이 구동시키려면 별도의 트랜지스터를 사용한 드라이브 회로를 구성해야 한답니다.

 

 

회로도

자세한 회로도, 부품 목록, 부품 배치도, 패턴도는 여기를 클릭하세요

https://cafe.daum.net/funny-circuit/M2lg/20

 

 

부품을 준비해 봅시다.

품명형명적용수량비고
콘덴서2.2uFC11또는 4.7uF
콘덴서0.01uFC21
콘덴서0.1uFC61
콘넥터5268-3J21
LEDGRN 5mmLD1~LD88
저항4.7kR1,R3,R133
저항300R2~R108
스위치TackSW1,SW21
스위치Slide-DPDTSW51
ICNE555U11
ICCD4015BU21
가변저항50kVR11
패턴 와이어단선패턴용필요량0.3mm, 주석도금
전선연선배선용필요량AWG24~26
PCB만능 PCB

 

 

부품이 준비되었으면 만들어 봅시다.

부품 배치도

 

패턴도

참고 : 청색 패턴은 부품을 삽입하기전 부품 밑으로 만들거나 점퍼로 연결합니다.

 

 

완성품

 

동작을 시켜 봅시다.

 

잘 동작하죠..

하지만 두 개 이상 LED가 켜지는 현상이 나타날 수 있답니다.

이것은 회로구성이 잘못된 것이 아니고, 스위치를 눌렀을 때 채터링 현상에 의해 발생된 노이즈가 데이터로 입력되거나, 

스위치를 오래 누르게 되면 레지스터 데이터가 시프트 된 상태에서 다시 데이터가 입력되는 것과 같은 동작으로 인식되기 때문이랍니다.

스위치의 채터링에 의한 오동작을 방지하기 위해서는 채터링 방지 회로를 추가적으로 삽입해야 한답니다. ^^

 

다음검색
현재 게시글 추가 기능 열기

댓글

댓글 리스트
  • 작성자shendiao | 작성시간 16.03.19 따라 해 볼려고 하는데 시간이 안되니 ㅋㅋㅋ
댓글 전체보기
맨위로

카페 검색

카페 검색어 입력폼