CAFE

공작실

555 IC를 이용한 초간단 5분 타이머를 만들어 봅시다.

작성자덤보|작성시간12.10.20|조회수13,022 목록 댓글 38

555 IC를 이용한 초간단 5분 타이머를 만들어 봅시다.

 

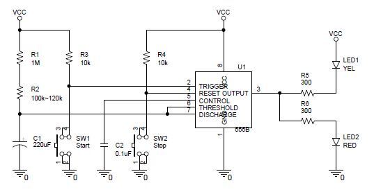
타이머 IC 555를 이용하여 스타트 스위치를 누른 후 5분 동안 동작하는 타이머를 만들어 봅시다.

 

타이머 IC 555는 클럭 펄스를 발생하기 위한 멀티바이브레이터, 시간을 제어하기 위한 타이머, 외부 신호를 검출하기 위한 센서 등 많은 용도로 사용되어 진답니다.

 

초간단 5분 타이머는 555 IC의 기본적인 동작 회로로 연결된 저항과 콘덴서에 의해 동작 주기가 결정된답니다.

 

회로도

회로의 동작을 살펴보면,

전원스위치 SW2를 켜면 555 IC의 출력과 연결되어 있는 황색 LED2가 켜지는데, 이는 타이머에 동작을 요구하는 신호가 없으므로 대기 상태를 나타낸다고 말 할 수 있답니다.

 

스타트 스위치 SW1을 누르면 555 IC에 트리거 신호가 입력되어 IC 내부 회로와 저항과 콘덴서에 의해 결정된 동작주기 동안 출력을 내보내게 되어 황색 LED2는 꺼지고, 적색 LED1이 켜지게 된답니다.

일정시간이 지나면 다시 555 IC 동작은 처음으로 되돌아와 적색 LED는 꺼지고, 황색 LED가 켜져 대기상태가 된답니다.

 

타이머가 동작 중, 처음 상태로 다시 되돌리고 싶을 때는 리셋 스위치 SW3를 눌러 처음 상태로 되돌아가면 된답니다.

 

자세한 회로도, 부품 목록, 부품 배치도, 패턴도는 여기를 클릭하세요

https://cafe.daum.net/funny-circuit/M2lg/26

 

 

브레드 보드에 구성한 5분 타이머도 참고해 보세요

 

부품을 준비해 봅시다.

품명형명적용수량비고
콘덴서220uFC11
콘덴서0.1uFC2,C62
콘넥터5267-2J21
LEDYEL 5mmLED11
LEDRED 5mmLED21
저항1MR11
저항100k~120kR21
저항10kR3,R42
저항300R5,R62
스위치TackSW1,SW22
스위치SLIDE-DPDTSW31
ICNE555U11
패턴 와이어단선패턴용필요량0.3mm, 주석도금
전선연선배선용필요량AWG24~26
PCB만능 PCB

 

 

부품이 준비되었으면 만들어 봅시다.

부품 배치도

 

패턴도

 

완성품

 

동작을 시켜봅시다.

활용할 곳이 아주 많은 듯하네요..

어두운 저녁 현관문을 나설 때 잠깐 불이 켜졌다가 꺼진다면 편리하겠죠..

요때는 LED가 켜지는 회로를 트랜지스터, 트라이액, 릴레이 등으로 구성하면 된답니다...^^

다음검색
현재 게시글 추가 기능 열기

댓글

댓글 리스트
  • 답댓글 작성자덤보 작성자 본인 여부 작성자 | 작성시간 18.03.06 3V에서 동작하는 것으로는 LMC555, TS3V555, TLC555 등이 있는데요, 디바이스마트에서 TLC555를 판매하고 있네요.. 확인해 보시기 바랍니다...^^
  • 삭제된 댓글입니다.
  • 답댓글 작성자덤보 작성자 본인 여부 작성자 | 작성시간 18.03.07 datasheet상에는 공급전압이 2~18volts로 되어 있네요,...
  • 작성자덤보 작성자 본인 여부 작성자 | 작성시간 18.03.07 pin4번을 연결하시고.. 브레드보드를 이용해서 먼저 구동시험을 해보시는 것이 좋을 것 같네요...
  • 작성자덤보 작성자 본인 여부 작성자 | 작성시간 18.03.08 글쎄요.. 먼저 브레드보드를 이용해서 시험을 해보시는 것이 좋을 것 같네요.. 그리고, 캐패시터는 병렬 연결을 하면 될듯 한데..
댓글 전체보기
맨위로

카페 검색

카페 검색어 입력폼