CAFE

공작실

5V 500mA 정전압 어댑터를 만들어 봅시다.

작성자덤보|작성시간13.01.21|조회수4,835 목록 댓글 7

 5V 500mA 정전압 어댑터를 만들어 봅시다.

 

220V 교류전원을 직류전원으로 변환시키는 정류회로와 평활회로, 출력전압을 일정하게 유지시켜주는

정전압 회로를 조합하여 5V 500mA 정전압 어댑터를 만들어 봅시다.

 

5V 500mA 정전압 어댑터를 구성하기 위해 가장 먼저 부하와 연결되는 정전압 IC를 선정합니다.

정전압 IC는 많은 종류가 있지만 주변에서 쉽게 구할 수 있는 78시리즈 정전압 IC 중에서 7805를 사용하기로 합니다.

 

먼저 7805 정전압 IC의 특성을 파악합니다.

 

데이터 시트에서 출력전압이 5V가 되기 위해서는 입력전압이 최소 7.5V 보다는 커야 한다는 것을 알 수 있답니다.

 

정전압 어댑터를 만들기 위해서는 먼저 트랜스포머를 포함한 정류회로와 평활회로를 설계해야 하는데, 일반적으로 정류회로는 센터탭 전파정류회로 또는 브릿지 전파정류회로를 사용한답니다.

여기서는 브릿지 전파정류회로를 적용하여 어댑터를 만들어 보기로 하겠습니다.

(반파정류회로는 효율에 매우 낮아 사용하지 않는답니다.)

 

정전압 IC의 입력전압이 최소 7.5V 보다 커야 하므로 정류회로의 출력은 7.5V 이상이 되어야 한답니다.

그런데 여기서 주의할 점은 정류회로의 출력 전압에 포함된 리플 전압이랍니다.

정류회로 출력전압 중 리플전압을 뺀 출력전압이 최소 7.5V보다 커야 한답니다.

따라서 정류회로 출력전압은 7.5V+Vripple 이라고 생각하면 된답니다.(Vin(dc)=Vin(min) + peak ripple voltage)

 

여기서 최종 출력전압의 리플전압을 1mV로 요구한다면, 데이터 시트의 리플 리젝션의 최소값이 68db 이므로 정전압 IC 입력전압에 포함된 리플은 약 1mV x 2500이 되므로 2.5V의 리플 전압이 허용되는 것을 알 수 있답니다(일반적으로 83db 이므로 리플 리젝션은 1mVx14000 이므로 14V까지 허용되는 것을 알 수 있답니다.)

따라서 어댑터의 출력전압은 7.5V+2.5이므로 최소 10V가 되어야 한답니다.

 

5V 500mA 정전압 어댑터에 대해 정리를 해보면 다음과 같은 스팩이 나오네요..

 

정류회로출력전압(Vin(dc)) = 10V

정전압 출력전압(Vout) = 5Vdc

정전압 출력 리플전압 = 0.1mV

출력전류(Iout) = 500mA

입력 리플전압(Vripple in) = 2.5V

주파수 = 60Hz

 

그럼 이제부터 정전압 어댑터를 설계해 보기로 하지요..

일반자료실의 “평활콘덴서 용량 계산” 자료를 적용해서 평활콘덴서의 최소값을 구해봅시다.

 

평활콘덴서 용량 계산” 자료는 여기를 클릭하세요

https://cafe.daum.net/funny-circuit/M4Cw/15

 

리플 팩터를 구하면

 

“평활콘덴서 용량 계산” 자료, 그림 8.5의 도표에서 리플 팩터가 8.84%이므로

이 된답니다.

평활콘덴서의 용량은(여기서 wCRL ≒ 8 로 산정하면)

 

 

이되므로  여유분을 포함하여 2000uF을 적용하기로 합니다.

 

평활콘덴서의 내압값은 정류회로의 출력값 10V 보다 커야 하는데, 정류회로의 출력값은 Vrms 값이므로 Vp 값으로 환산하면

Vp = Vrms/√2 이므로

Vp = 10/√2 = 14.14 V 가 되므로 16V 또는 25V 용 전해콘덴서를 적용하기로 합니다.

 

또한 Vp 값이 14.14V 이므로 Vpp 값은 Vp x 2 이므로 28.3Vpp 가 되므로 다이오드는 내압은 최소 30V이상 되는 것을 적용하기로 합니다.

 

정전압회로의 출력전류는 500mA 이므로 트랜스포머(변압기) 출력전류는 브릿지 정류를 사용하기 위해서 Iac ≒ Idc x 1.6 (자료실의 “트랜스포머 산정” 참고하세요)가 필요하게 되므로 트랜스포머의 출력전류 Iac = 500mA x 1.6 = 800mA 이상 되는 것을 적용하기로 합니다.

또한 트랜스포머의 2차 출력전압 역시 브릿지 정류를 사용하기 위해서 “Eac ≒ Edc x 0.8” 이 되므로 Eac = 10V x 0.8 = 8Vac 으로 트랜스포머의 2차 출력전압은 최소 8~9Vac 이상이 되는 것을 적용하기로 합니다.

 

5V 500mA 정전압 어댑터를 만들기 위해 계산된 내용 다시 정리하면

 

전원트랜스 : 출력전압 : 최소 8Vac

출력전류 : 800mA

평활콘덴서 : 2000uF25V

정류다이오드 : 내압 30V 이상

허용전류 800mA 이상

정전압 IC : 7805(1A용)

 

이렇게 되네요..(통상 필자가 어댑터 또는 트랜스포머(변압기), 평활콘덴서 용량을 계산하는 방식이지요..

하지만 다른 방식으로 계산하시는 분들도 있겠지요.. 따라서 필자의 계산이 정확한 계산이라고 말할 순 없겠지요..)

 

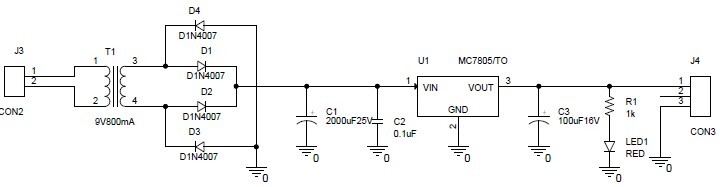
회로도

 

자세한 회로도, 부품 목록, 부품배치도, 패턴도는 여기를 클릭하세요

https://cafe.daum.net/funny-circuit/M2lg/31

 

 

부품을 준비해 봅시다.

품명형명적용수량비고
콘덴서2000uF25VC11
콘덴서0.1uFC21
콘덴터100uF16VC31
다이오드1N4007D1,D2,D3,D44
콘넥터5045-2J31또는 동등품
콘넥터5051-2J21또는 동등품
콘넥터 터미널5159J22또는 동등품
콘넥터5267-3J41또는 동등품
LEDRED 5mmLED11
저항1kR11
트랜스포머220V : 9V800mAT11
ICMC7805/TOU11
전원코드220VAC1
패턴 와이어단선패턴용필요량0.3mm, 주석도금,
전선연선배선용필요량AWG24~26
PCB만능 PCB

 

부품이 준비되었으면 만들어 봅시다.

부품 배치도

 

패턴도

 

완성품

 

다음검색
현재 게시글 추가 기능 열기

댓글

댓글 리스트
  • 답댓글 작성자덤보 작성자 본인 여부 작성자 | 작성시간 22.12.01 0.1uF, 100uF 콘덴서는 IC7805의 입력과 출력에 연결되는데,
    - 0.1uF의 경우 전원 입력단과 거리가 멀 경우 전원잡음을 제거하는 용도로 사용되지만, 사용하지 않을 수도 있답니다.
    - 100uF의 경우 출력 전원의 과도 응답을 개선하는데 도움을 주지만, 불필요시 사용하지 않을 수도 있답니다.
    1N4001 다이오드의 Max Recurrnet Reverse Voltage:50V, Max RMS Voltage:35V, Max DC Blocking Voltage:50이므로 경경험상 20V 이하의 정류회로에 사용하시는 것이 좋겠습니다.
  • 작성자수리부엉이 | 작성시간 22.12.01 와 정말 감사합니다.

    이번에 풍력발전기 만들어 봤는데 정류회로를 만들어 보려 합니다

    이후 덤보님 자료 한번 따라해 보겠습니다.
  • 작성자수리부엉이 | 작성시간 22.12.02 덤보님 "패턴와이어"라는 것은 무엇인가요?
  • 답댓글 작성자덤보 작성자 본인 여부 작성자 | 작성시간 22.12.02 패턴 와이어는 통상 사용되는 용어는 아니랍니다.
    여기서는 만능 pcb를 사용하므로 pcb에 패턴이 없지요. 부품을 배치하고 패턴을 만들어 야 하는데, 이때 가는 동선을 가지고 패턴을 꾸미게 되므로 pcb의 패턴을 대체 한다고 하는 의미로 사용한 용어랍니다.^^
  • 작성자수리부엉이 | 작성시간 22.12.02 아 네 감사합니다. 즐거운 하루 되세요~^^
댓글 전체보기
맨위로

카페 검색

카페 검색어 입력폼