CAFE

공작실

78XX 계열(78XX positive voltage regulators)을 이용한 정전압회로를 만들어 봅시다.

작성자덤보|작성시간13.03.07|조회수4,017 목록 댓글 2

78XX 계열(78XX positive voltage regulators)을 이용한 정전압회로를 만들어 봅시다.

 

전자회로에서 가장 많이 사용하는 정전압회로 중 78XX 계열의 리니어 정전압 IC를 사용하여 정전압 회로를 만들어 봅시다.

 

78XX 계열의 리니어 레귤레이터는 입력과 출력, GND의 3단자로 구성되어 있으며, 입력된 전압이 해당 정전압으로 출력되는 구조로 되어 있답니다.

이러한 78XX 계열의 정전압 IC는 (+) 전원(Positive voltage)용으로 +5V, +9V, +12V를 가장 많이 사용하는데, 출력값이 부품표면에 7805, 7809, 7812....으로 표시가 되어 있어 사용하기도 편리하답니다.

 

참고 : (-) 전원( Negative voltage)용 정전압 IC는 79XX 시리즈라고 하며, 78XX 시리즈와 동일한 표기 형태를 사용한답니다....

7905(-5V), 7909(-9V), 7912(-12V)

 

또한 출력전류는 100mA, 500mA, 1A, 1.5A, 3A 가 주로 사용되어 진답니다.

 

입력전압은 보통 출력전압보다 2V 정도 높은 전압을 요구하게 되는데..

7805의 경우 7.5V≤Vin≤20V

7809의 경우 11.5V≤Vin≤24V

7812의 경우 14.8V≤Vin≤27V 랍니다.

 

여기서 주의할 것은 입력전압과 출력전압의 차가 크게 되면 많은 열을 발생하게 되는데, 발생된 열에 의해 부품이 소손되거나 특성이 저하되는 현상이 발생하게 된답니다.

이를 방지하기 위해 열을 방출하기 위한 방열판을 사용하는 것이 필수적이랍니다.

 

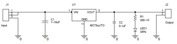
78XX 계열의 정전압 IC의 회로 구성은 다음과 같이 모두 동일하답니다.

78XX 계열(78XX positive voltage regulators) 정전압 회로도

 

자세한 회로도, 부품 배치도, 패턴도, 부품 목록은 여기를 클릭하세요.

https://cafe.daum.net/funny-circuit/M2lg/121

 

 

부품을 준비해 봅시다.

품명형명적용수량비고
콘덴서1~10uFC11전해
콘덴서0.1uFC21모노리틱
콘넥터5238-3J11
콘넥터5267-2J21
LEDGRN 5mmLED11
저항300~2.2KR11출력에 따라 변경 적용
ICMC78xxU117805. 7809, 7812 중 선택
패턴 와이어단선패턴용필요량0.3mm, 주석도금,
전선연선배선용필요량AWG24~26
PCB만능 PCB

** 방열판은 필요에 따라 적용하세요..

 

 

 

부품이 준비되었으면 만들어 봅시다.

부품 배치도

 

배치도

참고 : 78xx 계열의 +5V, +9V, +12V 정전압 회로의 부품배치는 모두 동일하답니다.

 

 

 

 

완성품

 

 

시험

1. 조립이 완료된 정전압회로의 입력단에 가변 전원공급기를 연결합니다.

2. 입력 전압을 서서히 가변하면서 디지털 멀티메터 또는 아나로그 테스터를 이용하여 출력전압이 정상적인가 확인합니다.

   입력단 공급전원 가변범위는

    7805의 경우 7.5V≤Vin≤20V 일 때 출력은 +5V

    7809의 경우 11.5V≤Vin≤24V 일 때 출력은 +9V

    7812의 경우 14.8V≤Vin≤27V 일 때 출력은 +12V 랍니다.

 

다음에는 출력전압을 가변 할 수 있는 정전압회로를 만들어 봅시다..

다음검색
현재 게시글 추가 기능 열기

댓글

댓글 리스트
  • 작성자로취 | 작성시간 13.03.07 1. 6.5v 정도의 전압을 얻으려면 어떻게 하면 될까요?
    2. 다음이 기대됩니다+_+
  • 답댓글 작성자덤보 작성자 본인 여부 작성자 | 작성시간 22.02.21 안녕하세요..
    6.5V는 다음에 출력가변 정전압회로를 사용하시면 된답니다.
댓글 전체보기
맨위로

카페 검색

카페 검색어 입력폼