CAFE

공작실

LM317(Adjustable Positive Voltage Regulator)을 이용한 가변출력 정전압회로를 만들어 봅시다.

작성자덤보|작성시간13.03.08|조회수12,469 목록 댓글 4

 

LM317(1.5 A Adjustable Output, Positive Voltage Regulator)을 이용한  가변출력 정전압회로를 만들어 봅시다.

 

전원회로 중 78XX 계열 정전압 IC 외에 많이 사용하는 1.5A 출력전류를 가진 LM317 가변출력 정전압 회로(1.5 A Adjustable

Output, Positive Voltage Regulator)를 만들어 봅시다.

 

LM317 역시 리니어 레귤레이터로 입력과 출력, 출력을 가변할 수 있는 Adjust의 3단자로 구성되어 있답니다.

 

입력전압은 3Vdc~40Vdc 로 상당히 넓은 범위를 가지고 있고, 출력전압은 1.2Vdc~37Vdc로 2개의 저항을 사용하여 가변 할 수 있답니다. 또한 출력전류는 100mA, 1A, 1.5A 가 주로 사용되어 진답니다.

입력전압은 보통 출력전압보다 2V 정도 높은 전압을 요구하게 되는데, LM317의 특성 중 주의 할 것은 입력전압과 출력전압의 차(Vin - Vout)가 5~10V 정도일 때 최대 출력전류를 흘릴 수 있고, 10V 이상이 되면 출력전류가 감소된답니다.

예를 들어 5V 1.5A의 정전압 출력이 필요하다면, 입력 전원은 15V가 넘지 않도록 하여야 한다는 것이랍니다.

 

일반적으로 LM317 출력 가변 정전압 IC의 출력전압은 1.2V~25V 사이에서 많이 사용한답니다.

 

LM317의 경우 LM117, LM317A, LM317로 구별하는데, 모두 전기적인 특성은 동일하지만, 동작하는 조건 즉, 동작온도가 모두 다르답니다.

LM117의 경우 극한조건에서, LM317A는 그것보다는 조금 나은 조건에서, LM317은 상용조건에서 사용된답니다.

 

여기서 주의할 것은 입력전압과 출력전압의 차가 크게 되면 많은 열을 발생하게 되는데, 발생된 열에 의해 부품이 소손되거나

특성이 저하되는 현상이 발생하게 된답니다.

이를 방지하기 위해 열을 방출하기 위한 방열판을 사용하는 것이 필수적이랍니다.

 

LM317 출력가변 정전압회로는 전자장비에 공급된 주 전원을 회로 내부의 필요 전원으로 변환시킬 목적으로 사용되지만,

여기서는 외부 가변출력 전원으로 만들어 보기로 합니다.

(참고 : 고정 출력으로 사용하려면 출력산정공식을 이용하여 고정저항값(R2)을 산출한 후 해당 저항을 적용하시거나,

         소형 멀티턴 VR을 사용하여 출력전압을 조정한 후 VR을 움직이지 않게 고정시켜 사용시면 된답니다.)

 

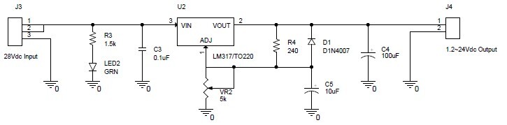
LM317의 정전압 IC 회로 구성은 다음과 같은데.......

출력단 콘덴서 C2의 경우 전기적 특성이 아주 우수한 탄탈 전해콘덴서를 사용할 경우에는 1uF을 사용하나 일반적인 알루미늄

전해콘덴서를 사용할 경우에는 22uF 이상을 사용하여야 한답니다.

 

 

가변 출력 전압은 다음 공식에 의해 구할 수 있는데, 회로상의 R2를 고정저항으로 변경할 경우 적용하면 좋을 듯 합니다.

(저항 R1과 R2는 1% 오차를 갖는 F급 저항을 사용하면 좋답니다.)

 

                                                                   **   IAdj = 최대 100uA

 

 참고 : 출력전압이 1.2~12V 일 경우에는 입력전압은 14V 정도로, 출력전압이 12~24V이하일 경우에는 입력전압을 28V 정도로

          설정해야 최대 출력 전류를 얻을 수 있답니다.

 

 

회로도

참고 : 다이오드 D2는 출력 단락 시 IC를 통한 커패시터 C5 방전을 방지하는 보호회로입니다.

 

자세한 회로도, 부품 목록, 부품 배치도, 패턴도는 여기를 클릭하세요.

https://cafe.daum.net/funny-circuit/M2lg/120

 

 

 

부품을 준비해 봅시다.

품명형명적용수량비고
콘덴서0.1uFC31모노리틱
콘덴서100uFC41전해
콘덴서10uFC51전해
다이오드1N4007D11
콘넥터5238-3J31
콘넥터5267-2J41
LEDGRN 5mmLED21
저항1.5kR31
저항240R41
ICLM317/TO220U21
가변 저항5kVR21
패턴 와이어단선패턴용필요량0.3mm, 주석도금,
전선연선배선용필요량AWG24~26
PCB만능 PCB

 

 

부품이 준비되었으면 만들어 봅시다.

부품 배치도

 

패턴도

 

완성품

 

 

시험

1. 전원을 공급하기 위한 전원공급기(0~30V 2A 정도)와 부하저항을 몇 개 준비합니다.

2. 조립이 완료된 정전압회로의 입력단에 가변 전원공급기를 연결합니다.

3. 출력전압이 가변되는가를 확인하기 위해 입력 전압을 28V로 고정하고 조립 완료된 정전압회로에 공급합니다.

4. 정전압회로의 VR 손잡이를 서서히 가변하면서 디지털 멀티메터 또는 아나로그 테스터를 이용하여

    출력전압이 1.25V~26V로 증가하는지 확인합니다.

5. 출력전류를 측정하기 위해 준비한 부하저항(표 참조)을 정전압회로 출력 J2에 연결합니다.

    (출력전류를 1A로 설정하여 측정합시다.)

 

측정전압

3V

5V

9V

12V

24V

부하저항

3Ω/5W

5Ω/10W

9Ω/20W

12Ω/20W

24Ω/30W

측정전류

6. 입력전압을 14V로 고정하고 출력전압을 3V, 5V, 9V, 12V로 각각 조정한 후 각각의 전압에 해당하는 부하저항을 연결하여

    출력전류를 측정합니다.

7. 입력전압을 28V로 고정하고 출력전압을 24V로 조정한 후 부하저항을 연결하여 출력전류를 측정합니다.

 

 

동작을 시켜봅시다.

 

다음에는 리니어가 아닌 스위칭 정전압회로를 만들어 봅시다..

다음검색
현재 게시글 추가 기능 열기

댓글

댓글 리스트
  • 작성자Stonegaze | 작성시간 14.08.20 안녕하세요. 12V에서 5V로의 변경이 필요해서 이것저것 찾아보다가 오늘 가입했어요.
    (사실 한참 전부터 눈팅을..; )

    궁금한게 오늘 기본 회로도(제일 처음에 있는것) 보고 실제로 만들어봤는데요, 처음에는 원하는 전압이 나오더니
    껏다 켜니 갑자기 1/10로 전압이 줄어들어버렸습니다. ㅠㅠ

    가변저항을 1kohm짜리를 썼는데 이놈이 0.5W로 표기되어 있더군요..
    가변저항이 고장난 걸까요? 제가.. 아는게 하나도 없어서요.. ㅠㅠ
  • 답댓글 작성자덤보 작성자 본인 여부 작성자 | 작성시간 14.08.20 가변저항이 소손되었을(타버릴 수도) 수도 있겠네요..
    멀티메터가 있다면 가변저항값을 측정해 보시기 바랍니다...
    만약 가변저항이 이상이 없다면.. 입력전압을 측정해 보시고, 정상이면 LM317을 의심해 보시는 것도...^^
  • 답댓글 작성자Stonegaze | 작성시간 14.08.20 감사합니다. 처음에 만들때 Vadj쪽에 다이오드를 설치하지 않았는데 제가 모르는 무슨일이 벌어졌나봐요..^^;
    다시 만들때 다이오드를 넣었더니 잘 작동합니다 ^^*

    p..s. 전 12V에서 5.5V로 바꾸려고 하는건데요, 잘 작동하는 회로에서 가변저항의 저항값을 측정해봤더니 820ohm이 나오더라구요..
    이 경우 원래 사용하려던 0.5W 1Kohm짜리 가변저항을 써도 될까요?? 사실 잘 작동하는 회로는 7Kohm가변저항을 썼습니다(부품이 없어서..;)
  • 답댓글 작성자덤보 작성자 본인 여부 작성자 | 작성시간 14.08.20 저항값이 820 옴이 나왔다면 가변저항을 1키로 오옴을 사용하여도 무방합니다...
    단... 출력전압이 가변저항에 의해 제한 된다는 것을 인지하시면 됩니다....
댓글 전체보기
맨위로

카페 검색

카페 검색어 입력폼