트랜지스터 NPN, PNP 판별기(Transistor NPN, PNP Checker)를 만들어 봅시다.
타이머 IC555와 트랜지스터를 조합한 트랜지스터 NPN, PNP 테스터(Transistor NPN, PNP Checker) 랍니다.
이 회로는 트랜지스터의 NPN, PNP type을 판별할 수는 있지만 트랜지스터의 리드, "베이스, 콜렉터, 에미터“를 구별하기 위한
용도로 사용하기에는 많이 부족한 회로랍니다.
타이머 IC는 클럭 펄스를 발생하기위한 멀티바이브레이터 회로로 구성하였고, 2개의 트랜지스터로 구성된 푸쉬풀 회로로
구성하였답니다.
회로를 동작시키기 위해서는 전원 입력단 점퍼 연결 상태를 확인해야 한답니다.
점퍼가 연결되었을 경우에는 회로에 바로 전원이 연결되어 적색 LED와 녹색 LED가 교번하며 점멸하는 것을 알 수 있고,
점퍼가 연결되어 있지 않은 경우에는 누름스위치 SW1을 누르고 있어야 적색 LED와 녹색 LED가 교번하며 점멸하는 것을
알 수 있답니다.
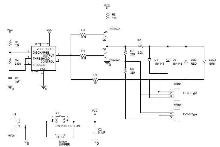
회로도
회로의 동작을 살펴보면
IC555에 의해 발생된 클럭 펄스는 푸쉬풀 회로를 구성하고 있는 트랜지스터를 동작시켜 입력된 클럭 펄스를 반전시키게 된답니다.
점검할 트랜지스터를 콘넥터에 삽입하게 되면, 클럭 펄스와 반전 클럭 펄스에 의해 점검할 트랜지스터가 동작을 하게 된답니다.
점검할 트랜지스터가 동작하여 LD1(Red)이 소등되었을 경우에는 점검할 트랜지스터가 NPN형, LD2(Green)가 소등되었을 경우에는 PNP형 이라는 것을 알 수 있게 된답니다.
따라서, NPN 트랜지스터일 경우에는 LD1(Red)이 소등되고, LD2(Green)은 계속 점멸하게 되고, PNP 트랜지스터일 경우에는 LD2(Green)가 소등되고, LD1(Red)은 계속 점멸하게 된답니다.
또한, 점검할 트랜지스터의 내부회로가 소손되어 “Open" 상태일 경우에는 LD1과 LD2가 계속 점멸하게 되고, "Short" 상태일 경우에는 LD1과 LD2가 모두 소등되어 트랜지스터의 양, 불 상태도 알 수 있답니다.
(참고) 트랜지스터 NPN, PNP 판별표
| LED 상태 | 판별 | |
| LD1(Red) | LD2(Green) | |
| 소등 | 점멸 | NPN type |
| 점멸 | 소등 | PNP type |
| 점멸 | 점멸 | 미삽입 또는 내부 Open |
| 소등 | 소등 | 내부 Short |
자세한 회로도, 부품 배치도, 패턴도, 부품 목록은 여기를 클릭하세요
https://cafe.daum.net/funny-circuit/M2lg/32
부품을 준비해 봅시다.
| 품명 | 형명 | 적용 | 수량 | 비고 |
| 콘덴서 | 1uF | C1 | 1 | 전해 |
| 콘덴서 | 0.1uF | C2 | 1 | 모노리틱 |
| 다이오드 | 1N4148 | D1,D2 | 2 | |
| 콘넥터 | 핀 헤더 2p | Jumper | 1 | |
| 콘넥터 | 5238-3 | J1 | 1 | |
| 저항 | 핀 헤더 소켓 3p | J2, J4 | 2 | 또는 동등품 |
| LED | RED 5mm | LED1 | 1 | |
| LED | GRN 5mm | LED2 | 1 | |
| 트랜지스터 | KN2222A | Q1 | 1 | |
| 트랜지스터 | KN2907A | Q2 | 1 | |
| 저항 | 12k | R1 | 1 | |
| 저항 | 330k | R2 | 1 | |
| 저항 | 8.2k | R3,R4 | 2 | |
| 저항 | 100 | R5 | 1 | |
| 저항 | 2.2k | R6 | 1 | |
| 저항 | 220 | R7 | 1 | |
| 저항 | 330 | R8 | 1 | |
| 저항 | 10 | R9 | 1 | |
| 스위치 | TACK | S1 | 1 | |
| IC | NE555 | U1 | 1 | |
| 패턴 와이어 | 단선 | 패턴용 | 필요량 | 0.3mm, 주석도금, |
| 전선 | 연선 | 배선용 | 필요량 | AWG24~26 |
| PCB | 만능 PCB |
부품이 준비되었으면 만들어 봅시다.
완성품
참고 : 완성품의 부품배치와 패턴은 부품 배치도, 패턴도와 약간 다를 수 있습니다.
조립이 완료되고 검사가 끝났으면 동작을 시켜 봅시다.
1. 조립이 완료되고 육안 검사가 끝났으면 전원을 연결합니다.
2. 전원을 연결하고 2개의 LED가 교번하며 점등하는지 확인합니다.
3. 미니 점퍼캡을 제거하고 2개의 LED가 모두 소등되는지 확인합니다.
4. 누름스위치를 누른 상태에서 2개의 LED가 교번하며 점등하는지 확인합니다.
5. 미니 점퍼캡을 연결할 것인지 제거할 것인지 결정합니다.
6. 점검할 트랜지스터를 소켓에 삽입하고 어떠한 LED가 소등, 또는 점멸하는지 확인합니다.
(점퍼캡 제거시 누름스위치를 계속 누르고 점검하세요..)
7. “트랜지스터 NPN, PNP 판별표”를 참조해서 트랜지스터 NPN, PNP을 판단하시기 바랍니다. ....
댓글
댓글 리스트-
작성자덤보 작성자 본인 여부 작성자 작성시간 18.12.15 회로도는 자료실 "공작실 회로도"에 있답니다.
-
작성자전설은아니고레전드 작성시간 18.12.14 여쭤볼게 있습니다 회로 사진을 보면 트랜지스터가 컬렉터 끼리 만나고 있는데 왜 푸시풀 회로인지 궁금합니다 제가알기로는 푸시풀회로는 이미터 끼리 만나야 되는걸로 아는데 제가 직접 만들어 보니 컬렉터 끼리 할 경우만 되서 여쭤봅니다
-
작성자덤보 작성자 본인 여부 작성자 작성시간 18.12.17 푸쉬풀 회로는 common emitter 와 common collector 2가지 방식이 사용된답니다...
common collector은 출력 임피던스가 낮고, 베이스 전류를 소모하지 않으므로 common emitter 보다 높은 전압을 출력하게 됩니다.
이러한 이유로 common collector push pull은 보통 로직회로의 출력회로로 많이 사용되어지고 있답니다. -
작성자안녕디지몬 작성시간 19.12.02 궁금한게 있어서 여쭤봅니다.
회로도에 보면 위쪽에 EBC Type , 아래쪽에 ECB Type을 꽂는 곳이있는데 이것과 상관없이 NPN형 트랜지스터를 꽂으면 똑같이 녹색 점멸, PNP형 트랜지스터를 꽂으면 빨간색 점멸하던데
상관이 없는 건가요? -
작성자덤보 작성자 본인 여부 작성자 작성시간 19.12.03 네, EBC와 ECB는 편의상 구별한 것 뿐이랍니다.^^