CAFE

공작실

AC 디지털 전압계(AC digital voltmeter)를 만들어 봅시다.

작성자덤보|작성시간13.02.19|조회수5,421 목록 댓글 4

AC 디지털 전압계(AC digital voltmeter)를 만들어 봅시다.

 

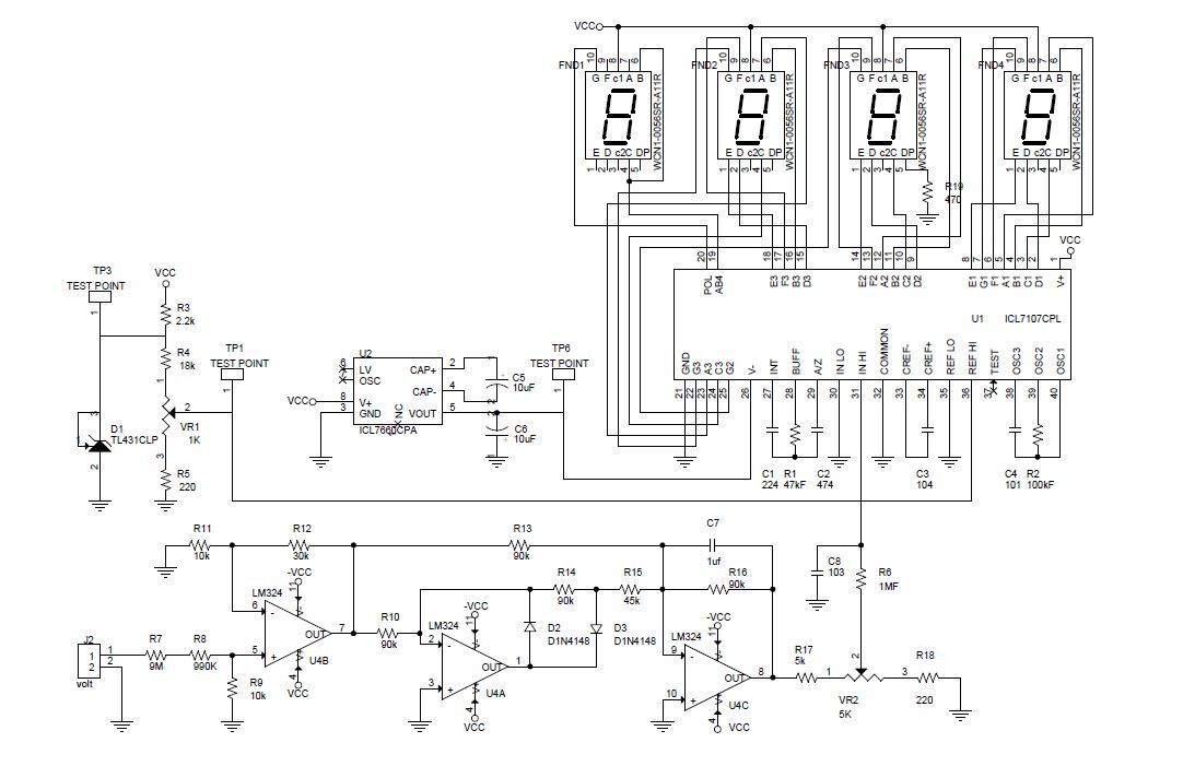
IC ICL7107을 사용한 AC용 디지털 전압계(AC digital voltmeter)를 만들어 봅시다.

 

ICL7107을 사용한 AC digital voltmeter 역시 디지털 전압계(digital voltmeter)와 더불어 상용계측장비 뿐만 아니라 다양한 분야에 적용하여 사용되고 있답니다.

 

AC용 디지털 전압계(AC digital voltmeter) 회로는 디지털 전압계(digital voltmeter) 회로와 거의 동일한데, 측정하고자 하는 것이 AC 전압이므로 AC를 DC로 변환하는 ADC(AC-DC Convertor) 회로가 추가적으로 필요하게 된답니다.

 

측정전압은 AC 0~450V 까지로 설계를 하였지만 시험은 220VAC 상용전압까지만 측정하였답니다....

 

회로도

    주 : R19 는 사용하지 않습니다.

 

회로를 살펴보면 AC 전압을 측정하기 위한 ADC회로가 추가되었는데, ADC 회로를 직선 검파회로 또는 절대치 회로라고하며

리니어 IC와 다이오드의 특성을 이용한 회로랍니다.

이러한 검파회로는 정류회로, 또는 AC-DC Convertor 라고 하는데, AC 입력에 비례하는 DC 출력을 얻는 회로로 반파, 전파회로로 구성된답니다.

 

본 회로에서는 전파 직선 검파회로를 적용하였는데, AC 입력단의 리니어 IC는 완충역할을 하는 버퍼로, 중간에 사용된 리니어 IC는 ADC로, 출력단에 사용된 리니어 IC는 리플 필터로 사용되었다고 생각하시면 된답니다.

 

 

자세한 회로도, 부품 목록, 부품 배치도와 패턴도는 여기를 클릭하세요.

https://cafe.daum.net/funny-circuit/M2lg/69

 

 

 

부품을 준비해 봅시다.

품명형명적용수량비고
콘덴서224C11
콘덴서474C21
콘덴서104C3,C9,C143
콘덴서101C41
콘덴서10uFC5,C6,C133
콘덴서1ufC71
콘덴서103C8,C11,C123
다이오드1N4148D2,D32
FNDWCN1-0056SR-A11RFND1~FND44또는 동등품
콘넥터molexJ21또는 동등품
콘넥터연호J31또는 동등품
저항47kFR11
저항100kFR21
저항2.2kR31
저항18kR41
저항220R5,R182
저항1MFR61
저항9MR71
저항990KR81
저항10kR9,R112
저항90kR10,R13,R14,R164
저항30kR121
저항45kR151
저항5kR171
가변저항5kVR213296W
가변저항1KVR113296W
저항470R191사용하지 않음
스위치mini SlideSW1또는 동등품
TPTEST POINTTP1~TP64
ICICL7107CPLU11
ICICL7660CPAU21
ICMC7805CTU31
ICLM324U41
ICTL431CLPD11
IC 소켓40, 14, 8pin각 1선택
PCB만능 PCB1
점퍼와이어단선필요량심선 0.3mm, 주석도금
전선흑/적, 연선필요량AWG24~26
전원9~12Vdc 출력건전지 또는 어댑터

 

 

부품이 준비되었으면 만들어 봅시다.

부품 배치도

 

패턴도

주 :

- 청색패턴은 점퍼입니다.

- VR2를 3296W로 변경하였습니다.

- 실제 완성품은 부품위치가 조금 변경된 곳도 있고, 공간부족으로 동작에 큰 지장을 주지않는 부품을 생략한것도 있습니다.

 

 

완성품

 

조립이 완료되고 육안검사가 끝났으면 기준전압을 설정해 봅시다.

 

※ ※ ※ 동작을 시켜보기 전에.....

 

상용전원 AC220V를 사용하기 때문에 AC 입력단의 심선이 외부로 노출 되지 않도록 보완하고 손이나 피부가 닫지 않도록 세심한 주의가 필요하답니다.

AC 220V가 인체에 닿으면 감전되어 치명상을 입을 수 있답니다...!!!!!!!!

아주~~아주~~ 주의하세요...

 

AC 입력/출력 전압을 측정하기 전 반드시 측정 리드선의 피복이 벗겨져 있지 않은가를 확인하고, 측정시 측정단자가 손이나 피부에 닫지 않도록 주의하여야 한답니다.

또한 주위에 피복이 벗겨진 전선이나 볼트, 나사류.. 등등.. 전기가 통하는 물건이 있으면 일단 멀리 치운 후 측정을 하시기 바랍니다.

잠깐의 실수로 합선의 위험이 있거든요....

매우~~~매우~~~~ 주의하세요...

 

 

1. 건전지 또는 전원공급기를 전원연결 콘넥터에 연결한 후 슬라이드 전원스위치를 켜세요..

    (이때 공급되는 전원 단자가 정상적으로 연결되어 있는지, 외부 공급전압이 7Vdc 이상인지 꼭 확인한 후

     전원스위치를 켜세요..)

2. 디지털 멀티메터 또는 아날로그 테스터로 정전압 IC 7805의 3번 핀 출력값이 +5Vdc인가 확인합니다.

3. 디지털 멀티메터 또는 아날로그 테스터로 부(-)전원 IC 7660의 5번 핀 출력값이 -5Vdc인가 확인합니다.

4. 측정 전압값이 모두 정상이면 IC 7107의 36번 핀의 측정값이 97~98mV(이론상 100mV임)가 되도록 VR1을

   오른쪽 또는 왼쪽으로 돌려가며 맞춰봅시다.

5. AC 입력전압을 조정하기 위하여 입력 AC220V, 출력 12(15)~0~12(15)Vac의 용량이 작은 센터탭 트랜스포머를

    하나 준비합니다.

6. 디지털 멀티메터 또는 아날로그 테스터를 AC 전압 측정 모드로 고정한 후, 준비한 트랜스포머에 입력 전원 AC220V를

    연결하고, 입력전압과 “0-12”, 또는 “12-12” 출력 단자의 AC 전압을 확인합니다.

7. 트랜스포머의 입력 전원을 끄고, 기준전압 조정이 끝난 AC 전압계의 측정단자에 트랜스포머의 “0-12” 또는

    “12-12” 출력 단자를 연결합니다.

8. 트랜스포머 입력전원을 켜고 AC 전압계에 표시창에 나타나는 수치를 디지털 멀티메터 또는 아날로그 테스터로 측정한 값과

    비교합니다.

9. 비교한 측정값의 편차를 줄이기 위해 VR2를 오른쪽 또는 왼쪽으로 돌려 교정합니다.

10. VR2로 교정이 끝나면 트랜스포머의 출력단자를 0-12, 12-12로 옮겨 AC 전압계에 12VAC, 24Vac가 측정되는지 확인합니다.

11. 저전압의 AC 전압 측정 확인이 끝나면 AC220V를 AC 전압계의 측정단자에 직접 연결하여 표시기에 나타나는 수치를

     확인합니다.

12. AC220V의 측정값의 편차가 1% 이상 발생하면 다시 VR2를 좌우로 돌려 편차를 조정합니다.

13. 교정이 끝나면 트랜스포머의 출력단자를 바꿔가면 전압값을 다시 확인합니다.

 

 

동작을 시켜 봅시다.

 

AC용 디지털 전압계가 완성되었습니다.

다음에는 AC용 디지털 전류계를 만들어 봅시다.

다음검색
현재 게시글 추가 기능 열기

댓글

댓글 리스트
  • 작성자철수 | 작성시간 15.04.03 질문이요..??디스플레이가 WCN1-0056SR-A11R인지 C11R 끝번호가 없네요...??
  • 답댓글 작성자덤보 작성자 본인 여부 작성자 | 작성시간 15.04.04 7 segment, WCN1-0056SR(또는 GU)-A11R
  • 작성자shendiao | 작성시간 16.03.03 코일은 어디 있는지요
  • 답댓글 작성자덤보 작성자 본인 여부 작성자 | 작성시간 16.03.03 이회로는 검출 코일을 사용하지 않는답니다..
댓글 전체보기
맨위로

카페 검색

카페 검색어 입력폼