0~20분 시간조절이 가능한 타이머 스위치를 만들어 봅시다.
0~20분 시간조절이 가능한 타이머 스위치는 “555 IC를 이용한 초간단 5분 타이머를 만들어 봅시다.”를 응용한 회로랍니다.
이러한 시간 조절이 가능한 타이머 스위치는 전자, 전기.. 등 시간을 제어하기 위한 스위치로 많이 사용되는 회로랍니다...
기본동작은 초간단 5분 타이머와 같이 555 IC의 기본적인 동작 회로로 연결된 저항과 콘덴서에 의해 결정된답니다.
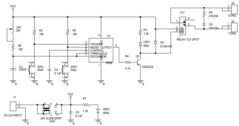
회로도
회로의 동작을 살펴보면,
전원스위치를 켜면 전원입력단의 녹색 LED가 켜지고, 555 IC는 트리거 신호가 high 상태로 고정되므로 출력상태는 low를 유지하게 된답니다.
스타트 스위치를 누르면 555 IC에 트리거 신호가 입력되어, IC 내부 회로와 외부에 연결된 가변저항과 콘덴서에 의해 결정된 동작주기 출력을 high 상태로 내보내게 되고, 출력된 high 신호는 트랜지스터 Q1을 동작시켜 릴레이가 구동된답니다.
결국, 릴레이 구동은 릴레이 접점을 on 또는 off 시키게 되어 스위치 역할을 하게 되는 것이랍니다.
따라서, 릴레이를 스위치로 사용하기 때문에 AC는 물론 DC의 전원 스위치 역할을 할 수 있는데, 외부회로의 용량에 따라 릴레이 접점의 용량을 계산해서 릴레이를 선택, 사용하면 소용량은 물론 대용량의 외부 회로 전원을 제어할 수 있답니다...
타이머 시간설정은 가변저항에 의해 이루어지는데, 본 회로는 2MΩ 가변저항과 470uF의 전해 콘덴서를 사용하여 최대 20분 까지 시간설정이 가능하도록 되어 있고, 타이머가 동작하고 있는 상태에서 타이머 동작을 해제하기 위한 reset 기능도 추가하였답니다.
즉, 타이머가 동작 중, 처음 상태로 다시 되돌리고 싶을 때는 리셋 스위치를 눌러 처음 상태로 되돌아가면 된답니다.
본 회로는 DC12V로 구동되도록 구성하였답니다...
굳이 DC12V를 사용하는 이유는 12V 릴레이를 구동하기 위함이랍니다(5V 릴레이를 사용할 경우에는 DC5V를 사용해도 된답니다...)
자세한 회로도, 부품 목록, 부품 배치도, 패턴도는 여기를 클릭하세요..
http://cafe.daum.net/funny-circuit/M2lg/41
부품을 준비해 봅시다.
| 품명 | 규격 | 수량 | 적용 | 비고 |
| 콘덴서 | 220uF | 1 | C3 | |
| 콘덴서 | 0.1uF | 2 | C4,C5 | |
| 콘덴서 | 102/1kv | 1 | C6 | |
| 다이오드 | 1N4148 | 1 | D3 | |
| 콘넥터 | 5267-2 | 1 | J1 | 또는 동등품 |
| 블록 터미널 | BR500SL | 2 | J4,J5 | 또는 동등품 |
| LED | RED 5mm | 1 | LED1 | |
| LED | GRN 5mm | 1 | LED2 | |
| 릴레이 | JS1C-12V-F | 1 | LS1 | 또는 동등품 |
| 트랜지스터 | KN2222A | 1 | Q1 | |
| 저항 | 10k | 2 | R2,R5 | |
| 저항 | 1.2k | 2 | R3,R7 | |
| 저항 | 4.7k | 1 | R4 | |
| 저항 | 100 | 1 | R6 | |
| 저항 | 470/2W | 1 | R8 | |
| 가변 저항 | 2M | 1 | VR1 | |
| 스위치 | Mini SLIDE-DPDT | 1 | SW1 | |
| 스위치 | Tact | 1 | SW2 | |
| 스위치 | Tact | 1 | SW5 | |
| IC | NE555B | 1 | U1 | |
| 패턴 와이어 | 단선 | 필요량 | 패턴용 | 0.3mm, 주석도금, |
| 전선 | 연선 | 필요량 | 배선용 | AWG24~26 |
| PCB | 만능 PCB |
부품이 준비되었으면 만들어 봅시다.
주기 #1 : C6* 과 R8*은 릴레이 접점을 보호하기 위한 회로로
AC 전원 또는 대용량의 DC 전원을 제어할 때 사용하지만, 용량이 작은 곳에 사용하여도 무방합니다...
주기 #2 : 릴레이 Ls1의 접점용량은 250VAC 10A, 100VDC 5A 라고 하네요..
주기 #3 : SW2를 누르면 타이머 스위치가 동작 하게 되고, SW3를 누르면 동작중인 타이머가
초기상태로 돌아간답니다.
주기 #4 : 타이머 스위치 동작 시간 설정은 SW2를 누르기 전에 VR1로 먼저 시간설정을 하여야 한답니다.
(타이머 스위치를 사용하기전에 먼저 VR1의 시간 범위를 점검하여, 1분단위 또는 5분단위 눈금 표시를
해 놓으면 타이머 스위치를 사용할 때 시간설정이 아주 쉽게 되겠네요..)
주기 #5 : 외부 스위치 연결용 터미널 블록 J2는 나사 고정형이 아닌 누름 고정용을 사용했답니다.
주기 #6 : 릴레이 접점부와 터미널 블록의 회로패턴은 다른회로의 패터보다 많이 넓은 것을 볼수 있는데..
이것은 터미널 블록과 연결되는 외부 스위치 회로의 용량을 염두에 두고 패턴을 굵게 만들었답니다...
(한가지 알아두고 갑시다...만능pcb가 아닌 회로패턴을 인쇄한 pcb의 경우 패턴 넓이는 1A 당 1mm를
사용한다고 하네요...1oz 용...)
완성품
댓글
댓글 리스트-
작성자ㅅㅇ 작성시간 18.06.01 LED가 일정한 주기를 가지고 켜지게 하려면 어디를 수정해야하나요? ㅜㅜ 회로대로 한 것 같은데 켜쟜다꺼지기만해요ㅜㅜ
-
답댓글 작성자덤보 작성자 본인 여부 작성자 작성시간 18.06.02 일반자료실에 가시면 "IC 555에 대해 알아봅시다"에 555 타이머에 대한 자세한 설명이 있답니다.
일정한 주기를 가지고 켜지게 하려면 내용중 "IC555의 비안정 동작특성"을 적용하시면 됩니다. -
답댓글 작성자ㅅㅇ 작성시간 18.06.02 감사합니다!
-
작성자ㅅㅇ 작성시간 18.06.19 터미널블록을 안사용해도 되는거죠???
-
작성자덤보 작성자 본인 여부 작성자 작성시간 18.06.20 터미널 블록 대신 콘넥터를 사용해도 되고요.. 직접 전선을 연결해도 됩니다...^^