8 LED LEVEL METER(UV METER)를 만들어 봅시다.
오디오 출력을 모니터 할 수 있는 8 LED LEVEL METER(UV METER)를 만들어 봅시다.
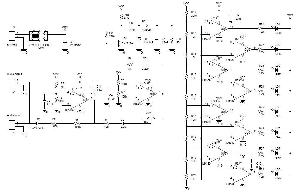
회로도
UV level meter 또는 오디오 level meter 라는 것은 오디오의 음량, 즉 소리의 크기를 귀가 아닌 눈으로 감상(?) 하기 위한 회로랍니다.
통상 오디오에 부착되어 있던 UV meter는 가동철편형 아날로그 메터를 사용하였는데, 이것을 디지털화 시켜 LED, VFD, LCD 등을 이용한 그래픽 level meter로 바뀌게 되었답니다.
아날로그 신호를 시각화하기 위해서는 신호의 크기(세기)에 따라 led를 동작시키는 회로가 필요하게 되는데, 각각의 led를 동작시키기 위해서 많은 드라이브 회로가 사용되고, 이것이 회로를 복잡하게 만든답니다.
하지만, 최근에는 LED를 드라이브하기 위한 부품을 1칩화 시켜 1개의 IC로 모노 또는 스테레오 사운드(오디오)의 출력을
모니터하는 아주 간단한 회로가 되었답니다.
여기서는 각각의 led를 구동시키는 복잡한 회로를 선택해서 8개의 led를 구동시키는 모노용 8 led level meter를 만들어 보기로 합니다.
회로 구성을 살펴보면 입력된 오디오 신호를 증폭하기 위한 초단증폭회로와 level meter의 출력 조절을 위한 출력증폭 회로, led를 드라이브하기 위한 비교회로로 구성되어 있답니다.
자세한 회로도, 부품 목록, 부품 배치도, 패턴도는 여기를 클릭하세요..
http://cafe.daum.net/funny-circuit/M2lg/47
부품을 준비해 봅시다...
| 품명 | 규격 | 수량 | 적용 | 비고 |
| 콘덴서 | 0.22 or 0.33uF | 1 | C1 | 전해 콘덴서 |
| 콘덴서 | 0.1uF | 5 | C2,C4,C9,C11,C12 | 모노 또는 세라믹 |
| 콘덴서 | 2.2uF | 3 | C3,C5,C6 | 전해 콘덴서 |
| 콘덴서 | 4.7uF | 1 | C7 | 전해 콘덴서 |
| 콘덴서 | 47uF | 1 | C8 | 전해 콘덴서 |
| 다미오드 | 1N4148 | 2 | D1,D2 | |
| 커넥터 | 5267-2 | 1 | J1 | 또는 동등품 |
| 커넥터 | 5267-2 | 1 | J2 | 또는 동등품 |
| 커넥터 | 5/12Vdc | 1 | J3 | |
| LED | RED 5mm | 3 | LD1,LD2,LD3 | |
| LED | YEL 5mm | 3 | LD4,LD5,LD6 | |
| LED | GRN 5mm | 2 | LD7,LD8 | |
| 트랜지스터 | KN2222A | 1 | Q1 | |
| 저항 | 100k | 4 | R1,R3,R6,R7 | |
| 저항 | 1k | 2 | R2,R20 | |
| 저항 | 330k | 1 | R4 | |
| 저항 | 10k | 1 | VR2 | |
| 저항 | 10k | 8 | R5,R13~R19 | |
| 저항 | 14k | 1 | R8 | |
| 저항 | 220k | 2 | R9,R12 | |
| 저항 | 4.7k | 1 | R10 | |
| 저항 | 30k | 1 | R11 | |
| 저항 | 1.2k | 8 | R21~R28 | |
| 스위치 | SLIDE-DPDT | 1 | SW1 | 또는 동등품 |
| IC | KIA4558 | 1 | U1 | |
| IC | LM339 | 2 | U2,U3 | |
| 패턴 와이어 | 단선 | 필요량 | 패턴용 | 0.3mm, 주석도금, |
| 전선 | 연선 | 필요량 | 배선용 | AWG24~26 |
| PCB | 만능 PCB |
부품이 준비되었으면 만들어 봅시다.
주기 #1 : 콘넥터 J1과 J2는 입력된 오디오 신호를 다시 출력으로 내보내기 위한 콘넥터로 어는 쪽을 입력으로
사용해도 무방합니다.
J1을 입력으로 사용하면 J2는 출력으로, J2를 입력으로 사용하면 J1은 출력으로 사용하면 되지요...
주기 #2 : 가변저항 VR1은 LED가 점등되는 신호를 조정하기 위한 것으로 오디오 입력 신호에 맞춰서 좌, 우로
조정하시면 됩니다...
주기 #3 : 입력전원은 3~12V 사이에 사용하시는데, 오디오에 사용되는 내부 전원과 비슷한 용량의 전원을
사용하시면 좋답니다.
예를들어 오디오 전원이 3V라면 레벨메터 전원은 3~6V 사이를 사용하시고, 6V라면 6~9V,
12V라면 12V를 사용하세요..^^
완성품
동작을 시켜봅시다
다음에는 스테레오용 12 x 2 led를 만들어 볼까요????
댓글
댓글 리스트-
작성자Tracker 작성시간 14.04.13 남땜솜씨가 예술입니다.
좋은자료 감사합니다. -
작성자빤따기 작성시간 14.05.23 트랜지스터로 증폭시키면 신호가 반전이 되지 않나요?? 그렇게되면 제 머리로 그려보면 LED출력에 문제가 생길 것 같은데요.. 그리고 병렬로 연결된 다이오드의 역할도 궁금하네요 ㅜㅜ전파정류를 위해서 쓰인것인가요? 트랜지스터까지 포함하면 총 3번의 반전이 발생하고, 그걸 다이오드가 다시 반전 시키는 것인가요??
-
작성자worth 작성시간 14.06.10 저렇게 회로 그리는 프로그램이 있나요..? 이름좀 알 수 있을까요?
-
답댓글 작성자덤보 작성자 본인 여부 작성자 작성시간 14.06.10 그렇게 회로그리는 프로그램은 없답니다.... 보기 쉽게 그래픽으로 올려놓은 것이랍니다...
-
답댓글 작성자안승희 작성시간 14.08.19 그래픽으로 올려놓셨다는건 일일이 그림을 올려놓았단 말씀이신지요? 포토샵? 이용하신건지?