배터리 체크 회로 시리즈 4
5 LED, LM324를 이용한 12V SLA(Sealed Lead Acid) 배터리 체커(Battery Checker)를 만들어 봅시다.
앞서 LM339를 이용한 이용한 자동차용 12V Pb 배터리(SLA : Sealed Lead Acid) 체커는 4개 비교기를 이용하여 LED를 개별적으로 동작시켜 배터리 용량을 체크해 보았답니다.
회로는 앞서 LM339와 같이 배터리의 충방전률이 100~80%, 80~60%, 60~40%, 40~20% 20~0%의 5단계로 육안 확인이 가능한 LED lamp 점등으로 표시하기로 합니다.
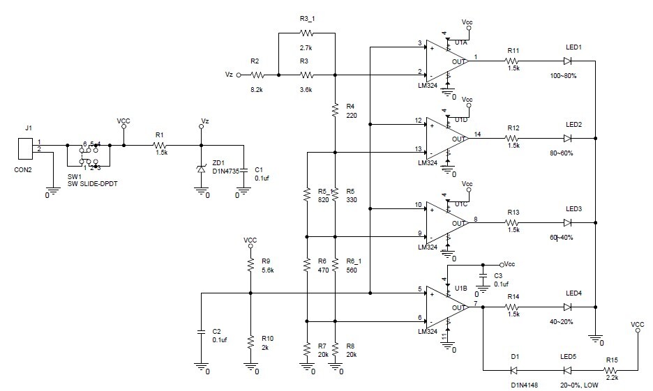
회로도
자세한 회로도, 부품 목록, 부품 배치도, 패턴도는 여기를 클릭하세요
https://cafe.daum.net/funny-circuit/M2lg/96
회로는 앞서 만들어 보았던 LM393, 또는 LM339 회로와 동일하게 기준전압을 발생시키기 위한 제너다이오드 정전압회로와 기준전압과 배터리의 충방전 변동전압을 비교하기 위한 비교회로로 구성하였답니다.
회로 동작은 앞서 만들어 본 체커 1, 2, 3과 동일하게 동작한답니다.
이 회로에서 사용되는 LED 역시 녹색, 녹색, 녹색, 황색, 적색으로 100~80%, 80~60%, 60~40%, 40~20% 20~0%를 표시합니다.
적색은 20~0%를 표시하므로 적색이 점등되면 충전을 합니다.
충전을 해도 계속 적색인 경우에는 배터리가 수명을 다한 것으로 판단해도 된답니다.
부품을 준비해 봅시다...
| 품명 | 형명 | 적용 | 수량 | 비고 |
| 콘덴서 | 0.1uf | C1,C2,C3 | 3 | mono |
| 다이오드 | 1N4735 | ZD1 | 1 | |
| 다이오드 | 1N4148 | D1 | 1 | |
| LED | Green5mm | LED1 | 3 | |
| LED | Yellow5mm | LED2 | 1 | |
| LED | Red5mm | LED3 | 1 | 또는 동등품 |
| 커넥터 | 5267-2P | J1 | 1 | 또는 동등품 |
| 커넥터 | 5264-2P | J1-1 | 1 | 또는 동등품 |
| 커넥터핀 | 5263 | J1-1 | 2 | 또는 동등품 |
| 저항 | 1.5k | R1,R11~R14 | 6 | |
| 저항 | 8.2k | R2 | 1 | |
| 저항 | 3.6k | R3 | 1 | |
| 저항 | 2.7k | R3_1 | 1 | |
| 저함 | 220 | R4 | 3 | |
| 저항 | 330 | R5 | 1 | |
| 저항 | 820 | R5_1 | 1 | |
| 저함 | 470 | R6 | 1 | |
| 저항 | 560 | R6_1 | 1 | |
| 저항 | 20k | R7,R8 | 2 | |
| 저항 | 5.6k | R9 | 1 | |
| 저항 | 2k | R10 | 1 | |
| 저항 | 2.2k | R15 | 1 | |
| IC | LM324 | U1 | 1 | |
| 스위치 | SLIDE-DRDTMINI | SW1 | 1 | 또는 동등품 |
| 패턴 와이어 | 단선 | 패턴용 | 필요량 | 0.3mm, 주석도금, |
| 전선 | 연선 | 배선용 | 필요량 | AWG24~26 |
| PCB | 만능 PCB |
부품이 준비되었으면 만들어 봅시다.
완성품
회로 조립이 완료되고 육안검사가 끝났으면 전원을 연결하여 동작을 시켜 봅니다.
① 0~30VDC 가변 전원공급기를 준비합니다.
② 공급전원을 13V로 설정한 다음 회로에 설정한 전원을 연결합니다.
③ 회로의 스위치를 켜고 3개의 녹색 LED와 황색 LED가 켜지는지 확인합니다.
④ 가변 전원공급기의 전원을 12.60V까지 내리고, 3개의 녹색 LED와 황색 LED가 계속 켜져 있는지 확인합니다.
⑤ 가변 전원공급기의 전원을 12.52V까지 내리고, 1번 녹색 LED는 꺼지고 2,3번 녹색 LED와 황색 LED는 계속 켜져 있는지 확인합니다.
⑥ 가변 전원공급기의 전원을 12.32V까지 내리고, 2,3번 녹색 LED와 황색 LED가 계속 켜져 있는지 확인합니다.
⑦ 가변 전원공급기의 전원을 12.29V까지 내리고, 모든 1,2번 녹색 LED는 꺼지고, 3번 녹색 LED와 황색 LED가 계속 켜져 있는지 확인합니다.
⑧ 가변 전원공급기의 전원을 12.03V까지 내리고, 3번 녹색 LED와 황색 LED가 계속 켜져있는지 확인합니다.
⑨ 가변 전원공급기의 전원을 11.99V까지 내리고, 3번 녹색 LED가 꺼지고 황색 LED가 계속 켜져 있는지 확인합니다.
⑨ 가변 전원공급기의 전원을 11.69V까지 내리고, 황색 LED가 계속 켜져 있는지 확인합니다.
⑨ 가변 전원공급기의 전원을 11.65V까지 내리고, 황색 LED가 꺼지고 적색 LED가 켜지는 확인합니다.
회로의 방전상태를 확인해 보았습니다. 충전상태는 ①~⑨ 항목을 역순으로 수행하면 됩니다.
처음 회로를 설계 했을 때와 비교하면 LED가 정확하게 100~80%, 80~60%, 60~40%, 40~20% 20~0%를 표시하여야 하는데, %에 가까워 지거나 멀어져도 켜지거나 꺼지는 것이 보입니다.
이것은 앞서 LM393나 LM339로 만들었던 배터리 체커도 같은 현상으로, LM234 회로의 R2~R8로 구성된 저항 분압 회로에 일반저항을 사용하여 만들었기 때문으로, 정확한 비율로 분압이 되지 않은 분압 전압과 비교 전압과의 비교에 의해 발생된 오차를 수용한 결과랍니다.
정확한 %를 적용하시려면 F 저항 이상의 정밀도를 가진 저항으로 계산하셔서 회로를 구성하시면 된답니다.
(참고 : F 저항을 사용한 회로는 "자료실-공작실 회로도"에 첨부되어 있습니다)
이상으로.. 5 LED 12V SLA(Sealed Lead Acid) 배터리 체커(Battery Checker)를 만들어 보았습니다.