캐패시터와 인덕터를 측정할 수 있는 간이형 LC meter(LC메터)를 만들어 봅시다.
전자회로를 꾸밀 때 간혹 L값 또는 C값을 측정해야 하는 난감한 경우가 발생할 때가 있답니다.
이럴 때 요긴하게 사용할 수 있는 간이형 LC meter(LC메터)를 만들어 봅시다.
우선 인터넷을 검색하여 찾아낸 LC meter의 측정범위는
커패시턴스가 0~0.1uF
인덕턴스가 0~10mH
예상 정확도는 ±1%(± 0.1pF, ±10nH) 이라고 하는데 거의 계측기 수준이라고 할까?? 라고 하니 믿고 만들어 보겠습니다.
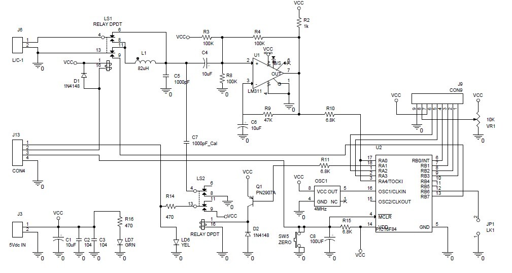
회로와 동작원리는 LC 발진 원리를 이용하여 측정할 C 또는 L을 발진기에 병렬 또는 직렬로 연결하여 발진하는 주파수값을 계산하여 L값과 C값을 알아내는 원리랍니다.
LC 발진 공식은
이니까 L값과 C값을 계산할 수 있겠지요..
회로 구성은 발진회로와 발진된 주파수를 L값 또는 C값으로 연산하기 위한 마이크로 컨트롤러로 구성된답니다.
회로도
자세한 회로도, 부품 목록, 부품 배치도, 패턴도, 소스코드는 여기를 클릭하세요
https://cafe.daum.net/funny-circuit/M2lg/97
부품을 준비해 봅시다.
정확한 부품 소요량은 회로도면을 참고하세요..
| 품명 | 형명 | 적용 | 수량 | 비고 |
| 콘덴서 | 10uF | C1,C4,C6 | 3 | 전해 콘덴서 |
| 콘덴서 | 104 | C2,C3 | 2 | 모노리틱 |
| 콘덴서 | 1000pF | C5 | 1 | 모노리틱 |
| 콘덴서 | 1000pF | C7 | 1 | 모노리틱 |
| 콘덴서 | 100uF | C8 | 1 | 전해 콘덴서 |
| LCD 표시기 | 16x2 LCD | LCD1 | 1 | |
| LED | GRN 5mm | LD1 | 2 | |
| LED | YEL 5mm | LD6 | 1 | |
| LED | GRN 3mm | LD5, LD3 | 2 | |
| LED | YEL 3mm | LD4, LD2 | 2 | |
| LED | RED 3mm | LD7, LD8 | 2 | |
| TR | PN2907A | Q1 | 1 | |
| 다이오드 | 1N4148 | D1,D2 | 2 | |
| 저항 | 470 | R1,R5~R7,R12~R14 | 7 | |
| 저항 | 1k | R2 | 1 | |
| 저항 | 100K | R3,R4,R8 | 3 | |
| 저항 | 47K | R9 | 1 | |
| 저항 | 6.8K | R10,R11,R15 | 3 | |
| 가변저항 | 10K | VR1 | 1 | |
| 스위치 | Rocker KCD11 | SW1 | 1 | 또는 동등품 |
| 스위치 | IT-2203S, Lock | SW2 | 1 | 또는 동등품 |
| 스위치 | IT-2203N, N-Lock | SW3,SW6 | 2 | 또는 동등품 |
| 스위치 | IT-4203S, Lock | SW4 | 1 | 또는 동등품 |
| 스위치 노브 | 흑, 적 | SW1~4, SW6 | 선택 | |
| 스위치 | TACT 1102B-6mm | SW5 | 1 | 또는 동등품 |
| IC | LM311 | U1 | 1 | |
| IC | PIC16F84 | U2 | 1 | |
| 콘넥터 | INLET DAC-11F | J1 | 1 | 또는 동등품 |
| 콘넥터 | 5264-2 | J2 | 1 | 또는 동등품 |
| 터미널 | 5263 | J2 | 2 | 또는 동등품 |
| 콘넥터 | 5267-2 | J3 | 1 | 또는 동등푸 |
| 콘넥터 | P1022001 | J4 | 1 | speaker terminal |
| 콘넥터 | 5264-2 | J5 | 1 | 또는 동등품 |
| 터미널 | 5263 | J5 | 2 | 또는 동등품 |
| 콘넥터 | 5267-2 | J6 | 1 | 또는 동등품 |
| 콘넥터 | 5264-9 | J7 | 1 | 또는 동등품 |
| 터미널 | 5263 | J7 | 9 | 또는 동등품 |
| 콘넥터 | 5267-9 | J9 | 1 | 또는 동등품 |
| 콘넥터 | 5267-2 | J10 | 1 | 또는 동등품 |
| 콘넥터 | 5267-4 | J13,J16 | 2 | 또는 동등품 |
| 콘넥터 | 5264-4 | J14,J15 | 2 | 또는 동등품 |
| 터미널 | 5263 | J14,J15 | 8 | 또는 동등품 |
| 릴레이 | HR90-DC05H | LS1,LS2 | 2 | 또는 동등품 |
| 인덕터 | 82uH | L1 | 1 | |
| 발진기 | SCO-06, 4MHz, 5V | OSC1 | 1 | 또는 동등품 |
| 퓨즈 | FUSE 220V1A | F1 | 1 | |
| 퓨즈 홀더 | 배선 고정용 | F1 | 또는 동등품 | |
| 점퍼 | 핀헤더 2.54mm 2P | JP1 | 1 | 도는 동등품 |
| 전원공급기 | 5Vdc 1A SMPS | Assy1 | 1 | 또는 동등품 |
| 수축튜브 | 필요량 | 배선용 | ||
| 케이스 | 1 | 자작 | ||
| 전면 ASSY | Font SW_LED Assy | 1 | ||
| 전선 | 연선 흑, 적 | 필요량 | AWG18 | |
| 전선 | 연선 흑, 적 | 필요량 | AWG22 | |
| 전선 | 연선 10 color | 필요량 | AWG26~28 | |
| 패턴 | 단선 | 패턴용 | 필요량 | 0.3mm, 주석도금 |
| PCB | 만능 기판 | 필요량 | ||
| 나사 | M3 | 필요량 | 고정용 | |
| 지지대 | M3 | 고정용 |
부품이 준비되었으면 만들어 봅시다.
완성품
참고 : 스위치, fuse, LCD, SMPS는 시중에서 구입한 것을 배선과 콘넥터 작업만 하여 사용합니다.
여기서는 Main PCB 만들기와 케이스 만들기, Assy 조립을 하여 완성품을 만듭니다.
-- 전면판의 LED와 누름 스위치는 제작자의 의도대로 구성하여 조립하시기 바랍니다.
다음은 케이스와 각 Assy를 조립하는 과정입니다.
케이스 제작
케이스는 3T ABS 판재를 잘라 만들었답니다.
PCB 장착과 배선
조립완료
동작 시험
콘덴서 측정을 위한 Calibrating
(콘덴서 측정을 위해서는 측정 입력단을 Open 시켜 Calibrating 한 후 측정해야 한답니다.)
Calibrating 결과값
콘덴서 102(1000pF) 측정 결과
콘덴서 측정범위 초과 표시
인덕터 측정을 위한 Calibrating
(인덕터 측정을 위해서는 측정 입력단을 Short 시켜 Calibrating 한 후 측정해야 한답니다.)
입력단 Short를 제거한 후 인덕터 측정 대기모드
인덕터 101(100uH)를 측정한 결과
최종 수정
LCD를 전면과 같은 높이로 배치해보았습니다.
부족하지만 그래도 쓸만한 간이형 LC meter를 만들어 보았습니다.