1.5V 건전지 체커 회로
1.5V 건전지의 남은 용량을 체크할 수 있는 1.5V 건전지 체커(1.5V Dry Cell Checker)를 만들어 봅시다.
앞서 LM339를 이용하여 12V Pb 배터리(SLA : Sealed Lead Acid)의 용량을 체크해 보았답니다.
계속해서 이 배터리 체커 회로를 이용해서 시중에서 가장 쉽게 구할 수 있는 1.5V 건전지의 남은 용량을 체크할 수 있는 1.5V 건전지 체커(1.5V Dry Cell Checker)를 만들어 보는 것은 어떨까요?
우선 건전지는 처음 구매해서 측정을 해보면, 1.6V 이상이 측정되어 사용하는데 어려움이 없는데, 사용중이던 건전지는 계속 사용해도 되는 건지, 폐기할 정도로 수명을 다했는지 알 수가 없고, 그나마 측정기를 가지고 계신 분들은 건전지 전압을 측정해서 계략적으로 사용할 수 있는지 없는지를 판단하게 되는데, 이것 역시 부하가 걸리지 않은 전압을 측정했기 때문에 사용가능한 것이라고 판단해 장비에 삽입했을 때 동작하지 않는 경우가 빈번하게 발생하게 된답니다.
그래서, 건전지 체커는 측정 전압이 1.6V~0.7V 사이인 점검대상 건전지를 가지고 자체 전원으로 부하를 걸어줌과 동시에 5V~1.35V, 1.35V~1.2V, 1.2V~1.0V, 1.0V~0.6V의 4단계의 육안 확인이 가능한 LED로 표시되는 회로를 만들기로 합니다.
여기서 LED는 녹색, 황색, 적색, 적색으로 표시하게 하고, 녹색, 황색, 적색 LED 3개가 켜지면 1.5~1.35V, 황색(노란색)과 적색 LED 2개만 켜지면 1.35~1.2V, 적색 LED 1개 켜지면 1.2V~1.0V, 계속해서 LED가 모두 꺼지고 별도로 점등되는 적색 LED는 1.0V 이하를 나타내게 하여 측정한 건전지의 방전 상태를 표시하도록 합니다.
적색 LED와 별도 적색 LED가 동시에 점등되거나 별도 적색 LED만 점등되면 더 이상 사용할 수 없는 건전지를 나타내므로 폐기를 표시한다고 보면 됩니다.
회로는 별도의 공급전압 없이, 측정할 건전지 전원을 이용하여 구동시켜야 하는데, LM393을 구동시키기 위한 최소 공급전원은 2V 이상이 요구되므로 점검할 건전지 전압의 방전상태와 무관하게 회로를 구동하기 위한 최소 전압으로 승압시키는 회로가 필요하답니다.
따라서 측정할 건전지 전원을 3V로 승압시키기 위한 Boost Up 컨버터 회로를 구성해서 체커 회로의 구동 전압으로 사용하게 된답니다.
또한, 각 부품에 소요되는 전류는 최소 20mA 이상이 되어야 하므로 발진회로에 사용된 트랜스포머의 권선비를 적절히 조절하여 필요한 전류를 얻어야 구성된 회로를 구동시킬 수 있답니다.
회로도
자세한 회로도, 부품 배치도, 패턴도는 여기를 클릭하세요
https://cafe.daum.net/funny-circuit/M2lg/99
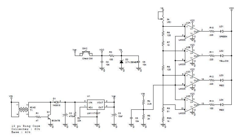
회로 구성은 블로킹 발진회로로 구성된 Boost up converter와 기준전압을 발생시키기 위한 제너다이오드 정전압회로, 기준전압과 건전지의 변동전압을 비교하기 위한 비교회로로 구성하였답니다.
회로 동작은 측정 건전지의 전원이 블로킹 발진기로 공급되고, 트랜스포머의 역기전력에 의해 발생된 출력 펄스가 다이오드와 콘덴서를 거쳐 정류되고, LM1117-3.3V 레귤레이터에 의해 3.3V의 출력을 발생시키게 된답니다.
Boost up converter와 LM1117에 의해 3.3V로 승압된 전원은 비교기 회로 LM393의 전원과 기준전압을 발생하기 위한 정전압 회로, LED를 드라이브하기 위한 공급 전원으로 공급되고, 측정 건전지의 출력전압은 분압 저항을 거쳐 기준전원과 함께 비교회로로 입력되어 비교결과를 LED 점등으로 표시하게 된답니다.
Boost up converter는 다음을 참고하세요..
부품을 준비해 봅시다.
| 품명 | 형명 | 적용 | 수량 | 비고 |
| 콘덴서 | 0.1uF(104) | C1,C4,C5,C6 | 4 | |
| 콘덴서 | 470uF | C2 | 1 | |
| 콘덴서 | 10uF | C3 | 1 | |
| 다이오드 | 1N5819 | D1 | 1 | |
| 다이오드 | 2.7V ZENER | D2 | 1 | |
| 건전지 케이스 | 1.5V Dry Cell Holder | J1 | 1 | |
| 커넥터 | 5267-2 | J3 | 1 | 필요시 |
| LED | GREEN 5mm | LD1 | 1 | |
| LED | YELLOW 5mm | LD2 | 1 | |
| LED | RED 5mm | LD3,LD4 | 2 | |
| 트랜지스터 | BC547B | Q1 | 1 | |
| 저항 | 47 | R1 | 1 | |
| 저항 | 22k | R2 | 1 | |
| 저항 | 100 | R3,R13 | 2 | |
| 저항 | 2.2k | R4 | 1 | |
| 저항 | 2k | R5 | 1 | |
| 저항 | 120 | R6,R8 | 2 | |
| 저항 | 10 | R7 | 1 | |
| 저항 | 1k | R9A | 1 | |
| 저항 | 51 | R9 | 1 | |
| 저항 | 220 | R10,R11,R12 | 3 | |
| 저항 | Slide-DPDT | SW1 | 1 | |
| 저항 | Tack | SW2 | 1 | |
| 트랜스 | 턴수 60:40 | T1 | 1 | |
| IC | LM1117/SOT | U1 | 1 | 3296W |
| IC | LM339 | U2 | 1 | 3296W |
| 가변 저항 | 5k | VR1 | 1 | |
| 패턴 와이어 | 단선 | 필요량 | 패턴용 | 0.3mm, 주석도금 |
| 전선 | 연선 | 필요량 | 배선용 | AWG24~26 |
| PCB | 만능 PCB |
부품이 준비되었으면 만들어 봅시다.
주 : Tack 스위치 상단의 초록 패턴은 Tack 스위치를 사용하지 않고 건전지를 바로 삽입하여 점검하고자 할때 Tack 스위치 쇼트를 표시한 것이랍니다.
완성품
회로 조립이 완료되고 육안검사가 끝났으면 전원을 연결하여 초기화 시켜봅니다.
① 1.5V 건전지 또는 0~30VDC 가변 전원공급기를 준비합니다.(건전지는 가급적 처음 사용하기 위해 구입한 것을
사용하시기 바랍니다.)
② 회로를 세팅하기 위해 TACK 스위치를 Sort 상태로 만듭니다.(부품실장도 주기 1을 참고하세요)
③ 1.5V 건전지를 건전지 홀더에 삽입하거나 전원공급기를 1.5V로 설정한 다음 연결하여 전원을 공급합니다.
④ 전원스위치를 켜고 입력 전압을 측정하여 1.5V~1.35V 정도가 되는지 확인합니다.
⑤ 디지털 멀티메터를 이용하여 LM1117의 출력 전압을 측정하여 3.2~3.3V 사이의 전압이 나타나는지 확인합니다.
⑥ 정전압 회로의 Vz를 측정하여 2.4~2.7V가 측정되는지 확인합니다.
⑦ 디지털 멀티메터를 이용하여 LM339의 핀 5의 전압이 0.633V가 되도록 가변저항 RV1을 돌려로 조정합니다.
(또는 핀 10의 전압이 0.515V가 되도록 조정합니다.)
⑧ 마지막 적색 LED외에 모든 LED가 켜져있는가 확인합니다.
⑨ TACK 스위치를 사용하여 건전지를 점검하고자 하면 처음 회로를 세팅하기 위해 Sort 상태로 만들어 놓아던
회로를 제거합니다.
건전지를 점검해 봅시다.
① 건전지가 완전한 상태 : 녹색, 황색, 적색 LED 켜짐
② 건전지가 많이 소모된 상태 : 황색, 적색 LED 켜짐)
③ 건전지 교환을 하거나 교환 준비 : 적색 LED 켜짐, 계속해서 꺼져 있던 적색 LED가 켜지기 시작함.
(참고 : 일부 건전지를 사용하는 리모컨 등에서는 건전지 전압이 1V에서도 동작하는 것이 있음)
④ 건전지 폐기 : 별도 꺼져있던 적색 LED 켜짐.
건전지 방전상태를 확인해 보았습니다.
처음 회로를 설계 했을 때와 비교하면 LED가 정확하게, 녹색, 황색, 적색 LED 3개가 켜지면 1.5~1.35V, 황색(노란색)과 적색 LED 2개만 켜지면 1.35~1.2V, 적색 LED 1개 켜지면 1.2V~1.0V, 계속해서 LED가 모두 꺼지고 별도로 점등되는 적색 LED는 1.0V 이하를 나타내게 하여 측정한 건전지의 방전 상태를 표시하여야 하는데, 어떤 것은 설정 전압 보다도 높게, 아니면 낮게 동작하는 것도 보입니다.
이것은 앞서 LM393나 LM339로 만들었던 배터리 체커도 같은 현상으로, 저항 분압 회로에 일반저항을 사용하여 만들었기 때문으로, 정확한 비율로 분압이 되지 않은 분압 전압과 비교 전압과의 비교에 의해 발생된 오차를 수용한 결과랍니다.
정확한 %를 적용하시려면 F 저항 이상의 정밀도를 가진 저항으로 계산하셔서 회로를 구성하시면 된답니다.
이상으로.. 1.5V 건전지 체커를 만들어 보았습니다.
