CAFE

공작실

1.5V 건전지 체커 회로 led 표시방법을 수정했습니다.

작성자덤보|작성시간18.11.01|조회수949 목록 댓글 0

1.5V 건전지 체커 회로 led 표시방법을 조금 바꿔 보았습니다.

 

앞서 1.5V 건전지 체커(1.5V Dry Cell Checker)의 LED 표시는

- 녹색, 황색, 적색 LED 3개가 켜지면 1.5~1.3V,

- 황색(노란색)과 적색 LED 2개만 켜지면 1.3~1.2V,

- 적색 LED 1개 켜지면 1.2V~1.0V,

- LED가 모두 꺼지고 별도로 점등되는 적색 LED는 1.0V 이하를 나타내게 하여 측정한 건전지의 방전 상태를 표시하도록 하였는데요..

 

이렇게 표시되는 LED를 각각의 동작전원에서만 켜지도록 회로를 조금 수정해 보았습니다.

- 녹색은 1.5~1.3V

- 황색(노란색)은 1.3~1.0V

- 적색은 1.0V 이하

- 적색은 0.8V 이하에서 켜지도록 했답니다.

 

첫 번째 적색 LED는 1V정도 전압으로 LOW BATT. 주의 표시이고, 두 번째 적색 LED가 더 켜지면 더 이상 사용할 수 없는 건전지를 표시한다고 보면 됩니다.

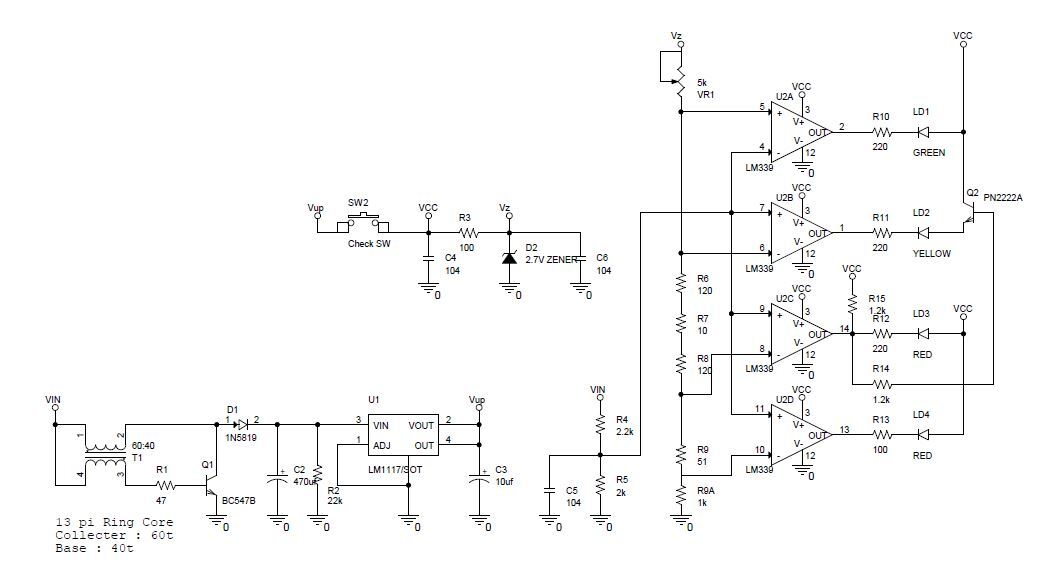
 - 회로는 1.5V 건전지 체크 회로에 LED 점등을 제어하기 위한 트랜지스터와 저항이 추가 되었답니다.

 - 회로 동작은 1.5V 건전지 체커 회로와 동일하지만 비교기의 입출력이 조금 변경되었답니다.

 

회로도

자세한 회로도, 부품 목록, 부품 배치도는 여기를 클릭하세요

http://cafe.daum.net/funny-circuit/M2lg/102

 

 

부품을 준비해 봅시다.

 

부품은 1.5V 건전지 체커 회로에 추가 부품을 준비하면 됩니다.

 

 

품명

규격

수량

적용

비고

1

1.5V 건전지 체커 회로 부품

2

트랜지스터

KSP2222A

1

Q2

 

3

저항

1.2kΩ

2

R14, R15

 

 

 

 

 

부품이 준비되었으면 만들어 봅시다. 

부품 배치도
패터도

 주 : Tack 스위치를 사용하지 않고 건전지를 바로 삽입하여 점검하고자 할 때는 1.5V 건전지 체커 회로에서 사용되었던 초록 점퍼 패턴을 연결합니다.

  

 

완성품

수정 완료

 

 

 

회로 조립이 완료되고 육안검사가 끝났으면 전원을 연결하여 초기화 시켜봅니다.

- 1.5V 건전지 체크 회로에서 초기 설정이 되었으므로 별도의 설정이 필요없답니다.

 

 

건전지를 점검해 봅시다.

 

① 건전지가 완전한 상태 : 녹색 LED 켜짐 

 

 ② 건전지가 많이 소모된 상태 : 황색 LED 켜짐 

 

③ 건전지 교환을 하거나 교환 준비 : 적색 LED 켜짐

  

④ 건전지 폐기 : 적색, 적색 LED 켜짐.  

 

 

이상으로.. 1.5V 건전지 체커의 LED 점등 방법을 수정해보았습니다.

다음검색
현재 게시글 추가 기능 열기

댓글

댓글 리스트
맨위로

카페 검색

카페 검색어 입력폼