MC14521BAL(CD4521)을 사용한 1Hz 주파수를 만들어 봅시다.
MC14521BAL(CD4521)와 수정 발진기(크리스탈 발진기(X-tal)) 4.194305MHz를 사용하여 1Hz의 클럭 주파수를 만들어 봅시다.
1Hz 주파수는 “수정 발진기(크리스탈 발진기(X-tal)) 32.768Khz와 IC 4060, 4013을 사용하여 1Hz의 클럭주파수를 만들어 봅시다”에서 설명한 것과 마찬가지로 시간과 밀접한 관계에 있는데 이를 수식으로 주파수(F) = 1/시간(Sec)로 표시된답니다...
즉, 1Hz는 1초(Sec)를 나타낸답니다.
보통 크리스탈 발진회로는 피어스 발진회로가 크리스탈 발진회로 기본형으로 사용되어지는데, 인버터와 병렬저항 그리고 여진 레벨을 억제하기 위한 부성저항, 부하 용량을 조절할 수 있는 콘덴서들로 구성된답니다.
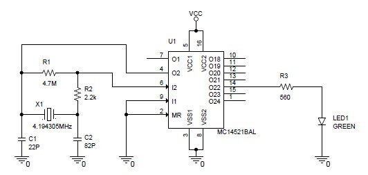
회로도
자세한 회로도, 부품배치도, 패턴도는 여기를 클릭하세요
https://cafe.daum.net/funny-circuit/M2lg/126
회로 동작은
IC 4521의 핀4와 핀6에 구성된 크리스탈 발진회로가 IC 4521 내부 인버터와 병렬로 연결되어 내부회로를 거쳐 4.194305MHz의 클럭 주파수가 22분주되어 1Hz 클럭 주파수를 핀14로 출력하게 된답니다.
부품을 준비해 봅시다...
| 품명 | 형명 | 적용 | 수량 | 비고 |
| 콘덴서 | 22pF | C1 | 1 | ceramic |
| 콘덴서 | 83pF | C2 | 1 | ceramic |
| 콘덴서 | 0.1uF | C3 | 1 | mono |
| 커넥터 | 5267-2P | J1 | 1 | |
| 커넥터 | 5264-2P | J1 | 1 | 선택 |
| 터미널 | 5263 | J1 | 2 | 선택 |
| LED | RED 5mm | LED1 | 1 | 또는 GREEN, YELLOW |
| 저항 | 4.7M | R1 | 1 | |
| 저항 | 2.2K | R2 | 1 | |
| IC | MCI4521 | U1 | 1 | |
| X-tal | 4.194305MHz | X1 | 1 | |
| 패턴 와이어 | 단선 | 패턴용 | 필요량 | 0.3mm, 주석도금, |
| 전선 | 연선 | 배선용 | 필요량 | AWG24~26 |
| PCB | 만능 PCB |
부품이 준비되었으면 만들어 봅시다..
조립 완성
조립이 완료되고 육안검사가 끝났으면 전원을 연결하여 동작 시켜 봅시다.
다음검색