CAFE

후기:KAIST/GIST

카이스트 전산학부 후기입니다.

작성자쾌걸근육맨two|작성시간13.07.02|조회수5,076 목록 댓글 2

이번 28일날 결과나오고 합격이란 거 듣고 ㅎㅎ 올리기로 마음먹었습니다 

사실 쓴건 면접보고 바로썼는데.... 합격하면 올리려고 한거라 그때마음이 좀 들어있습니다

무튼... 후기 복&붙~


12:15분 도착.

12:15분 도착.
처음에 전산학과 건물에 들어갔더니 전산학과 휴게실 ? 서버실? 비슷한 곳에 들어가 있으라고 하셨다.
무튼 그곳에 있는데 친구인 2분이 오셨고 두분이 열공모드로 공부하고 계셨기에 질 수 없어서 열심히 공부한 것을 읽고 있었다. 그때, 청바지 차림의 한분이 오셨고, 무엇인지 모르게 "자대생 포스"가 느껴졌다. 모두 정장을 입고 있는데 편안한 차림으로 오셔서 본다는 것은 ㄷㄷㄷㄷㄷㄷㄷㄷㄷㄷㄷ.....

12시 45분
무튼 화장실을 갔다오니 왠 사복 모임을 하고 계셨기에... 모두 아... 대학원입학준비위원회에서 오신 분들이구나 라고 생각했다. 모두 사복을 통일하고 오자고 하신 분들이 모여 계신줄 알았는데...
알고보니 모두 면접도우미 조교셨다.ㅎㅎㅎㅎㅎㅎㅎㅎㅎㅎㅎㅎㅎㅎㅎㅎㅎㅎㅎㅎㅎㅎ 
무튼 방은 총 3개가 있었고.... 방마다 교수님이 계셨는데.,..
방이 무슨방인지 모르겟다.
조교님이 자신이 있을 때 까지는 문앞에서 종이를 나눠주는 방이 4개중 2개 정도였는데 이번에 와서 3개중 3개??;;; 이런..... 로 바뀌었다고 하셨다.
무슨 3개중 3개라는 것은 모든 문제에 대한 대답을 해야 하는 것이고 인성 방이라고 알려진... 그런방은 없다는 소리다.!
이 무슨/// 개떡같은.... 3번방에서 여자분과 함께 인성방 없냐고 조교님꼐 여쭤봤지만 그런거 없다고....
여자분 역시 이번 후기에 카이스트만 지원하셔서 떨어지면 다음에 지원해야된다고 하셨다.. 나도요 나도요!!
라고 말하고 싶었는데 그냥 웃고 넘어갔지...
조교님과 그 여자분은 내가 누군지 알겠구뇽 하하하하하...

무튼 3번방은 마지막 방이라 나중에 이야기 하기로 하고....

1시에 면접을 시작한다고 모두 이동을 하기 시작했습니다. 면접 전에는 수험표를 잘라서 오신분과 자르지 않으신분이 있었는데 자르지 않으신분들은 에이포용지를 접어서... 점점 펴지는... 그런 상황이였네요. 갈때는 수험표 꼭 잘라갑시다요. 그래서 무튼.. 가슴에 고정을 시키고 가야하니까 잘라서 가세요

긴장이 후덜덜하고 목이 마를대로 마르는데 1번방에 들어가기도 전에 제 순서는 2번이네요 하하하
1번이 되어야 그냥 준비 대충하고 긴장안되고 들어갈텐데... 하앍하앍..ㅋㅋㅋㅋ 
무튼 조교님께서 저 들어가기 5분전에.. 그니까 전 사람 들어간지 10분후(한방이 15분으로 정해져있드라구요 10분기다렸다가 5분동안 문제보고 생각한다음에 전사람 나오면 바로 들어가서 자기소개하고 .... 그리고나서 문제를 바로 푸는식이에요)저에게 문제가 왔고 문제는 다음과 같이 말을 하던군요

1. 평균값구해

2. AES 설명해!

3. 프로그래밍해 ㅋ

==;;; ㅠㅠㅠㅠㅠㅠㅠㅠㅠㅠㅠㅠㅠㅠ 살려주세요 일번방이 무슨 이래요 3문제중에 한개 정해서 풀래요
멘붕.. 저는 학원을 5개월동안 다니면서 코딩을 할줄 모르고... 평균값과 AES는 설명못할것 같아서 .... 그냥 3번으로 갔어요 ㅋㅋ
(기억나는대로~)
1번: 동전이 앞뒤가 나올 확률이 0.5이다. 이경우 하루에 한번씩 동전을 던질 때, 동전의 앞이 나올 평균값은? 왜그런가?
2번: 블록 암호화 알고리즘인 AES에 대해서 기술하라.(기술하라는 무슨뜻일까요...)
3번: text 파일에 숫자가 하나씩 있다. 숫자의 개수는 만개를 넘어가지 않는다. 한줄에 하나씩 숫자가 적혀있고, 그것을 이용해서 median 값을 산출하는 프로그램을 작성하여라. 단, 코드가 컴파일할 때 오류가 없어야 하고 바로 돌아갈 수 있어야 한다...

이런 문제였습니다. 문제가 아주 그냥..ㅠㅠㅠㅠㅠㅠㅠㅠㅠㅠㅠㅠㅠㅠㅠㅠㅠㅠㅠㅠㅠㅠㅠㅠㅠ교수님 살려주셈요

하지만 3번을 선택한 저는 문제를 풀기로 결심했죠. 그래 하면되는거야!

들어가서 자기소개하고... 자기소개를 영어로 했습니다.
I'm honered to be here for interview today.~~~~으핳핳 
했더니 응알았어 그럼 3분 풀어 ㅇㅋ?푸는건 저 옆에 칠판 있으니까 거기다가 풀어봐아~
넹 알겠습니다요~
#include <stdio.h>
int main(){
File f; int a;char b; int array1[10000]; int array[10000];....
f= open("파일이름","r");
while(!f.eof()){
a = atoi(b, ...);
array[i]=a;
i++;
}

array1=sort(arrray);
a= find_mid(array1,int init, int last);
return a;
}

int * sort(int* array){
"그래 작성했다 치고"
}

int find_mid(int * array....)
바이너리 서치로 작성했습니다..

뭐 이런식으로 작성하고 나니까 교수님이 시간을 보시고는 그만하고 잠시 뒤로~
하시고 코드를 읽으시더니

f.eof()는 뭐야
c언어 코드야? 라고 하시더군요 
으헣 죄송합니다 그거 c++코드네요....
;;;;;;;;;;;;;;;;;;;;;;;;;;;;
뭐 그렇다치고
i가 의미하는 건뭐야
input이 900개면 i는 while문 돌고나면 뭐가되? 900이 됩니다. i는 여기서원소의 개수입니다요~
라고 하니 ㅇㅋ~ 라고 하시고는 넘어감
find_mid라고 하는건 뭔데
....뭐이런식으로 쭉쭉 진행되었습니다. 
첫방 .... 폭발 으앙 죄송합니다 ㄷㄷㄷㄷㄷㄷㄷㄷㄷㄷㄷㄷㄷㄷㄷㄷㄷㄷㄷ.....

그러고 발리고 나와서 2번방 앞에 앉아있는데 목이너무 마릅니다..
"조교님 물좀 마실수 있을까요"
"아.. 움직이면안됩니다"
"아까있던방에 있던데 금방 다녀오겟습니다"
"아닙니다 제가 가져다 드리죠 ㄱㄷ~"
"넵"

잠시후...

종이컵 4개와 물통 3개를 가져다 주신 조교님...
컵을 꺼내 물을 주셔서 냅다 먹었죠 감사합니다!!!!!!!!!!!!!!
그리고 기다리는데 아......................역시 긴장되는 군요
전사람이 들어가서 2번방 앞에 앉아 있는데 면접 죠교님들이 방안에서 교수님들 목소리 들린다고 우리가 좀 떠들어야 겠다고 하시면서 잡담을 하시네요 하하
....
2번방은 문제를 바로 줍니다. 때문에 고민을 많이 하고 면접을 볼 수 있었죠

문제는
devide and conquer
greedy algorithm
backtracking...............==> 이거 뭔가요; 처음보는 알고리즘이네요 하하... 망해써요

1) 세가지 알고리즘에 대해서 설명하고, 각각이 어떤 특성을 지니는지 설명하시오

2) 세가지 알고리즘에 대해서 문제가 정확한 솔루션을 낸다고 하면 어떤 알고리즘을 사용하겠습니까

3) 2번에서 선택한 알고리즘이 다른 두가지 알고리즘보다 더 좋은 경우를 선택해 말하고 이유를 설명해 보세요.

하하하하 처음보는 알고리즘인데 뭘 설명하면 될까요 교수님....
ㅠㅠㅠㅠㅠㅠㅠㅠㅠㅠㅠㅠㅠㅠㅠㅠㅠㅠㅠㅠㅠㅠㅠㅠㅠㅠㅠㅠㅠ
그냥 일단 들어가서 자기소개를 한국어로 하고,....교수님이 4분계셨는데 한 분의 포스가 와... 대단하셨죠.
의자에 앉아계신모습부터 머리를 긁적이며 혼자 질문을 다하시는포스는 면접에서 상상도 못할 포스!
하지만 당황하지 않았지요 ㅋ
......

무튼 1번) 첫번째는 서브프라블름으로 나누어 문제를 풉니다요~ 두번째는 현재 솔루션이 globally optimal 한 solution의 일부라 가정하고 문제를 풉니다요~ 세번째는... 모르겠으나 다이나믹 프로그래밍과 비슷한거라고 생각해도 될까요?
"그래 그럼 그걸로해서 문제풀어"
다이나믹 프로그래밍은 메모라이제이션을 하기 때문에 문제를 풀어감에있어 계산횟수를 줄이고..............
쭉 설명하니 ㅇㅋ
그럼 2번 
저는 그리디 알고리즘을 사용하겠습니다. 항상 옵티멀하기 때문에 현재 결정을 잘해서 풀면됩니다.
교수님께서 뭐라고 하신지 잘 기억이 안나는데
partial order, total order, relation, function, 등등 많은 것과 연관지어 물어보셧습니다 ㄷㄷ;
토탈오더 자연수에서는 어떤 관계여야 토탈오더가 되는가?
"크다""그거 reflexive안되자나 ㅋ" "크거나 같다, 아 이거 아닌가. transitive 만족안하는것 같습니다 잠시만요" "맞지 않나?""아 그렇습니까..."
뭐 이런식으로 쭉쭉 이야기를 풀어가다 보니 어느새 10분이 훌쩍~

가고 대충 대답 잘했다고 느끼고 만족하고 3번방 고고
3번방에서는 아까 말한 여자분과 함께 수다를 떨다보니.. 여자분은 아키텍쳐지원하신다고
무튼 여자분이 먼저와계셨기에 문제를 받으셨는데... 으헣으헣 하시더군요
아... 어렵구나 딱 감이 오길래 그냥 긴장 풀고 조교님과 잡담을 하기 시작햇습니다.
그러다가 여자분 나오시고 가시는데 ... 뭐 대충 잘보신거 같더군요
제 차례가 되어 들어가니 여자교수님 2분 남자교수님 2분이 계셨습니다.
남자 교수님께서는 피곤해보이셨고, 여자교수님은 ... 제가 블로그를 들어가보신 교수님이셨습니다.
"자기소개를 할때는 자기가 무엇을 했는지 무엇이 관심이 있는지 자세히 말해주어야 한다"!!!
그래서 말씀드렸죠 ^^
무튼 분위기는 좋았습니다. 문제는 좀있다가 말씀드릴게요
키키키키

1) greedy 알고리즘과 다이나믹 프로그래밍에 대해서 설명하고 공통점과 차이점을 말해보시오. greedy 알고리즘으로 풀수없는데 다이나믹 프로그래밍으로 풀수 있는것은 어떤 문제가 잇는지 말하고 이유를 설명하시오

2) Unix file system을 보면 inode라는 것이 있다. 이것이 하는일은 무엇인가. facebook에서 inode를 사용하여 photo에 대해서 처리한다면 무슨 문제가 생기겠는가. (facebook 에서는 많은 photo를 다룬다.)

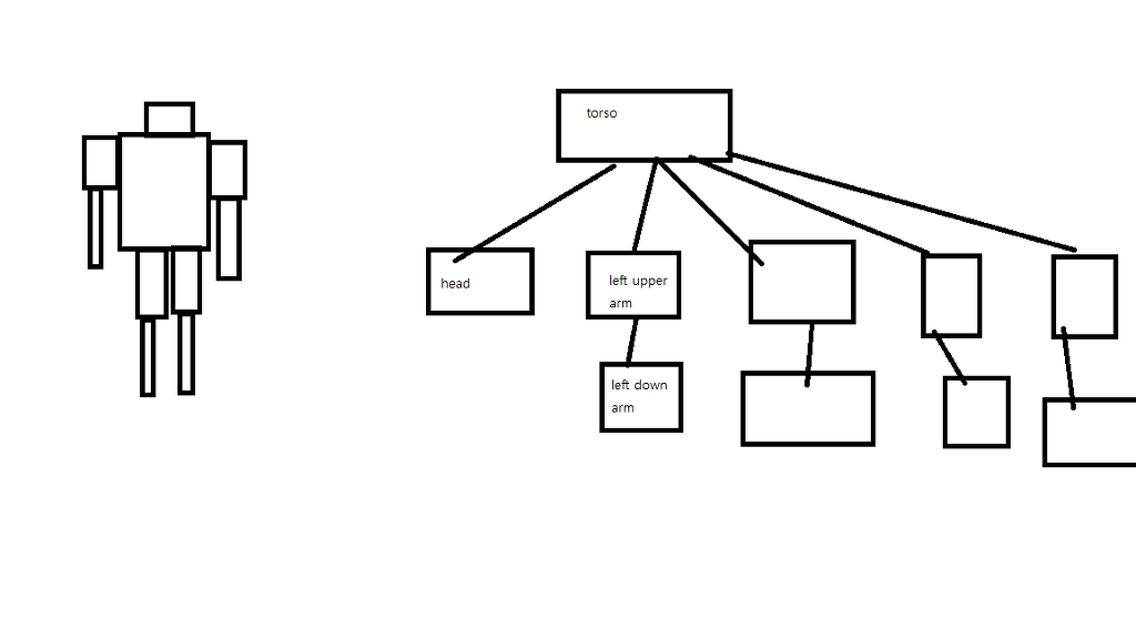
3) 로봇을 만들기 위해서 hierachycal model을 사용한다. 로봇이 머리 몸통 왼팔 왼손 오른팔 오른손 오른발 오른족발 왼발 왼족발 등 총 10가지 부분으로 나눌 수 있을 때 hierachycal model은 어떻게 구성되는가?????????????
(뭘까요 이건.........................)

무튼 1,2,3번은 하.................................1,2,번은 그렇다 치고 3번의 저 모델은 무슨 모델이죠
기억에도 없고 해석해보면 계층구조모델! 하하하하 뭐야이거
무튼 그래서 그냥 잘 생각해보니 계층 구조는 계층이 존재할테고, 그 계층끼리 어떤식으로 영향을 미치는지에 대한 것이 중요하려나? 약간 layering과 비슷하게? 뭐 이런생각을 하고 들어갔습니다.

1번은 ... 어쩌다 보니 2번방에서 말한것과 중복되더군요 그래서 잘 말했습니다.
문제는 0-1 knapsack problem을 말했구요
2번같은 경우 inode라고 하는것은 data가 존재하는위치에 대한 주소값을 저장해 놓은것. 그렇기 때문에 실제 데이터가 많아지면 inode가 많아진다! 라고 할 수 있습니다.
때문에 i node가 많아 지면 그것에 대한 메타데이타를 만들어 주어야 합니다!
라고 말했고요
3번 같은 경우 대충 저렇게 말했는데 대충 맞더군요 ㄷㄷ;
그리고 나서 교수님께서 어떤 에이포 용지에 그려진 그림...을 보여주셨는데



이런거 처럼 생겼더라구요 밑에는
How ~ traverce tree? (To draw a robot )

뭐 이런식으로 써져있어서 대충 로봇을 그리기 위해서 저 트리를 어떤식으로 순회해야하는가?
에 대한 설명입니다.
....

저는 BFS를 말했지만 교수님이 "그러면 트리를 쓸 필요 없지 않나"
라고 말씀하셔서
"DFS인가요" 그런식으로 갔더니 뭐 대충 그런거다 라고 하시더군요
그리고 앞으로 뭐하고 싶냐, 카이스트에 들어오려고 하는이유는? 
뭐 이런거 물어보시는데 잘 대답했습니다.

무튼 이런식으로 끝나고 카이스트 대학원 재학중인 선배를 만났는데...
꽤 잘봤다고 말씀해주시더라구요

...

무튼 이게 후기 복붙입니다요 ㅎㅎ 준비하시는 분들 힘내시구요 
제가 여기서 얻어간 족보들이 많아서 올려드리는 거니... 개인적으로만 참고하시길..^^;
지원하시는 모든 여러분 화이팅~


다음검색
현재 게시글 추가 기능 열기

댓글

댓글 리스트
  • 작성자메르세데스 | 작성시간 13.07.02 우와 수고하셧네요
  • 작성자goal goal | 작성시간 13.09.11 이런건 면접은 얼마나 어떻게 준비하셨나요?
댓글 전체보기
맨위로

카페 검색

카페 검색어 입력폼