CAFE

HEX 3653 FM Radio DIY KIT

HEX3653 FM라디오 시험

작성자제이|작성시간20.03.19|조회수693 목록 댓글 12

메뉴얼

첨부파일 AK-270_HEX3653_FM_Receiver_DIY_Kit.pdf



회장님꼐서 보내주신 FM라디오를 사용해 보았습니다.


인터넷에 검색하여 관련 메뉴얼도 찾아 첨부하였습니다


기판의 앞뒷면은 이렇게 생겼습니다




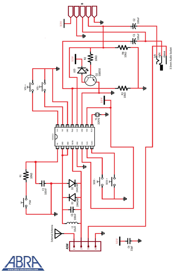
회로도 입니다



동봉된 부품들 입니다


메뉴얼에 나와있는대로 펼쳐보았습니다



조립후에 점퍼를 이용해 안테나를 선택할 수 있습니다

점퍼 2개를 사용해 4핀중 1-2번 연결, 3-4번 연결 시키면 외부 안테나로 사용하게 됩니다

점퍼 4핀중 2,3을 연결하면 헤드폰 자체가 안테나가 됩니다

외부 안테나를 사용하면 감도가 월등히 좋아집니다


헤드폰 코드선을 안테나로 사용하기 위해 2-3번을 점퍼시켜 보았습니다

그런데 감도가 많이 떨어집니다.

별도 안테나 선을 사용(외부)하는 것이 좋습니다 


기본 1299 IC를 사용할 떄 제 방에서 17개 방송이 수신됩니다


두가지 IC가 들어있는데 RDA5807FP로 변경해 보았습니다


이 IC가 감도가 더 우수해 21개 방송이 수신됩니다

그런데 헤드폰 코드선으로 안테나를 선택하면 6개 방송이 수신됩니다.

외부 안테나 감도가 월등히 좋습니다.


소모전류는 27mA입니다.

LED가 약 6mA를 소모하여 전지수명을 늘리기 위해 LED전류를 줄여봅니다.

R2를 10k옴에서 47K옴으로 변경하니 LED전류가 줄어 소모전류는 22.8mA이고

파워 다운시 대기전류는 0.0133mA입니다.

다음검색
현재 게시글 추가 기능 열기
  • 북마크
  • 신고 센터로 신고

댓글

댓글 리스트
  • 답댓글 작성자제이 작성자 본인 여부 작성자 | 작성시간 20.03.19 RDA5807을 사용하니 방송이 4개 더 잡히고 깨끗하게 들립니다.
    라디오 주셔서 감사합니다.
  • 작성자꼼방 | 작성시간 20.03.20 전문가에 상세한 설명과 시현이
    많은 도움이 되겠읍니다
    감사합니다.
  • 답댓글 작성자제이 작성자 본인 여부 작성자 | 작성시간 20.03.22 많이 부족합니다.
    잘봐주셔서 감사합니다.
  • 작성자김영중(DS1LVC) | 작성시간 20.03.23 조립하는데 길라잡이 해주셔서 감사합니다
    많은 도움이 됐습니다
  • 답댓글 작성자제이 작성자 본인 여부 작성자 | 작성시간 20.03.23 도움이 되셨다니 기쁘네요.
    감사합니다.
댓글 전체보기
맨위로

카페 검색

카페 검색어 입력폼