CAFE

나마스떼 인샬라

RF(Radio Frequency) 관점에서의 L(Inductor)과 C(Capacitor)

작성자管韻|작성시간19.06.14|조회수398 목록 댓글 0


RF(Radio Frequency) 관점에서의 L(Inductor)C(Capacitor)

 

 

 

 

 


 

 

 

InductorCapacitorRF를 하면서 늘 옆구리에 가랭이에 끼고 살아야 하는데도 불구하고, 어째 두리뭉실하게 이해하고 넘어가게 되는 넘들중 하나인 것 같습니다.

 

그래서인지 초심자일수록 "대체 L은 뭐고, C는 뭐냔 말이닷!"이란 푸념을 늘어놓게 되지요. 물론 경험많은 숙련자라면 L이 뭐고 C가 뭔지 피부로 와닿기 때문에 정의한다는 것 자체가 별로 필요없겠지만.. 아직도 LC가 대체 뭐하려고 있는 놈인지 아리까리한 분이시라면, 일반교재에서 설명하는 식의 따분한 수식 설명은 최대한 피해도록 해볼테니 이 글을 주의깊게 읽어보시길 바랍니다.

 

LC를 이해하기 위해서는..

 

 

늘 강조하지만, 우선 대상용어의 정의를 이해하면 일단 반은 먹고 들어가는 겁니다. 하지만 LC라는 개념은, 단순히 정의로 파악하고 이해할 수 있는 대상이 아닙니다. 실제 활용상의 특성과 현상으로 습득해야 하는 문제입니다.

 

바로 이점이 초심자들을 힘들게 하는, 어쩔 수 없는 문제인 듯 합니다. 한마디로 그냥 말만 들어서 다 이해가 갈 만한 문제는 아니고, 실제로 회로나 시스템에 적용해가면서 습득해야 하는 부분이 많습니다. 그래도 L, C 동작특성과 활용에 대한 개념을 미리 정리해보는 것은 분명히 의미있는 일일 것입니다. 그럼 이제부터 LC의 특성에 대해 차근차근 알아보도록 하지요.

 

먼저, InductanceCapacitance는 서로 반대되는 현상을 말합니다. 그러므로 LC는 정 반대의 특성과 현상을 보인다는 점을 미리 명심할 필요가 있습니다. 우선 관련 용어들의 고전적인 정의부터 정리해보겠습니다.

 

Inductance (인덕턴스 , 유도용량) :

회로를 흐르고 있는 전류의 변화에 의해 전자기유도로 생기는 역()기전력의 비율을 나타내는 양. 단위는 H(헨리)이다. 이러한 인덕턴스 값을 간단히 L 이라 지칭하며, RF에선 nH단위가 주로 사용된다.

 

Inductor (인덕터) : 인덕턴스를 일으키는 소자 또는 구조물

 

Coil (코일) : 인덕턴스는 선로길이가 길 때 나타나는 현상이므로 선로를 스프링모양으로 감으면 적은 면적상에 많은 인덕턴스를 구현할 수 있다. 또한 상호 인덕턴스가 강해져서 선로길이보다 더 많은 인덕턴스를 구현현할 수 있다. 주로 저주파에서 사용되는 용어로서, 고주파에서는 이런 코일 구조뿐 아니라 다양한 구조가 응용되기 때문에 코일이란 용어는 별로 안쓰고 인덕터라는 용어를 주로 사용한다.

Capacitance (캐패시턴스 , 정전용량)

전압을 가했을 때 축적되는 전하량의 비율을 나타내는 양. 단위는 F(패럿)이다. 이러한 캐패시턴스 값을 간단히 C 라 지칭하며, RF에선 pF 단위가 주로 사용된다.

 

Capacitor (캐패시터) : 캐패시턴스를 일으키는 소자 또는 구조물

 

Condensor (콘덴서) : 주로 저주파에서 사용되는 용어로서, nF ~ mF 수준 이상의 큰 캐패시턴스값을 가지는 소자를 콘덴서라 부르는 경향이 있다. 같은 의미지만 작은 C값을 사용하는 RF에서는 캐패시터란 용어를 주로 사용한다.

 

.. 그런데 위의 일반적인 설명으로는 여전히 뭐가 뭔지 모르겠죠? feel이 오기엔 너무 동떨어진 설명일 텐데, 실제로 LC는 꽤 다양한 범위에서 설명이 가능합니다. 위의 설명은 그냥 그런가 보다.. 하고 넘어가고, 우리가 진짜 알아야 할 핵심은 바로, RF에서의 LC의 의미를 정확히 이해하는 것입니다.

 

 

LC의 주파수 특성

 

저 위에 사전적으로 정의된 내용으로는 솔직히 주파수 특성을 정확히 판단할 수 없습니다.

그럼 이제 완전히 RF적인 관점에서 LCS21 투과 특성을 살펴보도록 하겠습니다. 수동소자이므로 S210dB에 가까울수록, 즉 위로 올라붙을수록 신호가 손실없이 통과된다는 뜻이란건 다 아시죠?^^

 

 

 

인덕터의 S파라미터

 

왼쪽은 인덕터(L)의 주파수 특성 중 S21, 즉 주파수통과 특성을 보여준 그래프입니다. 자세히 보시면 아시겠지만, 주파수가 높아질수록 잘 통과하지 못하고 있습니다. 그리고 L값이 높아질수록 더더욱 통과하지 못하고 있습니다.

 

인덕터는 (L값에 따라) 고주파 신호의 통과를 억제하고 있습니다.

 


 

 

캐패시터의 S파라미터

 

왼쪽은 캐패시터(C)의 주파수 특성 중 S21, 즉 주파수통과 특성을 보여준 그래프입니다. 인덕터와는 정 반대로 주파수가 낮을수록 잘 통과하지 못하고 있습니다. 그리고 C값이 높아질수록 저주파는 물론 고주파 성분이 더 많이 통과하고 있습니다.

 

캐패시터는 (C값에 따라) 고주파 신호를 더 잘 통과해내고 있습니다.

 

! 결론 났습니다.. 고주파 RF의 관점에서 LC라는 지표의 특성을 간결하게 정의해보겠습니다.

 

L (Inductance) : 주파수가 올라갈수록 얼마나 고주파의 흐름을 방해하는가?

C (Capacitance) : 주파수가 올라갈수록 얼마나 고주파의 흐름을 원활하게 하는가?

 

물론 이게 다는 아닙니다만, 우리가 Inductance가 존재하느니 Capacitance가 존재하느니 하는 기준은 바로 위의 특성을 통해 판단한다는 점 - 고주파가 될수록 신호를 잘 통과시키느냐, 막느냐 -을 명심하시기 바랍니다.

 

바로 이 특성에 기반하여 InductorCapacitor는 상황에 따라 적절한 용도로 사용되고 있는 것입니다. 주파수를 가진 신호를 다룰 때 이 LC라는 요소를 적절히 사용하여 주파수 자원을 놨다가 풀었다가 함으로써 원하는 RF 회로와 시스템이 구현된다는 점!

 

이 개념을 명확히 익히고, 이제 LC의 자체적인 특성을 다시 들여다 보도록 하겠습니다.

 

 

L : Inductance (인덕턴스)

 

Inductance L, 도선에 전류가 흐를 때 그 전류의 변화를 막으려는 성질, 또는 그 정도를 말합니다. 일종의 전기적 관성이라는 개념으로 볼 수도 있겠지요. 보수파라고 해야할까나..

 

즉 도선에 흐르는 전류가 직류(DC)라면 아무 변화없이 걍 흘러주지만, 그것이 변하려고 하면 막 화를 냅니다. 가만히 있는데 왜 건드리냐고... 결국 전류가 원래 흐르던 방향이나 크기가 바뀌려고 하면 그 반대의 기전력을 만들어서 그 변화를 막으려고 하지요.. (성질이 고약한 심통쟁이라고 할 수 있지요? ^^;)

 

그래서 전류/전압파형의 크기, 방향이 주기적으로 변하는 교류(AC)가 입력되면 그 변화를 막으려고 안간힘을 쓰게 됩니다. 그래서 DC는 잘 통과하지만 AC는 좀체 통과하기 힘들 게 만드는 것이지요. 이게 무슨 원리라고 말하긴 좀 그렇고, 예전에 학자들이 이러한 교류변화의 흐름을 막고자 하는 그 성질을 뭐라고 부를까 ....하다가 그걸 Inductance 라고 부르기로 한 것입니다. 그럼 갑자기 질문!

 

Q : 그렇다면 이런 inductance는 어디에서 발생할까요?

A : 길이를 가지는 모든 선로에서 발생합니다.

 

그렇습니다. 아래 그림을 보시지요.

 


 

 

아무 선로건 그 선로 길이 방향으로 둥글게 자기장을 형성하게 되는데, 만약 이 선로를 따라 흐르던 전류가 변화하려 하면 그 주변에 생성된 자기장도 같이 바뀌야만 합니다. (오른손 법칙 다 기억하시죠? ^^) 바로 이렇게 선로주위에 생성된 자기장이 선로의 전류/전압 변화를 따라가려면 어느정도 시간이 필요해집니다. 결국 자기장이 한박자 늦게 변하려 하다 보면 (또 사실은 별로 변하고 싶어하지도 않을 겁니다. 직접 물어본건 아니지만... -.-;) 결국 도선의 전류변화를 방해하는 꼴이 되는 것이지요.

 

그리고 이러한 주변의 자기장이 많이 생길수록 (L값이 커질수록) 전류가 변화하기가 무척 힘들겁니다. 주변의 자기장을 일일이 설득해서 자기를 따라 변하게 해야 하는데, 그 대상이 많아질수록 쉽지가 않은 것입니다. 그래서 L값이 높을수록 고주파는 통과하기 힘들어 하는 것이지요.

 

그럼 또다시 자문자답을 해보겠습니다.

 

Q : 그렇다면 inductance를 유발시키는 inductor는 어떻게 만드나요?

A : 선로를 기이이이이이일일일일일일게 만들면 됩니다.

 

아주 간단하지 않습니까? 선로만 길면 주변의 자기장은 길이만큼 점점더 늘어나니까 inductance는 죽죽 늘어나줍니다. 그런데 무식하게 마냥 길게만 만들 수는 없으니, 둘둘 감아서 스프링모양의 coil로 만들게 되죠. 그래소 coil = inductor처럼 공식화된 것이구요.

 

여기서 한가지 짚고 넘어갈 것은, 이렇게 coil형태로 만들어 놓으면 실제 그 선로 길이만으로 구현한 것보다 L값을 증가시킬 수도 있습니다. 왜냐하면, inductanceself inductance(자기유도)mutual inductance(상호유도)가 존재하기 때문입니다. (이정도는 고딩때도 배우죠...)

 

 

 

mutual inductance는 위의 그림과 같이 방향에 따라 다른데, 만약 전류가 같은 방향이라면 상호간의 주변의 자기장이 서로 더해져서 L값은 더더욱 세집니다. 반면 반대로 전류가 서로 다르게 흐르고 있다면 서로간의 자기장 방향이 달라서 상쇄가 되기 때문에 전체적인 L값이 작아지는 효과가 발생합니다.

 

RF에서 Inductance를 유발하는 Inductor는 일반 저주파에서처럼 coil형태로 감긴 긴 선로를 lumped element로 사용하기도 합니다. 만약 Microstrip과 같이 패턴을 통해 구현하려면 역시 선로를 길게만 만들어도 가능합니다. 다만 공간적 제약이 있으므로 패턴을 이용하여 Inductance를 구현하려면 아래와 같은 세가지의 Inductor형태를 주로 이용하게 됩니다.

 


 

 

보시면 아시겠지만 좁은데다 선로를 길게 깔 수는 없으니 그냥 생각나는대로 꼬아놓는 방식입니다. 이중 Spiral Inductor가 그나마 많이 애용되는데, 한방향으로 동심원을 그리기 때문에 mutual inductance에서 같은 방향으로 자기장이 더해져서 작은 크기로 큰 L값을 만들 수 있는 장점이 있습니다. 다만 대체로 loss가 심해서 사용에 주의를 기울여야 합니다. 그리고 중앙부에서 다른쪽으로 연결해야 하기 때문에 반드시 air bridge나 다층 선로를 이용해야 한다는, 공정상의 치명적인 약점이 있습니다.

 

그옆의 meander lineair bridge가 필요없도록 그냥 뱀처럼 꼬아놓은 것입니다. 그런데 이놈은 mutual inductance가 반대로 일어나기 때문에 서로 상쇄되어 크기에 비해 그다지 높은 L값을 만들기가 힘들다는 치명타가 있습니다. 그리고 마지막 loop inductor, 모양도 구리고 성능도 구려서 많이 사용하진 않습니다. 다만 filtering 특성이 있어서 가끔씩 사용하긴 합니다.

 

, 이것이 inductanceinductor의 기초개념입니다. 잘 생각해보면 별로 어렵지도 않은 개념이지요?

 

 

C : Capacitance (캐패시턴스)

 

L을 이해했으니 이제 C를 이해해보지요. 맨 위에 언급했지만, CL의 정반대 성질을 갖고 있습니다.

 

Capacitance C는 단절된 금속사이에서 전류/전압의 변화가 있을 때만 신호를 통과시키려는 성질, 또는 그 정도를 말합니다.

 

Capacitor의 아이콘을 잘 보면 선로가 끊어져 있는 것처럼 보이죠? 실제로도 끊어져 있습니다. 그렇다면 어떻게 신호가 통할 수 있을까요? 그것은 끊어진 도체 사이의 유전체에 그 열쇠가 있습니다.

 

 


 

 

위의 그림은 capacitor에서 신호가 도통되는 상황을 보여주는 그림입니다. 끊어진 금속판 사이에 채워진 유전체는 전하를 직접 흘려주지는 않지만, 유전체 내부에서 전극이 배치되어 전기적 방향성을 띠게 됩니다. 결국 한쪽 방향으로 전하가 흘러가기만 하는 직류(DC)는 통과할 수가 없습니다. 끊어져 있으니까요.

 

반면, 주기적으로 전압전류가 변화하는 교류(AC)의 경우에는 한쪽에 전극이 형성되면 그림과 같이 유전체내에서도 전극이 쏠리면서 분극되고, 그 결과 상대쪽 금속판에도 반대의 전극을 형성시켜 줄 수 있게 됩니다. 그리고 그것이 주기적으로 변하면 건너편 금속의 전극이나 전압도 주기적으로 변화시켜 주게 되어 결국 끊어진 금속판 사이로 교류파형의 변화형상, 즉 신호가 전달되게 되는 것이죠.

 

Capacitor에 직류를 흐르게 하면, 직류를 인가한 그 순간에는 잠시 전기가 흐르는 듯 하다가 뚝 끊어집니다. Capacitor는 전압/전류에 변화가 있을 때만 동작하기 때문에 직류가 새로 인가되는 그 순간에만 변화를 감지하고 잠시나마 전기가 흐르는 것이죠. 다시말해 직류에 있어서는 처음 전압이 인가된 순간에만 유전체가 분극을 일으키고는 이내 사라지기 때문에 전기적 신호전달이 불가능하게 됩니다.

 

반면 쉴새없이 변화하는 교류는, 이러한 유전체의 분극현상이 사라지기 전에 극성이 바뀌어 버려서 결국 그 변화하는 신호파형이 건너편으로 잘 전달되게 되는 것입니다. 그리고 얼마나 빠른 변화의 양상을 잘 전달할 수 있느냐를 나타내는 지표가 capacitance가 되는 것이죠.

 

Capacitor의 내부구조는 실제로 금속판사이에 유전체를 삽입하게 됩니다. 그 면적과 금속판간의 거리에 의해 Capacitance 값이 결정되고, 단순히 금속판을 사용하지 않고 여러 가지 형태의 금속을 사용하여 품질이 좋은 capacitor를 만들어내려고 노력하게 됩니다.

 

 

스미스차트에서의 LC

 

, 우선 스미스차트에서의 LC를 함 보시지요. 아래는 입출력단에 50옴 포트를 인가한 pass-through 상태에서의 S11을 나타낸 것이라 R=1 (normalize 하기전의 50)상의 결과입니다.

 



 

Inductor 





Capacitor

 

스미스 차트 원의 위쪽은 임피던스 허수부가 + 일 때, 아래쪽은 임피던스 허수부가 - 일 때를 나타내지요. 잘 모르셨다면 스미스차트상에 나온 좌표를 읽어보시면 바로 알 수 있습니다. 여기서 잠시 복소 임피던스의 수식을 들여다보도록 하겠습니다.

 

 

 

보시다시피 L값은 +j, C값은 분모의 j가 분자로 올라가면서 -j값을 의미하는 것이죠. 다시말해 임피던스의 허수부가 +값이 나타나면 inductance 성분이 있다는 의미이고, -값이 나타나면 capacitance 성분이 있다는 의미가 됩니다.

 

그래서 스미스차트 좌표상에서 보면 L은 위쪽면에, C는 아래쪽면에 나타나게 되는 것입니다. 인덕터가 오른쪽 R=1 인 원상에 올라가 있다는 것은 R값이 matching, 즉 손실이 없는 상태를 의미하며, 이상적인 inductorcapacitor는 위와 같은 그래프가 출력되어야 합니다.

 

 

공진 (Resonance)

 

간단한 공진현상을 통해 LC에 대한 이해를 더 하도록 해보지요. 공진이란 특정 주파수에 에너지가 집중되어, 해당 주파수만 골라내거나 걸러내는 주파수 선택 특성이 나타나는 것을 말합니다. 그리고 공진이란 에너지 관점에서 볼 때 L 성분과 C 성분이 동시에 공존하면서 평형상태를 이루고 있는 지점을 의미하지요.

 

LC의 주파수 특성이 정 반대라는 것은 이제 잘 아실텐데, 그럼 이 두 개를 붙이면 어떻게 될까요?

 

 

 

서로 반대되는 주파수 패턴을 가진 LC성분이 직/병렬로 만나게 되면 아래와 같은 형태로 두 특성이 합성된 결과가 나옵니다. 그림만 봐도 쏙쏙 이해가 가지 않나요 

 


 

 

그리고 LC가 평형을 이루면서 특정 주파수에 대한 선택적 특성을 갖게되는 바로 그 지점.. 그것을 우리는 공진(resonance)라 부르는 것입니다. 공진과 관련된 더 심오한 것은 다른 chapter에서 공부를~

 

 

필터에서의 LC

 

필터는 기본적으로 LC 성분의 직병렬 조합을 통해 만들어집니다. LC 자체를 잘 생각해보면 각각 Lowpass 특성과 Highpass 특성을 갖고 있다는 것을 눈치챌 수 있지요. 그걸 좀더 다듬고 조합해서 원하는 주파수, 원하는 감쇄 특성을 가지는 어떤 구조를 만든 것, 그것이 바로 ' Filter ' 입니다.

 

, 단순무식하게 아래의 LPF 그림만 한번 보겠습니다. 번호대로 보시길...

 

 

 

그림에 설명이 다 나와 있으니 별다른 부연설명은 필요 없겠지요? HPF의 경우는 LC의 소자 위치를 정반대로 바꾼 것입니다. 결국 모든 filter는 저런 InductanceCapacitance를 잘 조절해서 만드는 것입니다. 한가지 미리 명심할점은 꼭 inductor, capacitor소자같은 lumped element로만 만드는 것은 아니라, 어떤 구조든 Inductancecapacitance를 유발할 수 있다면 그것들을 조합하여 다 filter로 만들 수 있다는 점입니다.

 

 

SRF (Self Resonating Frequency)

 

사실 지금까지 위에 언급한 LC에 대한 내용은 모두 ideal한 경우였습니다. 실제로 inductorcapacitor를 사용할 때 꼭 알아두어야 할 것이, 바로 SRF(자기공진주파수)입니다. 아래는 실제 InductorS21을 나타낸 그림입니다.

 

 

 

, 이것은 무엇을 말하느냐면.. InductorCapacitor건 특정 주파수를 넘어 버리면 자신의 역할이 반대로 뒤집어진다는 것입니다. InductorCapacitor로 동작해 버리고, CapacitorInductor로 동작해 버리는 황당한 상황이 발생한다는 것이지요. 그래서 이렇게 역할이 깨져버리는 주파수점이 마치 공진점과 같기 때문에 Self Resonating Frequency라 불리우는 것입니다.

 

그래서 모든 Inductior, Capacitor를 사용할 때는 반드시 SRF보다 어느정도 낮은 주파수에서 사용해야 하며, 특히 Inductor 쪽에서 더 주의를 요합니다. 아래는 실제 소자의 InductorCapacitorS 파라미터그래프를 보여준 것입니다. 둘다 특정 주파수 이후로 본연의 기능을 잃고 반대의 소자로 동작하고 있습니다.

 



 

 

그렇다면 왜 실제상에서 이런 일이 발생하느냐? 아래의 Sprial Inductor의 예를 함 들여다보죠.

 

 

 

Spiral Inductor를 자세히 보니, 금속 길이와 상호인덕턴스의 증가로 인해 L값이 존재하지만, 각 금속간의 간격이 존재하기 때문에 그 간격에 의해 Capacitance가 존재합니다. 그리고 LC는 주파수가 올라갈수록 반대의 증가/감소 특성을 갖고 있기 때문에, 주파수가 올라가다 보면 두 역할이 바뀌어 버리는 것입니다.

 

다시 말해서 실제로 소자를 만들고 나면 Inductor에는 기생 capacitance, Capacitor에는 기생 Inductance가 생기기 때문입니다. 위의 spiral 구조는 물론 모든 Inductor/Capacitor에 위와 같은 문제가 발생합니다. 그래서 어느 주파수가 넘어서면 기생성분들이 진짜 성분들에 맞짱을 뜨게 되고, 바로 그 지점이 SRF 가 됩니다. 소자값이 커질수록 실제 소자의 물리적 구조도 커지는 것이기 때문에, 덩달아 기생성분도 더 커져서 결국 SRF는점점 작아집니다. 쓸 수 있는 주파수 영역이 좁아진다는 의미이죠.

 

대부분의 일반적인 lumped 소자들은 SRF가 수GHz 대밖에 안되서, 그 이하의 주파수에서만 사용해야 합니다. 결국 아주 높은 주파수에서는 lumped element를 사용하지 못하게 되고, 그래서 microstrip같은 분산소자로서 L, C를 구현할 필요가 생기는 것이지요!

 

 

인덕터와 캐패시터의 Q

 

Q값에 대해서 많이 들어보셧을텐데, 간단한 정의인데도 불구하고 그 의미를 헷갈려 하시는 분들이 많은 듯 합니다. Q는 여러 의미가 있지만, InductorCapacitor에서의 Q값이란 아래와 같은 의미입니다.

 

 

 

, 임피던스의 허수부/실수부를 말합니다. 임피던스의 허수부는 L, C 값을 의미하며 실수부는 저항값을 의미하지요. 결국 이게 무엇을 의미하느냐? 소자의 loss가 얼마이냐 입니다. 리액턴스 XLC 같은 무손실성 저장성분을 말합니다. 그냥 전기장 혹은 자기장의 형태로 주파수별로 에너지를 축적하는 기능이죠. 반면 분모에 있는 R값은 저항값, 즉 저항에 의한 손실을 의미합니다.

 

물론 inductorcapacitor건 저항에 의한 loss가 없어야 정상이겠지만, 사람 하는 일이 다 그렇듯 만들다보면 이런저런 이유로 작은 저항값들이 생겨서 열손실이 발생합니다. 그래서 L 또는 C값을 이런 기생저항값으로 나눈 값을 우리는 Q(Quality Factor)라고 합니다. 이러한 Q값은 주파수에 따라 다르며, 또한 소자값에 따라 당연히 다릅니다.

 

결국 Q값이 클수록 loss가 적다는 의미가 되지요. 간단하지 않슴까? 소자에 loss가 많으면 쓸데없이 에너지만 소모되어 성능도 잘 안나올테니 가능하면 Q값이 높은 소자를 쓰는게 좋은것이죠. (물론 더 비싸겠죠 ^^;) 이것을 실제 Inductor의 스미스차트를 통해 이해를 돕도록 해보겠습니다.

 

 

 

그림에 나와있듯이 Q값이 떨어져서, R값이 증가하면 손실이 늘고 결국 R=1 normalize된 실수 임피던스 원과 거리가 멀어지게 됩니다. 또한 Inductor로 동작해야할 이놈이 어느 주파수를 넘어서면서는 임피던스가 아래쪽 capacitance 영역으로 내려가 버렸습니다. 이렇게 L영역과 C영역을 넘어가는 그 포인트의 주파수가 바로 저 위에 설명한 SRF가 되는 것이지요.

 

SRFInductorCapacitor의 이용범위를 알 수 있는 성능지표라면, Q값은 그 소자의 품질을 평가하는 아주 중요한 지표입니다.

 

 

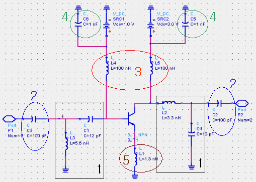
RF에서의 LC

 

간단한 amp의 사례를 통해 L,C가 어떻게 사용되고 있는지 그림으로 한번 보도록 하겠습니다.

 

 

 

1. Impedance Matching (L, C)

회로의 목적에 맞는 Tr의 적절한 입출력 임피던스를 찾은 후, 그것을 각각 50옴 포트와 임피던스 정합을 시키기 위해 L, C 소자가 애용됩니다. 상황에 따라서는 microstrip과 같은 분산소자로 대치 가능합니다.

 

2. DC Block (C)

Capacitor는 직류를 통과시키지 못하므로 DC를 막기 위한 목적으로 C가 사용됩니다. Tr을 구동시키기 위한 바이어스용으로 들어온 직류전원이 Tr에만 인가되고, 다른 곳으로 새어나가지 않도록 입출력단에는 반드시 Capacitor가 필요합니다. CapacitorC값은 해당 회로의 주파수에 해당하는 신호가 잘 통과할 수 있는 임피던스값으로 설정하게 됩니다.

 

3. RF Choke (L)

Tr을 구동하기 위한 DC 전원선으로 RF 교류신호가 유입되면 에너지 손실 및 저주파 발진이 발생하기 때문에, 직류 전원이 들어갈 때는 inductor로 교류신호를 막아 버립니다. L소자는 직류는 잘 통과하고 교류는 차단하기 때문에, 적당히 높은 L값을 가지는 inductorchoke 역할을 시켜 줍니다..

 

4. Bypass (C)

RF choke가 교류신호를 막는다고는 하지만 완벽하지는 않습나다. 그래서 전원단에는 병렬로 bypass capacitor를 달아서 미세하게 새어나온 교류신호를 추가적으로 제거해주지요. 직류전원은 C소자로 흐를 수 없고, 교류입장에선 C소자는 도통된 상태이므로, 교류신호는 전원단을 들어가지 않고 Capacitor로 갔다가 접지되어 죽어 버리게 됩니다. RF choke로 막는다 해도 저주파신호는 새어나가는 경우가 많기 때문에, 주로 이 저주파 신호가 loop를 만드는 것을 막아서 발진을 방지하려는 목적으로 저주파 신호가 잘 통과할 수 있는 큰 C값을 설정합니다.

 

5. Degeneration (L,C)

Tr의 접지 쪽에 L, C, R 소자등을 달면 신호의 degeneration(퇴화)를 불러일으켜 gain등이 떨어지지만, 안정도와 선형성이 좋아지기 때문에 종종 애용됩니다

 

 

 

이렇듯 LC는 위에서 설명된 주파수 특성에 의거하여, 해당 용도에 맞는 위치에 적절히 사용되는 것입니다. 원리와 개념을 알면, 그 용도는 누구라도 유추하여 사용할 수 있는 것이죠.

 

그런데 마지막으로 한가지 더 염두에 두어야 할 것이 있습니다. 지금까지 우리는 InductorCapacitor라는 특정한 소자에 대한 개념적인 내용을 다루었습니다. 그런데 고주파 RF에서 중요한 요소는 이러한 실제로 많이 사용하는 lumped element뿐만이 아니란 점이 문제입니다. 이제 Inductancecapacitance를 생각할 때, 그것이 당장 땜질이 가능한 눈에 보이는 어떤 소자를 지칭하는 것만이 아니란 점을 염두에 두셔야 합니다.

 

위에서 LC의 정의를 계속 보아오셨겠지만, 엄밀히 말해서 InductorCapacitor는 그 L,C 성분을 고의로 강하게 유도한 소자일 뿐입니다. 그렇다면 역으로 말해서, 고의적이지 않아도 발생하는 L,C 성분도 분명히 있다는 점입니다.

 

그래서 긴 선로에서는 Inducatance 성분이 감지되고, 본의아니게 근접한 두 금속선로사이에는 Capacitance 성분(이걸 커플링이라 부르죠)이 나타난 다는 점입니다. 그러한 L,C 성분은 주파수가 높을수록 민감하며, 그래서 RF 설계가 까다로와지고 microstrip같은 형식의 분산회로가 필요해진 것입니다. 이 선을 잘 이해하고 극복해야지만, 진정한 RF를 구현할 수 있게 되는 것입니다.

 

 

마치며

 

고주파 RF 입장에선 이러한 LC의 영향이 더욱 크기 때문에, 저주파 신호일 때보다 더욱 세심한 주의와 학습이 필요합니다. 또한 LC는 따로 노는 것들이 아니라, 정반대의 특성임에도 불구하고 동전의 양면처럼 함께 생각해야 할 경우가 많습니다. RF에선 이점을 염두에 두어야 할것입니다.

 

쓰다보니 장시간에 걸쳐 꽤나 장황한 설명이 된 듯 한데, 부디 LC라는 성분에 대해 어느정도 개념이 잡히는데 도움이 되었길 바랍니다.

 


다음검색
현재 게시글 추가 기능 열기

댓글

댓글 리스트
맨위로

카페 검색

카페 검색어 입력폼