E3 유비퀴틴 리가아제 성분인 세레블론(Cereblon)
E3 유비퀴틴 리가아제 성분인 세레블론(Cereblon)은 진화적으로 보존된 Wnt 신호전달 조절인자입니다. 네이처 커뮤니케이션즈(Nature T
- 콘텐츠 살펴보기
- 저널 소개
- 우리와 함께 게시
- 기사
- 오픈 액세스
- 게시됨: 06 9월 2021
E3 유비퀴틴 리가아제 성분인 세레블론(Cereblon)은 진화적으로 보존된 Wnt 신호전달 조절인자입니다
- 첸 셴,
- 안마다 나약,
- 레이프 R. 나이첼,
- 앰버 에이 애덤스,
- 마야 실버-이젠슈타트,
- 리아 엠 소여,
- 하시나 벤차바네,
- 왕후이란,
- 나왓 부나그(Nawat Bunnag),
- 빈 리,
- 대니얼 티 윈,
- 판양,
- 마르타 가르시아-콘트레라스,
- 찰스 에이치 윌리엄스,
- 시바네산 닥샤나무르티,
- 찰스 C. 홍,
- 나기 G. 아야드,
- 앤서니 J. 카포비안코,
- 야시 아메드,
- 에단 리 &
- 데이비드 제이 로빈스
네이처 커뮤니케이션즈(Nature T volume 12, 문서 번호: 5263 (2021) 이 기사 인용
23k 액세스
17 인용
40 알트메트릭
추상적인
면역조절제(IMiD)는 다발성 골수종 및 골수이형성 증후군의 치료에 중요합니다. CRL4의 기질 수용체인 Cereblon(CRBN)에 대한 IMiD의 결합증권 시세 표시기 E3 유비퀴틴 리가아제(ubiquitin ligase)는 주요 신생 기질을 표적으로 삼아 암세포 사멸을 유도하여 분해합니다. 이러한 임상적 중요성에도 불구하고 CRBN의 생리학적 조절은 거의 알려지지 않았습니다. 여기에서 우리는 필수 신호 전달 경로의 세포외 리간드인 Wnt가 단백질 서브세트의 CRBN 의존성 분해를 촉진한다는 것을 입증합니다. 이러한 기질에는 β-카테닌 파괴 복합체의 핵심 구성 요소로 기능하는 Wnt 신호전달의 음성 조절자인 카제인 키나아제 1α(CK1α)가 포함됩니다. Wnt 자극은 CRBN과 CK1α 및 그에 따른 유비퀴틴화의 상호작용을 유도하며, 이전 보고와 달리 IMiD가 없는 경우 상호작용을 유도합니다. 기계학적으로, 파괴 복합체는 Wnt가 없을 때 CK1α 안정성을 유지하고, Wnt에 반응하여 분해를 위해 CK1α를 표적으로 삼기 위해 CRBN을 모집하는 데 중요합니다. CRBN은 제브라피시와 초파리에서 CRBN의 조절이 Wnt 유도 표현형을 생성하기 때문에 생리학적 Wnt 신호 전달에 필요합니다. 이러한 연구는 CRBN 조절의 IMiD 독립적 Wnt 구동 메커니즘을 입증하고 발달 및 질병과 관련된 CRBN에 의한 Wnt 경로 활성을 제어하는 수단을 제공합니다.
다른 사람이 유사한 콘텐츠를 보고 있는 경우
E3 유비퀴틴 리가아제 HOIP의 유전자 결실 및 약리학적 억제는 골수성 백혈병의 전파를 저해합니다.
기사 2022년 11월 9일
NEDD4L은 프로테아좀과 결합하여 다발성 골수종에서 자가포식 및 보르테조밉 감수성을 촉진합니다.
기사 오픈 액세스 2022년 3월 2일 토요일
항암 치료제로서의 이중 WDR5 및 Ikaros PROTAC 분해제의 발견
기사 2022년 5월 7일
소개
Wnt 신호 전달 경로는 중생대 발달을 조절하고 조직 항상성을 조절하는 주요 신호 전달 캐스케이드 중 하나입니다. 이러한 필수적인 생리학적 역할과 일관되게 조절되지 않은 Wnt 신호전달은 많은 인간 질병 상태의 동인입니다1. Wnt 리간드가 없는 경우, 중추적인 전사 공작용제인 β-카테닌은 파괴 복합체라고 하는 고분자 단백질 복합체와의 결합을 통해 프로테아좀 분해를 표적으로 합니다2,3,4,5,6. 이 복합체에는 Wnt 조절자 선종성 용종증 대장균(APC)이 포함됩니다.3, 액신4,5년, 글리코겐 합성효소 키나아제 3 (GSK3)4,6년및 카제인 키나아제 1α(CK1α)5,6년. Wnt 자극 시, 파괴 복합체를 통한 β-카테닌의 분해가 감쇠됩니다7,8β-카테닌이 핵에 축적되고 특정 표적 유전자의 전사를 조절할 수 있습니다.9,10년. 파괴 복합체에서 필수적인 역할과 일관되게 CK1α는 Wnt 신호의 중요한 음성 조절자 중 하나로 확인되었습니다11,12년. 우리와 다른 사람들은 CK1α가 중생대 발달 및 질병 환경에서 이 과정에 중요하다고 보고했습니다13,14,15,16, CK1α 자체가 세포에서 어떻게 조절되는지에 대해서는 알려진 바가 거의 없습니다.
다수의 작은 분자가 CK1α의 활성을 조절하는 것으로 나타났습니다14,15,16,17,18,19,20,21그 중 면역조절제(IMiD)인 레날리도마이드는 CK1α 단백질 분해를 유도한다18,21년. 이 과정은 리가아제 스캐폴드 Cullin-4 (CUL4), RING-finger 단백질 RING-box1 (RBX1), 어댑터 손상 특이적 DNA 결합 단백질 1 (DDB1) 및 기질 수용체 Cereblon (CRBN) (CRL4)으로 구성된 고분자 E3 유비퀴틴 리가아제 복합체에 의해 매개됩니다증권 시세 표시기)18,21,22,23. 따라서, 이러한 IMiD에 결합할 때, CRBN은 이카로스(Ikaros) 및 CK1α를 포함한 분해를 위해 다수의 신-기질을 표적으로 삼을 수 있으며, 이에 따라 암 성장을 억제할 수 있다18,24,25,26,27,28,29,30,31. 항암제 표적으로서 CRBN의 역할이 확립되었음에도 불구하고 CRBN의 생리학적 역할은 잘 알려져 있지 않습니다. 여기에서 우리는 Wnt 경로 활성화가 CRBN이 CK1α와 결합하도록 자극하고 유비퀴틴 의존성 CK1α 분해를 중재하는 소분자 독립적이며 진화적으로 보존된 메커니즘을 보여줍니다. 이 메커니즘은 Wnt 신호 전달을 더욱 조절하며, 발병 및 질병에 중요합니다.
결과
Wnt 자극은 CK1α의 유비퀴틴 의존성, 프로테아좀 분해를 유도합니다.
이전 작업을 기반으로 합니다.15APC 돌연변이 세포에서 CK1α 수치가 감소한 것으로 나타났으며, Wnt 신호전달이 CK1α 단백질 수치를 조절할 수 있다고 가정했습니다. 이를 테스트하기 위해 다양한 시간 또는 농도 동안 재조합 Wnt3a로 HEK293T(HEK) 세포를 처리하고 세포 용해물의 CK1α 수준을 분석했습니다. Wnt3a 처리는 대조군 단백질인 α-Tubulin에 비해 시간 및 농도 의존적 방식으로 CK1α 수준을 감소시켰다(Fig. 도 1a 및 보충 그림. 1a). 우리는 또한 재조합 Frizzled8 시스테인이 풍부한 도메인(FZD8-CRD)에 주목했습니다.32Wnt 경로 길항제인 Wnt3a에 반응하여 CK1α 수준의 감소를 차단하였다(보충 그림 1). 1b), 특정 방식으로 작용하는 Wnt3a와 일치한다. 대조적으로, CK1α 유전자 발현은 Wnt 표적 유전자 대조군에 비해 Wnt 노출에 의해 영향을 받지 않았다(Fig. 1b), Wnt가 전사 후 메커니즘을 통해 CK1α 단백질 수준을 하향 조절한다는 것을 시사합니다. 또한, 사이클로헥시미드를 사용하여 HEK 세포에서 새로운 단백질 합성을 차단하고 Wnt3a에 반응하여 CK1α 반감기가 실질적으로 감소하는 것을 관찰했습니다(그림 D). 도 1c 및 보충 그림. 도 1c). WNT가 CK1α의 부분집합의 안정성만을 조절하는 것과 일치하게, CK1α의 핵 풀은 Wnt 처리의 영향을 받지 않은 반면, 상응하는 세포질 풀은 동시에 분해되었다(보충 그림 1). 또한, 세포질 CK1α의 일반적인 풀과 달리, CK1α는 인산가수분해효소 및 텐신 상동체(PTEN)와 연관되어 있다33 Wnt에 대한 반응으로 저하되지 않았다(보충 그림 1). 종합하면, 이러한 결과는 Wnt 신호전달이 회전율을 촉진하여 CK1α의 세포질 풀의 정상 상태 수준을 감소시킨다는 것을 보여줍니다.
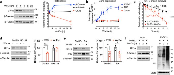
그림 1: Wnt 신호전달은 유비퀴틴 의존성 프로테아좀 분해를 통해 CK1α 수준을 조절합니다.
a 다양한 기간 동안 Wnt3a로 처리한 HEK 세포의 추출물을 면역블로팅으로 평가하였다. 대표적인 면역블롯(왼쪽 패널) 또는 면역블롯의 정량화(평균 ± SEM, n = 4개의 독립 실험, 오른쪽 패널)가 표시됩니다. b 다양한 시간 동안 Wnt3a로 처리된 HEK 세포의 RNA를 사용하여 정량적 RT-PCR 분석을 사용하여 표시된 유전자의 발현을 결정했습니다. 유전자 발현의 정량화(평균 ± SEM, n = 3개의 독립적인 실험)가 표시됩니다. c HEK 세포를 시클로헥시미드 및 PBS 또는 Wnt3a로 지시된 시간 동안 병용처리하고, 이들 세포의 추출물을 CK1α 또는 HSP90에 대한 면역블로팅에 의해 평가하였다. 면역블롯의 CK1α 수준을 정량화하고, HSP90의 수준으로 정규화하고, Wnt3a에 대한 반응으로 CK1α 회전율을 결정하기 위해 플롯했습니다(평균 ± SEM, n = 3개의 독립적인 실험). 별표는 통계적 유의성(이원 분산 분석 분석, ****p 값 < 0.0001)을 나타냅니다. d DMSO 또는 10μM MG132와 함께 PBS 또는 Wnt3a로 6시간 동안 처리한 HEK 세포의 추출물을 면역블로팅으로 평가했습니다. 대표적인 면역블롯(왼쪽 패널)과 (평균 ± SEM, n = 3개의 독립적인 실험, 오른쪽 패널)의 면역블롯 정량화가 나와 있습니다. e DMSO 또는 20nM 바필로마이신 A1(BA)과 함께 PBS 또는 Wnt3a로 24시간 동안 처리한 HEK 세포 추출물을 면역블로팅으로 평가했습니다. 대표적인 면역블롯(왼쪽 패널)과 면역블롯의 정량화(평균 ± SEM, n = 3개의 독립 실험, 오른쪽 패널)가 표시됩니다. P62는 리소좀/자가포식 억제에 대한 바이오마커입니다. d와 e의 별표는 통계적 유의성을 나타냅니다(양측 스튜던트 t-검정, *p 값 < 0.05, ***p 값 < 0.001). f CK1α는 다양한 시점에 대해 Wnt3a 및 MG132로 처리된 HEK 세포의 용해물로부터 면역침전된 후 면역블로팅에 의해 지시된 단백질을 분석하였다. 대표적인 면역블롯(n=3개의 독립적인 실험)이 표시됩니다.
CK1α 수치가 프로테아좀 또는 리소좀/자가포식좀 매개 방식을 통해 조절되는지 확인하기 위해 프로테아좀(MG132) 또는 리소좀/자가포식소체(bafilomycin A1(BA)) 억제제의 존재 하에 Wnt3a로 HEK 세포를 자극했습니다. MG132 처리는 Wnt3a 의존성 CK1α 분해를 예방했다(Fig. 1d), BA 처리는 그렇지 않은 반면(그림 1). 도 1e)는 Wnt-의존성 CK1α 분해가 프로테아좀을 통해 발생함을 시사한다. WNT 노출에 대한 반응으로 CK1α가 유비퀴틴화되는지 확인하기 위해 HEK 세포를 Wnt3a로 처리한 다음 이러한 세포 용해물에서 CK1α를 면역침전하고 유비퀴틴에 대해 면역 블로트를 처리했습니다. Wnt3a 처리는 상당한 수준의 CK1α 유비퀴틴화를 유도했습니다(그림 D). 1f). 탠덤 유비퀴틴 결합 개체(TUBE) 분석을 사용하여 유사한 결과를 얻었다(보충 그림 1). 이러한 결과는 Wnt 자극이 CK1α 유비퀴틴화 수준을 증가시키고 프로테아좀을 통한 후속 분해를 초래한다는 것을 보여줍니다.
CK1α의 Wnt 유도 분해에는 CRL4의 기질 수용체인 CRBN이 필요합니다증권 시세 표시기 E3 유비퀴틴 리가아제 복합체
우리는 E3 유비퀴틴 리가아제(ubiquitin ligases, MLN4924)의 RING-finger 계열의 범 억제제(pan-inhibitor)가 Wnt3a에 의해 유도된 CK1α 분해를 약화시킨다는 것을 주목했다(Supplementary Fig. 2a). 따라서 이전에 CK1α 또는 Wnt 조절과 관련된 여러 후보 RING-finger E3 유비퀴틴 리가아제를 평가했습니다18,34년, HEK 세포에서 발현을 낮추고 CK1α 수준을 검사합니다(보충 그림 1). 2b). 흥미롭게도, CRBN의 고갈35,36년, CRL4의 기질 수용체증권 시세 표시기 E3 유비퀴틴 리가아제 복합체, 감쇠된 Wnt 유도 CK1α 분해(그림 D) 도 2a 및 보충 그림. 2b–d)를 참조하십시오. 또한, CRBN 발현의 knockdown은 Wnt에 의한 CK1α 반감기의 감소를 방지하였다(Fig. 도 2b 및 보충 그림. 2e–g), CRL4증권 시세 표시기 E3 유비퀴틴 리가아제 복합체는 Wnt 유도 CK1α 분해를 조절합니다.
그림 2: CK1α의 Wnt 유도 분해에는 CRL4의 기질 수용체인 CRBN이 필요합니다.증권 시세 표시기 E3 유비퀴틴 리가아제 복합체.
a HEK 세포를 지시된 smart-pool siRNA로 transfection한 후 PBS 또는 Wnt3a로 24시간 동안 처리했습니다. 이들 세포의 추출물은 면역블로팅(immunoblotting)에 의해 평가되었다. 대표적인 면역블롯(n=5개의 독립적인 실험)이 표시됩니다. b HEK 세포를 지시된 smart-pool siRNA로 transfection하고 지시된 시간 동안 Wnt3a 및 cycloheximide와 병용처리하였다. 이들 세포의 추출물은 면역블로팅(immunoblotting)에 의해 평가되었다. 면역블롯의 CK1α 수준을 정량화하고 HSP90 수준으로 정규화했습니다(평균 ± SEM, n=3개의 독립적인 실험). 별표는 통계적 유의성(이원 분산 분석, ****p 값 < 0.0001)을 나타냅니다. c 패널 d와 e에 각각 표시된 시험관 내 결합 및 유비퀴틴화 분석의 실험 세부 사항을 설명하는 개략도. d HEK 세포를 Flag-CRBN을 인코딩하는 플라스미드로 형질주입한 후 4시간 동안 PBS 또는 Wnt3a로 처리하였다. 이들 세포의 추출물로부터 면역침전된 Flag-CRBN을 지시량의 재조합 GST-CK1α와 함께 4°C에서 1시간 동안 항온처리하였다. Flag-CRBN 비드를 재분리하고, 세척하고, CK1α 결합을 샘플 완충액을 사용하여 용출시켰다. 이들 면역침전물은 SDS-PAGE를 실시한 후, 은 염색(상단 패널) 또는 면역블로팅(하단 패널)을 수행했습니다. IgG 비드는 Flag-CRBN 비드(왼쪽 레인) 및 재조합 GST-CK1α 로딩 컨트롤(오른쪽 레인)의 제어 역할을 합니다. 대표적인 겔 이미지와 면역블롯(n=3개의 독립적인 실험)을 보여줍니다. e HEK 세포를 Flag-CRBN을 인코딩하는 플라스미드로 형질주입한 후 PBS 또는 Wnt3a로 4시간 동안 처리하였다. 이들 세포의 추출물로부터 면역침전된 Flag-CRBN을 비히클 또는 Mg-ATP의 존재 하에 재조합 GST-CK1α, 유비퀴틴, 및 E1 및 E2 리가아제의 혼합물과 함께 배양하고, 30°C에서 3시간 동안 배양하였다. 이들 반응 혼합물은 지시된 단백질에 대한 면역블로팅에 의해 연속적으로 분석되었다. 대표적인 면역블롯(n=3개의 독립적인 실험)이 표시됩니다.
Wnt가 CK1α의 CRBN 의존성 분해를 유도하는 방법을 더 잘 이해하기 위해 정제된 CRB