CAFE

의령남씨 개요

의령남씨 족보 (宜寧南氏 族譜) - 갑자보(甲子譜)

작성자남원우 25세|작성시간25.04.13|조회수287 목록 댓글 0

◆ 의령남씨 족보 (宜寧南氏 族譜) - 갑자보(甲子譜)

 

 

▶ 갑자보의 편찬과정

 

 

  선조관련 자료를 수집하던 중 1808(순조 8)에 편찬된 의령남씨 갑자보(甲子譜)를 편찬하는 과정에 관한 기록의 편지를 접하였다. 이 편지은 1848(헌종 14)에 남계우가 종형에게 보낸 편지이다. 편지의 내용엔 족보편찬 과정의 내용이 포함되어 있다.

 

 

1808(순조8) 영의정 남공철(南公轍)이 주관한 갑자보<용인시박물관>

 

 

  초기 족보인 계유보는 일부 종친들의 헌신으로 편찬되었다. 각 지방의 관청, 종친을 찾아다니며 선조의 행적을 수집하였다. 이 같은 방법으로 족보를 편찬하기엔 많은 시간과 노력이 필요하였을 것이다. 계유보의 간행으로 선조 기록의 중요성을 인지하였을 것으로 판단된다. 그 이후의 족보편찬을 위해 선조들은 대종회를 중심으로 각 파조의 선조들의 행적기록을 정리하였을 것이다. 편지의 내용으로 족보 편찬 과정을 열거하면 족보 편찬 시기가 도래하면 이에 관해 대종회에서 원로 종인들의 논의를 거친다. 논의에 따라 족보 편찬을 위해 종인 중 담당자, 주관자를 임명하고 편찬할 장소인 보청(譜廳)을 정한다. 그리고 각 종중에 이 같은 사실을 통보하여 각 종인들이 작성한 가계의 단자(單子)를 모아 파보(派譜)를 작성하여 대종회에 전달한다. 대종회에선 이 파보를 옛 족보와 대조하여 선조의 행적을 검토후 신보를 간행하였다. 이 같은 방법으로 1758년 무인보(戊寅譜)는 남유용(南有容)이 주관하였고, 1808년 갑자보(甲子譜)는 영의정 남공철(南公轍)이 주관하여 편찬하였다.

 

  편지의 내용에 잡스러워지고 어지러워지는 것을의 문장이 두어 차례 나온다. 옛 족보를 따르는 것이 상책이나 빼내라는 말씀은 옳지 않은 듯합니다. 남 장군(南將軍) 남이(南怡)와 추강(秋江) 남효온(南孝溫)의 자손은 모두 열거하여 기록하지 않았으니 경악스럽습니다. 등의 내용이다. 족보편찬은 한 가문의 기록으로 후대에 널리 선조의 행적을 알리는 것으로 매우 중요한 작업이다. 이와 같은 일에 봉사손 남계우와 종형인 남영주는 갑자보 편찬 과정에서 고심한 흔적이 역력하다.

 

 고심한 이유는 편지의 내용에서 유추할 수 있었다. 역사적인 사건으로 간략히 적어본다. 남이장군은 1468(예종즉위년) 10월 간신 유자광이 남이가 역모를 꾀하였다 모함하여 남이의 옥사가 일어나 처형되었다. 추강(秋江) 남효온(南孝溫)1478년에 문종의 비 현덕왕후의 소릉을 복위하자고 주장하여 훈구파의 반발을 샀다. 당시 언급이 금기시되었던 사육신(死六臣)을 위해 육신전(六臣傳)을 저술하였다. 1504년 갑자사화 때 소릉 복위 상소를 이유로 부관참시를 당하였다.

  남태징(南泰徵)은 남재의 13세 적장손으로 1728(영조 4) 이인좌의 난에 연루되 참형되었다. 역모의 자손이 조상을 모시는 것은 또 다른 불충이므로 봉사손을 남세관으로 바꾸었으나 후사가 끊어져 남계우가 봉사손이 되는 것을 헌종에게 허락받았다.

 

  남재의 적장손이 이인좌의 난에 연루되어 이러한 사실을 족보에 기록하기엔 큰 부담으로 여겼을 것이다. 남이(南怡)와 추강(秋江) 남효온(南孝溫)의 후손들 또한 이 같은 사실을 기록하기엔 다른 방법이 없어 개명하거나 다른 종친의 일파로 기록하였을 것이다. 족보 편찬을 담당한 종인들은 옛 족보와 대조하여 바로잡겠다는 의견을 전하였다. 현재로서 이와 같은 사실을 확인 할 방법은 각 족보를 대조하여야 하지만 어려울 것 같다.

 

 

 

남이(南怡) : 충경공 의산위공 부사공파 9

남효온(南孝溫) : 충경공 직제학공 감찰공파10

∙ 남태징(南泰徵) : 충경공 충간공 감사공파 17세

남유용(南有容) : 충경공 직제학공 감찰공파 19

∙ 남계우남영주 충경공 충간공 간성공파 20

남공철(南公轍) : 충경공 직제학공 감찰공파 20

 

 


 

◆ 남계우의 편지

 

 

 

남계우의 편지<용인시박물관>

 


 

 

▶ 번역

 

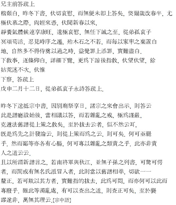
형님께 올리는 답장

 

   머리를 조아리고 아룁니다. 지난 겨울에 보내주신 편지는 제게 몹시 위안이 되었습니다. 그러나 인편이 없어 즉시 답장을 올리지 못하였습니다. 어느새 해가 바뀌어 봄이 반이나 지나고 그리운 마음 더욱 간절할 때 조카 상()이 왔기에 올봄 이후로 조용히 지내시는 체후가 계속 건강하시다는 것을 알았으니 멀리서 지극히 위안이 되어 제 마음을 가눌 수 없습니다.

종제(從弟) 고애자(孤哀子)는 완고하고 구차하게 살아 있으면서 차마 세월이 흐르는 것을 보니, 거의 목석만도 못합니다. 매번 가족을 아무 것도 없는 곳에 버려두는 바람에 자연히 묘소에서 모시지 못할 때가 많아 죄 위에 더욱 죄를 짓는다는 것을 알겠으니, 실로 다 말하기 어렵습니다.

 

  말씀하신 일에 대해서는 조목별로 아뢰니, 자세히 살펴보시고 다시 헤아린 뒤 가르쳐주시기를 삼가 바랍니다. 나머지는 우선 경황이 없어 이만 줄입니다. 삼가 살펴주시기 바라며 답장을 올립니다.

무신년(1848) 212, 종제 고애자 영시(詠詩)가 답장을 올립니다.

 

  지난 겨울에 내려보내주신 종중에 보내는 편지는 별묘(別廟)에 제향하는 날 종인들이 아서 모였을 때 꺼내 보였더니, “이것은 보청(譜廳)을 설치한 뒤에 상의하여 답하겠습니다. 잡스러워지고 어지러워지는 것을 경계한 말씀이 지극히 근엄하니, 옛 족보를 따르는 것이 상책이라는 말씀을 따르겠습니다. 그러나 빼내라는 말씀은 옳지 않은 듯합니다. 이미 조상을 위하는 생각으로 논의를 꺼냈으니, 상책을 따라야 한다는 말씀은 옳습니다. 어찌 서둘러 그만둘 수 있겠습니까. 그러나 저희들도 각기 심장이 있는데, 어찌 잡스럽고 어지러운 부류라고만 책망하십니까. 이것은 사람을 책망하는 도리가 아닙니다. ”라고 하였습니다.

 

  또 이른바 새 족보로 말하자면, 남 장군(南將軍) 남이(南怡)과 추강(秋江) 남효온(南孝溫)의 자손은 모두 열거하여 기록하지 않았으니 경악스럽습니다. 간혹 무명씨의 일파로 함부로 들어간 자가 있지만, 이것은 옛족보와 대조하여 하나하나 바로잡고자 합니다. 그러나 그럴듯한 방법으로 속인 경우는 실로 지적하여 빼내기 어려우니, 이것이 걱정입니다. 그러나 어찌 이 때문에 전부 그만두겠습니까. 비록 이처럼 더럽고 어지러운 부분이 있더라도 조사해낼 방도가 있으면 조사하여 바로잡아야 합니다. 오류를 답습하고 잘못을 완성할 리는 전혀 없습니다.종중의 말입니다.

 

  처음 통문을 낼 때 새 족보에 제법 오류가 많으니 한결같이 무인보(戊寅譜)에 따라 이어서 완성하겠다고 말한 것은 참으로 이 때문입니다.통문을 낼 때 선친께서도 직함을 썼습니다.

 

  또 이번 족보는 파보(派譜)를 모아 대동보(大同堡)를 만들겠다는 의도로 범례를 정하였는데, 우리집의 경우는 우선 앞으로의 일을 보다가 과연 잡스럽고 어지러운 일이 없는 뒤에야 단자(單子)를 거두어 보내도 늦지 않을 듯합니다.

 

  제가 대종(大宗)의 제사를 지내는 것은 비록 임금의 명령이 있었지만, 처음부터 지금까지 종중에서 항렬이 가장 아래인 사람과 나이가 가장 아래인 사람에게도 대종손(大宗孫)으로 자처하지 않았습니다. 그러나 종인들이 모두 대종손이라 일컷었고, 매번 감당할 수 없다는 뜻으로 사양해도 종인들은 그렇게 여기지 않았습니다. 지금 말씀을 들으니그대가 비록 대종손이지만이라는 말이 있으니 더욱 근심스럽고 답답합니다. 형님께서도 이렇게 말씀하시니, 앞으로는 대종손으로 자처할 생각입니다. 그러나 어찌 대종손으로 자처하며 일마다 함부로 할 수 있겠습니까. 종욱(宗旭)과 영손(永孫)에게도 그렇게 하지 않았는데, 더구나 형님께는 어떻겠습니까. 우리 집의 족보 단자를 형님께 고하지 않고 지레 먼저 작성하여 보낼 리가 있겠습니까.

 

 

별묘(別廟) : 별도로 세운 사당이다.

보청(譜廳) : 족보 편찬을 진행하는 장소이다.

무인보(戊寅譜) : 1758(영조 34) 간행된 의령남씨족보를 말한다.

 

      

 


 

 

 

▶ 해제

 

  1848(헌종 14) 212, 남계우가 종형에게 보낸 편지이다. 종형은 남영주(南永周)일 가능성이 높다. 조카에게서 상대방의 안부를 전해들었다고 하였는데, ‘은 남영주이 아들 남상본(南尙本)으로 추정되기 때문이다. 이 편지는 종중에서 편찬하는 족보에 관해 상의하는 내용이다.

편지의 내용을 종합하면, 남영주는 족보를 편찬하는 과정에서 종인 아닌 사람이 끼어드는 것을 우려하여 이의를 제기한 것으로 보인다. 이에 족보 편찬을 담당한 종인들은 옛 족보와 대조하여 바로잡겠다는 의견을 전하였다. 옛 족보는 1758년에 간행된 의령남씨 무인보(戊寅譜)를 말하는 것으로 보인다. 새 족보는 오류가 많으니 구보와 대조하여 바로잡겠다고 하였는데, 신보는 1804년 편찬된 의령남씨 갑자보(甲子譜)를 말하는 것으로 보인다. 족보 편찬을 담당한 종인들은 남계우를 통해 남영주가 제기한 이의에 답변하였다.

 

  본디 족보를 편찬하기 위해서는 종인들이 작성한 단자(單子)를 모아야 하는데, 남계우는 남영주와 의견을 교환한 뒤, 상황을 지켜보다가 단자를 제출하기로 결정하였다. 남계우는 남영주에게 반드시 의견을 물은 뒤 단자를 제출하겠다며 안심시켰다. 주목할 점은 남계우가 이 무렵부터 종손으로 자처하기 시작하였다는 점이다. 남계우는 1842년 남재(南在)의 봉사손이 되었으므로 사실상 이때부터 종손 역할을 맡았으나, 그동안 겸양하여 종손으로 자처하지 않았다. 그러나 종형의 조언에 따라 이무렵부터 종손으로 자처하겠다는 뜻을 전하였다. ‘종욱은 누구인지 알 수 없고, ‘영손은 서종제(庶從弟) 남영손(南永孫)을 말하는 듯하다.

 

 

  남계우의 편지는 현재 용인시박물관에 소장되어 있으며 이 밖에도 남구만 가계의 고문헌 112건 편지, 교지, 시권, 호구단자, 고서 등이 있다.

 

 

 

 

 


 

 

 

갑자보(甲子譜) 서문(序文)

 

 

  성인(聖人)이 천하(天下)를 다스림에는 반드시 종족(宗族)을 귀중히하는 것이니 종()이란 것은 선조(先祖)를 위하고 주()되는 사람을 높이는 바이고 족()이란 것은 모이고 모이는 것이니 회취(會聚)하는 도()이기 때문에 족()이라고 한다. 옛적에는 종족을 귀중히 여겼어도 족보(族譜)는 없었으니 지금에 족보를 하는 것은 위로 대()가 멀어서 그 유실(遺失)됨을 두려웠하고 겉으로는 소원(疎遠)하여 그 유루(遺漏)됨을 두려워하는 것이다. 빠뜨리지 않고 잃지 않아야만 인심(人心)이 후해질 것이다. 경문(經文)에 부()의 거상은 참최(斬衰)이고 조()의 거상은 재최(齊衰)로 불장기(不杖朞 : 채재만 입고 상장을 짚지않는 일년만 입는 오복(五服)중 하나)며 증조(曾祖)는 재최(齊衰) 5월이고 고조(高祖)에는 3개월이며 동조(同祖) 동증조(同曾祖) 동고조(同高祖)도 월수(月數)를 줄이는 것이니 상치(上治)하는 사람도 있고 방치하는 사람도 있는 것이다. 나는 사종(四宗)에 오복도(五服圖)를 보고서 도()는 보()의 본()이고 보()는 도()의 옮김을 알았노라 종자(宗子)가 묘(: 사당)에 유사(有事)하면 동족을 당하(堂下)에 모아서 빈()으로 잔()올려 술을 권하되 장형제(長兄弟)는 동계(東階)에서 여러 손님에게 술을 권한다. 여러 손님을 서계(西階)에 모시는데 서계의 좌()는 소()로 하고 우()는 목()으로 하는 것이니 이것이 회음(會飮)하는 예()로서 족보하는 의()가 되는 것이다.

  그리고 묘총(墓塚)에서 그 묘역을 긋고 그 위()를 정하는데 부()는 상()으로 자()는 하()로하여 여러 자식과 여러 손자는 각각 소출(所出)에 따라서 부(: 모시)하면 비록 백세라도 그 질서(秩序)를 문란하지 않을 것이니 이것이 묘봉(墓封)의 제도와 족보의 법이다. 나는 일찍이 말하되 종법은 폐해진 후에도 선왕의 조상을 높이고 종중을 공경하며 수족(收族)하는 뜻이 아직 남아있는 것은 오직 족보뿐이니 이것이 귀중하지 않은가? 대개 족보 학문은 진()나라 당나라때보다 더 성한 때는 없었는데 임관(任官) 하는데도 보첩(譜牒)을 참고해서 여러 성()을 다 알았는데 유사(有司)에 노경순(路敬淳)과 소영사(蕭潁士)같은 분은 더욱 보학으로서 유명한 것이다.

근자에는 전문으로 종사(從事)하는 사람이 없어서 향토(鄕土)의 쇠퇴해가는 종족은 사종(四宗)이상과 오복이외는 그 세대와 명휘도 자세히 알지 못하는 사람이 있으니 다만 제사(祭祀)후에 모여 술잔을 나누는 것 뿐아니라 봉묘(封墓)하는 일도 강()하지 않으니 개탄(慨嘆)할 뿐이다.

  우리 남()씨의 족보가 중간해서 행세한 지 거의 5백년이나 되어 오랫동안 수보(修譜)하지 못하였기에 여러 종친이 상의해서 열 다섯 권으로 간행하게 되었는데 득성(得姓)해서 분본(分本)한 사적이 옛 서문에 있는 것을 지금 다시 언급하지 않고 다만 존조(尊祖)하고 경종(敬宗) 수족(收族)이 비롯된 것만 말해서 여러 종친들에게 권면(勸勉)하게 한 것이다.

  주례(周禮)에 소종백(小宗伯)은 삼족을 구별해 관장해서 친소(親疎)를 분변(分辨)하고 또 팔형(八刑)으로도 만민을 바로 잡는 데 그 세 번째 불목지형(不睦之刑)이 있는 것이다. 족중(族中)에는 친소(親疎)가 있으니 소원해도 더욱 친목하기는 어려운 일이다. 참으로 지금에 세인(世人)에게 보첩으 학문을 강론(講論)하게 함은 문인 고사(高士)로써 친목하는 의의(意義)를 알게 할 뿐아니라 이것이 세상 도리에 유익함이 어찌 적은 것일까?

 

순조 기사(1809)년 중춘

후손 숭정대부 행이조판서 겸홍문관 대제학 예문관 대제학 지성균관사 공철 근서

 

 

남공철(南公轍) - 충경공 직제학공 감찰공파 20

 

  

 

 

 

#의령남씨 갑자보, #남계우 편지, #의령남씨 족보 


 

<참고문헌>

의령남씨 족보

용인시박물관

용인시박물관 자료총서1 - 의령남씨 고문헌 Ⅰ

 

 

다음검색
현재 게시글 추가 기능 열기

댓글

댓글 리스트
맨위로

카페 검색

카페 검색어 입력폼