CAFE

생리학, 생화학

Re: 심혈관 질환에서 니트로글리세린과 산화질소의 역할...

작성자문형철|작성시간24.12.03|조회수700 목록 댓글 0

 

 

J Am Coll Cardiol

. Author manuscript; available in PMC: 2018 Nov 7.

Published in final edited form as: J Am Coll Cardiol. 2017 Nov 7;70(19):2393–2410. doi: 10.1016/j.jacc.2017.09.1064

 

The Role of Nitroglycerin and Other Nitrogen Oxides in Cardiovascular Therapeutics

 

Sanjay Divakaran 1, Joseph Loscalzo 1

  • Author information
  • Copyright and License information

PMCID: PMC5687289  NIHMSID: NIHMS908101  PMID: 29096811

The publisher's version of this article is available at J Am Coll Cardiol

 

Abstract

The use of nitroglycerin in the treatment of angina pectoris began not long after its original synthesis in 1847. Since then, the discovery of nitric oxide as a biological effector and better understanding of its roles in vasodilation, cell permeability, platelet function, inflammation, and other vascular processes have advanced our knowledge of the hemodynamic (mostly mediated through vasodilation of capacitance and conductance arteries) and non-hemodynamic effects of organic nitrate therapy, via both nitric oxide-dependent and independent mechanisms.

 

Nitrates are rapidly absorbed from mucous membranes, the gastrointestinal tract, and the skin, and, thus, nitroglycerin is available in several preparations for delivery via several routes: oral tablets, sublingual tablets, buccal tablets, sublingual spray, transdermal ointment, and transdermal patch; it is also available in intravenous formulations. The organic nitrates are commonly used in the treatment of cardiovascular disease, but clinical data limit their use mostly to the treatment of angina. They are also used in the treatment of subsets of patients with heart failure and pulmonary hypertension. One major problem with the use of nitrates is the development of tolerance. Although several agents have been studied for use in the prevention of nitrate tolerance, none are currently recommended owing to a paucity of supportive clinical data. Only one method of preventing nitrate tolerance remains widely accepted: the use of a dosing strategy that provides an interval of no or low nitrate exposure during each 24-hour period. Nitric oxide’s important role in several cardiovascular disease mechanisms continues to drive research toward finding novel ways to affect both endogenous and exogenous sources of this key molecular mediator.

 

협심증 치료에 

니트로글리세린을 사용한 것은 

1847년 처음 합성된 후 얼마 지나지 않아 시작되었습니다. 

 

그 이후로 산화질소가 생물학적 작용제로서 발견되고 

혈관 확장, 

세포 투과성, 

혈소판 기능, 

염증 및 기타 혈관 과정에서의 역할에 대한 이해가 높아지면서 

산화질소 의존적 및 독립적 메커니즘을 통해 

혈역학(대부분 용량성 및 전도성 동맥의 혈관 확장으로 매개) 및 유기 질산염 치료의 

비혈역학적 효과에 대한 지식이 발전했습니다. 

 

Since then, the discovery of nitric oxide as a biological effector and better understanding of its roles in

vasodilation,

cell permeability,

platelet function,

inflammation, and other vascular processes

have advanced our knowledge of the hemodynamic (mostly mediated through vasodilation of capacitance and conductance arteries) and non-hemodynamic effects of organic nitrate therapy, via both nitric oxide-dependent and independent mechanisms

 

질산염 Nitrates은 

점막, 위장관 및 피부에서 빠르게 흡수되므로 

니트로글리세린은 경구 정제, 설하 정제, 협측 정제, 설하 스프레이, 경피 연고 및 경피 패치 등 

여러 경로를 통해 전달할 수 있는 

여러 제제로 제공되며 정맥 제제로도 제공됩니다. 

 

유기 질산염 organic nitrates은 

일반적으로 심혈관 질환 치료에 사용되지만, 

임상 데이터에 따르면 주로 협심증 치료에만 제한적으로 사용됩니다. 

 

또한 심부전 및 폐 고혈압 환자의 일부 치료에도 사용됩니다. 

 

질산염 사용의 주요 문제 중 하나는 

내성이 생긴다는 것입니다. 

 

질산염 내성 예방을 위해 여러 가지 약제가 연구되었지만, 

현재 이를 뒷받침하는 임상 데이터가 부족하기 때문에 권장되는 약제는 없습니다. 

 

질산염 내성을 예방하는 한 가지 방법, 

즉 24시간 동안 질산염에 노출되지 않거나 낮은 간격을 유지하는 

투약 전략을 사용하는 것만이 널리 받아들여지고 있습니다. 

 

여러 심혈관 질환 메커니즘에서 산화질소의 중요한 역할로 인해 

이 주요 분자 매개체의 내인성 및 외인성 공급원에 영향을 미치는 

새로운 방법을 찾기 위한 연구가 계속되고 있습니다.

 

Keywords: nitroglycerin, nitrate, nitric oxide, soluble guanylyl cyclase, nitrate-nitrite-NO pathway, angina

 

Introduction

In this review, we detail the discovery of nitroglycerin and its early use in the treatment of angina; the history of the discovery of nitric oxide, its sources, and its roles; the mechanism of action, preparations, and hemodynamic and non-hemodynamic effects of the organic nitrates, as well as their biotransformation; and the clinical uses and adverse effects of nitrate therapy, including tolerance. We conclude by outlining current and future work investigating novel modulators of the NO-sGC-cGMP pathway that may result in new therapeutic options in the treatment of cardiovascular disease.

 

소개

 

이 리뷰에서는 

니트로글리세린의 발견과 협심증 치료에서의 초기 사용, 

산화질소 발견의 역사, 

산화질소의 공급원 및 역할, 

유기 질산염의 작용 메커니즘, 

제제, 

혈역학적 및 비혈역학적 효과와 생체 변형, 

내성을 포함한 질산염 치료의 임상적 사용과 부작용에 대해 자세히 설명합니다. 

 

마지막으로 

심혈관 질환 치료에서 새로운 치료 옵션을 제공할 수 있는 

NO-sGC-cGMP 경로의 새로운 조절제를 연구하는 

현재와 미래의 연구를 간략히 소개하며 글을 마무리합니다.

 

 

The NO-sGC-cGMP pathway in the vascular wall. NO is produced in the endothelium by endothelial NOS. It diffuses through the cellular membranes and reaches the soluble Guanylate Cyclase to activate cGMP production in the vascular smooth muscle cell. cGMP in turn activates downstream effectors involved in vasodilation, regulation of vascular tone and vascular remodeling. Legend: BM: basement membrane; EC: endothelial cell; eNOS: endothelial NO synthase; sGC: soluble Guanylate cyclase; cGMP: cyclic Guanosine Monophosphate; GTP: Guanosine Triphosphate; NO: nitric oxide; vSMC: vascular smooth muscle cell

 

 

Early History of the Use of Nitrates in Coronary Artery Disease

William Heberden, MD, is credited with coining the term “angina pectoris” in 1768. Joseph Priestley, an English theologian and chemist, discovered nitric oxide six years later. It would not be until the next century, however, that nitric oxide and its congeners, organic nitrates, would be linked to the treatment of angina (1). Glyceryl trinitrate, or nitroglycerin, was first synthesized by Ascanio Sombrero in Turin, Italy. In 1847, he noted that “a very minute quantity put on the tongue produced a violent headache for several hours” (2,3). Three year earlier, the French chemist Antoine Balard synthesized amyl nitrite (2). Frederick Guthrie, an English chemist, explored the actions of amyl nitrite and published in 1859 that when it was held near the nostrils, “after a lapse of about 50 seconds, a sudden throbbing of the arteries of the neck is felt, immediately followed by a flushing of neck, temples, and forehead and an acceleration action of the heart”(4).

 

T. Lauder Brunton, a Scottish physician and medical scientist, first described the clinical effectiveness of amyl nitrite (2,3,5). Brunton began caring for patients with angina pectoris as a house physician at the Edinburgh Royal Infirmary (5). At the time, many treatments, including therapeutic bleeding, were being used to treat angina, largely unsuccessfully. In 1867, Brunton published the first report of the use of amyl nitrite in the treatment of angina pectoris (5,6). He explain that he believed “the relief produced by [therapeutic] bleeding to be due to the diminution it occasioned in the arterial tension” and “that a substance which possesses the power of lessening it in such an eminent degree as nitrite of amyl would probably produce the same effect, and might be repeated as often as necessary without detriment to the patient’s health”(5,6). In 1903, Charles-Émile François-Franck, a French physiologist, first suggested that amyl nitrite was a coronary vasodilator in 1903 (5).

 

In 1879, William Murrell described the symptomatic effects of placing drops of one percent solution of nitroglycerin in alcohol on the tongue (7). In addition to reporting that it relieved angina and prevented subsequent attacks, he also reported the symptoms he felt when he “[tried] its action on [himself]” (7,8). He described a “violent pulsation in [his] head” and noticed that his pulse was “much fuller than natural” (7). In 1914, Brunton, who originally thought angina was caused by hypertension, acknowledged that the “dilating action of amyl nitrite and nitroglycerine upon the coronary vessels would readily explain the relief they offer in angina pectoris, even in cases where the blood-pressure is normal” (5).

 

관상동맥 질환에서 질산염 사용의 초기 역사

1768년 윌리엄 헤버든(William Heberden, MD)은 “협심증”이라는 용어를 만든 것으로 알려져 있습니다. 6년 후 영국의 신학자이자 화학자인 조셉 프리스틀리는 산화질소를 발견했습니다. 그러나 산화질소와 그 유사체인 유기 질산염이 협심증 치료와 연관된 것은 다음 세기가 되어서야였습니다(1). 글리세릴 트리니트레이트 또는 니트로글리세린은 이탈리아 토리노의 아스카니오 솜브레로에 의해 최초로 합성되었습니다. 1847년 그는 “혀에 아주 소량을 바르면 몇 시간 동안 격렬한 두통이 발생한다”고 언급했습니다(2,3). 그보다 3년 전에 프랑스의 화학자 앙투안 발라드(Antoine Balard)가 아질산 아밀산염을 합성했습니다(2). 영국의 화학자 프레드릭 거스리는 아질산 아밀산염의 작용을 연구하여 1859년 아질산 아밀산염을 콧구멍 근처에 대면 “약 50초가 경과한 후 목의 동맥이 갑자기 욱신거리는 느낌이 들고 곧바로 목, 관자놀이, 이마가 빨개지며 심장이 가속하는 작용이 나타난다”고 발표했습니다(4).

 

T. 스코틀랜드의 의사이자 의학 과학자인 로더 브런튼은 아질산염의 임상적 효과를 처음으로 설명했습니다(2,3,5). 브런튼은 에든버러 왕립 진료소의 주치의로서 협심증 환자를 돌보기 시작했습니다(5). 당시 협심증 치료에는 치료적 출혈을 포함한 많은 치료법이 사용되었지만 대부분 실패로 돌아갔습니다. 1867년 브런튼은 협심증 치료에 아질산아질산염을 사용했다는 최초의 보고서를 발표했습니다(5,6). 그는 “[치료적] 출혈로 인한 완화는 동맥 긴장을 감소시켰기 때문”이며 “아질산 아질산염과 같이 동맥 긴장을 감소시키는 힘을 가진 물질은 아마도 동일한 효과를 낼 것이며, 환자의 건강을 해치지 않고 필요한 만큼 자주 반복할 수 있을 것”이라고 설명했습니다(5,6). 1903년 프랑스의 생리학자 샤를 에밀 프랑수아 프랑크는 1903년에 아질산 아질산염이 관상동맥 혈관 확장제라고 처음 제안했습니다(5).

 

1879년 윌리엄 머렐은 알코올에 1% 니트로글리세린 용액을 혀에 떨어뜨렸을 때 나타나는 증상 효과를 설명했습니다(7). 그는 협심증을 완화하고 후속 발작을 예방했다는 보고 외에도 “[자신에게] 그 작용을 시도했을 때 느낀 증상”에 대해서도 보고했습니다(7,8). 그는 “[자신의] 머리에서 격렬한 맥박”을 묘사했으며 맥박이 “자연스러운 것보다 훨씬 더 충만”하다는 것을 발견했습니다(7). 1914년, 협심증이 고혈압으로 인해 발생한다고 생각했던 브런튼은 “아질산염과 니트로글리세린이 관상동맥 혈관에 미치는 확장 작용은 혈압이 정상인 경우에도 협심증에 대한 완화 효과를 쉽게 설명할 수 있다”는 사실을 인정했습니다(5).

 

Nitric Oxide in the Cardiovascular System

History of Nitric Oxide

 

In 1975, Diamond and Holmes showed that tissue levels of cyclic adenosine monophosphate (cAMP) were increased in rat myometrial strips maintained in a state of sustained contracture. They demonstrated that nitroglycerin was able to relax the depolarized muscles without significantly increasing cAMP levels and, therefore, concluded that changes in total tissue levels of cAMP were not responsible for the uterine relaxation caused by nitroglycerin (9). These investigators went on to show that nitroglycerin increased cyclic guanosine monophosphate (cGMP) levels in the depolarized muscles (9). The following year, Diamond and Blisard showed that 200 μM nitroglycerin increased levels of cGMP by more than 15-fold during relaxation of isolated strips of phenylephrine-contracted canine femoral arteries while having no significant effect on cAMP levels (10). In 1977, the pharmacologist, Ferid Murad, and his colleagues published their seminal work on modulating contractility in bovine tracheal smooth muscle showing that the guanylyl cyclase activators, sodium nitrite, nitroglycerin, and sodium nitroprusside, increased cGMP levels and relaxed tracheal smooth muscle (11). They went on to demonstrate that solutions of nitric oxide (NO) gas increased cGMP activity in soluble and particulate preparations from various tissues in a dose-dependent fashion, and that NO alone and in combination with sodium azide, sodium nitrite, hydroxylamine, and sodium nitroprusside increased cGMP levels to approximately the same degree and concluded that they activate guanylyl cyclase through a “similar but undefined mechanism” (12). Later, Murad and colleagues postulated that “while the precise mechanism of guanylate cyclase activation by these agents is not known, activation may be due to the formation of NO or another reactive material since NO also increased guanylate cyclase activity” (13).

 

Working independently, Robert Furchgott and John Zawadzki published their observations on the importance of the endothelium in blood vessel relaxation in 1980 (2,14). They reported that acetylcholine did not always produce blood vessel relaxation in vitro, even though it was a potent vasodilator in vivo. They found that loss of relaxation in vitro was due to “unintentional rubbing of [the rabbit thoracic aorta’s] intimal surface against foreign surfaces during its preparation.” When this mechanical injury was avoided during preparation of the tissue, it always relaxed in response to acetylcholine. Therefore, they concluded that acetylcholine-mediated relaxation of vascular smooth muscle required the presence of endothelial cells (14). Furchgott and his colleagues eventually proposed that bradykinin and other molecules acting on the endothelium caused relaxation of vascular smooth muscle via a substance they termed endothelium-derived relaxing factor (EDRF) (15). The link to NO, however, was not yet appreciated (2).

 

Louis Ignarro and Salvador Moncada independently discovered that EDRF is NO in 1987 (2,16). After a series of experiments, Ignarro and colleagues stated that “EDRF released from artery and vein possesses identical biological and chemical properties as NO” (17,18). Moncada and colleagues suggested that EDRF and NO were “identical” as “NO released from endothelial cells is indistinguishable from EDRF in terms of biological activity, stability, and susceptibility to an inhibitor and to a potentiator” (19). Based on their collective contributions to the field, the Nobel Prize in Physiology or Medicine was awarded to Furchgott, Ignarro, and Murad in 1998 “for their discoveries concerning NO as a signaling molecule in the cardiovascular system” (2).

 

심혈관계의 산화질소

산화질소의 역사

 

1975년 다이아몬드와 홈즈는

지속적인 수축 상태로 유지된 쥐의 심근 스트립에서

사이클릭 아데노신 모노포스페이트(cAMP)의 조직 수준이 증가한다는 것을 보여주었습니다.

 

이들은

니트로글리세린이 cAMP 수치를 크게 증가시키지 않고도

탈분극된 근육을 이완시킬 수 있음을 입증했으며,

따라서 총 조직 수준의 cAMP 변화가

니트로글리세린으로 인한 자궁 이완의 원인이 아니라는 결론을 내렸습니다(9).

 

이 연구자들은

니트로글리세린이 탈분극된 근육에서

사이클릭 구아노신 모노포스페이트(cGMP) 수치를 증가시킨다는 것을 보여주었습니다(9).

 

이듬해 Diamond와 Blisard는

200 μM 니트로글리세린이 페닐에프린으로 수축된 개 대퇴동맥의 분리된 스트립을 이완하는 동안

cGMP 수치를 15배 이상 증가시키는

반면 cAMP 수치에는 큰 영향을 미치지 않는다는 것을 보여주었습니다(10).

 

1977년 약리학자인 Ferid Murad와 그의 동료들은

소 기관 평활근의 수축성 조절에 관한 중요한 연구를 발표하여

구닐릴 시클라제 활성화제인

아질산나트륨, 니트로글리세린, 니트로프루사이드 나트륨이

cGMP 수준을 높이고

기관 평활근을 이완시킨다는 사실을 보여주었습니다(11).

 

이들은

산화질소(NO) 가스 용액이

용량 의존적으로 다양한 조직의 용해성 및 미립자 제제에서 cGMP 활성을 증가시키고,

NO 단독 및 아질산나트륨, 아질산나트륨, 히드록실아민, 니트로프루사이드 나트륨과 함께 사용하면

거의 동일한 정도로 cGMP 수준을 증가시킨다는 사실을 입증하고

“유사하지만 정의되지 않은 메커니즘”을 통해 구닐릴 사이클라제를 활성화한다는 결론을 내렸습니다(12).

 

나중에 Murad와 동료들은

“이러한 약제에 의한 구닐레이트 시클라제 활성화의 정확한 메커니즘은 알려져 있지 않지만,

NO도 구닐레이트 시클라제 활성을 증가시키기 때문에

활성화는 NO 또는 다른 반응성 물질의 형성으로 인한 것일 수 있다”고 가정했습니다(13).

 

로버트 퍼치갓과 존 자와드츠키는 1980년에

혈관 이완에서 내피의 중요성에 대한 관찰 결과를 독립적으로 발표했습니다(2,14).

 

이들은

아세틸콜린이

생체 내에서 강력한 혈관 확장제임에도 불구하고

시험관 내에서 항상 혈관 이완을 일으키지는 않는다고 보고했습니다.

 

그들은 시험관 내 이완의 손실이 “토끼 흉부 대동맥의 내막 표면이 준비 과정에서 이물질에 의도치 않게 문질러졌기 때문”이라는 것을 발견했습니다. 조직을 준비하는 동안 이러한 기계적 손상을 피하면 아세틸콜린에 반응하여 조직이 항상 이완되었습니다.

 

따라서 연구진은

혈관 평활근의 아세틸콜린 매개 이완에는

내피 세포의 존재가 필요하다는 결론을 내렸습니다(14).

 

Furchgott와 그의 동료들은 결국

내피에 작용하는 브라디키닌 및 기타 분자가 내피 유래 이완 인자(EDRF)라는 물질을 통해

혈관 평활근의 이완을 유발한다고 제안했습니다(15).

 

그러나

NO와의 연관성은 아직 밝혀지지 않았습니다(2).

 

루이스 이그나로와 살바도르 몬카다는

1987년에 EDRF가

NO라는 사실을 독립적으로 발견했습니다(2,16).

 

일련의 실험을 통해 이그나로와 동료들은

“동맥과 정맥에서 방출되는 EDRF는

NO와 동일한 생물학적 및 화학적 특성을 가지고 있다”고 밝혔습니다(17,18).

 

Moncada와 동료들은

“내피 세포에서 방출되는 NO는

생물학적 활성, 안정성, 억제제 및 강화제에 대한 감수성 측면에서

EDRF와 구별할 수 없다”며

EDRF와 NO가 “동일하다”고 제안했습니다(19).

 

이 분야에 대한 공동의 공헌을 바탕으로

1998년 노벨 생리의학상 또는 의학상은

심혈관계의 신호 분자로서 NO에 관한 발견”을 한

Furchgott, Ignarro, Murad에게 수여되었습니다(2).

 

 

 

Sources of Nitric Oxide

Nitric oxide is a free radical that is synthesized by the family of NO synthases from L-arginine and oxygen, yielding L-citrulline as a co-product (Figure 1) (2022). In the blood vessel wall, NO is mainly produced by endothelial NO synthase (eNOS) (22,23). However, there are two other isoforms of NO synthase (NOS) that also produce NO from L-arginine: neuronal NOS (nNOS) and cytokine-inducible NOS (iNOS) (2426). Although eNOS is the major NOS isoform that regulates vascular function, both nNOS and iNOS are implicated as sources in certain tissues and environments (22). For example, vascular injury induces expression‎ of nNOS in the neointima and medial smooth muscle cells, and the production of iNOS within vascular smooth muscle cells after exposure to pro-inflammatory cytokines is a major cause of vasodilation in sepsis (27,28).

 

산화질소의 공급원

 

산화질소는

L-아르기닌과 산소로부터

NO 합성 효소 계열에 의해 합성되어

부산물로 L-시트룰린을 생성하는 자유 라디칼입니다(그림 1)(20-22).

 

혈관벽에서 NO는

주로 혈관 내피 NO 합성효소(eNOS)에 의해 생성됩니다(22,23).

 

그러나

L-아르기닌으로부터 NO를 생성하는 두 가지 다른 두 가지 동형 NO 합성효소(NOS)가 있습니다:

신경 NOS(nNOS)와 사이토카인 유도성 NOS(iNOS) (24-26).

 

neuronal NOS (nNOS) and cytokine-inducible NOS (iNOS)

 

eNOS가 혈관 기능을 조절하는 주요 NOS 동형체이지만,

nNOS와 iNOS 모두 특정 조직과 환경에서 그 원천으로 관여합니다(22).

 

예를 들어, 혈관 손상은 신경막과 내측 평활근 세포에서 nNOS의 발현을 유도하고, 전 염증성 사이토카인에 노출된 후 혈관 평활근 세포 내에서 iNOS가 생성되는 것은 패혈증에서 혈관 확장의 주요 원인입니다(27,28).

 

Figure 1. Sources of Nitric Oxide.

 

Nitric oxide is a free radical that is synthesized by the family of NO synthases from L-arginine and oxygen, yielding L-citrulline as a co-product. In the blood vessel wall, NO is mainly produced by endothelial NOS (eNOS). There are two other isoforms of NOS that also produce NO from L-arginine: neuronal NOS (nNOS) and cytokine-inducible NOS (iNOS). Additionally, bacterial flora present in the mammalian oral cavity is rich in nitrate reductases and can convert dietary sources of nitrate to nitrite. In the extremely acidic environment (pH ≤ 3) of the gastric lumen, protonation of nitrite can, in turn, produce nitrous acid, which can spontaneously decompose to nitric oxide. This pathway of NO generation is referred to as the enterosalivary nitrate circulation (nitrate-nitrite-NO pathway). NOS, nitric oxide synthase; NO, nitric oxide; NO2−, inorganic nitrite; NO3−, inorganic nitrate.

S-nitrosothiols, such as S-nitrosoglutathione and S-nitrosohemoglobin, are also sources of NO (22,23). Under certain conditions, such as in the presence of trace transition metal ions or photolysis, S-nitrosothiols decompose to liberate nitric oxide (29). In addition, S-nitrosothiols can undergo trans-S-nitrosation with other thiol groups and thereby modify cell or protein function (3032).

 

Several proteins, such as hemoglobin, cytochrome P450 reductase, and cytochrome P450, can catalyze the reduction of nitrite or nitrate to generate NO (22). Hemoglobin has enzymatic behavior as a nitrite reductase under hypoxic conditions and is a sensor and effector of hypoxic vasodilatation (33). Hemoglobin’s maximal nitrite reduction rate occurs when hemoglobin is 40–60% saturated with oxygen (22,33). Cytochrome P450 reductase causes NO release by reducing nitrate, and can also facilitate generation of S-nitrosothiols (34).

Bacterial flora present in the mammalian oral cavity is rich in nitrate reductases and can convert dietary sources of nitrate to nitrite. In the extremely acidic environment (pH ≤ 3) of the gastric lumen, protonation of nitrite can, in turn, produce nitrous acid, which can spontaneously decompose to nitric oxide (35,36). This pathway of NO generation is referred to as the enterosalivary nitrate circulation (nitrate-nitrite-NO pathway) (Figure 1) (37,38).

 

산화질소는 L-아르기닌과 산소로부터 NO 합성 효소 계열에 의해 합성되어 부산물로 L-시트룰린을 생성하는 자유 라디칼입니다. 혈관벽에서 NO는 주로 내피 NOS(eNOS)에 의해 생성됩니다. L-아르기닌에서 NO를 생성하는 다른 두 가지 NOS의 동형체인 신경 NOS(nNOS)와 사이토카인 유도성 NOS(iNOS)도 있습니다. 또한 포유류 구강에 존재하는 세균총에는 질산염 환원효소가 풍부하여 식이성 질산염을 아질산염으로 전환할 수 있습니다. 위 내강의 극산성 환경(pH ≤ 3)에서 아질산염의 양성자화는 아질산을 생성할 수 있으며, 이는 자연적으로 산화 질소로 분해될 수 있습니다. 이러한 NO 생성 경로를 장내 질산염 순환(질산염-아질산염-NO 경로)이라고 합니다. NOS, 산화 질소 합성 효소; NO, 산화 질소; NO2-, 무기 아질산염; NO3-, 무기 질산염.

S-니트로소글루타티온 및 S-니트로소헤모글로빈과 같은 S-니트로소티올도 NO의 공급원입니다(22,23). 미량 전이 금속 이온이나 광분해와 같은 특정 조건에서 S-니트로소티올은 분해되어 산화 질소를 방출합니다(29). 또한 S-니트로소티올은 다른 티올 그룹과 트랜스-S-니트로화를 거쳐 세포 또는 단백질 기능을 변형할 수 있습니다(30-32).

 

헤모글로빈, 사이토크롬 P450 환원효소, 사이토크롬 P450과 같은 여러 단백질은 아질산염 또는 질산염의 환원을 촉매하여 NO를 생성할 수 있습니다(22). 헤모글로빈은 저산소 조건에서 아질산염 환원효소로서 효소 작용을 하며 저산소 혈관 확장의 센서 및 이펙터입니다(33). 헤모글로빈의 최대 아질산염 감소율은 헤모글로빈이 산소로 40~60% 포화되었을 때 발생합니다(22,33). 시토크롬 P450 환원효소는 질산염을 환원하여 NO 방출을 유발하고 S-니트로소티올의 생성을 촉진할 수도 있습니다(34).

포유류 구강에 존재하는 세균총은 질산염 환원효소가 풍부하며 식이성 질산염을 아질산염으로 전환할 수 있습니다. 위 내강의 극산성 환경(pH ≤ 3)에서 아질산염의 양성자화는 아질산을 생성하여 산화 질소로 자연 분해될 수 있습니다(35,36). 이러한 NO 생성 경로를 장내 질산염 순환(질산염-아질산염-NO 경로)이라고 합니다(그림 1)(37,38).

 

Nitric Oxide’s Roles

Nitric oxide is a powerful vasodilator that induces formation of cGMP by activating soluble gyanylyl cyclase (sGC) in vascular smooth muscle cells (Figure 2) (12). cGMP can bind to and enhance protein kinase G activity, cGMP-gated ion channels, and cGMP-sensitive phosphodiesterases (39). Protein kinase G promotes reuptake of cytosolic calcium into the sarcoplasmic reticulum, the movement of calcium from the intracellular to the extracellular environment, and the opening of calcium-activated potassium channels (22). These changes result in relaxation of vascular tone as the reduction in intracellular calcium impairs myosin light chain kinase’s ability to phosphorylate myosin, resulting in smooth muscle cell relaxation (40).

 

산화질소의 역할

산화질소는 혈관 평활근 세포에서 가용성 자닐릴 시클라제(sGC)를 활성화하여 cGMP의 형성을 유도하는 강력한 혈관 확장제입니다(그림 2)(12). cGMP는 단백질 키나제 G 활성, cGMP 게이트 이온 채널 및 cGMP에 민감한 포스포디에스 테라제에 결합하고 강화할 수 있습니다(39). 단백질 키나아제 G는 세포질 칼슘의 소포체로의 재흡수, 세포 내 환경에서 세포 외 환경으로의 칼슘 이동, 칼슘 활성화 칼륨 채널의 개방을 촉진합니다(22). 이러한 변화는 세포 내 칼슘의 감소가 미오신 경쇄 키나아제의 미오신 인산화 능력을 손상시켜 평활근 세포의 이완을 초래하므로 혈관 긴장도가 이완됩니다(40).

 

Figure 2. Regulation of Vascular Tone by Nitric Oxide.

 

Nitric oxide is a powerful vasodilator that induces formation of cGMP by activating soluble sGC in vascular smooth muscle cells. cGMP can bind to and enhance protein kinase G activity, cGMP-gated ion channels, and cGMP-sensitive phosphodiesterases. Protein kinase G promotes reuptake of cytosolic calcium into the sarcoplasmic reticulum, the movement of calcium from the intracellular to the extracellular environment, and the opening of calcium-activated potassium channels. These changes result in relaxation of vascular tone as the reduction in intracellular calcium impairs myosin light chain kinase’s ability to phosphorylate myosin, resulting in smooth muscle cell relaxation. eNOS, endothelial nitric oxide synthase; NO, nitric oxide; sGC, soluble guanylyl cyclase; GTP, guanosine triphosphate; cGMP, cyclic guanosine monophosphate; GMP, guanosine monophosphate; PDE, phosphodiesterase; Ca2+, calcium ion; cGMP-dep Kinase I, cyclic guanosine monophosphate-dependent protein kinase I; MLCK, myosin light-chain kinase; MLCP, myosin-light-chain phosphatase; MLC-Pi, phosphorylated myosin light chain; MLC, myosin light chain.

 

Nitric oxide has several other important roles in the vasculature. For example, when vascular endothelial growth factor (VEGF) binds to VEGF receptor-2, eNOS is activated and NO is formed (4143). This NO is essential for VEGF function as eNOS-deficient mice have markedly reduced vascular permeability and angiogenesis (44). S-nitrosylation of β-catenin by NO modulates intercellular contacts between endothelial cells likely accounting for NO-dependent changes in endothelial permeability (41). Nitric oxide and organic nitrates also impair platelet activation and aggregation by activating platelet guanylyl cyclase and increasing intraplatelet cGMP (4548).

 

Finally, better understanding of the consequences of impaired NO synthesis can yield more information regarding the importance of NO’s role in a well-functioning cardiovascular system. For example, when low levels of its essential cofactor (6R)-5,6,7,8-tetrahydrobiopterin are present, eNOS produces superoxide anion instead of NO in a process denoted enzymatic uncoupling (49). eNOS uncoupling has been observed in animal models of cardiovascular disease and in patients with cardiovascular risk factors, such as hypertension and diabetes mellitus (50,51).

 

산화질소는 혈관 평활근 세포에서 가용성 sGC를 활성화하여 cGMP의 형성을 유도하는 강력한 혈관 확장제입니다. cGMP는 단백질 키나아제 G 활성, cGMP-게이티드 이온 채널 및 cGMP에 민감한 포스포디에스 테라제에 결합하고 강화할 수 있습니다. 단백질 키나아제 G는 세포질 칼슘의 소포체로의 재흡수, 세포 내 환경에서 세포 외 환경으로의 칼슘 이동, 칼슘 활성화 칼륨 채널의 개방을 촉진합니다. 이러한 변화는 세포 내 칼슘의 감소로 인해 미오신 경쇄 키나아제의 미오신 인산화 능력이 손상되어 평활근 세포가 이완됨에 따라 혈관 긴장도가 이완되는 결과를 초래합니다. eNOS, 내피 산화질소 합성 효소; NO, 산화질소; sGC, 가용성 구아닐 시클라제; GTP, 구아노신 삼인산염; cGMP, 순환 구아노신 모노인산염; GMP, 구아노신 모노인산염; PDE, 포스포디에스테라제; Ca2+, 칼슘 이온; cGMP-dep 키나아제 I, 사이클릭 구아노신 모노포스페이트 의존성 단백질 키나아제 I; MLCK, 미오신 경쇄 키나아제; MLCP, 미오신 경쇄 포스파타제; MLC-Pi, 인산화된 미오신 경쇄; MLC, 미오신 경쇄.

 

산화질소는 혈관계에서 몇 가지 다른 중요한 역할을 합니다. 예를 들어, 혈관 내피 성장 인자(VEGF)가 VEGF 수용체-2에 결합하면 eNOS가 활성화되고 NO가 형성됩니다(41-43). eNOS가 결핍된 마우스는 혈관 투과성과 혈관 신생이 현저히 감소하기 때문에 이 NO는 VEGF 기능에 필수적입니다(44). NO에 의한 β-카테닌의 S-니트로실화는 내피 세포 간의 세포 간 접촉을 조절하여 내피 투과성의 NO 의존적 변화를 설명할 가능성이 있습니다(41). 산화질소와 유기 질산염은 또한 혈소판 구아닐릴 시클라제를 활성화하고 혈소판 내 cGMP를 증가시켜 혈소판 활성화와 응집을 저해합니다(45-48).

 

마지막으로, NO 합성 장애의 결과를 더 잘 이해하면 심혈관계가 잘 기능하는 데 있어 NO의 역할이 얼마나 중요한지에 대한 더 많은 정보를 얻을 수 있습니다. 예를 들어, 필수 보조 인자 (6R)-5,6,7,8-테트라하이드로비옵테린의 수준이 낮을 경우, eNOS는 효소적 결합 해제(49)라고 하는 과정에서 NO 대신 슈퍼옥사이드 음이온을 생성합니다. 심혈관 질환 동물 모델과 고혈압 및 당뇨병과 같은 심혈관 위험 인자가 있는 환자에서 eNOS의 결합 해제 현상이 관찰되었습니다(50,51).

 

Mechanism of Action of Nitrates

Organic nitrates, such as nitroglycerin, isosorbide dinitrate, and isosorbide mononitrate, are rapidly absorbed from several sites, such as the gastrointestinal tract, mucous membranes, and skin, depending on the preparation. These compounds are prodrugs with a nitrooxy (-O-NO2) moiety and are metabolized to produce bioactive metabolites (52,53). The bioactivation of organic nitrates causes liberation of NO, allowing them to serve as NO donors (53,54). Nitric oxide then causes vasodilation via its effect on vascular smooth muscle cells, and impairs platelet activation as previously discussed (12).

Nitrates also cause vasodilation by other indirect mechanisms. For example, recent data have shown that there is epigenetic regulation of organic nitrate-induced smooth muscle cell relaxation (55,56). Nitroglycerin has been shown to increase the activity of histone acetylases with nitroglycerin-dependent vascular responses influenced by Nε-lysine acetylation of contractile proteins (56).

 

질산염의 작용 메커니즘

니트로글리세린, 이소소르비드 디니트레이트, 이소소르비드 모노니트레이트와 같은 유기 질산염은 제제에 따라 위장관, 점막, 피부 등 여러 부위에서 빠르게 흡수됩니다. 이러한 화합물은 니트로옥시(-O-NO2) 모티브를 가진 전구체이며 대사되어 생리활성 대사산물을 생성합니다(52,53). 유기 질산염의 생체 활성화는 NO의 방출을 유발하여 NO 공여체 역할을 할 수 있습니다 (53,54). 산화질소는 혈관 평활근 세포에 미치는 영향을 통해 혈관 확장을 일으키고 앞서 설명한 대로 혈소판 활성화를 저해합니다(12).

질산염은 다른 간접적인 메커니즘을 통해서도 혈관 확장을 유발합니다. 예를 들어, 최근 데이터에 따르면 유기 질산염에 의한 평활근 세포 이완의 후성유전학적 조절이 있는 것으로 나타났습니다(55,56). 니트로글리세린은 수축성 단백질의 Nε-라이신 아세틸화에 의해 영향을 받는 니트로글리세린 의존성 혈관 반응과 함께 히스톤 아세틸화 효소의 활성을 증가시키는 것으로 나타났습니다(56).

 

Preparations

Nitrates are rapidly absorbed from mucous membranes, the gastrointestinal tract, and the skin (53). Thus, nitroglycerin is available in several preparations for delivery via several routes: oral tablets, sublingual tablets, buccal tablets, sublingual spray, transdermal ointment, and transdermal patch; it is also available in intravenous formulations, which are used in hospitalized patients with angina, hypertension, or heart failure (Figure 3Table 1) (8,57). Nitroglycerin has a plasma half-life of approximately one to four minutes; following hepatic and intravascular metabolism, its biologically active metabolites have a half-life of approximately 40 minutes (8,58).

 

준비

질산염은 점막, 위장관 및 피부에서 빠르게 흡수됩니다(53). 따라서 니트로글리세린은 경구 정제, 설하 정제, 협측 정제, 설하 스프레이, 경피 연고 및 경피 패치와 같은 여러 경로를 통해 전달하기 위한 여러 제제로 제공되며 협심증, 고혈압 또는 심부전으로 입원한 환자에게 사용되는 정맥 제형으로도 제공됩니다(그림 3, 표 1) (8,57). 니트로글리세린의 혈장 반감기는 약 1~4분이며, 간 및 혈관 내 대사를 거친 후 생물학적 활성 대사 산물의 반감기는 약 40분입니다(8,58).

 

Figure 3.

Open in a new tab

Chemical Structures of Key Nitrovasodilators.

 

Table 1.

Properties of Key Nitrovasodilators.

DrugRoute/FormulationDoseTime until onset of actionDuration of action

NitroglycerinSL spray0.4 mg1 to 3 minutes25 minutes
SL tablet0.3 to 0.8 mg1 to 3 minutes25 minutes
TD patch0.2 to 0.8 mg/hour30 minutes10 to 12 hours
IV infusion5 to 400 mcg/minuteWithin seconds3 to 5 minutes

Isosorbide dinitratePO IR tablet5 to 80 mg60 minutes8 hours
PO SR tablet40 to 160 mg60 minutes12 hours

Isosorbide mononitratePO IR tablet5 to 20 mg30 to 45 minutes6 hours
PO SR tablet30 to 240 mg30 to 45 minutes12 to 24 hours

Amyl nitriteInhalation of ampule0.3 mL30 seconds3 to 15 minutes

Pentaerythrityl tetranitratePO tablet10 to 80 mg10 to 20 minutes8 to 12 hours

Sodium nitroprussideIV infusion0.3 to 10 mcg/kg/minute1 minute6 to 12 minutes

NicorandilPO tablet5 to 20 mg30 to 60 minutes12 hours

Open in a new tab

SL, sublingual; TD, transdermal; IV, intravenous; mg, milligram; mcg, microgram; PO, oral; IR, immediate release; SR, sustained release; mL, milliliter; kg, kilogram.

 

Isosorbide dinitrate is rapidly absorbed and undergoes extensive first-pass metabolism by the liver, which results in low bioavailability (8,53). Sustained-release formulations have a slower rate of absorption and can provide therapeutic plasma concentrations of the drug for up to 12 hours (8). Oral isosorbide mononitrate is completely absorbed and has 100% bioavailability as it avoids first pass metabolism. This leads to a more predictable dose-response and plasma levels with less variation when compared to other nitrates (53,59). Pentaerythrityl tetranitrate is a long-acting organic nitrate available in an oral formulation that acts within 10 to 20 minutes and has a duration of action of eight to 12 hours (55). Pre-clinical data suggested that pentaerythrityl tetranitrate may not cause nitrate tolerance (see below) or endothelial dysfunction. However, the drug is not currently commonly used as clinical studies have not shown any clear benefit in patients with chronic, stable angina (60).

Nicorandil is a nicotinamide-nitrate ester whose chemical structure consists of a nicotinamide derivative combined with a nitrate moiety (53). Nicorandil acts as both a NO donor and a K+ATP channel opener to provide anti-anginal effects (61). The bioactivation of nicorandil occurs via the nicotinamide/nicotinic acid pathway and involves NO generation via denitration (62). Nicorandil also dilates the coronary microvasculature and peripheral resistance arterioles by causing vascular smooth cell hyperpolarization and closure of L-type voltage-gated calcium channels via its action on K+ATP channels; it is rapidly absorbed via the gastrointestinal tract, does not undergo first-pass metabolism, reaches maximal plasma concentration after 30 to 60 minutes, and has a half-life of approximately 52 minutes (53,63,64). Nicorandil has an oral bioavailability of >75%, and its anti-anginal effects last approximately 12 hours (53,62,65).

 

Sodium nitroprusside, which is 44% cyanide by weight, is comprised of a ferrous ion center complexed with five cyanic moieties and a nitrosyl group (66). It is available intravenously and interacts with oxyhemoglobin to produce methemoglobin and spontaneously release NO and cyanide (67,68). Sodium nitroprusside causes direct venous and arterial vasodilation, is a potent pulmonary vasodilator, and is an inhibitor of hypoxia-induced pulmonary vasoconstriction (66). It has an almost immediate onset of action and a very short half-life, its effects dissipating within one to two minutes (66).

 

Finally, there are several direct NO donors that are already being used clinically, or have been synthesized and studied for use particularly in biomaterials. Inhaled NO gas diffuses rapidly across the alveolar-capillary membrane and activates sGC in the subjacent smooth muscle cells in the pulmonary vasculature (69). N-diazeniumdiolates (NONOates) are NO donors that are synthesized by reacting primary or secondary amines with NO gas at high pressure and low temperatures; hydrolysis causes spontaneous decomposition under physiological conditions and releases NO (7072). Nitric oxide (as N2O3 or −ONOO) can react with thiols in vivo to form S-nitrosothiols, such as S-nitrosocysteine and S-nitrosoglutathione (73). S-nitrosothiol compounds can also be synthesized chemically by reacting thiols with nitrous acid. When exposed to physiological fluids, S-nitrosothiols decompose to release NO (70). Other newer classes of direct NO donors that are actively being studied include furoxans, benzofuroxans, and zeolites (74,75).

 

이소소르바이드 디니트레이트는 빠르게 흡수되고 간에서 광범위한 1차 대사를 거치므로 생체 이용률이 낮습니다(8,53). 서방형 제제는 흡수 속도가 느리고 최대 12시간 동안 약물의 치료 혈장 농도를 제공할 수 있습니다(8). 경구용 이소소르비드 모노니트레이트는 완전히 흡수되며 1차 통과 대사를 피하기 때문에 생체 이용률이 100%입니다. 따라서 다른 질산염에 비해 용량 반응이 더 예측 가능하고 혈장 수준이 변동이 적습니다(53,59). 펜타에리스리틸 테트라니트레이트는 10~20분 이내에 작용하고 8~12시간의 작용 지속 시간을 갖는 경구용 제형으로 제공되는 지속성 유기 질산염입니다(55). 전임상 데이터에 따르면 펜타에리스리틸 테트라니트레이트는 질산염 내성(아래 참조) 또는 내피 기능 장애를 일으키지 않는 것으로 나타났습니다. 그러나 임상 연구에서 만성 안정형 협심증 환자에게 명확한 이점이 입증되지 않았기 때문에 현재 이 약물은 일반적으로 사용되지 않습니다(60).

니코란딜은 니코틴아미드-질산염 에스테르로, 니코틴아미드 유도체와 질산염 모이오티로 구성된 화학 구조를 가지고 있습니다(53). 니코란딜은 NO 공여자이자 K+ATP 채널 개방제로 작용하여 항동맥 효과를 제공합니다(61). 니코란딜의 생체 활성화는 니코틴아마이드/니코틴산 경로를 통해 일어나며 탈질화를 통한 NO 생성을 포함합니다(62). 또한 니코란딜은 K+ATP 채널에 작용하여 혈관 평활근 세포 과분극과 L형 전압 통로 폐쇄를 유발하여 관상동맥 미세혈관과 말초 저항성 세동맥을 확장하며, 위장관을 통해 빠르게 흡수되고 1차 대사를 거치지 않으며 30~60분 후에 최대 혈장 농도에 도달하며 반감기는 약 52분입니다(53,63,64). 니코란딜의 경구 생체 이용률은 75% 이상이며, 항혈관 효과는 약 12시간 지속됩니다(53,62,65).

 

니트로프루사이드 나트륨은 시안화물 함량이 44%이며, 철 이온 중심이 5개의 시안족과 니트로실 그룹(66)과 복합된 형태로 구성되어 있습니다. 정맥으로 투여할 수 있으며 옥시헤모글로빈과 상호작용하여 메트헤모글로빈을 생성하고 NO와 시안화물을 자발적으로 방출합니다(67,68). 나트륨 니트로프루사이드는 직접적인 정맥 및 동맥 혈관 확장을 일으키고 강력한 폐 혈관 확장제이며 저산소증에 의한 폐 혈관 수축을 억제합니다(66). 거의 즉각적으로 작용이 시작되고 반감기가 매우 짧아 1~2분 이내에 효과가 사라집니다(66).

 

마지막으로, 이미 임상적으로 사용 중이거나 특히 생체 재료에 사용하기 위해 합성 및 연구된 몇 가지 직접 NO 공여체가 있습니다. 흡입된 NO 가스는 폐포 모세혈관 막을 통해 빠르게 확산되어 폐 혈관계의 피하 평활근 세포에서 sGC를 활성화합니다(69). N-다이아제늄디올레이트(NONOate)는 고압 및 저온에서 1차 또는 2차 아민과 NO 가스를 반응시켜 합성되는 NO 공여체로, 생리적 조건에서 가수분해되어 자연 분해되어 NO를 방출합니다(70-72). 산화 질소(N2O3 또는 -ONOO)는 생체 내에서 티올과 반응하여 S-니트로소시스테인 및 S-니트로소글루타티온과 같은 S-니트로소티올을 형성할 수 있습니다(73). S-니트로소티올 화합물은 티올을 아질산과 반응시켜 화학적으로도 합성할 수 있습니다. 생리적 체액에 노출되면 S-니트로소티올은 분해되어 NO를 방출합니다(70). 활발히 연구되고 있는 다른 새로운 종류의 직접 NO 공여 물질로는 푸록산, 벤조푸록산, 제올라이트가 있습니다(74,75).

 

Biotransformation of Organic Nitrates

Organic nitrates must undergo biotransformation to release a vasoactive molecule (76). The detailed study of the biotransformation of nitroglycerin has suggested a high potency pathway mediated by aldehyde dehydrogenase-2 (ALDH-2) and a low potency pathway mediated by other enzymes or low-molecular-weight reductants (Figure 4) (76).

 

유기 질산염의 생체 변환

유기 질산염은 혈관 활성 분자를 방출하기 위해 생체 변환을 거쳐야 합니다(76). 니트로글리세린의 생체 변환에 대한 자세한 연구에 따르면 알데히드 탈수소효소-2(ALDH-2)가 매개하는 높은 효능 경로와 다른 효소 또는 저분자량 환원제가 매개하는 낮은 효능 경로가 제안되었습니다(그림 4)(76).

 

 

Figure 4. Bioactivation of Organic Nitrates.

Open in a new tab

 

Organic nitrates must undergo biotransformation to release a vasoactive molecule via one of two pathways: a high potency pathway mediated by ALDH-2, or a low potency pathway mediated by other enzymes or low-molecular-weight reductants. The high potency pathway is important at clinically relevant nitroglycerin concentrations (< 1 μM) and is localized to the mitochondria. The mitochondrial isoform of aldehyde dehydrogenase, ALDH-2, was found to be a key enzyme in the biotransformation of nitroglycerin via this pathway as it generates inorganic nitrite (NO2−) and 1,2-glyceryl dinitrate from nitroglycerin. There are three proposed mechanisms for the release of the vasoactive molecule via this pathway: nitrogen oxide(s) is(are) formed via reduction of inorganic nitrite; nitric oxide is formed directly in response to interaction with ALDH-2; and inorganic nitrite released from mitochondria may be reduced by xanthine oxidase in the cytoplasm to form NO. The low potency pathway is important at suprapharmacological nitroglycerin concentrations (> 1 μM), is found in the smooth endoplasmic reticulum, and leads to formation of measurable amounts of NO in vascular tissues. In this pathway, nitroglycerin is biotransformed by proteins such as deoxyhemoglobin, deoxymyoglobin, cytrochrome P450, xanthine oxidase, glutathione-S-transferase, glyceraldehyde-3-phosphate dehydrogenase, or other ALDH isoforms; and by low-molecular-weight reductants such as cysteine, N-acetyl-cysteine, thiosalicylic acid, and ascorbate. GTN, glyceryl trinitrate (nitroglycerin); PETN, pentaerythrityl tetranitrate; ALDH2, aldehyde dehydrogenase-2; NO2−, inorganic nitrite; H+, hydrogen ion; Cyt Ox, cytochrome c oxidase; XO, xanthine oxidase; NOx, nitrogen oxides; ·NO, nitric oxide; PETriN, pentaerythrityl trinitrate; GDN, 1,2-glyceryl dinitrate; PEDN, pentaerythrityl dinitrate; sGC, soluble gyanylyl cyclase; cGMP, cyclic guanosine monophosphate; cGK-I, cyclic guanosine monophosphate-dependent protein kinase I; ISDN, isosorbide dinitrate; ISDM, isosorbide mononitrate; P450, cytochrome P450 enzyme(s); GMN, 1,2-glyceryl mononitrate; PEMN, pentaerythrityl mononitrate. Reproduced with permission from Munzel, T., Daiber, A. Pharmacology of Nitrovasodilators. In: Bryan, N., and Loscalzo, J., editors. Nitrite and Nitrate in Human Health and Disease. 2nd Ed., New York, Humana Press, 2017.

 

The high potency pathway is important at clinically relevant nitroglycerin concentrations (< 1 μM) and is localized to the mitochondria. The mitochondrial isoform of aldehyde dehydrogenase, ALDH-2, was found to be a key enzyme in the biotransformation of nitroglycerin via this pathway as it generates inorganic nitrite (NO2−) and 1,2-glyceryl dinitrate from nitroglycerin (77). There are three proposed mechanisms for the release of the vasoactive molecule via this pathway: nitrogen oxide(s) is(are) formed via reduction of inorganic nitrite; nitric oxide is formed directly in response to interaction with ALDH-2; and inorganic nitrite released from mitochondria may be reduced by xanthine oxidase in the cytoplasm to form NO (76).

The low potency pathway is important at suprapharmacological nitroglycerin concentrations (> 1 μM), is found in the smooth endoplasmic reticulum, and leads to formation of measurable amounts of NO in vascular tissues (78,79). In this pathway, nitroglycerin is biotransformed by proteins such as deoxyhemoglobin, deoxymyoglobin, cytrochrome P450, xanthine oxidase, glutathione-S-transferase, glyceraldehyde-3-phosphate dehydrogenase, or other ALDH isoforms; and by low-molecular-weight reductants such as cysteine, N-acetyl-cysteine, thiosalicylic acid, and ascorbate (55,8082).

 

유기 질산염이 혈관 활성 분자를 방출하려면 생체 변환을 거쳐야 하는데, 이는 ALDH-2가 매개하는 고효능 경로 또는 다른 효소나 저분자량 환원제가 매개하는 저효능 경로 중 하나를 통해 이루어집니다. 고효능 경로는 임상적으로 관련된 니트로글리세린 농도(1μM 미만)에서 중요하며 미토콘드리아에 국한되어 있습니다. 알데히드 탈수소효소의 미토콘드리아 이소형인 ALDH-2는 니트로글리세린에서 무기 아질산염(NO2-)과 1,2-글리세릴 디니트레이트를 생성하므로 이 경로를 통해 니트로글리세린의 생체 변환에 핵심 효소인 것으로 밝혀졌습니다. 이 경로를 통해 혈관 활성 분자가 방출되는 메커니즘에는 무기 아질산염의 환원을 통해 질소 산화물이 형성되는 경우, ALDH-2와의 상호작용에 반응하여 산화질소가 직접 형성되는 경우, 미토콘드리아에서 방출된 무기 아질산염이 세포질에서 잔틴 산화효소에 의해 환원되어 NO를 형성하는 경우 등 3가지가 제안되고 있습니다. 저효능 경로는 초약리학적 니트로글리세린 농도(> 1 μM)에서 중요하며, 매끄러운 소포체에서 발견되며 혈관 조직에서 측정 가능한 양의 NO를 형성하게 됩니다. 이 경로에서 니트로글리세린은 데옥시헤모글로빈, 데옥시미오글로빈, 사이트로크롬 P450, 크산틴 산화효소, 글루타티온-S-전달효소, 글리세랄데히드-3-인산 탈수소효소 또는 기타 ALDH 동형 단백질과 시스테인, N-아세틸-시스테인, 티오살리실산 및 아스코르브산염 같은 저 분자량 환원제에 의해 생체 변형이 이루어집니다. GTN, 글리세릴 트리니트레이트(니트로글리세린); PETN, 펜타에리스리틸 테트라니트레이트; ALDH2, 알데히드 탈수소효소-2; NO2-, 무기 아질산염; H+, 수소 이온; Cyt Ox, 사이토크롬 c 산화효소; XO, 크산틴 산화효소; NOx, 질소 산화물; -NO, 산화 질소; PETriN, 펜타에리스리틸 트리니트레이트; GDN, 1,2-글리세릴 디니트레이트; PEDN, 펜타에리스리틸 디니트레이트; sGC, 가용성 기야닐 시클라제; cGMP, 사이클릭 구아노신 모노포스페이트; cGK-I, 사이클릭 구아노신 모노포스페이트 의존 단백질 키나제 I; ISDN, 이소소르비드 디니트레이트; ISDM, 이소소르비드 모노니트레이트; P450, 사이토크롬 P450 효소; GMN, 1,2-글리세릴 모노니트레이트; PEMN, 펜타에리스리틸 모노니트레이트. Munzel, T., Daiber, A. 니트로 혈관 확장제의 약리학에서 허가를 받아 복제. In: Bryan, N. 및 Loscalzo, J., 편집자. 인체 건강과 질병에서의 아질산염과 질산염. 2nd Ed., New York, Humana Press, 2017.

 

고효능 경로는 임상적으로 관련된 니트로글리세린 농도(<1 μM)에서 중요하며 미토콘드리아에 국한되어 있습니다. 알데히드 탈수소효소의 미토콘드리아 이소형인 ALDH-2는 니트로글리세린에서 무기 아질산염(NO2-)과 1,2-글리세릴 디니트산염을 생성하므로 이 경로를 통해 니트로글리세린의 생체 변환에 핵심 효소인 것으로 밝혀졌습니다(77). 이 경로를 통해 혈관 활성 분자가 방출되는 세 가지 메커니즘이 제안되었습니다: 무기 아질산염의 환원을 통해 질소 산화물이 형성되고, 산화질소가 ALDH-2와의 상호작용에 반응하여 직접 형성되며, 미토콘드리아에서 방출된 무기 아질산염이 세포질에서 잔틴 산화 효소에 의해 환원되어 NO를 형성합니다(76).

 

저효능 경로는 초약리학적인 니트로글리세린 농도(> 1 μM)에서 중요하며, 매끄러운 소포체에서 발견되며 혈관 조직에서 측정 가능한 양의 NO를 형성합니다(78,79). 이 경로에서 니트로글리세린은 데옥시헤모글로빈, 데옥시미오글로빈, 사이트로크롬 P450, 크산틴 산화효소, 글루타티온-S-전달효소, 글리세랄데히드-3-인산염 탈수소효소 또는 기타 ALDH 동형 단백질에 의해 생체 변형됩니다; 시스테인, N-아세틸 시스테인, 티오살리실산, 아스코르브산염(55,80-82)과 같은 저분자량 환원제에 의한 경우.

 

Hemodynamic Effects of Nitrates

The organic nitrates have several hemodynamic effects that are mostly mediated through vasodilation of capacitance veins and conductance arteries (Central Illustration) (8). In 1971, Parker and colleagues published the results of a study of hemodynamic indices and coronary blood flow at rest and during exercise before and after administration of nitroglycerin in 15 patients with coronary artery disease. With nitroglycerin, they found that only two of these patients had angina, and their hemodynamic response to exercise was normal; however, coronary blood flow was normal at rest and during exercise in both groups of patients before and after nitroglycerin. They, therefore, concluded that nitroglycerin acted primarily by reducing left ventricular oxygen requirements through a reduction in left ventricular volume (83). Nitric oxide-mediated dilation of capacitance veins decreases ventricular preload, which results in reduction in myocardial oxygen demand. In 1975, Greenberg and colleagues, after angiographic and hemodynamic assessment of ten patients, concluded that the mechanism of action of nitroglycerin “seems to relate best to the decrease in systolic wall tension” (84). They also found that the end-diastolic wall tension decreased by 57%, “suggesting the possibility that diastolic coronary blood flow may be augmented by diminished extravascular resistance to flow” (84).

 

질산염의 혈역학적 효과

유기 질산염은 대부분 정전용량 정맥과 전도도 동맥의 혈관 확장을 통해 매개되는 여러 혈역학적 효과를 가지고 있습니다(중앙 그림)(8). 1971년 Parker와 동료들은 관상동맥 질환 환자 15명을 대상으로 니트로글리세린 투여 전후의 휴식 및 운동 중 혈역학적 지표와 관상동맥 혈류에 대한 연구 결과를 발표했습니다. 연구팀은 니트로글리세린을 투여한 환자 중 2명만이 협심증이 있었고 운동에 대한 혈역학적 반응은 정상이었지만, 니트로글리세린 투여 전후의 두 환자 그룹 모두 안정 시와 운동 중 관상동맥 혈류는 정상이었다는 것을 발견했습니다. 따라서 연구진은 니트로글리세린이 주로 좌심실 용적 감소를 통해 좌심실 산소 요구량을 감소시키는 방식으로 작용한다고 결론지었습니다(83). 산화질소를 매개로 한 정전용량 정맥의 확장은 심실 예압을 감소시켜 심근 산소 요구량을 감소시키는 결과를 가져옵니다. 1975년 그린버그와 동료들은 10명의 환자를 대상으로 혈관 조영 및 혈역학 평가를 실시한 후 니트로글리세린의 작용 메커니즘이 “수축기 벽 장력의 감소와 가장 관련이 있는 것으로 보인다”는 결론을 내렸습니다(84). 또한 이완기 말기 벽 장력이 57% 감소하여 “이완기 관상동맥 혈류가 혈관 외 저항 감소에 의해 증가될 수 있다는 가능성을 시사한다”는 사실을 발견했습니다(84).

 

Central Illustration. Hemodynamic Effects of Nitroglycerin.

Open in a new tab

The organic nitrates have several hemodynamic effects that are largely mediated through vasodilation of capacitance veins and conductance arteries. Seminal work in the 1970s, as detailed in the main text, showed that nitroglycerin acted primarily by reducing left ventricular oxygen requirements through a reduction in left ventricular volume. Nitric oxide-mediated dilation of capacitance veins decreases ventricular preload, which results in reduction in myocardial oxygen demand and left ventricular wall tension. This results in an increase in subendocardial myocardial blood flow. Nitrates also dilate large and medium sized coronary arteries and arterioles > 100 micrometers in diameter. This effect reduces left ventricular systolic wall tension via decreasing afterload and, therefore, also decreases myocardial oxygen demand. The hemodynamic effects of nitrates on the coronary vasculature also relieve angina. Nitrates dilate the epicardial coronary arteries, including stenotic segments, and also improve blood flow in coronary collaterals via decreasing resistance to collateral flow. Nitrates, particularly sodium nitroprusside, can also dilate the systemic arterial bed, and NO gas and sodium nitroprusside dilate the pulmonary vascular bed and inhibit hypoxia-induced pulmonary vasoconstriction. NO, nitric oxide; O2, oxygen.

 

 

Nitrates also dilate large and medium sized coronary arteries and arterioles > 100 micrometers in diameter. This effect reduces left ventricular systolic wall tension via decreasing afterload and, therefore, also decreases myocardial oxygen demand (8,85). The hemodynamic effects of nitrates on the coronary vasculature of atherosclerotic patients also relieve angina. Nitrates dilate the epicardial coronary arteries, including stenotic segments, and also improve blood flow in coronary collaterals via decreasing resistance to collateral flow (85,86). Importantly, the organic nitrates do not dilate coronary microvessels that are < 100 micrometers in diameter, which reduces the risk of ischemia from coronary steal (87). Nitrates, particularly sodium nitroprusside, can also dilate the systemic arterial bed, and NO gas and sodium nitroprusside dilate the pulmonary vascular bed and inhibit hypoxia-induced pulmonary vasoconstriction (66).

 

유기 질산염은 정전용량 정맥과 전도성 동맥의 혈관 확장을 통해 주로 매개되는 몇 가지 혈역학적 효과를 가지고 있습니다. 본문에 자세히 설명된 1970년대의 중요한 연구에 따르면 니트로글리세린은 주로 좌심실 용적 감소를 통해 좌심실 산소 요구량을 감소시키는 방식으로 작용하는 것으로 나타났습니다. 산화질소가 매개하는 정전용량 정맥의 확장은 심실 예압을 감소시켜 심근 산소 요구량과 좌심실 벽 장력을 감소시키는 결과를 초래합니다. 그 결과 심내막하 심근 혈류가 증가합니다. 질산염은 또한 직경 100마이크로미터 이상의 대형 및 중형 관상동맥과 세동맥을 확장합니다. 이러한 효과는 후부하 감소를 통해 좌심실 수축기 벽 장력을 감소시켜 심근 산소 요구량도 감소시킵니다. 관상동맥 혈관에 대한 질산염의 혈역학적 효과는 협심증도 완화합니다. 질산염은 협착 부위를 포함한 심외막 관상동맥을 확장하고 담보 흐름에 대한 저항을 감소시켜 관상동맥 담보의 혈류를 개선합니다. 질산염, 특히 나트륨 니트로프루사이드는 전신 동맥 층을 확장할 수 있으며, NO 가스와 나트륨 니트로프루사이드는 폐 혈관 층을 확장하고 저산소증으로 인한 폐 혈관 수축을 억제합니다. NO, 산화질소; O2, 산소.

 

 

질산염은 또한 직경 100마이크로미터 이상의 중대형 관상동맥과 세동맥을 확장합니다. 이 효과는 후부하 감소를 통해 좌심실 수축기 벽 장력을 감소시켜 심근 산소 요구량도 감소시킵니다(8,85). 죽상 경화증 환자의 관상 동맥 혈관에 대한 질산염의 혈역학적 효과는 협심증도 완화합니다. 질산염은 협착 부위를 포함한 심외막 관상 동맥을 확장하고 담보 흐름에 대한 저항을 감소시켜 관상 동맥 담보의 혈류를 개선합니다 (85,86). 중요한 것은 유기 질산염은 직경 100 마이크로미터 미만의 관상동맥 미세혈관을 확장하지 않으므로 관상동맥 도용으로 인한 허혈 위험을 감소시킨다는 점입니다(87). 질산염, 특히 나트륨 니트로프루사이드는 전신 동맥층을 확장할 수 있으며, NO 가스와 나트륨 니트로프루사이드는 폐 혈관층을 확장하고 저산소증에 의한 폐 혈관 수축을 억제합니다(66).

 

Non-Hemodynamic Effects of Nitrates

The organic nitrates have also been found to have several important, non-hemodynamic effects. Inhibition of platelet function by organic nitrates was first reported in 1967 by Hampton and colleagues, who showed that nitroglycerin impairs platelet aggregation in vitro (88). Subsequently, the organic nitrates have been shown to inhibit platelet aggregation and function by increasing intracellular cGMP and forming S-nitrosothiols, which are potent activators of sGC and inhibitors of platelet aggregation (45,89). Organic nitrates also have other antithrombotic effects as activation of sGC is accompanied by inhibition of agonist-mediated calcium flux, which results in a reduction of fibrinogen binding to the glycoprotein Ilb/IIIa receptor of platelets (90).

 

Nitrates have also been found to have anti-inflammatory effects via NO’s role in the inflammatory process (91). Nitric oxide inhibits neutrophil adhesion and chemotaxis in acute inflammation and modulates microvascular permeability (9295). However, increased expression‎ of iNOS has been implicated in chronic inflammatory conditions, as high-flux NO from iNOS or its derivates in the inflammatory milieu (e.g., peroxynitrite) promotes adhesion molecule expression‎ and leukocyte-endothelial cell interactions, among other pro-inflammatory mechanisms (95).

Finally, nitroglycerin has been shown to induce a protective phenotype that limits damage after ischemia and reperfusion. Nitroglycerin protects against post-ischemic endothelial dysfunction in particular, in part, by impairing the opening of the mitochondrial permeability transition pore (96,97).

 

질산염의 비혈역학적 효과

유기 질산염은 몇 가지 중요한 비혈역학적 효과도 가지고 있는 것으로 밝혀졌습니다. 유기 질산염에 의한 혈소판 기능 저해는 1967년 햄튼과 동료들에 의해 처음 보고되었는데, 이들은 니트로글리세린이 시험관 내에서 혈소판 응집을 손상시킨다는 사실을 보여주었습니다(88). 그 후 유기 질산염은 세포 내 cGMP를 증가시키고 sGC의 강력한 활성화제이자 혈소판 응집 억제제인 S-니트로소티올을 형성함으로써 혈소판 응집과 기능을 억제하는 것으로 나타났습니다(45,89). 유기 질산염은 또한 sGC의 활성화가 작용제 매개 칼슘 플럭스의 억제를 동반하여 혈소판의 당단백질 Ilb/IIIa 수용체에 대한 피브리노겐 결합을 감소시키기 때문에 다른 항혈전 효과도 있습니다(90).

 

질산염은 또한 염증 과정에서 NO의 역할을 통해 항염증 효과가 있는 것으로 밝혀졌습니다(91). 산화질소는 급성 염증에서 호중구 부착과 화학 주성을 억제하고 미세 혈관 투과성을 조절합니다(92-95). 그러나 만성 염증 상태에서는 iNOS의 발현이 증가하는데, 이는 염증 환경에서 iNOS 또는 그 유도체(예: 퍼옥시니트라이트)의 고농도 NO가 다른 전염성 기전 중에서도 접착 분자 발현과 백혈구-내피 세포 상호작용을 촉진하기 때문입니다(95).

마지막으로, 니트로글리세린은 허혈 및 재관류 후 손상을 제한하는 보호 표현형을 유도하는 것으로 나타났습니다. 니트로글리세린은 특히 부분적으로 미토콘드리아 투과성 전환 기공의 개방을 손상시킴으로써 허혈 후 내피 기능 장애로부터 보호합니다(96,97).

 

Clinical Uses of Nitrates

Organic nitrates, in intravenous, sublingual, and oral formulations, are often used in the management of acute coronary syndrome. Treatment with nitrates causes vasodilatation of the capacitance veins and results in reduced ventricular filling pressure, wall tension, and myocardial oxygen demand (8). As previously discussed, nitrates also dilate the epicardial coronary arteries, improving coronary blood flow, particularly in ischemic zones (85,86,98,99).

 

These well-demonstrated physiological effects notwithstanding, randomized control data supporting a clinical outcome benefit for the use of nitrates in acute coronary syndrome are lacking. The GISSI-3 trial randomly assigned 19,394 patients with acute myocardial infarction in a two-by-two factorial design to intravenous nitroglycerin followed by a nitrate patch or placebo, as well as to lisinopril or placebo. The primary study end point of mortality at six weeks demonstrated no significant benefit of nitrate therapy. The subset of patients receiving combination therapy with lisinopril and nitrates, however, had the lowest mortality in the trial (100). At six months, there was no difference in mortality in patients who received nitrate therapy (101). The ISIS-4 trial randomized 58,050 patients presenting up to 24 hours after the onset of a suspected acute myocardial infarction in a two-by-two factorial design that involved treatment with captopril, isosorbide mononitrate, magnesium sulfate, and/or placebo. There was no significant reduction in mortality attributed to nitrate therapy (102). Of note, both the GISSI-3 and ISIS-4 trials were conducted in the fibronolytic era (i.e., prior to the percutaneous coronary intervention era). However, in the pre-fibrinolytic era, meta-analyses show of ten trials predating the GISSI-3 and ISIS-4 trials of patients randomized to intravenous nitroglycerin or sodium nitroprusside in acute myocardial infarction showed a reduction in mortality of 35% associated with nitrate therapy with the greatest reduction in mortality occurring during the first week of follow-up (103).

 

Nitroglycerin is the most frequently used drug to treat acute episodes of angina. It is usually given as a sublingual tablet, but is also available as a sublingual spray. Sublingual nitroglycerin or nitroglycerin oral spray can also be used prior to angina-inducing activities to prevent the occurrence of acute angina (8,104,105).

Winsor and Berger studied 53 patients with documented angina and concluded in 1975 that controlled-release oral nitroglycerin provided statistically significant clinical improvement of angina (106). In 1974, Reichek and colleagues published their work on 14 patients with angina pectoris and concluded that nitroglycerin ointment produced a significant increase in exercise capacity which persisted for at least 3 hours (107). Several studies have also shown an improvement in exercise capacity without angina via use of transdermal preparations (108112). Taken together, these many studies support the use of oral organic nitrates to increase exercise tolerance, prevent angina, and improve chronic stable angina. In current practice, isosorbide dinitrate and isosorbide mononitrate are often used for these indications (8).

 

Although not available in the United States, nicorandil is used in the treatment of chronic, stable angina in other countries. In the Impact of Nicorandil in Angina (IONA) trial, treatment with nicorandil in patients with stable angina statistically significantly reduced the primary end point of coronary death, non-fatal myocardial infarction, or unplanned hospitalization for angina (113).

The established treatment for Prinzmetal variant angina, or coronary artery spasm, is therapy with calcium-channel blockers. Long-acting oral nitrates have also been found to be helpful, and it is thought that their vasodilatory effects are additive to calcium-channel blockade in this setting (114,115).

Intravenous nitroglycerin and sodium nitroprusside are used to treat patients hospitalized with hypertensive urgency and emergency with preference to sodium nitroprusside as it induces more arterial vasodilatation than nitroglycerin. Although nitrates have generally not been shown to be of use in the management of hypertension, they are considered the drug class-of-choice for patients with hypertension and stable angina (116). They should ideally be used in combination with beta-blockers, or alone if beta-blockers are contraindicated or cause unacceptable side effects (116).

 

Nitrates were previously considered first-line therapy for patients with acute heart failure with normal or high blood pressures due to their previously described hemodynamic effects on the venous and arterial systems, preload, and afterload (117). A recent Cochrane review, however, concluded that there appears to be no significant difference between nitrate vasodilator therapy and alternative interventions for the treatment of acute heart failure syndromes with regard to symptom relief and hemodynamic variables (118). However, due to the striking results of the African-American Heart Failure Trial, the combination of hydralazine and isosorbide dinitrate is recommended together with angiotensin converting enzyme inhibitors, beta-blockers, and aldosterone antagonists by current guidelines for African-Americans who require further blood pressure control and relief of symptoms from New York Heart Association Class III or Class IV heart failure (116,119,120).

Inhaled NO gas has several clinical uses in adults. It has a well-established role in vasoreactivity testing in patients with pulmonary arterial hypertension. This testing is helpful in identifying patients who may respond to therapy with calcium-channel blockers (69,121). Although robust data are lacking, it is also used in patients both with and without a prior diagnosis of pulmonary hypertension with acute hypoxemic respiratory failure to improve ventilation-perfusion matching (122). Inhaled NO has an established role in the treatment of severe persistent pulmonary hypertension of the newborn, and a recently published Cochrane review also supports its use in the treatment of term and near-term infants with hypoxic respiratory failure who do not have a diaphragmatic hernia (123,124). By contrast, a recent Cochrane review does not support its use for respiratory failure in preterm infants (125).

 

질산염의 임상적 용도

정맥, 설하 및 경구 제형의 유기 질산염은 급성 관상동맥 증후군 관리에 자주 사용됩니다. 질산염으로 치료하면 정전용량 정맥의 혈관 확장을 유발하여 심실 충압, 벽 장력 및 심근 산소 요구량이 감소합니다(8). 앞서 논의한 바와 같이 질산염은 또한 심외막 관상동맥을 확장하여 특히 허혈 부위에서 관상동맥 혈류를 개선합니다(85,86,98,99).

 

이러한 잘 입증된 생리적 효과에도 불구하고 급성 관상동맥 증후군에 질산염을 사용할 때 임상 결과의 이점을 뒷받침하는 무작위 대조군 데이터는 부족합니다. GISSI-3 시험에서는 급성 심근경색 환자 19,394명을 무작위로 2×2 요인 설계에 따라 질산염 패치 또는 위약과 리시노프릴 또는 위약에 정맥 내 니트로글리세린을 투여했습니다. 1차 연구 종료 시점인 6주 시점의 사망률에서는 질산염 요법의 유의미한 이점이 입증되지 않았습니다. 그러나 리시노프릴과 질산염 병용 요법을 받은 환자의 하위 집단은 임상시험에서 가장 낮은 사망률을 보였습니다(100). 6개월 시점에서 질산염 요법을 받은 환자들의 사망률에는 차이가 없었습니다(101). ISIS-4 시험은 급성 심근경색이 의심되는 증상 발생 후 최대 24시간이 지난 환자 58,050명을 무작위 배정하여 캡토프릴, 이소소르비드 모노니트레이트, 황산마그네슘, 위약으로 치료하는 2×2 요인 설계로 진행되었습니다. 질산염 치료로 인한 사망률 감소는 유의하게 나타나지 않았습니다(102). 주목할 점은 GISSI-3 및 ISIS-4 임상시험은 모두 섬유소 용해제 시대(즉, 경피적 관상동맥 중재술 시대 이전)에 실시되었다는 점입니다. 그러나 섬유소 용해제 이전 시대에 급성 심근경색 환자를 대상으로 정맥 내 니트로글리세린 또는 나트륨 니트로프루사이드에 무작위 배정된 10개의 임상시험을 메타 분석한 결과, 질산염 치료와 관련된 사망률이 35% 감소했으며 추적 첫 주에 사망률이 가장 크게 감소한 것으로 나타났습니다(103).

 

니트로글리세린은 급성 협심증 치료에 가장 많이 사용되는 약물입니다. 일반적으로 설하 정제로 투여하지만 설하 스프레이로도 사용할 수 있습니다. 설하 니트로글리세린 또는 니트로글리세린 구강 스프레이는 급성 협심증 발생을 예방하기 위해 협심증을 유발하는 활동 전에 사용할 수도 있습니다(8,104,105).

윈저와 버거는 문서화된 협심증 환자 53명을 연구한 결과, 1975년에 서방형 경구 니트로글리세린이 협심증의 임상적 개선을 통계적으로 유의미하게 제공한다는 결론을 내렸습니다(106). 1974년 라이첵과 동료들은 협심증 환자 14명에 대한 연구를 발표하여 니트로글리세린 연고가 최소 3시간 동안 지속되는 운동 능력을 크게 증가시킨다는 결론을 내렸습니다(107). 여러 연구에서도 경피 제제를 사용하면 협심증 없이도 운동 능력이 향상되는 것으로 나타났습니다(108-112). 이러한 많은 연구를 종합하면, 경구용 유기 질산염은 운동 내성을 높이고 협심증을 예방하며 만성 안정형 협심증을 개선하는 데 도움이 된다는 것을 뒷받침합니다. 현재 진료에서는 이소소르바이드 이니트레이트와 이소소르바이드 모노니트레이트가 이러한 적응증에 자주 사용됩니다(8).

 

미국에서는 사용할 수 없지만 다른 국가에서는 만성 안정형 협심증 치료에 니코란딜이 사용됩니다. 안정형 협심증 환자에서 니코란딜로 치료하면 관상동맥 사망, 비치명적 심근경색 또는 협심증으로 인한 계획되지 않은 입원의 1차 종료점이 통계적으로 유의하게 감소했습니다(113).

프린츠메탈 변이형 협심증 또는 관상동맥 경련에 대한 확립된 치료법은 칼슘 채널 차단제 치료입니다. 지속성 경구 질산염도 도움이 되는 것으로 밝혀졌으며, 이러한 환경에서 질산염의 혈관 확장 효과는 칼슘 채널 차단에 추가되는 것으로 생각됩니다(114,115).

정맥 내 니트로글리세린과 나트륨 니트로프루사이드는 니트로글리세린보다 동맥 혈관 확장을 더 많이 유도하기 때문에 고혈압으로 응급 입원한 환자를 치료할 때 나트륨 니트로프루사이드를 선호하여 사용합니다. 질산염은 일반적으로 고혈압 관리에 효과가 없는 것으로 밝혀졌지만, 고혈압 및 안정형 협심증 환자에게는 선택 가능한 약물로 간주됩니다(116). 질산염은 베타 차단제와 함께 사용하는 것이 이상적이며, 베타 차단제가 금기이거나 허용할 수 없는 부작용을 유발하는 경우에는 단독으로 사용해야 합니다(116).

 

질산염은 이전에 설명한 정맥 및 동맥 시스템, 예압 및 후부하에 대한 혈역학적 효과로 인해 정상 혈압 또는 고혈압을 가진 급성 심부전 환자의 일차 치료제로 간주되었습니다(117). 그러나 최근의 코크레인 리뷰에서는 증상 완화 및 혈역학적 변수와 관련하여 질산염 혈관 확장제 치료와 급성 심부전 증후군 치료를 위한 대체 중재 사이에 큰 차이가 없는 것으로 결론지었습니다(118). 그러나 아프리카계 미국인 심부전 시험의 놀라운 결과로 인해, 현재 가이드라인에서는 혈압 조절과 증상 완화가 더 필요한 아프리카계 미국인 중 뉴욕 심장 협회 3등급 또는 4등급 심부전 환자에게 안지오텐신 전환 효소 억제제, 베타 차단제, 알도스테론 길항제와 함께 히드라진 및 이소소르비드 디니트레이트의 조합이 권장됩니다(116,119,120).

 

흡입된 NO 가스는 성인에서 여러 임상적 용도로 사용됩니다. 폐동맥 고혈압 환자의 혈관 반응성 검사에서 그 역할이 잘 확립되어 있습니다. 이 검사는 칼슘 채널 차단제 치료에 반응할 수 있는 환자를 식별하는 데 도움이 됩니다(69,121). 확실한 데이터는 부족하지만, 급성 저산소성 호흡부전을 동반한 폐동맥고혈압의 사전 진단 유무와 관계없이 환기-관류 매칭을 개선하기 위해 사용됩니다(122). 흡입 NO는 신생아의 중증 지속성 폐고혈압 치료에서 그 역할이 확립되어 있으며, 최근 발표된 코크란 리뷰에서도 횡격막 탈장이 없는 저산소성 호흡부전 신생아 치료에서 사용을 지지하고 있습니다(123,124). 반면, 최근 코크레인 리뷰에서는 미숙아의 호흡 부전에 대한 사용을 지지하지 않습니다(125).

 

Nitrate Tolerance

One major problem with the use of nitrates is the development of tolerance, which is defined as “the loss of hemodynamic and anti-anginal effects during sustained therapy” (8). Tolerance occurs following chronic exposure to all nitrates and results in “complete or markedly diminished anti-anginal and anti-ischemic effects throughout the 24-hour period of long-term therapy” (126). In 1980, Thadani and colleagues reported their studies of tolerance to oral isosorbide dintrate and showed that both partial circulatory tolerance to isosorbide dinitrate and cross-tolerance to nitroglycerin developed rapidly during treatment with isosorbide dinitrate given every 6 hours (127). They went on to report similar findings with regard to its anti-anginal effect two years later (128). Subsequent studies would report similar findings to different formulations of nitrate therapy (59,111,126,129134).

 

The cause of nitrate tolerance is still incompletely understood, but several hypotheses exist. One hypothesis argues that chronic treatment with organic nitrates triggers supersensitivity to vasoconstrictors, which attenuates the vasodilator effects of nitrates. This action is mediated by increased autocrine levels of endothelin within the vasculature, with the subsequent activation of phospholipase C and protein kinase C. These pathways lead to increased actomyosin activity and myocyte contractility. Additionally, agonist-driven calcium-dependent activation of the RhoA/Rho kinase pathway contributes to vasoconstriction via inhibition of myosin light chain phosphatase (135137).

 

Another hypothesis for the mechanism of nitrate tolerance is that chronic therapy with organic nitrates desensitizes sGC (138,139). S-nitrosylation of sGC is a means by which “memory” of NO exposure is retained in smooth muscle cells, resulting in decreased responsiveness to NO, and could be a mechanism of NO tolerance (135,140). Nitroglycerin metabolism also promotes the production of reactive oxygen species. Oxidation of thiol groups in the active site of ALDH-2 by these reactive derivatives has been observed during chronic nitroglycerin treatment. This post-translational modification may cause inhibition of ALDH-2 enzyme activity, which can lead to both reduced nitroglycerin biotransformation and efficacy (135,141143).

Additionally, continuous treatment with nitroglycerin has been shown to cause nitric oxide synthase dysfunction, likely through the reduced bioavailability of tetrahydrobiopterin (144). Nitric oxide synthase dysfunction can cause superoxide anion formation. If not effectively mitigated by superoxide dismutases, increased superoxide anion formation can lead to the formation of peroxynitrite anion (through reaction with NO), which is a highly reactive intermediate that promotes oxidant stress and reduces NO bioavailability (135,145,146).

 

Nitrate therapy-induced increases in phosphodiesterase activity have also been implicated in the development of tolerance (147). As previously discussed, nitroglycerin is metabolized to NO, which activates sGC to increase cGMP. Phosphodiesterase decreases cGMP levels, and, therefore, NO-induced vasodilation is attenuated by its activity.

Finally, pseudotolerance is also an issue complicating chronic treatment with organic nitrates. This adaptive phenomenon is not considered true vascular tolerance because it occurs in response to every form of vasodilator therapy. Pseudotolerance is marked by neurohormonal activation, increased catecholamine release rates and circulating catecholamine levels, sodium retention, and intravascular volume expansion (135,148).

Although several agents have been studied for use in the prevention of nitrate tolerance, none are currently recommended owing to a paucity of supportive clinical data (126,132,149156). Only one method of preventing nitrate tolerance remains widely accepted: the use of a dosing strategy that provides an interval of no or low nitrate exposure during each 24-hour period (112,126,133,157159). Nitrate tolerance is rapidly reversed during a nitrate-free interval (8,160).

 

질산염 내성

질산염 사용의 주요 문제 중 하나는 “지속적인 치료 중 혈역학 및 항동맥 효과의 상실”로 정의되는 내성 발생입니다(8). 내성은 모든 질산염에 만성적으로 노출된 후 발생하며 “장기 치료의 24시간 동안 항동맥 및 항허혈 효과가 완전히 또는 현저하게 감소”하게 됩니다(126). 1980년 Thadani와 동료들은 경구 이소소르바이드딘산염에 대한 내성 연구를 보고했으며, 6시간마다 투여하는 이소소르바이드딘산염 치료 중에 이소소르바이드딘산염에 대한 부분 순환 내성과 니트로글리세린에 대한 교차 내성이 모두 빠르게 발생한다는 것을 보여주었습니다(127). 연구진은 2년 후에도 항동맥 효과와 관련하여 유사한 결과를 보고했습니다(128). 후속 연구에서는 다른 제형의 질산염 요법에서도 유사한 결과가 보고되었습니다(59,111,126,129-134).

 

질산염 내성의 원인은 아직 불완전하게 이해되고 있지만 몇 가지 가설이 존재합니다. 한 가설에 따르면 유기 질산염으로 만성 치료를 받으면 혈관 수축제에 대한 과민 반응이 유발되어 질산염의 혈관 확장 효과가 약해진다고 합니다. 이러한 작용은 혈관 내 엔도텔린의 자율신경계 수치 증가와 포스포리파아제 C 및 단백질 키나제 C의 활성화에 의해 매개되며, 이러한 경로는 액토미오신 활성과 근세포 수축성 증가로 이어집니다. 또한 작용제에 의한 칼슘 의존적 RhoA/Rho 키나제 경로의 활성화는 미오신 경쇄 포스파타제(135-137)의 억제를 통해 혈관 수축에 기여합니다.

 

질산염 내성 메커니즘에 대한 또 다른 가설은 유기 질산염을 사용한 만성 치료가 sGC를 둔감하게 만든다는 것입니다(138,139). sGC의 S-니트로실화는 NO 노출에 대한 “기억”이 평활근 세포에 유지되어 NO에 대한 반응성이 감소하는 수단으로, NO 내성의 메커니즘이 될 수 있습니다(135,140). 니트로글리세린 대사는 또한 활성 산소 종의 생성을 촉진합니다. 만성 니트로글리세린 치료 중에 이러한 반응성 유도체에 의한 ALDH-2 활성 부위의 티올기의 산화가 관찰되었습니다. 이러한 번역 후 변형은 ALDH-2 효소 활성을 억제하여 니트로글리세린 생체 변환과 효능을 모두 감소시킬 수 있습니다(135,141-143).

또한 니트로글리세린을 지속적으로 투여하면 테트라하이드로비옵테린의 생체 이용률이 감소하여 산화질소 합성효소 기능 장애를 유발하는 것으로 나타났습니다(144). 산화질소 합성효소 기능 장애는 슈퍼옥사이드 음이온 형성을 유발할 수 있습니다. 과산화물 디스뮤타제에 의해 효과적으로 완화되지 않으면 과산화물 음이온 형성이 증가하면 산화 스트레스를 촉진하고 NO 생체이용률을 감소시키는 반응성이 높은 중간체인 퍼옥시니트라이트 음이온(NO와의 반응을 통해)이 형성될 수 있습니다(135,145,146).

 

질산염 요법으로 인한 포스포디에스테라아제 활성의 증가도 내성 발생과 관련이 있습니다(147). 앞서 설명한 바와 같이 니트로글리세린은 NO로 대사되어 sGC를 활성화하여 cGMP를 증가시킵니다. 포스포디에스테라아제는 cGMP 수치를 감소시키며, 따라서 그 활성에 의해 NO에 의한 혈관 확장이 약화됩니다.

마지막으로, 가성 내성은 유기 질산염을 사용한 만성 치료를 복잡하게 만드는 문제이기도 합니다. 이 적응 현상은 모든 형태의 혈관 확장제 치료에 대한 반응으로 발생하기 때문에 진정한 혈관 내성으로 간주되지 않습니다. 가성 내성은 신경 호르몬 활성화, 카테콜아민 방출 속도 및 순환 카테콜아민 수치 증가, 나트륨 보유 및 혈관 내 용적 확장으로 표시됩니다(135,148).

질산염 내성 예방을 위해 여러 가지 약제가 연구되었지만, 현재 이를 뒷받침하는 임상 데이터가 부족하여 권장되는 약제는 없습니다(126,132,149-156). 질산염 내성을 예방하는 방법은 24시간 동안 질산염에 노출되지 않거나 낮은 간격을 두는 투약 전략을 사용하는 한 가지 방법만이 널리 받아들여지고 있습니다(112,126,133,157-159). 질산염 내성은 질산염이 없는 간격 동안 빠르게 역전됩니다(8,160).

 

 

Adverse Effects of Nitrates

In addition to the development of tolerance, there are other important considerations to treatment with organic nitrates. Common side effects of nitrate therapy include headache, flushing, lightheadedness, and postural hypotension. When sodium nitroprusside is infused, it interacts with oxyhemoglobin to form methemoglobin and releases NO and cyanide. Therefore, patients receiving sodium nitroprusside must be monitored for manifestations of both cyanide toxicity, such as altered mental status, seizure, and metabolic acidosis, and methemoglobinemia, such as cyanosis, headache, fatigue, and lethargy (66,67,161,162). Cyanide toxicity from sodium nitroprusside therapy is rare and is unlikely if the cumulative dose of nitroprusside does not exceed 0.5 mg/kg/hr. Large infusion doses of nitroglycerin can also cause methemoglobinemia (163). There are several antidotes available to treat cyanide toxicity, including sodium thiosulfate, sodium nitrite, amyl nitrite, and hydroxycobalamin, as well as potential antidotes that are undergoing development, such as sulfanegen sodium. Sodium thiosulfate is available intravenously, and by increasing thiosulfate concentration in plasma, acts as a sulfur donor to rhodanase, an enzyme that transforms cyanide to thiocyanate, which is non-toxic (164). Intravenous sodium nitrite and inhaled amyl nitrite are methemoglobin generators, and methemoglobin’s strong affinity for cyanide binding is the rationale for their use as antidotes (165). Hydroxycobalamin is a vitamin B derivative that is available intravenously and contains a cobalt moiety that avidly binds to intracellular cyanide forming cyanocobalamin (165167). Sulfanegen sodium is a prodrug of 3-mercaptopyruvate that converts cyanide to thiocyanate (164,168). It was shown to be effective in reversing cyanide toxicity in a juvenile pig model, but work is ongoing to develop it into a antidote that is safe for use in humans (169).

 

Additionally, there are certain clinical situations in which nitrates should not be used, or should be used with extreme caution. Nitrates should not be given to patients who have used a phosphodiesterase inhibitor, such as sildenafil or tadalafil, within 24–48 hours owing to the risk of severe hypotension (170,171). Nitrates should also be avoided in suspected causes of right ventricular infarction as nitrate-induced dilatation of the venous capacitance beds could cause hypotension given the need for high filling pressures in this setting (172). Patients with hypertrophic cardiomyopathy should not be placed on nitrate therapy as it can increase outflow tract obstruction by decreasing preload and ventricular volumes (173).

 

질산염의 부작용

내성 발생 외에도 유기 질산염 치료 시 고려해야 할 다른 중요한 사항이 있습니다. 질산염 치료의 일반적인 부작용으로는 두통, 홍조, 어지러움, 자세성 저혈압 등이 있습니다. 질산나트륨을 주입하면 옥시헤모글로빈과 상호작용하여 메트헤모글로빈을 형성하고 NO와 시안화물을 방출합니다. 따라서 질산나트륨을 투여받는 환자는 정신 상태 변화, 발작, 대사성 산증과 같은 시안화 독성과 청색증, 두통, 피로, 무기력증과 같은 메트헤모글로빈혈증이 모두 나타나는지 모니터링해야 합니다(66,67,161,162). 니트로프루사이드 나트륨 치료로 인한 시안화 독성은 드물며 니트로프루사이드의 누적 투여량이 0.5mg/kg/hr을 초과하지 않는 경우 발생할 가능성이 낮습니다. 니트로글리세린을 다량 주입하면 메트헤모글로빈혈증을 유발할 수도 있습니다(163). 시안화 나트륨 독성을 치료하기 위해 티오황산나트륨, 아질산나트륨, 아질산아밀, 히드록시코발라민 등 여러 가지 해독제가 있으며, 설파네겐 나트륨과 같이 개발 중인 잠재적 해독제도 있습니다. 티오설페이트 나트륨은 정맥으로 투여할 수 있으며 혈장 내 티오설페이트 농도를 증가시켜 시안화물을 무독성인 티오시안산염으로 전환하는 효소인 로다나아제에 황 공여체 역할을 합니다(164). 정맥 아질산나트륨과 흡입 아질산아밀은 메트헤모글로빈 생성제이며, 메트헤모글로빈의 시안화물 결합에 대한 강한 친화력은 해독제로 사용되는 근거가 됩니다(165). 하이드록시코발라민은 정맥으로 투여할 수 있는 비타민 B 유도체로, 세포 내 시안화물과 결합하여 시아노코발라민을 형성하는 코발트 모이티를 함유하고 있습니다(165-167). 설파네겐 나트륨은 시안화물을 티오시안산염으로 전환하는 3-메르캅토피루베이트의 전구 약물입니다(164,168). 어린 돼지 모델에서 시안화물의 독성을 역전시키는 데 효과가 있는 것으로 나타났지만, 사람에게 사용하기에 안전한 해독제로 개발하기 위한 연구가 진행 중입니다(169).

 

또한 질산염을 사용해서는 안 되거나 매우 주의해서 사용해야 하는 특정 임상 상황이 있습니다. 실데나필 또는 타다라필과 같은 포스포디에스테라아제 억제제를 사용한 환자에게는 중증 저혈압의 위험이 있으므로 24-48시간 이내에 질산염을 투여해서는 안 됩니다(170,171). 또한 질산염으로 인한 정맥 용량층의 확장은 높은 충전 압력을 필요로 하는 환경에서 저혈압을 유발할 수 있으므로 우심실 경색이 의심되는 경우 질산염은 피해야 합니다(172). 비후성 심근증 환자에게 질산염 요법은 예압과 심실 용적을 감소시켜 유출로 폐쇄를 증가시킬 수 있으므로 질산염 요법을 시행해서는 안 됩니다(173).

 

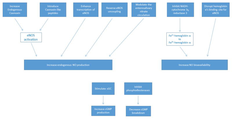
Novel Modulators of the NOsGC-cGMP Pathway

The organic nitrates have been and continue to be mainstays in the treatment of several acute and chronic cardiovascular conditions. Although many of the organic nitrates have been used clinically for decades, there are several new drugs and drug classes that have been approved recently or are currently being studied that have the potential to add to the list of modulators of the NO-sGC-cGMP pathway (174). Their methods of modulation of this pathway are summarized in Figure 5.

 

NOsGC-cGMP 경로의 새로운 조절제

유기 질산염은 여러 급성 및 만성 심혈관 질환 치료의 주축이 되어 왔으며 앞으로도 계속 사용될 것입니다. 많은 유기 질산염이 수십 년 동안 임상적으로 사용되어 왔지만, 최근에 승인되었거나 현재 연구 중인 몇 가지 신약 및 약물 클래스가 있어 NO-sGC-cGMP 경로 조절제 목록에 추가될 가능성이 있습니다(174). 이 경로를 조절하는 방법은 그림 5 에 요약되어 있습니다.

 

Figure 5. Novel Ways of Modulating the NOsGC-cGMP Pathway.

Open in a new tab

Several novel modulators of the NO-sGC-cGMP pathway are undergoing active investigation, and the details are summarized in the main text. Methods of increasing endogenous cavnoxin production or introducing synthesized cavnoxin-like peptides could increase endogenous NO production. Transcriptional enhances of eNOS, the small molecules AVE3085 and AVE9488, have increased endogenous NO production, reversed eNOS uncoupling, and decreased eNOS production of superoxide anion in mice. The enterosalivary nitrate circulation (nitrate-nitrite-NO pathway) is a source of NO that is derived from dietary inorganic nitrate intake and production of NO from this pathway is enhanced by hypoxia and acidosis. Research dedicated to exploring therapeutic options, such as prebiotics, probiotics, and antimicrobial agents, that can modulate the microbiome and the nitrate-nitrite-NO pathway in heart failure, pulmonary hypertension, hypertension, obesity, and other cardiovascular disease states is ongoing. Increasing the bioavailability of endogenous NO is another potential approach to modulating the NO-sGC-cGMP pathway. The oxidized form of hemoglobin-α has a much lower affinity for NO than the reduced form, and, therefore, allows eNOS-generated NO to diffuse to underlying vascular smooth muscle cells. Since NADH-cytrochrome b5 reductase 3 reduces Fe3+-hemoglobin-α to Fe2+-hemoglobin-α, a potential way to increase NO bioavailability would be to inhibit NADH-cytochrome b5 reductase 3. Another possible strategy would be to disrupt the binding site of hemoglobin-α for eNOS, and a small peptide has been developed, hemoglobin-αX, as just such an inhibitor. Finally, modulating the NO-sGC-cGMP pathway in an NO-independent fashion is also being study. The ciguats modulate sGC activity to increase cGMP production independently of NO. The phosphodiesterases hydrolyze the phosphodiester bond of cGMP. Inhibition of these enzymes decreases cGMP breakdown. eNOS, endothelial nitric oxide synthase; NO, nitric oxide; NADH, nicotinamide adenine dinucleotide; Fe, iron; sGC, soluble gyanylyl cyclase; cGMP, cyclic guanosine monophosphate.

 

Caveolin-1 (CAV1) is the main coat protein of caveolae, invaginations in the plasma membrane implicated in several biological processes, including signaling, in endothelial cells (174178). eNOS activity is decreased when bound to CAV1 (179,180). Cavnoxin, a peptide that activates eNOS, was identified by studying the key residues in CAV1 responsible for inhibition of eNOS function (181). In wild-type mice, cavnoxin increases NO levels, causes a reduction in vascular tone, and lowers systemic blood pressure (181). Therefore, novel methods of increasing endogenous cavnoxin production or introducing synthesized cavnoxin-like peptides could be a promising way to increase endogenous NO production.

 

Another approach to increasing endogenous NO is to increase NO bioavailability by affecting hemoglobin-α’s ability to complex with eNOS. In the microcirculation, hemoglobin α forms a macromolecular complex with eNOS and controls the flux of bioavailable NO (174,182). The reduced Fe2+-O2-hemoglobin-α reacts with NO rapidly and generates nitrate and the oxidized Fe3+-hemoglobin-α. This oxidized form of hemoglobin-α has a much lower affinity for NO than the reduced form, and, therefore, allows eNOS-generated NO to diffuse to underlying vascular smooth muscle cells (174,183). Nicotinamide adenine dinucleotide (NADH)-cytrochrome b5 reductase 3 reduces Fe3+-hemoglobin-α to Fe2+-hemoglobin-α. Therefore, yet another potential way to increase NO bioavailability would be to inhibit NADH-cytochrome b5 reductase 3. Still another possible strategy would be to disrupt the binding site of hemoglobin α for eNOS, and a small peptide has been developed, hemoglobin-αX, as just such an inhibitor. Hemoglobin αX has been found to decrease blood pressure in mice and dilate constricted arterioles isolated from patients with hypertension (182,184).

 

NO-sGC-cGMP 경로의 몇 가지 새로운 조절제가 활발히 연구 중이며, 자세한 내용은 본문에 요약되어 있습니다. 내인성 카브녹신 생산을 증가시키거나 합성된 카브녹신 유사 펩타이드를 도입하는 방법은 내인성 NO 생산을 증가시킬 수 있습니다. 저분자 AVE3085 및 AVE9488과 같은 eNOS의 전사적 강화는 내인성 NO 생성을 증가시키고, eNOS 결합을 역전시키고, 마우스에서 슈퍼옥사이드 음이온의 eNOS 생성을 감소시켰습니다. 장내 질산염 순환(질산염-아질산염-NO 경로)은 식이 무기 질산염 섭취에서 파생되는 NO의 원천이며, 이 경로를 통한 NO 생성은 저산소증과 산증에 의해 강화됩니다. 심부전, 폐고혈압, 고혈압, 비만 및 기타 심혈관 질환 상태에서 마이크로바이옴과 질산염-아질산염-NO 경로를 조절할 수 있는 프리바이오틱스, 프로바이오틱스, 항균제 등의 치료 옵션을 탐색하는 연구가 진행 중입니다. 내인성 NO의 생체 이용률을 높이는 것도 NO-sGC-cGMP 경로를 조절하기 위한 또 다른 잠재적 접근법입니다. 산화된 형태의 헤모글로빈-α는 환원된 형태보다 NO에 대한 친화력이 훨씬 낮기 때문에 eNOS에 의해 생성된 NO가 기저 혈관 평활근 세포로 확산될 수 있습니다. NADH-사이토크롬 b5 환원효소 3은 Fe3+-헤모글로빈-α를 Fe2+-헤모글로빈-α로 환원하므로 NO 생체 이용률을 높이는 잠재적 방법은 NADH-사이토크롬 b5 환원효소 3을 억제하는 것입니다. 또 다른 가능한 전략은 헤모글로빈-α의 eNOS 결합 부위를 방해하는 것이며, 이러한 억제제로서 헤모글로빈-αX라는 작은 펩타이드가 개발되었습니다. 마지막으로, NO와 독립적인 방식으로 NO-sGC-cGMP 경로를 조절하는 방법도 연구되고 있습니다. 시구아트는 sGC 활성을 조절하여 NO와 독립적으로 cGMP 생성을 증가시킵니다. 포스포디에스테라아제는 cGMP의 포스포디에스테르 결합을 가수분해합니다. eNOS, 내피 산화질소 합성 효소; NO, 산화질소; NADH, 니코틴 아미드 아데닌 디뉴클레오티드; Fe, 철; sGC, 가용성 가이아닐 시클라제; cGMP, 순환 구아노신 모노포스페이트.

 

카베올린-1(CAV1)은 내피 세포에서 신호 전달을 포함한 여러 생물학적 과정에 관여하는 혈장막의 침윤물인 섬모의 주요 피막 단백질입니다(174-178). eNOS 활성은 CAV1에 결합하면 감소합니다(179,180). eNOS를 활성화하는 펩타이드인 카브녹신은 CAV1의 주요 잔기를 연구하여 eNOS 기능 억제를 담당하는 것으로 확인되었습니다(181). 야생형 마우스에서 카브녹신은 NO 수치를 증가시키고 혈관 긴장을 감소시키며 전신 혈압을 낮춥니다(181). 따라서 내인성 카브녹신 생산을 증가시키거나 합성된 카브녹신 유사 펩타이드를 도입하는 새로운 방법은 내인성 NO 생산을 증가시킬 수 있는 유망한 방법이 될 수 있습니다.

 

내인성 NO를 증가시키는 또 다른 접근법은 헤모글로빈-α가 eNOS와 결합하는 능력에 영향을 주어 NO 생체 이용률을 높이는 것입니다. 미세 순환에서 헤모글로빈 α는 eNOS와 거대 분자 복합체를 형성하여 생체 이용 가능한 NO(174,182)의 플럭스를 조절합니다. 환원된 Fe2+-O2-헤모글로빈-α는 NO와 빠르게 반응하여 질산염과 산화된 Fe3+-헤모글로빈-α를 생성합니다. 이 산화된 형태의 헤모글로빈-α는 환원된 형태보다 NO에 대한 친화력이 훨씬 낮기 때문에 eNOS에 의해 생성된 NO가 기저 혈관 평활근 세포로 확산될 수 있습니다(174,183). 니코틴아미드 아데닌 디뉴클레오티드(NADH)-시트로크롬 b5 환원효소 3은 Fe3+-헤모글로빈-α를 Fe2+-헤모글로빈-α로 환원합니다. 따라서 NO 생체이용률을 높이는 또 다른 잠재적 방법은 NADH-시토크롬 b5 환원효소 3을 억제하는 것입니다. 또 다른 가능한 전략은 헤모글로빈 α의 eNOS 결합 부위를 방해하는 것이며, 이러한 억제제로서 헤모글로빈 αX라는 작은 펩타이드가 개발되었습니다. 헤모글로빈 αX는 생쥐의 혈압을 낮추고 고혈압 환자에서 분리한 수축된 세동맥을 확장하는 것으로 밝혀졌습니다(182,184).

 

Modulating the transcription, and, therefore, translation, of NOS is another focus of research and development efforts to augment levels of endogenous NO. Two small molecules, AVE3085 and AVE9488, have been identified as transcriptional enhancers of eNOS that bind its promoter (174,185). In apolipoprotein E-knockout mice, 12 weeks of treatment with AVE9488 or AVE3085 reduced atherosclerotic plaque formation. Treatment of these mice with AVE9488 also reversed eNOS uncoupling, increased vascular content of the essential eNOS cofactor BH4, and reduced vascular cuff-induced neointima formation (185). Four weeks of treatment with AVE3085 was shown to attenuate cardiac remodeling in an experimental mouse model involving aortic banding to induce remodeling (186). Finally, nine weeks of treatment with AVE9488 was shown to improve left ventricular remodeling and contractile dysfunction in an experimental myocardial infarction rat model (187).

As referred to above with regard to treatment with AVE9488, reversing eNOS uncoupling is desired as it decreases eNOS production of superoxide anion (49). Tetrahydrobiopterin has been shown to improve endothelial dysfunction in patients with type II diabetes mellitus and in patients on cyclosporine A after cardiac transplantation (51,188). However, a study of 49 patients randomized to receive 400 mg/day of BH4, 700mg/day of BH4, or placebo for two to six weeks before coronary artery bypass graft surgery found no effect of BH4 treatment on vascular function or superoxide production (189). More research is needed to explore alternative ways to reverse eNOS uncoupling and, thereby, increase NO production and decrease superoxide anion production.

 

Ignarro and colleagues showed that sGC activity could be modulated in an NO-independent fashion by protoporphyrin IX, an sGC activator (190). Protoporphyrin IX was never used clinically owing to its severe photosensitizing effect (174). However, a recently developed class of drugs called the ciguats also modulate the NO-sGC-cGMP pathway similarly in an NO-independent fashion (174). There are two subgroups of ciguats: NOsGC stimulators (which bind NOsGC and act through allosteric regulation) and NOsGC activators (which occupy the heme binding site of NOsGC and work additively with NO) (174). Lificiguat was the first NOsGC stimulator that was identified when it was found to stimulate sGC in rabbit platelets during a small molecule screen designed to identify novel platelet aggregation inhibitors (191). Further work to improve the solubility and efficacy of lificiguat led to the development of riociguat, which is the only NOsGC stimulator that is approved for clinical use (192). Riociguat is currently approved for the treatment of pulmonary arterial hypertension and inoperable chronic thromboembolic pulmonary hypertension (174,193,194). There are ongoing trials of riociguat’s potential role in the treatment of pulmonary hypertension and heart failure. Other NOsGC-stimulating ciguats that are being studied include vericiguat, which was shown to decreased circulating levels of N-terminal pro-B-type natriuretic peptide (NT-proBNP) in patients with worsening chronic systolic heart failure, as well as nelociguat, IW-1973, and IW-1701 (174,195,196).

 

Cinaciguat was identified as a NOsGC activator via high-throughput screening (197,198). Its clinical use has been limited due to significant hypotension. In a placebo-controlled trial of 139 patients admitted with acute, decompensated, systolic heart failure, cinaciguat significantly decreased pulmonary capillary wedge pressure, right atrial pressure, pulmonary vascular resistance, and systemic vascular resistance, and also significantly increase cardiac index. However, the trial was stopped prematurely due to an increased occurrence of hypotension at cinaciguat doses greater than 200 micrograms/hour (199). At lower doses, cinaciguat has been shown to decrease systemic blood pressure without improving dyspnea or cardiac index in patients with acute heart failure, therefore limiting its use in this population (200). Another NOsGC activator that is under development is ataciguat (174).

Another class of NOsGC-cGMP pathway modulators is the phosphodiesterases. These enzymes inhibit the pathway by hydrolyzing the phosphodiester bond of cGMP (174,201). There are four phosphodiesterase 5 inhibitors in current clinical use that inhibit cGMP breakdown: sildenafil, vardenafil, tadalafil, and avanafil. All four are approved for use in erectile dysfunction. Sildenafil and tadalafil are also used for pulmonary arterial hypertension, and tadalafil is approved for use in benign prostatic hyperplasia (174). Work is ongoing to develop additional phosphodiesterase inhibitors, including inhibitors of non-selective phosphodiesterases and cGMP-selective phosphodiesterases (phosphodiesterase 5, phosphodiesterase 6, and phosphodiesterase 9) (174).

 

Finally, as discussed above, the enterosalivary nitrate circulation (nitrate-nitrite-NO pathway) is a source of NO that is derived from dietary inorganic nitrate intake (37,38,202). Production of NO from this pathway is enhanced by hypoxia and acidosis (203,204). Therefore, there is interest in studying the use of inorganic nitrates to improve exercise capacity, particularly in patients with heart failure with preserved left ventricular ejection fraction (202). There is also ongoing research dedicated to exploring therapeutic options, such as prebiotics, probiotics, and antimicrobial agents, that can modulate the microbiome and the nitrate-nitrite-NO pathway in heart failure, pulmonary hypertension, hypertension, obesity, and other cardiovascular disease states (38).

 

내인성 NO의 수준을 높이기 위한 연구 개발 노력의 또 다른 초점은 NOS의 전사, 즉 번역을 조절하는 것입니다. 두 개의 소분자, AVE3085와 AVE9488은 프로모터와 결합하는 eNOS의 전사 증진제로 확인되었습니다(174,185). 아포지단백질 E 녹아웃 마우스에서 12주간 AVE9488 또는 AVE3085로 치료한 결과 죽상경화성 플라크 형성이 감소했습니다. 또한 이 마우스를 AVE9488로 치료하면 eNOS 결합이 해제되고 필수 eNOS 보조 인자 BH4의 혈관 함량이 증가하며 혈관 커프에 의한 신경막 형성이 감소했습니다(185). 대동맥 밴딩을 통해 리모델링을 유도하는 실험용 마우스 모델에서 4주 동안 AVE3085로 치료한 결과 심장 리모델링을 약화시키는 것으로 나타났습니다(186). 마지막으로, 실험적 심근경색 쥐 모델에서 9주간의 AVE9488 치료는 좌심실 리모델링과 수축 기능 장애를 개선하는 것으로 나타났습니다(187).

AVE9488 치료와 관련하여 위에서 언급한 바와 같이, 슈퍼옥사이드 음이온의 eNOS 생성을 감소시키기 때문에 eNOS 결합 해제를 역전시키는 것이 바람직합니다(49). 테트라하이드로비옵테린은 제2형 당뇨병 환자와 심장 이식 후 사이클로스포린 A를 복용하는 환자에서 내피 기능 장애를 개선하는 것으로 나타났습니다(51,188). 그러나 관상동맥 우회술 수술 전 2~6주 동안 무작위로 49명의 환자를 대상으로 BH4 400 mg/일, BH4 700 mg/일 또는 위약을 투여한 연구에서는 BH4 치료가 혈관 기능이나 슈퍼옥사이드 생성에 미치는 영향이 발견되지 않았습니다(189). eNOS 결합을 역전시켜 NO 생성을 증가시키고 슈퍼옥사이드 음이온 생성을 감소시키는 대체 방법을 모색하기 위해서는 더 많은 연구가 필요합니다.

 

이그나로와 동료들은 sGC 활성화제인 프로토포르피린 IX에 의해 sGC 활성이 NO와 독립적인 방식으로 조절될 수 있음을 보여주었습니다(190). 프로토포르피린 IX는 심각한 광과민성 효과로 인해 임상적으로 사용되지 않았습니다(174). 그러나 최근에 개발된 시구아트라고 하는 약물도 NO와 독립적인 방식으로 유사하게 NO-sGC-cGMP 경로를 조절합니다(174). 시구아트에는 두 가지 하위 그룹이 있습니다: NOsGC 자극제(NOsGC와 결합하여 알로스테릭 조절을 통해 작용)와 NOsGC 활성화제(NOsGC의 헴 결합 부위를 차지하고 NO와 부가적으로 작용)입니다(174). 리피시구아트는 새로운 혈소판 응집 억제제를 확인하기 위해 고안된 저분자 스크리닝에서 토끼 혈소판의 sGC를 자극하는 것으로 밝혀진 최초의 NOsGC 자극제였습니다(191). 리시구아트의 용해도와 효능을 개선하기 위한 추가 연구를 통해 임상용으로 승인된 유일한 NOsGC 자극제인 리오시구아트가 개발되었습니다(192). 리오시구트는 현재 폐동맥 고혈압 및 수술 불가능한 만성 혈전색전성 폐고혈압 치료제로 승인되었습니다(174,193,194). 폐 고혈압 및 심부전 치료에서 리오시구아의 잠재적 역할에 대한 임상시험이 진행 중입니다. 연구 중인 다른 NOsGC 자극 시구아트로는 만성 수축기 심부전 악화 환자에서 N-말단 프로-B형 나트륨이뇨펩타이드(NT-proBNP)의 순환 수준을 감소시키는 것으로 나타난 베리시구아트를 비롯하여 넬로시구아트, IW-1973 및 IW-1701(174,195,196)이 있습니다.

 

시나시과트는 고처리량 스크리닝을 통해 NOsGC 활성화제로 확인되었습니다(197,198). 심각한 저혈압으로 인해 임상 사용이 제한되었습니다. 급성, 보상되지 않은 수축기 심부전으로 입원한 139명의 환자를 대상으로 한 위약 대조 시험에서 시나시구아는 폐 모세혈관 쐐기 압력, 우심방 압력, 폐 혈관 저항 및 전신 혈관 저항을 유의하게 감소시키고 심장 지수를 유의하게 증가시키는 것으로 나타났습니다. 그러나 시간당 200 마이크로그램 이상의 시나시구아트 용량에서는 저혈압 발생이 증가하여 임상시험이 조기에 중단되었습니다(199). 저용량에서 시나시구아는 급성 심부전 환자의 호흡 곤란이나 심장 지수를 개선하지 않고 전신 혈압을 낮추는 것으로 나타났기 때문에 이 환자군에서는 사용이 제한됩니다(200). 개발 중인 또 다른 NOsGC 활성화제는 아타시구아트입니다(174).

또 다른 종류의 NOsGC-cGMP 경로 조절제는 포스포디에스테라입니다. 이 효소는 cGMP의 포스포디에스테르 결합을 가수분해하여 경로를 억제합니다(174,201). 현재 임상에서 사용되는 포스포디에스테라아제 5 억제제는 실데나필, 바데나필, 타다라필, 아바나필 등 4가지가 있으며, 이 중 실데나필은 cGMP 분해를 억제하는 효과가 있습니다. 이 네 가지 모두 발기부전 치료제로 승인되었습니다. 실데나필과 타다라필은 폐동맥 고혈압에도 사용되며, 타다라필은 양성 전립선 비대증에도 사용하도록 승인되었습니다(174). 비선택적 포스포디에스테라아제 및 cGMP 선택적 포스포디에스테라아제(포스포디에스테라아제 5, 포스포디에스테라아제 6, 포스포디에스테라아제 9) 억제제를 포함한 추가적인 포스포디에스테라아제 억제제 개발을 위한 연구가 진행 중입니다(174).

 

마지막으로, 위에서 설명한 바와 같이, 장내 질산염 순환(질산염-아질산염-NO 경로)은 식이 무기 질산염 섭취에서 파생되는 NO의 공급원입니다(37,38,202). 이 경로에서 NO의 생성은 저산소증과 산증에 의해 강화됩니다(203,204). 따라서 특히 좌심실 박출률이 보존된 심부전 환자에서 운동 능력을 개선하기 위해 무기 질산염을 사용하는 연구에 관심이 있습니다(202). 또한 심부전, 폐고혈압, 고혈압, 비만 및 기타 심혈관 질환 상태에서 마이크로바이옴과 질산염-아질산염-NO 경로를 조절할 수 있는 프리바이오틱스, 프로바이오틱스 및 항균제와 같은 치료 옵션을 탐색하기 위한 연구가 진행 중입니다(38).

 

 

Conclusion

The use of nitrates in cardiovascular disease has a long and storied history. They continue to play a major role in current clinical practice to improve symptoms despite the paucity of evidence of benefit on hard clinical endpoints. As research and development of new ways to modulate the NO-sGC-cGMP pathway continue, it may be time to revisit the study of nitrates in large, prospective clinical trials in the percutaneous coronary intervention era.

 

 

Perspectives.

Nitric oxide is an important biological effector with roles in vasodilation, cell permeability, platelet function, inflammation, and other vascular processes. The organic nitrates, as sources of nitric oxide, are commonly used in the treatment of cardiovascular disease, but clinical data limit their use primarily to the treatment of angina. As research and development of new ways to modulate the NO-sGC-cGMP pathway continue, it may be time to revisit the study of nitrates in large, prospective clinical trials in the percutaneous coronary intervention era.

 

결론
심혈관 질환에서 질산염의 사용은 오랜 역사를 가지고 있습니다. 질산염은 엄격한 임상 평가지표에 대한 혜택의 증거가 부족함에도 불구하고 현재 임상에서 증상을 개선하는 데 중요한 역할을 계속하고 있습니다. NO-sGC-cGMP 경로를 조절하는 새로운 방법에 대한 연구와 개발이 계속됨에 따라 경피적 관상동맥 중재술 시대의 대규모 전향적 임상시험에서 질산염 연구를 다시 검토해야 할 때가 되었습니다.


관점.
산화질소는 혈관 확장, 세포 투과성, 혈소판 기능, 염증 및 기타 혈관 과정에 중요한 역할을 하는 중요한 생물학적 이펙터입니다. 산화질소의 공급원인 유기 질산염은 심혈관 질환 치료에 일반적으로 사용되지만, 임상 데이터에 따르면 주로 협심증 치료에만 제한적으로 사용되고 있습니다. NO-sGC-cGMP 경로를 조절하는 새로운 방법에 대한 연구와 개발이 계속됨에 따라 경피적 관상동맥 중재술 시대의 대규모 전향적 임상시험에서 질산염 연구를 다시 검토해야 할 때가 되었습니다.

 

Acknowledgments

Funding: This work was supported in part by NIH grants HL61795 and GM107618 to J.L. The authors have no relationship with industry relevant to this work.

The authors wish to thank Ms. Stephanie Tribuna for expert technical assistance. This work was supported in part by NIH grants HL61795 and GM107618 to J.L.

AbbreviationsALDH-2

Aldehyde dehydrogenase-2

Ca2+

Calcium ion

CAV1

Caveolin-1

cAMP

Cyclic adenosine monophosphate

cGMP

Cyclic guanosine monophosphate

cGK-I

Cyclic guanosine monophosphate-dependent protein kinase I

iNOS

Cytokine-inducible NOS

Cyt Ox

Cytochrome c oxidase

P450

Cytochrome P450 enzyme(s)

eNOS

Endothelial nitric oxide synthase

EDRF

Endothelium-derived relaxing factor

eNOS

Endothelial NO synthase

GDN

1,2-glyceryl dinitrate

GMN

1,2-glyceryl mononitrate

GTN

Glyceryl trinitrate (nitroglycerin)

GTP

Guanosine triphosphate

GMP

Guanosine monophosphate

H+

Hydrogen ion

NO3−

Inorganic nitrate

NO2−

Inorganic nitrites

ISDN

Isosorbide dinitrate

ISDM

Isosorbide mononitrate

MLC

Myosin light chain

MLCK

Myosin light-chain kinase

MLCP

Myosin-light-chain phosphatase

nNOS

Neuronal NOS

NO

Nitric oxide

NOx

Nitrogen oxides

NOS

NO synthase

NONOates

N-diazeniumdiolates

NT-proBNP

N-terminal pro-B-type natriuretic peptide

PEDN

Pentaerythrityl dinitrate

PEMN

Pentaerythrityl mononitrate

PETN

Pentaerythrityl tetranitrate

PETriN

Pentaerythrityl trinitrate

PDE

Phosphodiesterase

MLC-Pi

Phosphorylated myosin light chain

sGC

Soluble gyanylyl cyclase

BH4

Tetrahydro-L-biopterin

VEGF

Vascular endothelial growth factor

XO

Xanthine oxidase

Footnotes

Publisher's Disclaimer: This is a PDF file of an unedited manuscript that has been accepted for publication. As a service to our customers we are providing this early version of the manuscript. The manuscript will undergo copyediting, typesetting, and review of the resulting proof before it is published in its final citable form. Please note that during the production process errors may be discovered which could affect the content, and all legal disclaimers that apply to the journal pertain.

References

  • 1.Steinhorn BS, Loscalzo J, Michel T. Nitroglycerin and Nitric Oxide--A Rondo of Themes in Cardiovascular Therapeutics. N Engl J Med. 2015;373:277–80. doi: 10.1056/NEJMsr1503311. [DOI] [PMC free article] [PubMed] [Google Scholar]
다음검색
현재 게시글 추가 기능 열기

댓글

댓글 리스트
맨위로

카페 검색

카페 검색어 입력폼