CAFE

생리학, 생화학

Re: ATP/ADP Ratio .. 2015

작성자문형철|작성시간25.04.25|조회수100 목록 댓글 0

 

 

Mitochondrion

. Author manuscript; available in PMC: 2015 Nov 1.

Published in final edited form as: Mitochondrion. 2014 Sep 16;19PA:78–84. doi: 10.1016/j.mito.2014.09.002

 

ATP/ADP Ratio, the Missed Connection between Mitochondria and the Warburg Effect

 

Eduardo N Maldonado 1,2,4, John J Lemasters 1,2,3,4,5,*

  • Author information
  • Article notes
  • Copyright and License information

PMCID: PMC4254332  NIHMSID: NIHMS635345  PMID: 25229666

The publisher's version of this article is available at Mitochondrion

 

Abstract

Non-proliferating cells generate the bulk of cellular ATP by fully oxidizing respiratory substrates in mitochondria. Respiratory substrates cross the mitochondrial outer membrane through only one channel, the voltage dependent anion channel (VDAC). Once in the matrix, respiratory substrates are oxidized in the tricarboxylic acid cycle to generate mostly NADH that is further oxidized in the respiratory chain to generate a proton motive force comprised mainly of membrane potential (ΔΨ) to synthesize ATP. Mitochondrial ΔΨ then drives release of ATP−4 from the matrix in exchange for ADP−3 in the cytosol via the adenine nucleotide translocator (ANT) located in the mitochondrial inner membrane. Thus, mitochondrial function in non-proliferating cells drives a high cytosolic ATP/ADP ratio, essential to inhibit glycolysis. By contrast, the bioenergetics of the Warburg phenotype of proliferating cells is characterized by enhanced aerobic glycolysis and suppression of mitochondrial metabolism. Suppressed mitochondrial function leads to lower production of mitochondrial ATP and hence lower cytosolic ATP/ADP ratios that favor enhanced glycolysis. Thus, cytosolic ATP/ADP ratio is a key feature that determines if cell metabolism is predominantly oxidative or glycolytic. Here, we describe two novel mechanisms to explain the suppression of mitochondrial metabolism in cancer cells: the relative closure of VDAC by free tubulin and inactivation of ANT. Both mechanisms contribute to low ATP/ADP ratios that activate glycolysis.

 

초록

 

비증식 세포는 

미토콘드리아에서 호흡 기질을 완전히 산화시켜 

세포 내 ATP의 대부분을 생성합니다. 

 

호흡 기질은 

미토콘드리아 외막을 통과하는 유일한 채널인 전압 의존성 아ニオン 채널(VDAC)을 통해 이동합니다. 

 

미토콘드리아 내막에 들어간 호흡 기질은 

트리카르복실산 회로를 통해 주로 NADH로 산화되며, 

이는 호흡 사슬에서 추가로 산화되어 주로 막 전위(ΔΨ)로 구성된 

프로톤 동력(proton motive force)을 생성하여 ATP를 합성합니다. 

 

미토콘드리아 ΔΨ는 

미토콘드리아 내막에 위치한 아데닌 핵산 운반체(ANT)를 통해 

세포질의 ADP-3와 교환하여 ATP-4를 방출합니다. 

 

따라서, 

비증식 세포에서 미토콘드리아 기능은 

높은 세포질 ATP/ADP 비율을 유지하여 

글리코시스를 억제하는 데 필수적입니다. 

 

반면, 

증식 세포(Cancer cell)의 워버그 현상의 생체 에너지학은 

강화된 산소 의존성 글리코시스 및 미토콘드리아 대사 억제로 특징지어집니다. 

 

미토콘드리아 기능 억제는 

미토콘드리아 ATP 생산 감소로 이어지며, 

이는 세포질 ATP/ADP 비율 감소로 이어져 글리코시스 강화에 유리합니다. 

 

따라서 

세포질 ATP/ADP 비율은 

세포 대사가 주로 산화적 또는 당분해적임을 결정하는 핵심 특징입니다. 

 

본 연구에서는 

암 세포에서 미토콘드리아 대사 억제를 설명하는 두 가지 새로운 메커니즘을 제시합니다: 

 

자유로운 투불린에 의한 VDAC의 상대적 폐쇄와 ANT의 비활성화입니다. 

두 메커니즘은 모두 낮은 ATP/ADP 비율을 유발하여 당분해를 활성화합니다.

 

 

Keywords: ANT, ATP/ADP ratio, cancer cells, glycolysis, mitochondria, oxidative phosphorylation, VDAC, Warburg

Introduction

Cellular bioenergetics differs between proliferating and non-proliferating cells. Cancer and other proliferating cells display enhanced aerobic glycolysis even in the presence of physiological oxygen (Harvey, et al., 2002;Warburg, 1956). This phenomenon was first described by Otto Warburg in the early 20th century and causes fully aerobic tumors to produce net lactic acid (Warburg, et al., 1927). Lactic acid is usually an end product of anaerobic glycolysis in the cytosol. In aerobic non-proliferating cells, pyruvate generated by glycolysis is not converted to lactic acid but is instead diverted to mitochondria and oxidized to CO2 and H2O by the tricarboxylic acid cycle and the respiratory chain. Lactic acid generation by non-proliferating tissues generally indicates hypoxia. Thus, lactic acid production by aerobic tumors signifies a fundamentally altered metabolism, including suppressed pyruvate oxidation by mitochondria. Indeed, Warburg originally postulated that tumor cells had a defect in what we now call oxidative phosphorylation.

 

A possible advantage of Warburg metabolism to proliferating cells is that glycolysis furnishes carbon backbones for biomass formation and reductive biosynthesis, whereas oxidative phosphorylation converts glucose and other glycolytic substrates completely to CO2 and H2O (Vander Heiden, et al., 2009;DeBerardinis, et al., 2008). A similar phenomenon occurs in yeast. Grown on a fermentable (glycolytic) substrate like glucose, yeast aerobically generate lactic acid as the end product of glycolysis, which is further metabolized to ethanol. When the fermentable substrate is exhausted or replaced with a non-fermentable substrate like glycerol, a pause in growth occurs as new proteins are expressed, including enzymes of oxidative phosphorylation (diauxic shift) (Galdieri, et al., 2010;Vivier, et al., 1997). Cell proliferation then resumes, but growth is never as rapid as when supported by a fermentable substrate. In a broth, selection is for the most rapidly proliferating cells, and if yeast could grow faster on a non-fermentable substrate, then they would. Arguably then, the Warburg metabolic phenotype favoring more rapid cellular proliferation is why we have beer.

 

서론

 

세포 생체 에너지 대사는

증식 세포와 비증식 세포 사이에서 차이가 있습니다.

 

암 및 기타 증식 세포는

생리적 산소 농도 하에서도 강화된 유산소 당분해(aerobic glycolysis)를 나타냅니다(Harvey, et al., 2002; Warburg, 1956).

 

이 현상은 20세기 초 Otto Warburg에 의해 처음 설명되었으며,

완전히 산소 호흡을 하는 종양이

순수한 젖산을 생성하게 합니다(Warburg, et al., 1927).

 

젖산은 일반적으로 세포질에서 무산소성 당분해의 최종 산물입니다. 산소 존재 하의 비증식 세포에서 당분해로 생성된 피루vate는 젖산으로 전환되지 않고 대신 미토콘드리아로 이동하여 트리카르복실산 회로와 호흡 사슬을 통해 이산화탄소와 물로 산화됩니다. 비증식 조직에서의 젖산 생성 일반적으로 저산소증을 나타냅니다. 따라서 산소 호흡 종양에서의 젖산 생산은 미토콘드리아에서의 피루브산 산화 억제를 포함한 근본적으로 변화된 대사 과정을 의미합니다. 실제로 워버그는 종양 세포가 우리가 현재 산화적 인산화라고 부르는 과정에 결함이 있다고 처음 제안했습니다.

 

Warburg 대사 과정이 증식 세포에 제공하는 잠재적 이점은 글리코lysis가 생물량 형성과 환원 생합성에 필요한 탄소 골격을 공급한다는 점입니다. 반면 산화적 인산화는 포도당 및 기타 글리코lysis 기질을 완전히 이산화탄소와 물로 전환합니다 (Vander Heiden, et al., 2009;DeBerardinis, et al., 2008).

 

효모에서도 유사한 현상이 발생합니다.

 

포도당과 같은 발효 가능한(글리코겐 분해성) 기질에서 자란 효모는

산소 존재 하에서 글리코겐 분해의 최종 산물로 젖산을 생성하며,

이는 추가로 에탄올로 대사됩니다.

 

발효 가능한 기질이 소진되거나 글리세롤과 같은 발효 불가능한 기질로 대체되면,

산화적 인산화 효소를 포함한 새로운 단백질이 발현되면서 성장 중단이 발생합니다(diauxic shift)

(Galdieri, et al., 2010;Vivier, et al., 1997).

 

세포 증식은 다시 시작되지만,

발효 가능한 기질로 지원될 때만큼 빠르게 성장하지 않습니다.

 

배지에서는 가장 빠르게 증식하는 세포가 선택되며,

만약 효모가 비발효 가능한 기질에서 더 빠르게 성장할 수 있다면 그렇게 할 것입니다.

 

따라서

워버그 대사 형질(Warburg metabolic phenotype)이

세포 증식을 촉진하는 것이

맥주가 존재하는 이유라고 주장할 수 있습니다.

 

Metabolite exchange across mitochondrial membranes

Mitochondrial ATP synthesis involves oxidation of pyruvate, glutamine, fatty acids and other respiratory substrates by enzymes of the tricarboxylic acid cycle in the mitochondrial matrix to produce mostly NADH, which is then oxidized by the respiratory chain to generate the protonmotive force (Δp) that drives ATP synthesis from ADP and Pi by the reversible F1FO-ATP synthase (Fig. 1). Δp is comprised of a negative-inside membrane potential (ΔΨ) and an alkaline-inside pH gradient (ΔpH) by the relationship (in mV): Δp = ΔΨ - 59ΔpH. In mammalian cardiomyocytes and hepatocytes, ΔΨ is in the range of -120 mV to -150 mV and ΔpH is 0.6-0.8 pH units (Brand and Nicholls, 2011;Chacon, et al., 1994;Emaus, et al., 1986;Hoek, et al., 1980;Nicholls and Ferguson, 2013;Petit, et al., 1990;Rottenberg, 1975;Santo-Domingo and Demaurex, 2012;Zahrebelski, et al., 1995;Mitchell, 2011). Newly synthetized mitochondrial ATP4− in the matrix then exchanges for cytosolic ADP3− via the adenine nucleotide transporter (ANT), and OH− exchanges for Pi− via the phosphate transporter (PT). Both ANT and PT are located in the mitochondrial inner membrane. Similarly, various respiratory substrates cross the inner membrane via separate dedicated carriers. By contrast, movement of hydrophilic anionic metabolites across the mitochondrial outer membrane occurs exclusively via a single channel - the voltage dependent anion channel (VDAC) (Fig. 1). This review addresses altered roles of VDAC and adenine nucleotide exchange in mitochondrial ATP release to the cytosol of proliferating tumor cells.

 

미토콘드리아 막을 통한 대사산물 교환

 

미토콘드리아 ATP 합성은

미토콘드리아 매트릭스에서 트리카르복실산 회로의 효소에 의해

피루vate, 글루타민, 지방산 및 기타 호흡 기질이 산화되어 주로 NADH를 생성하며,

이 NADH는 호흡 사슬에 의해 산화되어 ADP와 Pi로부터 ATP 합성을 촉진하는

프로톤 동력(Δp)을 생성하는 가역적 F1FO-ATP 합성효소(그림 1)에 의해 구동됩니다.

 

Δp는 음의 내부 막 전위(ΔΨ)와 알칼리성 내부 pH 기울기(ΔpH)로 구성되며,

다음 관계식(mV 단위)으로 표현됩니다: Δp = ΔΨ - 59ΔpH. 포유류 심근 세포와 간세포에서 ΔΨ는 -120 mV에서 -150 mV 사이이며, ΔpH는 0.6-0.8 pH 단위입니다(Brand and Nicholls, 2011;Chacon, et al., 1994;Emaus, et al., 1986;Hoek, et al., 1980;Nicholls and Ferguson, 2013;Petit, et al., 1990;Rottenberg, 1975;Santo-Domingo and Demaurex, 2012;Zahrebelski, et al., 1995;Mitchell, 2011).

 

신규 합성된 미토콘드리아 ATP4−는

매트릭스에서 아데닌 핵산 운반체(ANT)를 통해

세포질의 ADP3−와 교환되며,

OH−는 인산 운반체(PT)를 통해 Pi−와 교환됩니다.

 

ANT와 PT는 모두 미토콘드리아 내막에 위치합니다. 同様に, 다양한 호흡 기질은 별도의 전용 운반체를 통해 내막을 통과합니다. 반면, 친수성 음이온 대사산물의 미토콘드리아 외막을 통한 이동은 단일 채널인 전압 의존성 음이온 채널(VDAC)을 통해 독점적으로 발생합니다(그림 1). 이 리뷰는 증식 중인 종양 세포의 세포질로의 미토콘드리아 ATP 방출에서 VDAC와 아데닌 핵산 교환의 변화된 역할을 다룹니다.

 

Fig. 1. VDAC closure and inactivation of ANT suppress mitochondrial metabolism and activate glycolysis in the Warburg phenomenon.

Open in a new tab

Respiratory substrates, ADP and Pi first cross mitochondrial outer membranes via VDAC and then mitochondrial inner membranes via individual transporters, including the ANT. Respiratory substrates generate mostly NADH, which feeds into the respiratory chain (Complexes I-IV). Electron transfer leads to proton translocation from the matrix into the intermembrane space, generating Δp as oxygen is reduced to water. Protons return into the matrix through the F1-F0-ATP synthase (Complex V) driving synthesis of ATP from ADP and Pi. In aerobic metabolism by non-proliferating differentiated cells (top scheme), newly synthesized ATP exchanges for ADP via ANT and subsequently moves into the cytosol through VDAC. A strongly negative mitochondrial ΔΨ drives ANT-mediated outward electrogenic exchange of ATP−4 for inwardly directed ADP−3, which increases cytosolic relative to mitochondrial ATP/ADP ratios by ~100-fold. In proliferating cells (bottom scheme), high free tubulin causes a relative blockade of VDAC conductance. In addition, eletrogenic ATP/ADP exchange by ANT becomes inactivated and is replaced by electroneutral ATP/ADP exchange likely mediated by the ATP-Mg/Pi carrier. Relative VDAC closure and loss of ANT function together produce global suppression of mitochondrial metabolism and decrease cytosolic ATP/ADP ratios that promote Warburg-type aerobic glycolysis.

 

호흡 기질인 ADP와 Pi는 먼저 VDAC를 통해 미토콘드리아 외막을 통과한 후, ANT를 포함한 개별 운반체를 통해 미토콘드리아 내막을 통과합니다. 호흡 기질은 주로 NADH를 생성하며, 이는 호흡 사슬(복합체 I-IV)로 공급됩니다. 전자 전달은 산소가 물로 환원되는 과정에서 프로톤이 매트릭스에서 인터멤브레인 공간으로 이동하며 Δp를 생성합니다. 양자는 F1-F0-ATP 합성효소(복합체 V)를 통해 ADP와 Pi로부터 ATP 합성을 촉진하며 매트릭스로 돌아갑니다. 비증식성 분화 세포의 산소 호흡 대사(상단 도식)에서 새롭게 합성된 ATP는 ANT를 통해 ADP와 교환된 후 VDAC를 통해 세포질로 이동합니다. 강한 음의 미토콘드리아 ΔΨ는 ANT 매개 외부 전기생성 교환을 통해 ATP−4를 내부로 향한 ADP−3와 교환시켜 세포질 내 ATP/ADP 비율을 미토콘드리아 대비 약 100배 증가시킵니다. 증식 세포(하단 도식)에서는 높은 자유 투불린 농도가 VDAC 전도도를 상대적으로 차단합니다. 또한, ANT에 의한 전기적 ATP/ADP 교환이 비활성화되고, ATP-Mg/Pi 운반체에 의해 매개되는 전기 중성 ATP/ADP 교환으로 대체됩니다. VDAC의 상대적 폐쇄와 ANT 기능의 상실은 미토콘드리아 대사 억제를 유발하며, 세포질 ATP/ADP 비율을 감소시켜 워버그형 유산소 당분해(Warburg-type aerobic glycolysis)를 촉진합니다.

 

ANT catalyzes an electrogenic molecule for molecule exchange of ATP4− for ADP3−. Because of the highly negative mitochondrial membrane potential (ΔΨ), ANT acts as a secondary active transport system that pumps ATP4− out and ADP3− into mitochondria. Consequently, ATP/ADP ratios can become 50 to 100 times higher in the cytosol than in the mitochondrial matrix in cells with active aerobic mitochondrial metabolism, such as neurons, cardiomyocytes and hepatocytes (Klingenberg, 2008). High cytosolic ATP/ADP ratios as a consequence of aerobic mitochondrial metabolism and electrogenic ANT exchange suppress glycolysis through inhibition of phosphofructokinase-1 among other possible mechanisms (Fig. 1) (Hers and Van, 1982;Mor, et al., 2011). However, when mitochondrial ATP synthesis becomes compromised as during hypoxia/ischemia, ATP/ADP ratios drop dramatically, which markedly stimulates glycolysis to generate ATP anaerobically.

In proliferating cells, low ATP/ADP ratios are necessary to maintain enhanced glycolysis, which can only occur if mitochondrial metabolism is suppressed or altered. Although considerable research has been devoted to understanding the upregulation of genes and enzymes involved in the glycolytic pathway of cancer cells, much less is known about the basis for mitochondrial metabolic changes in the Warburg effect. Moreover, the ATP/ADP ratio has not been considered a key component in the Warburg metabolism of proliferating cells.

 

Here, we review evidence that relative closure of VDAC in cancer cells limits access of respiratory substrates and ADP to the matrix, thus decreasing ATP synthesis. We also discuss recent findings that ANT in cancer cells does not exchange ATP for ADP as occurs in non-proliferating cells. Rather, ATP appears to move non-electrogenically via another exchanger, possibly the ATP-Mg/Pi carrier (Joyal and Aprille, 1992;Fiermonte, et al., 2004;Palmieri, 2012). Suppressed mitochondrial function by VDAC closure combined with non-electrogenic ATP-ADP exchange acts to maintain a lower ATP/ADP ratio that is stimulatory of glycolysis. Thus, changes of activity of both VDAC and ANT contribute the aerobic glycolytic Warburg metabolic phenotype of cancer cells.

 

ANT는 ATP4−와 ADP3− 사이의 분자 간 교환을 촉매하는 전기생성 분자입니다. 미토콘드리아 막 전위(ΔΨ)가 매우 음의 값을 갖기 때문에, ANT는 ATP4−를 미토콘드리아 밖으로 펌핑하고 ADP3−를 미토콘드리아 안으로 펌핑하는 이차적 활성 수송 시스템으로 작용합니다. 결과적으로, 활성 산소 호흡을 하는 미토콘드리아 대사 활동을 가진 세포(예: 신경세포, 심근세포, 간세포)에서는 세포질 내 ATP/ADP 비율이 미토콘드리아 매트릭스보다 50~100배 더 높을 수 있습니다(Klingenberg, 2008). 호기성 미토콘드리아 대사 및 전기적 ANT 교환으로 인한 높은 세포질 ATP/ADP 비율은 인산프루토키나제-1의 억제를 통해 글리코시스를 억제하는 등 다양한 메커니즘을 통해 작용합니다(Fig. 1) (Hers and Van, 1982;Mor, et al., 2011). 그러나 저산소증/허혈과 같은 조건에서 미토콘드리아 ATP 합성이 손상되면 ATP/ADP 비율이 급격히 감소하며, 이는 무산소 조건에서 ATP를 생성하기 위해 글리코시스를 크게 자극합니다.

 

증식 중인 세포에서 낮은 ATP/ADP 비율은 강화된 글리코겐을 유지하기 위해 필수적이며, 이는 미토콘드리아 대사가 억제되거나 변화될 때만 발생할 수 있습니다. 암 세포의 글리코겐 경로에 관여하는 유전자와 효소의 발현 증가를 이해하기 위해 많은 연구가 진행되었지만, 워버그 효과에서 미토콘드리아 대사 변화의 기반에 대한 지식은 여전히 부족합니다. 또한 ATP/ADP 비율은 증식 중인 세포의 워버그 대사에서 핵심 구성 요소로 고려되지 않았습니다.

 

본 연구에서는 암 세포에서 VDAC의 상대적 폐쇄가 호흡 기질과 ADP의 매트릭스 접근을 제한하여 ATP 합성을 감소시킨다는 증거를 검토합니다. 또한 암 세포에서 ANT가 비증식 세포에서 발생하는 것처럼 ATP를 ADP와 교환하지 않는다는 최근 연구 결과를 논의합니다. 대신 ATP는 다른 교환체, 아마도 ATP-Mg/Pi 운반체(Joyal and Aprille, 1992;Fiermonte, et al., 2004;Palmieri, 2012)를 통해 비전기적 방식으로 이동하는 것으로 보입니다. VDAC 폐쇄로 인한 미토콘드리아 기능 억제와 비전기적 ATP-ADP 교환이 결합되어 낮은 ATP/ADP 비율을 유지하며, 이는 글리코lysis를 촉진합니다. 따라서 VDAC와 ANT의 활성 변화는 암 세포의 산소 의존적 글리코lysis 워버그 대사 형성에 기여합니다.

 

Energy conversion in non-proliferating cells

In non-proliferating cells, most ATP is formed in the mitochondrial matrix, a highly regulated microenvironment limited by the mitochondrial inner membrane and separated from the cytosol. Mitochondria oxidize respiratory substrates and produce ATP in response to the demand imposed by ATP-consuming reactions in the cytosol. Hence, mitochondria couple an input and an output. The input comprises oxidizable substrates (pyruvate, glutamine, fatty acids and other respiratory substrates), O2, ADP and Pi. Since O2 is the final electron acceptor of the respiratory chain, O2 consumption inhibitable by respiratory chain inhibitors (e.g., cyanide, myxothiazol, rotenone) is a quantitative measurement of mitochondrial respiration in intact cells. In vertebrates, blood flow through a closed circulation fine tunes delivery of O2 and nutrients to match dynamically the energy and metabolic demands of tissues.

 

The output of mitochondrial energy conversion is ATP, and the free energy made available by ATP hydrolysis to ADP and Pi is the phosphorylation potential (ΔGp = ΔGP°’ + RT ln([ATP]/[ADP][Pi]), where ΔGP° is the standard free energy change of ATP hydrolysis). Since ΔΨ drives mitochondrial ATP-ADP exchange via the electrogenic ANT and ΔpH drives OH−-Pi exchange by the PT, ΔGP in the cytosol becomes amplified relative to the mitochondrial matrix by up to the energetic equivalent of Δp (15-20 kJ/mol). By generating a 33% greater energetic punch to ATP hydrolysis, such ΔGP amplification represents an important advantage of mitochondrial metabolism compared to that of prokaryotes (Lemasters, 1981). This higher ΔGP also exerts a strong brake on glycolysis.

 

비증식 세포에서의 에너지 전환

비증식 세포에서 대부분의 ATP는 미토콘드리아 내막에 의해 제한되고 세포질과 분리된 고도로 조절된 미세환경인 미토콘드리아 매트릭스에서 생성됩니다. 미토콘드리아는 세포질에서 ATP를 소비하는 반응에 의해 부과된 수요에 대응하여 호흡 기질을 산화시키고 ATP를 생성합니다. 따라서 미토콘드리아는 입력과 출력을 연결합니다. 입력은 산화 가능한 기질(피루vate, 글루타민, 지방산 및 기타 호흡 기질), O₂, ADP 및 Pi로 구성됩니다. O₂는 호흡 사슬의 최종 전자 수용체이므로, 호흡 사슬 억제제(예: 시안화물, 미크소티아졸, 로테논)에 의해 억제될 수 있는 O₂ 소비는 완전한 세포에서 미토콘드리아 호흡의 정량적 측정입니다. 척추동물에서 폐쇄 순환을 통해 혈액이 흐르며, 이는 조직의 에너지 및 대사 요구에 동적으로 맞추어 산소와 영양소의 공급을 미세 조정합니다.

 

미토콘드리아 에너지 전환의 출력은 ATP이며, ATP 가수분해로 ADP와 Pi로 전환될 때 생성되는 자유 에너지는 인산화 잠재력(ΔGp = ΔGP°' + RT ln([ATP]/[ADP][Pi]), 여기서 ΔGP°는 ATP 가수분해의 표준 자유 에너지 변화)입니다. ΔΨ는 전기적 ANT를 통해 미토콘드리아 ATP-ADP 교환을 촉진하고, ΔpH는 PT를 통해 OH−-Pi 교환을 촉진합니다. 이로 인해 세포질의 ΔGP는 미토콘드리아 매트릭스 대비 Δp(15-20 kJ/mol)에 해당하는 에너지 등가물로 증폭됩니다. ATP 가수분해에 33% 더 큰 에너지적 충격을 가함으로써, 이러한 ΔGP 증폭은 미토콘드리아 대사 과정이 원핵생물(Lemasters, 1981)에 비해 갖는 중요한 장점을 나타냅니다. 이 높은 ΔGP는 또한 글리코lysis에 강한 제동 효과를 미칩니다.

 

Energy conversion in cancer cells

The ATP yield per mole of glucose is much lower for glycolysis compared to mitochondrial oxidative phosphorylation (2 moles of ATP vs. ~35 moles of ATP per mole of glucose, respectively). The lower efficiency of ATP generation by glycolysis is offset in cancer cells by increased expression‎ of enzymes involved in the glucose catabolism. Although Warburg proposed that mitochondria are damaged in cancer cells and even that mitochondrial damage might be the origin of cancer (Warburg, 1956), numerous studies document that mitochondria isolated from tumor cells can catalyze oxidative phosphorylation effectively, as assessed by ΔΨ formation, respiratory control ratios and activity of respiratory chain components (Nakashima, et al., 1984;Mathupala, et al., 2010a;Singleterry, et al., 2014). Mitochondria also contribute to some extent to ATP generation in cancer cells with the relative contribution differing between cell lines but being consistently much lower than in non-proliferating cells (Griguer, et al., 2005;Moreno-Sanchez, et al., 2007;Zu and Guppy, 2004). Overall, glycolysis contributes to 50 to 70% of total ATP production in cancer cells with the remainder contributed by mitochondrial oxidation of pyruvate, glutamine and fatty acids (DeBerardinis, et al., 2008;Vander Heiden, et al., 2009Mathupala, et al., 2010).

 

암 세포에서의 에너지 전환

글루코스 1몰당 ATP 생성량은 글리코lysis에 비해 미토콘드리아 산화 인산화(ATP 2몰 vs. 약 35몰)에서 훨씬 낮습니다(각각). 글리코lysis를 통한 ATP 생성 효율의 저하는 암 세포에서 글루코스 분해에 관여하는 효소의 발현 증가로 보상됩니다. Warburg는 암 세포에서 미토콘드리아가 손상되며 심지어 미토콘드리아 손상이 암의 원인이 될 수 있다고 제안했습니다(Warburg, 1956), 수많은 연구에서 종양 세포에서 분리된 미토콘드리아가 ΔΨ 형성, 호흡 조절 비율 및 호흡 사슬 구성 요소의 활성을 통해 평가된 산화적 인산화 반응을 효과적으로 촉매할 수 있음을 입증했습니다(Nakashima, et al., 1984; Mathupala, et al., 2010a; Singleterry, et al., 2014). 미토콘드리아는 암 세포의 ATP 생성에도 일정 부분 기여하지만, 세포 라인에 따라 상대적 기여도가 다르며 비증식 세포에 비해 일관되게 훨씬 낮습니다(Griguer, et al., 2005;Moreno-Sanchez, et al., 2007;Zu and Guppy, 2004). 전체적으로, 암 세포에서 ATP 생산의 50~70%는 글리코lysis에 의해 기여되며, 나머지는 미토콘드리아에서의 피루vate, 글루타민 및 지방산의 산화에 의해 기여됩니다 (DeBerardinis, et al., 2008;Vander Heiden, et al., 2009; Mathupala, et al., 2010).

 

Voltage dependent anion channel and Warburg metabolism

Metabolites that enter and leave mitochondria for oxidative phosphorylation and other matrix reactions must cross both mitochondrial membranes. Non-polar compounds like oxygen and short chain fatty acids are bilayer-permeant and cross both mitochondrial membranes by diffusion. For polar metabolites, numerous specific transporters in the inner membrane facilitate transport into and out of the matrix space. By contrast, movement of polar metabolites across the outer membrane occurs through one common channel, VDAC.

VDAC, first discovered from Paramecium aurelia and found in all eukaryotic cells, is the most abundant protein in the mitochondrial outer membrane (Sampson, et al., 1997). VDAC in humans and mice comprises three isoforms, VDAC1, VDAC2 and VDAC3, with a molecular mass of approximately 30 kDa and a high degree of sequence homology (Blachly-Dyson and Forte, 2001;Colombini, 2004). VDAC1 and VDAC2 are the most abundant isoforms in most tissues and tumors, except for testis where VDAC3 is most abundant (Sampson, et al., 2001).

As determined by NMR and X-ray crystallography, VDAC1 forms barrels in the lipid bilayer comprised of 19 beta strands, but this non-native structure is disputed by a model suggesting that functional VDAC forms only 13 beta-strands (Bayrhuber, et al., 2008;Colombini, 2009;Hiller, et al., 2008;Ujwal, et al., 2008). Recently, the structure of VDAC2 was resolved showing a similar 19-strand beta barrel (Schredelseker, et al., 2014). The wall of the beta barrel of about 1 nm in thickness surrounds an aqueous channel with an internal diameter or 2.5 nm in the open state and about 1.8 nm in the closed state. An N-terminal alpha-helix lies inside the pore parallel to the membrane plane, which is important for regulation of the flux of metabolites through the channel (Choudhary, et al., 2010;Mannella, 1998;Teijido, et al., 2012). In the open state, solutes up to ~5 kDA can permeate freely through VDAC (Colombini, 1980;Colombini, et al., 1987). In the closed state, most anionic metabolites, including respiratory substrates, creatine phosphate, adenine nucleotides and Pi, cannot cross through VDAC, although small ions like K+, Na+, Ca+2 and Cl− remain permeant (Tan and Colombini, 2007). Since VDAC is the only channel allowing flux of metabolites through the mitochondrial outer membrane, its conductance can control mitochondrial metabolism globally and modulate ATP delivery to the cytosol (Lemasters and Holmuhamedov, 2006). Thus, VDAC opening and closing correspondingly increase and decrease mitochondrial energy conversion. In this way, relative closure of VDAC limits mitochondrial oxidative phosphorylation and lowers cytosolic ATP/ADP ratios to favor the aerobic glycolysis of the Warburg phenomenon, which is the metabolic signature of both normal proliferating cells and malignant cells.

VDAC is gated by voltage with half maximal closure at ±50 mV. Whether ΔΨ closes VDAC in intact cells is not clear. A report of a ΔpH across the outer membrane implies a Donnan potential of ~40 mV, which might be enough to gate VDAC (Porcelli, et al., 2005). Donnan potentials depend on the asymmetrical distribution of non-permeant charged molecules, mainly proteins, and the magnitude of any Donnan potential forming is controversial because charged macromolecules reside on both sides of the outer membrane. Other factors also regulate VDAC conductance, including glutamate, protein kinase A, glycogen synthase 3β, hexokinase II, NADH, acetaldehyde, bcl2 family members, ethanol and free tubulin (Azoulay-Zohar, et al., 2004;Das, et al., 2008;Gincel, et al., 2000;Lee, et al., 1994;Rostovtseva, et al., 2008;Vander Heiden, et al., 2000;Vander Heiden, et al., 2001Holmuhamedov, et al., 2012;Lemasters, et al., 2012).

Voltage dependent anion channel and mitochondrial metabolism in tumor cells

Mitochondrial ΔΨ is an indicator of mitochondrial metabolism both in proliferating and non-proliferating cells. ΔΨ formation depends on respiration or, alternatively, can be supported by hydrolysis of ATP by the mitochondrial F1FO-ATP synthase acting in reverse (Maldonado, et al., 2010). For example during anoxia, ischemia or respiratory inhibition, ΔΨ can be maintained as long as glycolysis can provide ATP (Nieminen, et al., 1994;Zhang and Lemasters, 2013). To collapse mitochondrial ΔΨ, respiration and ATP supply to mitochondria must be inhibited simultaneously, as with myxothiazol (Complex III respiratory inhibitor) and oligomycin (ATP synthase inhibitor) (Maldonado, et al., 2010).

Free tubulin is an important endogenous regulator of VDAC that induces VDAC closure both in VDAC inserted into lipid bilayers and in isolated mitochondria (Rostovtseva, et al., 2008). In cancer cells such as HepG2 human hepatoma cells, free to polymerized tubulin ratios are high compared to non-transformed hepatocytes. Ratios of free tubulin to polymerized tubulin can be manipulated experimentally with microtubule destabilizers (colchicine, nocodazole) and stabilizers (paclitaxel) to show that mitochondrial ΔΨ in tumor cells increases and decreases as free tubulin decreases and increases. By contrast in hepatocytes with already low free tubulin, microtubule stabilization does not increase ΔΨ, whereas microtubule destabilization to increase free tubulin causes a decline of ΔΨ. Overall, ΔΨ inversely correlates with free to polymerized tubulin ratios. These findings support the conclusion that inhibition of VDAC conductance by free tubulin suppresses ΔΨ formation in intact tumor cells. In non-transformed cells with low free tubulin, such as hepatocytes but presumably other highly aerobic cell types as well, VDAC is constitutively open but may be closed by increased free tubulin (Maldonado, et al., 2010). Tubulin control of VDAC conductance is further regulated by protein kinases. For example, protein kinase A agonists promote VDAC closure and a decrease of ΔΨ, whereas antagonists decrease tubulin-dependent VDAC closure and the depolarizing effects of high tubulin in intact cells (Maldonado, et al., 2010;Sheldon, et al., 2011).

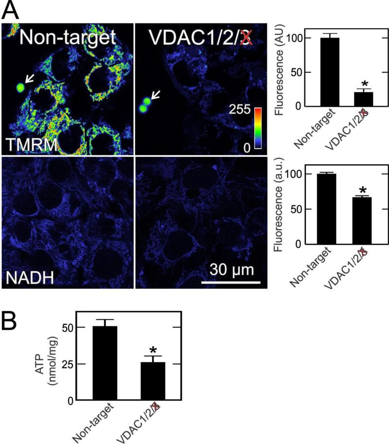
Importantly, VDAC conductance is not completely shut down in tumor cells. Single and double siRNA knockdowns of the three VDAC isoforms in all possible combinations reveal that all VDAC isoforms contribute to maintenance of mitochondrial ΔΨ but that VDAC3 contributes to the greatest extent. As shown in Fig. 2, VDAC3 knockdown decreases uptake of the ΔΨ-indicating fluorophore, tetramethylrhodamine methylester (TMRM), by ~80%. VDAC3 knockdown also decreases by a third the blue autofluorescence of mitochondrial NAD(P)H, a measure of respiratory substrate delivery to mitochondria. Total cellular ATP also decreases by half after VDAC3 knockdown (Fig. 2). Because ADP increases after VDAC3 knockdown (not shown), ATP/ADP decreases even more. These findings illustrate the importance of VDAC, especially VDAC3, in modulating mitochondrial bioenergetics status (Maldonado, et al., 2013).

Fig 2. VDAC3 knockdown decreases mitochondrial membrane potential, NADH and ATP in HepG2 cells.

Open in a new tab

In A, HepG2 hepatoma cells were transfected with non-target siRNA and siRNA against VDAC3. After 48 h, ΔΨ-indicating TMRM and mitochondrial NAD(P)H-indicating blue autofluorescence were imaged by confocal and multiphoton microscopy, respectively. Note the decrease of TMRM fluorescence and autofluorescence after VDAC3 knockdown, which is quantified in the right panels. Arrows identify 4-μm fiduciary fluorescent beads. In B, total cellular ATP is shown under the same conditions. *, p<0.05. Adapted from (Maldonado, et al., 2013).

When specific VDAC isoforms are inserted into planar lipid bilayers, free tubulin inhibits conductance of VDAC1 and VDAC2 but not that of VDAC3 (Maldonado, et al., 2013). This observation accounts for why in tumor cells VDAC3 is most important of the three isoforms for ΔΨ formation, because high free tubulin inhibits VDAC1 and VDAC2 but not VDAC3. Although VDAC3 is the least abundant isoform, its resistance to inhibition by tubulin makes VDAC3 the most important isoform for ΔΨ formation and other indices of mitochondrial function in unperturbed tumor cells. Nonetheless when tubulin decreases, VDAC1 and VDAC2 conductance increases to upregulate ΔΨ and other aspects of mitochondrial metabolism. Interestingly, erastin, a compound that interacts with VDAC (Yagoda, et al., 2007), blocks and reverses mitochondrial depolarization after microtubule destabilizers in intact cells. This effect is accounted for by the fact that erastin antagonizes tubulin-induced VDAC blockage in planar bilayers. Overall, free tubulin inhibits VDAC1/2 and limits mitochondrial metabolism in tumor cells, thus decreasing ATP/ADP and contributing to the Warburg phenomenon (Fig. 1). Reversal of tubulin-dependent VDAC inhibition by erastin antagonizes Warburg metabolism and restores non-Warburg oxidative mitochondrial metabolism (Maldonado, et al., 2013).

An intriguing question concerns the broader, biologic role of tubulin-dependent inhibition of VDAC. In yeast, aerobic glycolysis supports a higher rate of cell proliferation than aerobic oxidative phosphorylation. Moreover, rapidly dividing cells must maintain a free tubulin reserve for spindle formation at metaphase. Thus, high free tubulin is characteristic of cell proliferation. Although Warburg-type aerobic glycolysis fosters greater proliferation and biomass formation, at mitosis the energy-demanding events of chromosome separation and cytokinesis create an acute need for ATP. As the spindle apparatus forms in prophase, microtubules assemble and free tubulin decreases. Consequently, VDAC inhibition by tubulin is relieved, which turns on aerobic ATP-generating mitochondrial metabolism. In this way, rapidly proliferating cells may transiently suspend Warburg-type aerobic glycolysis in favor of oxidative phosphorylation to meet the uniquely high bioenergetic demands of cells at metaphase. Afterwards, as microtubules of the spindle apparatus depolymerize during telophase, free tubulin again increases and Warburg metabolism becomes restored (Lemasters, et al., 2012).

Adenine nucleotide translocator

Approximately 20 carriers mediate flux of anionic metabolites through the mitochondrial inner membrane whose activities are well characterized in isolated mitochondria and/or reconstituted liposomes (Palmieri, 2012). Most carriers belong to the SLC25 family of nuclear-encoded transporters, also known as the mitochondrial carrier family (Walker and Runswick, 1993). ADP/ATP transport through the inner membrane is catalyzed by ANT, the most abundant inner membrane protein on a molar basis accounting for about 10% of the total. Exchange of ADP and ATP between the matrix and intermembrane space is highly selective and occurs on a 1:1 molar ratio that maintains the adenine nucleotide pool in the matrix constant. ANT translocates specifically free ADP−3 and ATP−4. AMP and Mg+2 complexes of ADP and ATP are not transported by ANT (Klingenberg, 1989;Klingenberg, 2008).

ANT is an electrogenic transporter that exchanges ADP−3 for ATP−4. As a consequence during each cycle of ATP release and ADP uptake, one negative charge is expelled from the matrix to the cytosol. Thus, the negative mitochondrial ΔΨ drives ATP release and ADP uptake such that ATP/ADP and ΔGp are greater in the cytosol than the matrix (Kawamata, et al., 2010;Klingenberg, 2008). In humans, ANT has 4 isoforms, ANT1 through ANT4, that are encoded by different nuclear genes (Palmieri, 2012). The tissue distribution of the isoforms differs from tissue to tissue: ANT1 is expressed in skeletal muscles, heart and brain, ANT2 is expressed mainly in liver and in proliferating tissues, and ANT3 is ubiquitous and expressed at low levels (Stepien, et al., 1992;Chevrollier, et al., 2005). ANT4, recently discovered in humans, is found mainly in liver, testis and brain (Dolce, et al., 2005).

ANT2 expressed in proliferating cells, such as lymphocytes and tumor cells, is considered a marker of cell proliferation, and most non proliferating tissues with the exception of liver have low or very low expression‎ of ANT2 (Barath, et al., 1999;Battini, et al., 1987). In tumor cell lines originating from colon (HT29), breast (MCF7) and liver (HepG2), ANT2 mRNA is more abundant than ANT1 (Giraud, et al., 1998). Increased ANT2 expression‎ is also reported for cancers of the bladder, thyroid gland, lung, ovary, breast and testis (Le, et al., 2006).

In yeast, two isoforms of ANT, AAC1 and AAC2, are expressed only under aerobic conditions, whereas AAC3, the equivalent of ANT2 in mammalian cells, is expressed exclusively during anaerobiosis (Kolarov, et al., 1990;Lawson and Douglas, 1988). AAC3 is essential to maintain yeast cell proliferation on a fermentable substrate, which led to the hypothesis that the AAC3 isoform imports glycolytic ATP into mitochondria to support the anabolic functions of mitochondria (Drgon, et al., 1991). In mice, ANT2 deficiency is embryonically lethal, whereas ANT1 disruption causes mitochondrial myopathy in viable offspring (Kokoszka, et al., 2004).

Adenine nucleotide translocator and mitochondrial membrane potential

Carboxyatractyloside and bongkrekic acid inhibit mitochondrial ATP/ADP exchange by binding respectively to different inhibitory sites on the intermembranous and matrix sides of ANT. Both ANT inhibitors block ADP-stimulated respiration in isolated mitochondria similarly to oligomycin, the F1FO-ATP synthase inhibitor. In intact rat hepatocytes, respiratory inhibition by myxothiazol only slightly decreases ΔΨ, measured by TMRM uptake. Maintenance of ΔΨ despite respiratory inhibition is due to ATP hydrolysis by the F1FO-ATP synthase working in reverse, since subsequent oligomycin addition leads to complete collapse of ΔΨ. Similarly, carboxyatractyloside and bongkrekic acid collapse ΔΨ in myxothiazol-treated hepatocytes, signifying that cytosolic ATP enters mitochondria by ANT to be hydrolyzed by the F1FO-ATP synthase (Maldonado et al., 2013).

In HepG2 cells and A549 human lung cancer cells, myxothiazol also slightly decreases ΔΨ, and subsequent oligomycin collapses ΔΨ (Fig. 3 and 4, and not shown). In marked contrast to hepatocytes, however, carboxyatractyloside and bongkrekic acid fail to collapse ΔΨ (Fig. 3 and not shown). Nonetheless, subsequent oligomycin does lead to full depolarization (Fig. 3). Similarly, 2-deoxyglucose, a glycolytic inhibitor, added after myxothiazol alone, myxothiazol plus carboxyatractyloside or myxothiazol plus bongkrekic acid leads to ΔΨ collapse (Fig. 4 and not shown). These results show that although mitochondrial hydrolysis of glycolytic ATP can maintain ΔΨ, entry of glycolytic ATP into mitochondria occurs by a pathway other than ANT, possibly through the ATP-Mg/Pi carrier (Joyal and Aprille, 1992;Palmieri, 2012).

Fig. 3. ANT-independent ATP hydrolysis sustains mitochondrial membrane potential in HepG2 hepatoma cells after respiratory inhibition.

Open in a new tab

HepG2 cells were loaded with TMRM, as described in Fig. 2. Note a small of decrease of TMRM fluorescence after myxothiazol (Myx, 10 μM). Persisting mitochondrial TMRM uptake indicates that ATP hydrolysis supports ΔΨ formation during respiratory inhibition (compare right and left upper panels). Subsequent bongkrekic acid (BA, 5 μM), an ANT inhibitor, does not further decrease ΔΨ, indicating that ATP supply to mitochondria is independent of ANT (bottom left panel). Subsequent oligomycin (Oligo, 10 μg/ml) collapses ΔΨ, confirm‎ing that ANT-independent ATP entry into mitochondria maintains ΔΨ after respiratory inhibition (right bottom panel). Additions are 30 min apart. Adapted from (Maldonado, et al., 2013).

Fig. 4. Glycolytic ATP supports mitochondrial membrane potential after respiratory inhibition in A549 cells.

Open in a new tab

A549 lung cancer cells were loaded with TMRM, as described in Fig. 2. Note that myxothiazol (Myx) slightly decreases TMRM fluorescence similarly to HepG2 cells (compare left and center panel). Subsequent 2-deoxyglucose (2-DG, 50 mM), a glycolytic inhibitor, collapses ΔΨ virtually completely, indicating that mitochondrial hydrolysis of glycolytic ATP supports mitochondrial ΔΨ formation after respiratory inhibition.

A similar pattern is observed from measurements of oxygen uptake. In hepatocytes, oligomycin, carboxyatractyloside and bongkrekic acid each decrease respiration to a comparable extent, signifying inhibition of respiration-linked mitochondrial ATP synthesis and the release of such ATP to the cytosol. By contrast in tumor cell lines, carboxyatractyloside and bongkrekic acid do not inhibit respiration, unlike oligomycin which does. Thus, although ANT2 is abundant in cancer cells, it is inactive and not the principal ATP transporter responsible for mitochondrial uptake of glycolytic ATP required to maintain mitochondrial ΔΨ after respiratory inhibition (Maldonado, et al., 2009;Maldonado, et al, 2013b). Nonetheless, ATP does gain entry into tumor mitochondria by a yet unidentified alternative carrier, possibly via the electroneutral ATP-Mg/Pi carrier (Joyal and Aprille, 1992;Fiermonte, et al., 2004). Overall, the substitution of an electrogenic pathway of ATP/ADP exchange (ANT) for a non-electrogenic pathway (possibly the ATP-Mg/Pi carrier) would mean loss of ΔGP amplification. The resultant lower cytosolic ATP/ADP ratios then favor Warburg-type aerobic glycolysis (Fig. 1).

Conclusion

The ATP/ADP ratio has been neglected as an important regulator of glycolysis in cancer cells despite the importance of ATP/ADP in the control of both glycolysis and oxidative phosphorylation in non-transformed cells. Enhanced aerobic glycolysis confers an anabolic advantage for proliferating cells but can only be sustained if cytosolic ATP/ADP ratios are lower than in non-proliferating cells. Beyond upregulation of genes and enzymes of the glycolytic pathway, mitochondrial ATP production is likely a major factor controlling glycolysis. High ATP/ADP ratios in aerobic non-proliferating cells block glycolysis even in the presence of increased expression‎ of transporters and enzymes involved in glycolysis. In this topical review, we describe two novel mechanisms that contribute to mitochondrial suppression and low ATP/ADP ratios in proliferating cells. The first mechanism is the relative closure of VDAC by the high free tubulin levels characteristic of proliferating cells. Such VDAC closure exerts a global suppression of mitochondrial metabolism. The second mechanism is the loss of function of electrogenic ANT2 and its apparent replacement by a non-electrogenic ATP-ADP exchange pathway, the ATP-Pi/Mg carrier (Fig. 1). The roles of VDAC and ANT in producing Warburg metabolism in cancer cells makes these two proteins potential targets for the development of a new generation of anti-Warburg anti-cancer drugs.

HIGHLIGHTS.

  • VDAC mediates flux of metabolites across the mitochondrial outer membrane

  • Electrogenic ANT exchanges matrix ATP for cytosolic ADP across the inner membrane

  • High cytosolic ATP/ADP generated by oxidative phosphorylation inhibits glycolysis

  • VDAC closure and ANT inactivation lead to low ATP/ADP in proliferating cells

  • In cancer cells, low ATP/ADP favors the aerobic glycolytic Warburg phenotype

Acknowledgment

This work was supported, in part, by an American Cancer Society Institutional Research Pilot Program Grant (University of South Carolina) to ENM and by Grants CA138313, DK037034, DK073336 and AA022815 from the National Institutes of Health and Grant 14.Z50.31.0028 from the Ministry of Education and Science of the Russian Federation to JJL.

Footnotes

Publisher's Disclaimer: This is a PDF file of an unedited manuscript that has been accepted for publication. As a service to our customers we are providing this early version of the manuscript. The manuscript will undergo copyediting, typesetting, and review of the resulting proof before it is published in its final citable form. Please note that during the production process errors may be discovered which could affect the content, and all legal disclaimers that apply to the journal pertain.

References

  1. Azoulay-Zohar H, Israelson A, Abu-Hamad S, Shoshan-Barmatz V. In self-defence: hexokinase promotes voltage-dependent anion channel closure and prevents mitochondria-mediated apoptotic cell death. Biochem J. 2004;377:347–355. doi: 10.1042/BJ20031465. [DOI] [PMC free article] [PubMed] [Google Scholar]
  2. Barath P, Luciakova K, Hodny Z, Li R, Nelson BD. The growth-dependent expression‎ of the adenine nucleotide translocase-2 (ANT2) gene is regulated at the level of transcription and is a marker of cell proliferation. Exp Cell Res. 1999;248:583–588. doi: 10.1006/excr.1999.4432. [DOI] [PubMed] [Google Scholar]
  3. Battini R, Ferrari S, Kaczmarek L, Calabretta B, Chen ST, Baserga R. Molecular cloning of a cDNA for a human ADP/ATP carrier which is growth-regulated. J Biol Chem. 1987;262:4355–4359. [PubMed] [Google Scholar]
  4. Bayrhuber M, Meins T, Habeck M, Becker S, Giller K, Villinger S, Vonrhein C, Griesinger C, Zweckstetter M, Zeth K. Structure of the human voltage-dependent anion channel. Proc Natl Acad Sci U S A. 2008;105:15370–15375. doi: 10.1073/pnas.0808115105. [DOI] [PMC free article] [PubMed] [Google Scholar]
  5. Blachly-Dyson E, Forte M. VDAC channels. IUBMB Life. 2001;52:113–118. doi: 10.1080/15216540152845902. [DOI] [PubMed] [Google Scholar]
  6. Brand MD, Nicholls DG. Assessing mitochondrial dysfunction in cells. Biochem J. 2011;435:297–312. doi: 10.1042/BJ20110162. [DOI] [PMC free article] [PubMed] [Google Scholar]
  7. Chacon E, Reece JM, Nieminen AL, Zahrebelski G, Herman B, Lemasters JJ. Distribution of electrical potential, pH, free Ca2+, and volume inside cultured adult rabbit cardiac myocytes during chemical hypoxia: a multiparameter digitized confocal microscopic study. Biophys J. 1994;66:942–952. doi: 10.1016/S0006-3495(94)80904-X. [DOI] [PMC free article] [PubMed] [Google Scholar]
  8. Chevrollier A, Loiseau D, Chabi B, Renier G, Douay O, Malthiery Y, Stepien G. ANT2 isoform required for cancer cell glycolysis. J Bioenerg Biomembr. 2005;37:307–316. doi: 10.1007/s10863-005-8642-5. [DOI] [PubMed] [Google Scholar]
  9. Choudhary OP, Ujwal R, Kowallis W, Coalson R, Abramson J, Grabe M. The electrostatics of VDAC: implications for selectivity and gating. J Mol Biol. 2010;396:580–592. doi: 10.1016/j.jmb.2009.12.006. [DOI] [PMC free article] [PubMed] [Google Scholar]
  10. Colombini M. Structure and mode of action of a voltage dependent anion-selective channel (VDAC) located in the outer mitochondrial membrane. Ann N Y Acad Sci. 1980;341:552–563. doi: 10.1111/j.1749-6632.1980.tb47198.x. [DOI] [PubMed] [Google Scholar]
  11. Colombini M. VDAC: the channel at the interface between mitochondria and the cytosol. Mol Cell Biochem 256. 2004;257:107–115. doi: 10.1023/b:mcbi.0000009862.17396.8d. [DOI] [PubMed] [Google Scholar]
  12. Colombini M. The published 3D structure of the VDAC channel: native or not? Trends Biochem Sci. 2009;34:382–389. doi: 10.1016/j.tibs.2009.05.001. [DOI] [PubMed] [Google Scholar]
  13. Colombini M, Yeung CL, Tung J, Konig T. The mitochondrial outer membrane channel, VDAC, is regulated by a synthetic polyanion. Biochim Biophys Acta. 1987;905:279–286. doi: 10.1016/0005-2736(87)90456-1. [DOI] [PubMed] [Google Scholar]
다음검색
현재 게시글 추가 기능 열기

댓글

댓글 리스트
맨위로

카페 검색

카페 검색어 입력폼