CAFE

생리학, 생화학

제 12장. 심혈관 생리학 - 동맥압 조절, 혈액과 지혈 등

작성자문형철|작성시간16.01.18|조회수6,931 목록 댓글 2

정리하는 즐거움

알아가는 즐거움

적용하는 즐거움


통합하는 즐거움

생각하는 즐거움

탐구하는 즐거움

과학이라는 진리를 알아가는 즐거움


이 모든 즐거움을 내게 준 인류의 선배 의학 탐구자들께 감사와 존경을 보냅니다


D절. 심혈관계의 기능과 통합 : 동맥압의 조절

제 1장에서 우리는 모든 반사 조절계의 기본적인 성분에 대해 설명함. 1) 비교적 일정범위에서 유지되는 내적 환경변수 2) 이 변수의 변화에 민감한 수용체 3) 수용체로부터의 구심성 경로 4) 구심성 입력을 받아들이고 통합하는 통합중추 5) 통합중추로부터의 원심성 경로 6) 원심성 경로가 지시하여 활성화이 변화되는 효과기 등. 심혈관 기능의 조절과 통합에 관해서는 이 용어들로 설명할 것임. 


조절해야 하는 주요 심혈관 변수는 "체순환의 동맥압"임. 이 압력이 폐를 제외한 모든 기관으로의 혈액의 흐름을 위한 추진력을 제공하므로 놀랄일은 아님. 이 기관들로 충분한 혈액이 흐르게 하기 위해서 혈압유지는 필수조건임. 


체동맥의 평균혈압은 다음 두가지 요소의 계산결과임. 1) 심박출량 2) 모든 체혈관 흐름에 대한 저항의 합인 총 말초저항(total peripheral resistance, TPR)


평균체동맥압 = 심박출량 *총말초저항


심박출량과 총 말초저항 두가지 요소가 평균체동맥압을 결정함. 그 이유는 이 요소들이 체동맥의 평균혈액량을 결정하고 이 혈액량이 압력을 야기하기 때문임. 이 상관관계는 아무리 강조해도 과하지 않음. 평균동맥압의 모든 변화는 심박출량과 또는 총 말초저항 변화의 결과임. 심박출량과 총 말초저항 변화의 곱이 변화될때 평균동맥압이 변화한다는 것을 명심해야 함. 만약 심박출량이 2배가 되고 총 말초저항이 50%감소하면 평균동맥압은 변하지 않음. 심박출량은 심장이 단위 시간당 동맥으로 펌프하는 혈액량이기에 평균동맥혈액량과 평균동맥압을 결정하는 두 결정인자 중 하나가 되는 것은 당연함. 총 말초저항이 평균동맥압에 미치는 기여도는 덜 명확함. 그러나 그 영향을 그림 12-33에 소개된 모형으로 설명할 수 있음. 


아래 그림에서 펌프는 액체를 1리터/분의 비율로 용기안으로 밀어 넣음. 안정상태일때 액체는 배수관을 통해 총 1리터/분의 유량으로 나감. 그러므로 배수 추진압으로 작용하는 액체 기둥의 높이는 안정되게 유지됨. 그후에 안정상태를 깨뜨리기 위해 1번 배수관을 확장하면 반지름이 증가, 저항이 감소하여 유출량이 증가함. 이 장치의 총 유출률은 즉시 1리터/분보더 더 많아져 펌프에서 들어가는 양보다 더 많은 액체가 저장고를 떠나게 됨. 그러므로 부피와 액체기둥의 높이가 유입과 유출이 새로운 안정상태에 도달할때까지 감소하기  시작함. 즉 펌프유입이 일정하면 총 유출저항의 변화는 부피와 그에 따라 저장고의 높이(압력)에 변화를 초래함. 


심장을 펌프, 동맥을 저장고, 여러 소동맥을 배수관이라고 가정하면 이 분석을 심혈관계에 적용할 수 있음. 이전 설명처럼 작은 동맥과 모세혈관이 혈류에 약간의 저항을 제공하지만 체혈관에서 저항을 주는 주요한 부분은 소동맥임. 나아가 총 저항의 변화는 보통 소동맥 저항의 변화때문임. 그러므로 여기서는 총 말초저항을 총 소동맥 저항으로 간주함. 1번 관의 확장에 대응하는 생리적 비유는 운동임. 운동을 하는 동안 골격근은 확장되어 저항은 감소함. 만약 심박출량과 다른 모든 혈관계의 소동맥 직경이 변화하지 않고 그대로라면 골격근 소동맥을 통해 흘러가는 혈액의 증가는 체동맥혈압을 떨어뜨릴 것임. 




체동맥혈압에 영향을 주는 것은 총 소동맥저항이라는 것을 다시 강조함. 기관들 간의 저항의 분포가 다름은 이 관점에서는 상관없음. 아래 그림에서 이런 관점을 설명함. 1번 관이 열려있고, 동시에 2-4번관은 좁아져 있음. 2-4번 관의 저항의 증가는 1번 관의 저항감소를 보상함. 따라서 총 저항은 변하지 않고 저장 압력도 변하지 않음. 1번 관을 통한 유출은 증가하고 2-4번 관의 유출은 감소하며, 5번관의 유출은 변하지 않게 유출의 분포는 변하지만 총 유출율은 1리터/1분을 유지함.  체순환계에 적용하면 이 과정을 체혈과계 저항의 분포의 변화로 비유할 수 있음. 골격근 소동맥(1번관)이 운동하는 동안 확장하게 되어도 다른 기관 즉 신장, 위장관 등의 소동맥(2-4번관)이 수축하면 체순환의 총 저항은 여전히 유지될 수 있음. 대조적으로 뇌의 소동맥(5번)은 그대로 유지되어 뇌에 일정한 혈액공급을 유지함. 

이러한 형태의 저항 조절로는 총 저항을 오직 어느 한도 내에서만 유지할 수 있음. 1번관이 매우 넓게 열리면 나머지 관들이 완벽히 닫힌다 하더라도 총 유출저항이 감소하는 것을 막지 못함. 이런 상황에서는 심박출량이 증가되어야만 동맥의 압력을 유지할 수 있음. 이러한 현상이 운동하는 동안의 실제 경우임을 보게 될 것임. 


지금까지 심박출량과 총 말초저항이 왜 평균동맥압을 조절하는 두가지 변수인지를 직관적인 방법으로 설명함. 그러나 이러한 직관적인 접근 방법은 왜 평균동맥압이 심박출량과 총 말초저항의 곱의 결과인지에 대해서는 명확하게 설명하지 못함. 이 관계는 유량, 압력 그리고 저항과 관계된 기본 방정식으로부터 명백하게 유도될 수 있음. .....


폐동맥과 체동맥을 지나 흐르는 혈류량(즉 심박출량)은 동일함. 그러므로 오직 저항이 다를때만 압력이 달라질 수 있음. 그러므로 폐혈관이 체혈관에 비해 혈류에 훨씬 적은 저항을 나타냄을 추론할 수 있음. ...




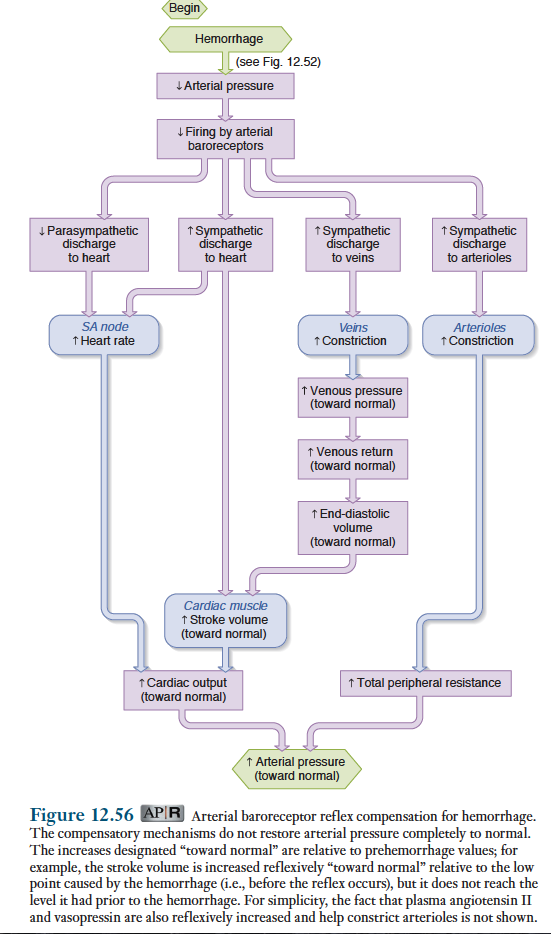
출혈에 의한 혈액량 감소가 어떻게 평균 동맥압의 감소를 유발하는지 보뎌줌. 그와 반대로 출혈시에 발생하는 것 같은 동맥압의 어떤 변화도 항상성 반사작용을 일으켜 동맥압의 초기 변화를 최소화 할 수 있는 방향으로 심박출량과 또는 총 말초저항을 변화시킬 것임. 수초에서 수시간의 짧은 기간에는 이러한 평균동맥압의 항상성 조절은 압력수용기 반사에 의해 일어남. 압력수용기 반사는 심장과 혈관에 영향을 줄 수 있는 호르몬(에피네프린, 안지오텐신 2, 바소프레신)의 분비의 변화와 더불어 이들 기관에 분포한 자율신경 활성의 변화가 주로 활용됨. 장기간의 경우에는 혈압을 결정하는데 압력수용기 반사는 중요성이 감소하고, 혈액량을 조절하는 요소들이 지배적인 역할을 함. 

1. 압력수용기 반사

동맥압력 수용기

동맥압의 항상성을 조절하는 반사작용이 기본적으로 압력의 변화에 반응하는 동맥수용체로부터 비롯한다는 것이 매우 논리적임. 머리에 혈액을 공급하는 2개의 주 혈관 총 목동맥은 목 윗부분에서 2개의 작은 동맥으로 갈라짐. 


이 분기점에서 동맥의 벽이 보통보다 얇고 수많은 가지를 가진 신경말단이 분포함. 동맥의 이 부분을 목동맥동(carotid sinus)라고 함. 교감신경 말단은 심장과 변형에 매우 민감함. 혈관벽이 신장하는 정도는 동맥의 압력에 직접 연관되어 있어 목동맥동은 압력에 반응하는 압력수용기(baroreceptor)역할을 함. 


목동맥동과 기능적으로 유사한 부분이 대동맥궁에도 있는데, 이를 대동맥궁 압력수용기(aortic arch baroreceptor)라고 함. 두 목동맥동 수용기와 대동맥궁 압력수용기가 동맥 압력수용기를 구성함. 그것들로부터 구심성 뉴런이 뇌간으로 향하여 심혈관 조절의 중추에 정보를 입력함. 목동맥동에서 유래한 한 구심성 섬유에서 기록한 활동전위는 압력수용기 반응의 양상을 보여주고 있음. 

아래 그림

이 실험에서 목동맥동의 압력을 인위적으로 조절하여 압력이 율동적이지 않고 일정함. 즉 통상의 수축기압과 확장기압 사이의 변화와는 다르게 일정함. 특정의 일정한 압력 예를들어 100mmHg에서 뉴런은 특정빈도로 흥분함. 이 빈도는 동맥압을 상승시켜 증가시킬 수 있고, 혈압의 하강에 의해 감소시킬 수 있음. 목동맥동의 흥분빈도는 직접적으로 평균동맥압에 비례함. 만약 이전과 같은 평균압력에서 그러나 맥동적 압력에서 실험을 반복하면, 어떤 평균압력에서도 맥압이 커질수록 목동맥동의 흥분속도가 빨라짐을 나타냄. 맥압에 대한 이러한 반응이 또 하나의 혈압조절 정보요인으로 첨가됨. 왜냐하면 혈액량과 같은 인자들의 작은 변화들은 평균 동맥압에는 거의 변화를 일으키지 않음에도 동맥의 맥압에는 변화를 일으킬 수 있기 때문. 


연수 심혈관 중추

압력 수용기의 반사의 주 통합중추는 연수에 위치한 연수 심혈관중추로서 이것은 고도로 상호 접속된 신경망임. 이 중추의 뉴런들은 다양한 압력 수용기들로부터 정보를 받음. 이 입력정보들이 중추로부터 신경경로를 따라 심장에 분포한 미주신경(부교감신경)을 통해 심장의 활동전위 및 또한 교감신경을 통해 심장, 소동맥, 정맥의 활동전위의 빈도를 결정함. 동맥 압력수용기들의 흥분빈도가 증가하면 심장, 소동맥, 정맥으로의 교감신경 자극의 전달은 감소하고, 심장으로의 부교감신경 자극의 전달은 증가함. 아래 그림. 

압력 수용기의 발사빈도가 감소하면 그림과 반대현상이 일어남.


압력수용기 반사작용의 요소인 안지오텐신 2 생성과 바소크레신의 분비도 또한 변화되어 혈압의 회복을 도움. 동맥압의 감소는 이 두 호르몬의 혈장농도를 증가시키고, 이들은 소동맥을 수축하여 동맥압을 증가시킴. 신장을 통한 수분평형과 염에 대한 안지오텐신 2와 바소프레신의 효과에 대해서는 14장에서 상세히 설명함. 


동맥 압력수용기 반사

동맥 압력수용기 반사에 대한 설명을 완료함. 아래 그림 참조. 출혈 등에 의해 동맥압이 감소하면 동맥 압력수용기들의 흥분빈도가 감소함. 드물게 흥분이 구심성 신경을 통과하며 심혈관중추로 전달되어 다음 사항들을 일으킴. 1) 심장에 분포한 교감신경 활성의 증가와 부교감신경 활성의 감소로 박동률 증가 2) 심실근에 대한 교감신경 자극 증가로 심실 수축성 증가 3) 소동맥에 대한 교감신경 자극 증가와 안지오텐신 2와 바소프레신의 혈장농도 증가로 인한 소동맥 수축 4) 정맥에 대한 교감신경의 자극이 증가되어 정맥수축 증가. 


총체적 결과는 심박출량의 증가(심박률과 박동량의 증가)와 총 말초저항의 증가(소동맥의 수축), 그리고 혈압이 정상으로 회복되는 것임. 반대로 어떤 이유든 동맥압의 증가는 동맥 압력수용기의 흥분 발사를 증가시키고 반사적으로 심박출량과 총 말초저항의 보상적 감소를 유발함. 동맥 압력수용기의 반사의 지대한 중요성을 강조하면서 이제 동등하게 중요한 단서를 추가해야 함. 압력수용기의 반사는 기본적으로 단기간의 동맥혈압 조절자로 작용함. 그것은 어떠한 혈압변화에도 즉각 활성화하여 혈압을 빠르게 정상으로 회복시키는 작용을 함. 그럼에도 동맥압이 수일 이상 정상 설정점에서 벗어나면 동맥 압력수용기는 이 새로운 압력에 적응함. 그러므로 만성적으로 혈압이 높은 환자의 경우 동맥 압력수용기는 순간순간의 혈압의 변화를 상쇄하게 작용하나 그 설정점은 높음. 



기타 압력수용기

큰 체정맥, 폐정맥, 심장벽 또한 압력수용기를 가지고 있고, 이들 대부분도 동맥 압력수용기와 비슷한 방법으로 기능함. 이런 기타 압력수용기들이 뇌의 심혈관 조절중추에 계속적으로 체정맥 및 폐정맥, 심방, 심실의 압력의 변화를 제공하면서 조절 민감성을 증가시킴. 요점은 이것들은 동맥압 조절의 앞먹임(feedforward) 요소로 기여함. 예를들면 심실압의 약간의 감소는 이러한 작은 변화로는 심박출량과 동맥압의 감소가 적어 동맥 압력수용기가 감지하지도 못하는 정도에서도 반사적으로 교감신경계의 활동을 증가시킴. 


2. 혈액량 및 동맥압의 장기조절

동맥의 압력수용기가 압력의 지속된 변화에 적응한다는 사실은 압력수용기 반사가 설정한 동맥압을 장기간 유지하지 못한다는 것을 의미함. 장기조절의 주되 기전은 혈액량을 통해 이루어짐. 먼저 설명하였듯이 혈액량은 동맥압의 주된 결정인자인데, 혈액량이 차례로 정맥압, 정맥환류, 이완기말 용적, 박동량 그리고 심박출량에 영향을 미치기 때문임. 따라서 혈액량의 증가는 동맥압을 증가시킴. 그러나 반대의 연결고리 또한 존재함. 증가된 동맥압은 신장에서 물과 염의 배설을 증가시켜 혈액량(구체적으로는 혈액량의 혈장성분)을 감소시킴. 이것은 14장에서 설명함. 


아래 그림은 어떻게 두 인과적 사슬이 동시에 혈액량과 동맥압을 결정하는 회로를 구성하는지 보여주고 있음. 어떠한 이유든 혈압이 증가하면 혈액량을 감소시키고, 이는 혈압을 도로 낮추는 경향이 있음. 중요한 점은 이것임. 혈압이 혈액량에 영향을 미치는 데혈액량 또한 동맥압에 영향을 미치므로 혈압은 길게 보면 혈액량인 동시에 안정한 혈압수치에서만 안정될 수 있음. 따라서 안정상태의 혈액량 변화는 가장 중요한 혈압의 장기 결정인자임. 


3. 그 밖의 심혈관 반사와 반응

압력수용기 이외의 수용기에 대한 자극도 반사를 촉발하여 동맥압의 변화를 일으킬 수 있음. 예를들어, 다음의 자극들은 모두 혈압의 증가를 야기함. 동맥 산소농도의 감소, 동맥 이산화탄소 농도의 증가, 뇌로의 혈류감소, 피부에서 유래한 통증, 반면 내장이나 관절에서 유래한 통증은 동맥압의 감소를 일으킬 수 있음


섭식이나 많은 성적활동과 같은 많은 생리적 상태 또한 혈압의 변화와 관련이 있음. 예를들면 스트레스가 심한 사업회의 참석은 평균동맥압을 20mmHg, 걷기는 10mmHg 상승시키고, 수면은 10mmHg를 감소시킴. 분위기 또한 혈압에 분명하게 영향을 미치는데,행복할때는 화나거나 걱정할때보다 혈압이 낮은 경향이 있다고 함. 이러한 변화들은 수용기 또는 어떤 경우에는 이들 중추와는 전혀 다른 경로를 통한 입력에 의해 이루어짐. 예를들면 대뇌피질이나 시상하부에 세포체가 있는 어떤 뉴런의 신경섬유는 연수중추를 비껴 직접 척추의 교감신경과 시냅스를 이룸. 


혈압조절에 있어서 유연성과 통합성의 정도는 뛰어남. 예를들면, 실험동물에서 시상하부의 특정부위를 전기적으로 자극하면 극심한 감정상태일때 통상 관찰되는 신경으로 중개되는 모든 심혈관 반응들을 야기함. 뇌의 다른 영역을 자극하면 체온, 섭식, 수면 등의 유지에 적합하도록 심혈관계가 변화를 일으킴. 이와같은 반응들은 미리 계획된 것처럼 보임. 이 완전한 조절양식은 자연적인 자극들이 적합한 뇌 조절 중추로 정보의 흐름을 야기하는 것으로 촉발됨. 


혈압을 조절하는 반사가 관여된 중요한 임상예는 쿠싱현상임. 쿠싱현상은 두개골 내압이 증가하여 평균 동맥압을 극적으로 증가시킴. 수많은 다른 상황들이 뇌의 압력을 상승시킬 수 있음. 이에는 빠르게 커지는 악성종양, 또는 내부에 출혈 또는 부종을 유발하는 두부외상 등이 포함됨. 이러한 상황과 신체의 다른 부위의 유사한 현상과 다른점은 두개골이 싸고 있기 때문에 생리적인 붓기가바깥쪽으로 되지 못하여 결과적으로 압력이 안으로 가해진다는 사실임. 이 내향성 압력은 두개 혈관구조를 억누르는 힘으로 작용하여, 반경이 감소됨에 의해 혈류저항이 크게 증가함. 혈류가 대사요구량에 필요한 정도를 밑돌게 감소하고, 뇌의 산소량이 감소하고, 이산화탄소와 다른 대사 노폐물이 증가함. 


뇌의 간질액에 축적된 대사산물은 강력하게 교감신경들을 자극하여 체성 소동맥을 수축하여 총 말초저항을 크게 증가시키고 그 결과 평균 동맥압이 크게 증가함. 이 체동맥압의 증가는 억누르는 압력을 극복하여 혈액이 다시 뇌를 통해 흐르게 한다는 점에서는 적응적임. 그러나 원초적인 문제가 두개내 출혈이라면 뇌로의 혈류의 회복은 단지 문제를 악화시킬 뿐임. 정상 평균동맥압에서 뇌의 혈류를 회복시키기 위해선느 뇌의 종양이나 축적된 간질액을 제거해야 함. 


E절. 건강과 질병에 관련된 심혈관 양상

1. 저혈압을 일으키는 원인 : 출혈과 기타요인들


저혈압이란 원인과 상관없이 혈압이 낮은 것을 의미함. 저혈압의 일반적인 원인의 하나는 출혈에 의한 혈액량의 감소로 그림 5-52에서 나타낸 일련의 과정을 거쳐 저혈압이 발생함. 저혈압의 가장 심각한 결과는 뇌와 심근으로 가는 혈류가 줄어드는 것임. 출혈에 대한 즉각적인 대응반응은 동맥 압력수용기 반사임. 


아래 그림은 혈액량이 감소하였을때, 시간에 따라 다섯가지 변수가 어떻게 변화하는지를 보여주고 있음. 출혈에 의해 직접적으로 값이 변화하는지 보여주고 있음. 출혈에 의해 직접적으로 값이 변화하는 박동량, 심박출량, 평균동맥압은 압력수용기 반사작용에 의해 어느 정도 정상쪽으로 회복됨. 이와는 달리 출혈에 의해 직접 변화하지 않고 출혈에 의한 반사작용에 의해 변하는 심박률과 총 말초저항은 출혈전보다 증가함. 증가된 말초저항은 심장과 뇌를 제외한 많은 혈관상의 소동맥에 분포한 교감신경의 자극이 증가함에 따른 결과임. 따라서 소동맥 혈관 수축에 의한 피부의 혈류가 현저하게 감소함. 이것이 다량의 출혈뒤에 피부가 차고 창백해지는 이유임. 신장과 소화기관으로 혈류 또한 감소함. 이들 기관의 평상기능이 생명유지에 즉각적으로 필수적이지 않기 때문임. 


두번째 중요한 보상기전은 간질액이 모세혈관내로 이동하는 것임. 혈압이 떨어지고 소동맥 수축의 증가로 모세혈관 정수압이 감소됨에 따라 간질액의 흡수가 순조롭게 일어남. 아래 그림. 따라서 처음에 발생한 혈액손실과 혈액량의 감소는 간질액이 혈관내로 이동하면서 상당부분 보상됨. 이러한 기전을 "자동 수혈(autotransfusion)"이라하며, 어느정도의 출혈은 그 후 12-24시간 내에 혈액량을 사실상 정상수준으로 회복시킴. 

아래표. 이때 혈액량의 완전한 회복은 혈장량의 증가에 의한 것이며 따라서 혈구용적 값이 실제로 감소함. 출혈에 대한 초기 보상기전인 압력 수용기의 반사와 간질액의 흡수는 매우 능률적이어서 총 혈액량의 약 30%에 해당하는 1.5리터 정도의 혈액손실이 있어도 평균동맥압 또는 심박출량은 약간 감소할뿐 유지됨. 


간질액의 흡수는 단지 세포외액을 재분배하는 것뿐임. 손실된 혈액의 궁극적인 보충은 수분섭취와 신장기능의 조절에 의함. 서서히 작용하는 이런 보상은 갈증의 증가와 오줌으로의 염과 물의 배설이 감소한 결과임. 이 반응은 레닌, 안지오텐신, 알도스테론 등호르몬에 의해 매개됨. 


손실된 적혈구 보충에는 적혈구 생성, 미성숙 적혈구의 성숙을 자극하는 적혈구생성소라는 호르몬이 필요함. 


출형은 혈액량이 감소하여 일어나는 저혈압의 좋은 예임. 그러나 저혈압은 전혈의 손실이 아닌 체액의 손실로도 일어날 수 있음. 이 경우 기본적으로 손실이 아닌 체액의 손실로도 일어날 수 있음. 이 경우 기본적으로 손실되는 것은 염, 특히 나트륨과 물임. 이러한 체액의 손실은 땀이 많거나 화상이 심할때 피부를 통해서 일어남. 또한 설사나 구토처럼 위장관을 통해 일어나기도 하며, 비정상적인 다량의 소변에 의해서도 일어날 수 있음. 어떠한 경로든지 체액의 손실은 순환하는 혈액량을 감소시키고 출혈에서 나타는 것과 유사한 증상과 심혈관계의 보상적 변화를 유발함. 


또한 저혈압은 혈액 또는 체액의 손실이 아닌 다른 원인에 의해 일어날 수 있음. 중요한 한가지 원인으로는 심장박동 기능의 저하임.  또 다른 원인은 드물지만 격렬한 운동으로 저혈압과 기절을 유발할 수 있음. 감정을 조절하는 상부 뇌중추가 심혈관계로 가는교감신경의 활성을 억제하고, 심장으로 가는 부교감신경의 활성을 증가시켜 동맥압과 뇌혈류량이 현저하게 감소함. 이러한 전과정을 혈관 미주신경성 실신(vasovagal syncope)라고 함. 종종 헌혈할때 발생하는 실신은 일반적으로 감정에 의해 일어난 저혈압때문인 것이지 혈액의 손실때문은 아님. 0.5리터의 혈액손실은 심각한 저혈압을 일으키지 않음. 동맥의 평활근을 이완시키는 내인성 물질이 많이 방출되면 총 말초저항이 감소하여 저혈압을 유발할 수 있음. 이것의 중요한 예는 격심한 알레르기 반응동안에 일어나는 저혈압임. 


쇼크

쇼크는 기관과 조직으로 혈액흐름이 감소하여 그것들이 손상된 상황을 의미함. 쇼크상태에서는 동맥압이 일반적으로 낮으며, 쇼크의 종류는 이미 설명한 저혈압의 경우와 매우 흡사함. 저혈량성 쇼크는 출혈로 인해 수반되는 혈액량의 감소 또는 혈액이외의 체액의 손실 등에 의해 2차적으로 일어남.  저-저항성 쇼크는 알레르기와 감염 등의 경우처럼 혈관확장제의 과도한 분비에 수반되는 총말초저항의 감소에 의해서 발생함. 심장성 쇼크는 다양한 요인으로 인해 심박출량이 극도로 감소할때 일어남. 


쇼크가 장기화되면 심혈관계 특히 심장이 손상됨. 심장기능이 저하되면서 심작출량은 더욱 감소되고 쇼크는 점점 더 악화됨. 수혈이나 다른 적당한 치료를 통해 일시적으로 혈압을 회복시킬 수 있을지라도 궁극적으로 쇼크는 되돌릴 수 없음. 


2. 직립자세

누워있다가 일어서면 순환계에서 유효 순환혈액량이 감소함. 그 이유는 중력때문. 

중력기둥

3. 운동

단련된 운동선수는 심박출량이 휴지기 값 5리터/분에서 운동을 하는 동안 최대값 35리터/분까지 증가할 수도 있음. 격렬한 운동을하는 동안의 이러한 심박출량의 분포를 아래 그림에 나타냄. 

예상과 같이 심박출량의 대부분의 증가는 운동하는 근육으로 흘러가지만 열의 발산이 필요할 경우 피부로의 혈류도 증가하며, 증가된 심박출량을 펌프질하기 위해 심장이 수행하는 추가적인 일을 위해 심장으로의 혈류도 증가함. 이러한 세가지 혈관상을 통한 혈류의 증가는 이들 기관의 소동맥 혈관이 확장된 결과임. 골격근과 심근 모두에서 국소적인 대사인자들이 혈관확장을 매개하는 반면에, 피부에서의 혈관확장은 주로 피부에 분포한 교감신경의 자극이 감소됨으로써 이루어짐. 이들 세 혈관상에서 소동맥의 혈관확장이 일어남. 동시에 신장과 소화기관에서는 소동맥의 혈관수축이 나타는데, 이는 이들에 분포한 교감신경의 활성의 증가에 의한 2차적인 것임. 


골격근, 심장근, 피부에서 소동맥의 혈관확장은 혈류에 대한 총 말초저항을 감소시킴. 이러한 감소는 다른 기관의 소동맥의 혈관수축에 의해 부분적으로 상쇄됨. 그러나 이러한 저항의 보상적 변화로는 근육 소동맥의 매우 큰 확장을 보상할 수 없으며, 결국 총 말초저항은 현저하게 감소함. 운동을 하는 동안 동맥혈압은 어떻게 되는가? 평균 동맥압은 항상 심박출량과 총 말초저항의 간단한 수학적 산물임. 대부분 형태의 운동을 하는 동안(아래 그림) 심박출량은 총 말초저항이 감소하는 것보다 다소 증가하는 경향을 보이며, 따라서 평균 동맥압이 일반적으로 약간 증가함. 이와는 달리 맥압은 현저하게 증가하는데 이는 박동량과 박동량을 분출하는 속도가 모두 증가하기 때문임. 우리는 조깅과 같은 운동에 의해 한동안 근육의 율동적인 수축과 이완을 경험함. 

운동하는 동안 심박출량의 증가는 심박률의 큰 증가와 박동량의 소량증가에 의함. 심박률 증가는 동방결절에 대한 부교감신경의 활성이 감소하고, 교감신경의 활성은 증가한 복합된 결과임. 박동량의 증가는 주로 심실 수축성의 증가에 기인하는데, 분출률의 증가에 의해 나타나고, 심실근에 분포된 교감신경에 의해 매개됨. 그러나 주목할 것은 확장기말 심실용적의 작은 증가임(10%정도). 이와같이 증가한 심실충만때문에 프랑크-스탈링 기전 또한 수축력의 증가와 동일한 정도는 아니더라도 박동량의 증가에 기여함. 수축력의 증가는 앞의 맥압 설명에서 언급한 것과 같이 박동량의 분출 속도를 증가시키는 원인이 됨. 


운동하는 동안 심장에 직접 작용하여 심박출량에 변화를 주는 인자들에 초점을 맞추어 알아봄. 그러나 이들 인자만으로 심박출량의 증가를 설명하기에 불충분함. 사실 심박출량은 심장으로의 정맥환류를 돕는 말초혈관의 여러과정들이 동일한 정도로 동시에 활성화되는 경우에만 높은 수준으로 증가할 수 있음. 그렇지 않다면 높은 심박률에 의해 짧아진 채우기 시간은 확장기말 용적을 더욱감소시키고 따라서 프랑크-스탈링 기전에 의해 박동량은 더욱 저하됨. 운동하는 동안 정맥환류를 촉진시키는 요인으로 1) 골격근 펌프의 활성증가 2) 호흡펌프의 깊이와 빈도의 증가 3) 교감신경이 매개하는 정맥 긴장도의 증가 4) 확장된 골격근 소동맥을 통해동맥에서 정맥으로 혈류가 쉬워지는 것임.


운동하는 동안 심혈관계의 변화를 유도하는 조절기전은 무엇인가? 운동중의 골격근과 심장근의 소동맥 혈관확장은 근육내의 국소적인 대사인자들에 의한 결과로 활동성 충혈을 나타냄. 그러면 대부분의 다른 소동맥, 심장, 정맥에 대한 교감신경 자극은 증가시키고, 심장에 대한 부교감신경 자극은 감소시키는 것은 무엇인가? 운동하는 동안 이러한 자율신경 자극의 조절은 선계획된 양식의 좋은 예로, 지속적인 구심성 입력에 의해 조정됨. 운동하는 동안 1개 이상의 개별적인 조절중추가 대뇌피질의 신호출력에 의해 활성화되고, 이들 중추로부터 해당 자율신경계의 절전뉴런으로 향하는 하행경로가 운동때의 일상적인 흥분양식을 이끌어 냄. 이들 중추는 운동을 시작하기도 전에 활성화되어 심장과 혈관기능을 변화시킴. 그러므로 이것은 앞먹임 조절체계를 구성함.


특히 격렬한 운동중에는 근육에 국소적인 화학적 변화가 발생할 수 있는데, 이는 혈류와 대사 사이의 불완전한 조화때문임. 이러한변화는 근육내의 화학수용기를 활성화시킴. 이들 수용기로부터 구심성 입력은 연수 심장혈관 중추로 가서 뇌중추로부터 자율신경 뉴런에 도달하는 출력을 용이하도록 함. 아래 그림. 

그 결과 심박률, 심근수축성, 비활성기관의 혈관저항성이 더욱 증가함. 이러한 체계는 운동하는 동안 근육이 필요로 하는 총 산소 및 영양분과 심장의 박동간의 더욱 정교한 조화를 가능케 함. 운동하는 근육의 기계적 수용기가 또한 자극되어 연수 심혈관 중추에입력신호를 제공함. 


마지막으로 동맥의 압력수용기도 자율신경 출력을 변화시키는 역할을 함. 운동을 ㅎ는 동안 평균혈압과 맥압이 증가한다는 것을 알고 있으면, 동맥의 압력수용기가 이러한 동맥압의 상승에 반응하여 동맥압의 상승에 대응하도록 계획된 양식인 부교감신경 출력증가와 교감신경 출력감소를 일으키는 신호를 보낼것이라고 논리적으로 가정할 수 있음. 그러나 사실은 이와 정반대의 상황이 나타남. 동맥 압력수용기는 휴식기의 동맥압 이상으로 동맥압을 상승시키는데 중요한 역할을 함. 그 이유는 운동을 시작하면 중추 명렬출력의 한 신경성분이 동맥 압력수용기에 전달되어 설정압력을 위쪽으로 재설정하기 때문임. 이러한 재설정은 압력수용기가 마치 동맥압이 감소된 것처럼 반응하도록 하고, 그들의 출력은 (활동전위 빈도의 감소), 부교감 신경출력을 감소시키고,  교감신경 출력을 증가시키는 신호가 됨.


표는 적당한 운동, 즉 한동안 많은 근육이 참여하는 조깅, 수영, 속보 등의 운동 동안의 심혈관계 변하를 요약한 것임. 


마지막으로 역도와 같이 강력한 힘을 지속하고 단축속도는 느린 수축이 일어나는 다른 주요 범주의 운동에 대한 것을 알아보자. 여기에서도 심박출량과 동맥압은 증가하고, 운동하는 근육의 소동맥은 국소적인 대사로 인해 혈관확장이 일어남. 그러나 여기에는 중요한 차이점이 있음. 


수축이 유지되는 동안, 수축중인 근육이 그들의 최대 힘의 10-15%를 초과하게 되면, 근육이 근육내 혈관을 물리적으로 압박하여 근육으로의 흐름이 크게 감소함. 다시말하면 소동맥 혈관확장이 혈관에 대한 물리적인 압박에 완전히 눌리게 됨. 따라서 심혈관계의 변화는 근육으로 혈액흐름을 증가시키는데 효과적이지 못하며, 이러한 수축은 아주 일시적으로 유지될 수 있으며 이내 피로해짐. 더욱이 혈관의 압박때문에 총 말초저항이 현저히 상승하여(지굵 운동에서 저하되는 것과는 달리) 수축동안 평균동맥압이 크게 상승하는데 기여함. 심장이 이러한 유형의 운동에만 빈번히 노출되면 심실벽의 비대와 심실용량이 감소되는 등 좌심실의 오적응(maladaptive) 변화를 초래할 수 있음. 


최대 산소소모율과 훈련

지구력 운동의 강도가 증가하면 산소소비량 또는 정확한 비율로 증가하다가 마침내 운동량이 더욱 증가함에도 불구하고 더 이상 상승하지 못하는 지점에 도달하게 됨. 이것을 최대 산소소모율( maximal oxygen consumption, Vo2 max)라고 함. 최대 산소소모율에 도달한 후에는 운동은 근육이 무산소 대사에 의해 단지 매우 일시적으로 증가하고 유지될 수 있음. 이론적으로 최대산소 소모율은 1) 심박출량 2) 산소를 혈액에 공급하는 호흡계의 능력 3) 운동중인 근육의 산소 이용능력 등에 의해 제한됨. 사실상 보통의 건강한 사람의 경우 심박출량이 최대 산소소모율을 결정짓는 인자임. 운동량이 증가하면서(아래 그림), 심박률은 최대값에 도달할때까지 점진적으로 증가함. 박동량은 덜 증가하며 최대 산소소모율이 75%에서 안정되는 경향이 있음(실제로 나이든 사람의 경우 낮아지기 시작함). 박동량과 이에 따른 심박출량의 상승을 제한하는 원인이 되는 중요한 인자는 1) 확장기 충만 시간을 감소시키는 매우 빠른 심박율과 2) 정맥환류를 돕는 말초요인(골격근 펌프, 호흡펌프, 정맥의 혈관수축, 소동맥 혈관확장 등) 주어진 매우 짧은 시간동안에 심실충만을 증가시키지 못하는 것임. 



개인의 최대 산소소모율은 어떤 특정 값에 고정되어 있는 것이 아니며, 그 사람의 신체 활동의 평소수준에 따라 변화될 수 있음. 예를들면, 오랜 침상생활을 하면 최대 산소소모율이 15-20% 감소할 수 있으며 , 반면에 장기간 강도 높은 신체훈련을 하면 유사한 정도가 증가할 수 있음. 효과적인 훈련은 지구력이 요구되는 유형의 운동이어야 하며, 훈련의 기간, 빈도 및 강도가 어느 정도의 최소 수준에 도달하여야 함. 예를들면 매주 3회, 8-13km/시간의 속도로 20분-30분 정도 달리기는 대부분 사람에게 확실한 훈련효과를 나타냄. 훈련한 사람은 훈련하기 전의 값과 비교하면 휴식시 심박출량의 변화는 없으나 박동량은 증가하고 심박률은 감소함. 


최대 산소소모율에서 심박출량이 훈련받기 전의 값에 비해 증가하는데, 이것은 훈련이 최대 심박률을 변화시키지 않으므로 전적으로 최대 박동량의 증가에 의한 것임. 박동량의 증가는 1) 심장에 대한 영향(적당한 심실비대와 심실 크기의 증가) 2) 근육의 혈류량과 정맥환류를 증가시키는 혈액량의 증가와 골격근의 혈관 증가 등의 말초효과의 복합적인 작용에 의한 것임. 훈련은 또 연습한 근육의 산화효소 및 미토콘드리아의 농도를 증가시킴. 이러한 변화는 근육의 대사반응 속도와 효율을 증가시키며 운동 지구력을 200-300% 증가시킬 수 있지만 최대 산소소모율을 증가시키지는 않음


나이는 운동중에 심장 성능의 확실한 변화와 연관이 있음. 가장 인상적인 것은 도달할 수 있는 최대 심박률의 감소임. 이것은 특히심장의 경직성이 증가하여 확장기 동안 신속히 충만시킬 수 있는 능력이 감소하기 때문임. 


4. 고혈압

원발성 고혈압 90%

2차 고혈압 10% 


혈압과 건강간의 관계에대한 장기간의 자료는 수축기압 20mmHg 증가하거나, 확장기 혈압 10mmHg 증가할때마다, 심장질환과 뇌졸중의 위험이 배가됨. 


고혈압약 정리. 



5. 심부전

울혈성 심부전은 심장이 적당한 심박출량을 펌프질하지 못할때, 발생하는 복합적인 징후 및 증상임. 


1) 확장기 기능장애를 가진 사람(심실 충전의 문제)

2) 수축기 기능장애를 가진 사람(심실 박출의 문제)


심부전으로 감소한 심박출량은 그것이 확장기 또는 수축기 기능장애에 의한 것인지 관계없이 동맥의 압력수용기 반사를 촉발함. 이러한 상황에서 이들 반사는 불분명한 이유로 구심성 압력 수용기가 덜 민감하기 때문에 일반적인 수준이상으로 유도됨. 


좌심실 부전(확장기, 수축기 기능장애 포함)은 폐의 세포간극 또는 폐포에 수액을 축적시키고 이로 인해 가스교환을 손상시키는 폐부종(pulmonary edema)를 초래함. 


아래 표는 심부전치료 약물의 정리



6. 비대성 심근증

비대성 심근증의 결과로.. 심장 자체가 보통 혈류량 감소의 피해자이며, 초기 경고신호가 되는 증상의 하나는 가슴통증(협심증)임.더욱이 전도경로의 파괴는 위험하며, 때로는 치명적인 부정맥을 유도할 수 있음. 


7. 관상동맥질환과 심장발작

관상동맥질환은 .. 협심증, 심근경색을 일으킬 수 있음. 

심근 경색에 의해 손상된 심근세포는 비정상 흥분전도를 일으켜.. 심실세동(ventricular fibrillation)을 일으킴. 


협심증과 관상동맥 질환의 예방과 치료에 "니트로글리세린" 사용. 이것은 신체내에서 일산화질소로 전환되기 때문에 혈관 확장제임. 


관상동맥 풍선 

혈관확장술

관상동맥 스탠트

관상동맥 우회술 등 시행


F절. 혈액과 지혈

1. 혈장

혈장은 물에 용해된 다량의 유기물과 무기물로 구성됨. 혈장에 용해되어 있는 주요 물질의 목록과 그들의 전형적인 농도가 부록 C에 있음. 혈장단백질(plasma protein)이 무게로 치면 혈장 용질의 대부분을 구성함. 이들의 역할은 이전에 설명한 모세혈관으로 세포외액이 흡수되도록 삼투압을 나타내는 것임. 이들은 크게 알부민, 글로불린, 섬유소원(fibrinogen)의 세종류로 나뉨. 알부민과 글로불린의 기능은 많이 중복됨. 혈액응고 과정에서 섬유소원의 기능은 이절의 후반부에 논의함. 


혈청(serum)은 혈액응고에 관여된 섬유소원과 기타 단백질들이 제거되고 남은 혈장을 말함. 알부민은 세종류의 혈장단백질 중에 가장 많은 양을 차지하며, 간에서 합성됨. 세포들은 일반적으로 혈장 단백질을 훕수하지 않음. 세포는 자신의 단백질을 만드는데 혈장 단백질이 아닌 혈장 아미노산을 이용함. 따라서 혈장 단백질들은 세포에서 세포로의 수송을 위한 수단으로 혈장에 녹아 있는 혈장의 대부분의 다른 유기물 성분과는 다르게 간주되어야 함. 대부분의 혈장단백질들은 혈장이나 간질액 내에서 그들의 기능을 수행함. 


혈장은 단백질, 영양물질, 대사 노폐물, 호르몬을 포함한 유기 용질외에도 다양한 무기 전해질을 포함하고 있음. 이들 이온들은 혈장의 무게에 있어서 단백질 보다는 아주 적은 양에 해당하지만 대부분의 경우 그들은 상당히 높은 몰농도를 나타내고 있음. 이것은 몰농도가 무게에 의한 것이 아니라 단위 부피당 분자의 수에 의한 것이기 때문임. 따라서 혈장에는 단백질 분자보다 더 많은 수의 이온이 있지만 단백질 분자는 매우 크기 때문에 그 수가 작아도 더 많은 수를 가진 이온보다는 훨씬 무거움. 


2. 혈액세포들

적혈구

적혈구의 주요기능은 페에서 얻은 산소와 세포에서 생성된 이산화탄소를 운반하는 것임. 적혈구는 많은 양의 헤모글로빈 단백질을함유하고 있음. 헤모글로빈은 산소와 그리고 적은 양이지만 이산화탄소와도 가역적으로 결합함. 헤모글로빈의 평균 농도는 여장의경우 14g/100ml이고, 남자의 경우 15.5g/100ml 임. 적혈구는 양면이 오목한 원반모양, 즉 가운데보다 가장 자리가 더 두꺼운 중앙이 구멍이 없이 움푹들어간 도넛과 같은 모양임. 아래 그림. 


적혈구의 이런 모양과 작은 크기(직경 7um)는 부피에 대한 면적 비를 크게 하여 산소와 이산화탄소가 세포의 내외로 빠르게 확산될 수 있도록 함. 적혈구의 원형질막은 사람마다 다른 특이한 다당류와 단백질을 함유하고 있어, 이것으로 혈액혈을 나눔. 혈액형과 수혈반응에서 나타나는 면역반응은 18장에서 설명. 


적혈구가 생성되는 곳은 특정 뼈 내부의 부드러운 부분으로 골수 특히 적골수(red bone marrow)라고 하는 부위임. 분화와 함께 적혈구 전구체는 헤모글로빈을 생산하지만  그 다음에 단백질 합성을 위한 기구인 핵과 세포소기관은 소실됨. 골수에 있는 미성숙 적혈구들은 그때까지 약간의 리보솜을 가지고 있는데, 이것은 특별한 염색약으로 처리하면 그물구조를 나타내므로 이런 미성숙 적혈구를 망상적혈구(reticulocyte)라고 함. 일반적으로 적혈구는 골수를 떠나 하루가 지나면 리보솜이 소실됨. 그러므로 망상 적혈구는순환하는 적혈구의 1%에 불과함. 그러나 비정상적으로 적혈구가 빠르게 생성되면 많은 양의 망상적혈구가 혈액에서 발견되는데, 이러한 증상은 임상진단에 유용함.


적혈구는 핵과 대부분의 세포소기관이 없기 때문에 스스로를 재생산하거나 오랫동안 정상적인 구조를 유지하지 못함. 적혈구의 평균 수명은 약 120일 정도이며, 이것은 체내 적혈구의 거의 1%에 해당하는 적혈구가 매일 파괴되고 충원된다는 것을 의미함. 이는 매일 2천 5백억 개의 세포에 이르는 양임. 손상되거나 죽어가는 적혈구의 파괴는 일반적으로 비장과 간에서 일어남. 나중에 설명하겠지만, 이 과정에서 방출된 대부분의 철분은 보존됨. 헤모글로빈의 분해 산물인 빌리루빈은 순환계로 되돌아가며, 이는 혈장의 특징적인 노란색을 나타냄. 15장에서 설명. 


적혈구 생산에는 어느 세포를 합성하는데도 필요한 통상의 영양물질인 아미노산, 지질, 탄수화물이 필요함. 또한 철분 및 엽산과 비타민 B12를 포함하여 특정 성장인자 모두가 반드시 필요함. 


철(iron)

철은 적혈구내에서 헤모글로빈 분자에 산소가 결합하는 요소임. 소량의 철이 소변, 대변, 땀 그리고 피부로부터 탈락하는 세포를 통해 몸에서 소실됨. 여성은 월경때 추가적으로 철을 잃음. 철의 평형을 유지하기 위해서는 신체에서 소실되는 철의 양만큼 철이 함유된 식품을 섭취하여 보충해야 함. 특히 철이 풍부한 음식은 육류, 간, 조개류, 난황, 콩, 견과류, 곡류임. 철의 평형이 심각하게 깨지면 철결핍으로 헤모글로빈 생산이 부족해지거나 또는 체내에 철이 과량으로 혈색소 침착증이 유발될 수 있음. 


철 평형의 항상성 조절은 일차적으로 섭취한 음식으로부터 철을 흡수하는 장 상피조직에서 일어남. 보통은 섭취된 철 가운데 소량만 흡수됨. 그러나 이 양은 몸의 철 평형 상태에 따라 음성되먹임 기전에 의해 증가 또는 감소됨. 즉 체내에 철이 많으면 섭취한 척은 접게 흡수함. 신체는 상당한 양의 철을 페리틴이라는 단백질에 결합시켜 주로 간에 저장함. 페리틴은 철결핍때에 완충제로 작용함. 체내 전체 절의 50%는 헤모글로빈에 있고, 25%는 신체 세포내의 다른 헴을 함유한 단백질(주로 시토크롬)과 결합되어 있고, 나머지 25%는 간의 페리틴에 결합되어 있음. 더욱이 철의 재순환은 매우 효과적임. 아래 그림. 


오래된 적혈구가 비장과 간에서 파괴되면서 결합되어 있던 철은 혈장으로 방출되어 철 수송단백질인 트렌스페린과 결합함. 트랜스페린은 거의 모든 철을 골수로 전달하고, 철은 새로운 적혈구에 쓰임. 적혈구 철의 재순환은 우리 몸이 하루에 흡수하거나 배설하는 철의 양의 20배 정도이므로 매우 중요함. 적은 양이지만 적혈구가 아닌 세포들도 일부가 계속적으로 죽고 보충되는데, 이들 세포의 시토크롬으로부터 철이 혈장으로 분비되면 트랜스페린이 움반자로서 철과 결합함. 


엽산과 비타민 B 12

엽산(folic acid)은 활엽식물, 효모, 간에서 다량 발견되는 비타민으로 뉴클레오티드를 구성하는 염기인 티민을 합성하는데 필요함.따라서 DNA 형성과 정상 세포분열에 필수임. 이 비타민의 양이 부족해지면, 체내의 모든 세포분열에 문제가 생기는데, 적혈구 전구체를 포함한 세포분열이 매우 빠른 세포들은 특히 타격이 큼. 따라서 엽산이 부족하면 적혈구 생산이 줄어듬. 정상적인 수의 적혈구 생산에는 극미량(1ug/day)의 코발트가 함유된 비타민 B12가 필요한데, 이 비타민은 엽산의 활성이 필요하기 때문임. 비타민B 12는 동물성 식품에만 함유되어 있으므로 엄격하게 채식만을 하면 부족해짐. 위장관에서 비타민 B12를 흡수하려면 위에서 분비되는 단백질인 내인성인자가 필요함. 그러므로 이 단백질의 결핍은 비타민 B12의 결핍을 일으키고 그 결과 적혈구 결핍으로 악성빈혈을 초래함.


적혈구 생산의 조절

적혈구 생산을 위해서 철, 엽산, 비타민 B12가 필수. 

적혈구 생성의 직접적인 조절을 하는 호르몬은 "적혈구 생성소(erythropoietin)"임. 적혈구 생성소는 골수에 작용하여 적혈구 전구세포의 증식과 성숙한 적혈구로의 분화를 촉진함. 


남성호르몬인 테스토스테론이 적혈구 생성소 분비를 자극함. 그래서 여성보다 남성의 적혈구가 많음. 


빈혈(anemia)

빈혈은 혈액의 산소운반능력이 감소한 것으로 정의됨. 이는 1) 헤모글로빈을 정량 함유한 적혈구 총 수의 감소 2) 적혈구당 헤모글로빈의 농도 감소 3) 위의 두가지 모두에 의함. 


아래 표 참조. 



백혈구

다핵형 백혈구는 다엽성 핵과 막으로 둘러싸인 과립을 많이 함유하고 있는 세종의 백혈구를 말함. 호산구, 호염기구, 호중구. 호중구가 백혈구중 가장 많은 수를 차지함. 백혈구의 네번째 종류는 단핵구로서 과립백혈구보다는 다소 크며, 핵은 타원형 또는 말굽모양이며, 세포질에 과립이 거의 없음. 백혈구의 마지막 종류는 림프구인데 세포질은 거의 없고, 단핵구와 같이 비교적 큰 하나의 핵을 가짐. 


적혈구와 마찬가지로 모든 종류의 백혈구가 골수에서 생성됨. 그러나 단핵구와 많은 림프구는 골수밖의 조직에서 분화가 더욱 진행되고 세포분열이 일어남. 이러한 내용과 체내 방어기전에 대한 백혈구의 특별한 기능은 제 18장에서 설명함. 


혈소판

순환하는 혈소판은 무색의 무핵의 세포단편으로 많은 양의 과립을 함유하고 있으며 크기는 적혈구보다 훨씬 작음. 혈소판은 거핵세포라 불리는 큰 골수세포의 세포질 부분이 떨어져 나와 생성되어 순환계로 들어감. 혈액응고에서 혈소판의 기능을 설명.


혈액세포 생산의 조절

아래 그림 참조. 


3. 지혈 : 혈액 손실의 방지











다음검색
현재 게시글 추가 기능 열기

댓글

댓글 리스트
  • 작성자정혜 | 작성시간 16.01.20 고맙습니다
  • 작성자참마음 | 작성시간 16.10.15 감사합니다
댓글 전체보기
맨위로

카페 검색

카페 검색어 입력폼