CAFE

orthomolecular medicine

해리슨 내과학 - 엽산(비타민 B9) 결핍(구순열, 빈혈, 임신합병증)

작성자문형철|작성시간19.06.05|조회수901 목록 댓글 0

미량원소 치유의 세계


엽산(비타민 B9)

수용성 비타민

엽산(프테로일글루타민산, 비타민 B9)은 황색의 수용성 결정체. 


대부분의 식품은 어느정도 엽산을 포함. 

가장 높은 농도는 '간, 효모, 시금치, 녹황색 채소, 견과류'에 있음. 

서구 식단에 엽산 함유량은 하루 약 250ug정도임. 


주의할 것은 엽산은 열과 많은 양의 물에 의해 쉽게 파괴됨. 


성인의 하루 엽산 요구량은 100ug임. 체내 저장량은 약 10mg. 


엽산의 흡수

엽산은 소장상부에서 흡수됨. 

식품에 포함된 엽산은 약 50%만 흡수됨. 

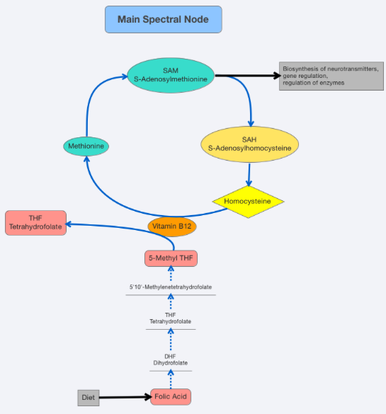
모든 섭취된 엽산은 문맥혈류로 들어가기 전에 소장점막안에서 5-메팅테트라하이드로플레이트(5-MTHF)로 전환됨. 

400ug이 넘는 양의 프테로일글루타민산은 변화없이 흡수되어 간에서 자연상태의 엽산으로 전환됨. 

엽산의 약 60-90ug은 매일 담즙으로 들어가 소장으로 분비됨. 

흡수장애가 있는 경우 떨어져 나가는 장세포에 있는 엽산과 함께 이러한 담즙에서의 엽산 손실이 엽산결핍을 가속화시킬 수 있음. 


엽산의 운반

엽산은 혈장에서 운반됨. 

1/3은 느슨하게 알부민과 결합되고 2/3은 결합되지 않은 상태로 존재함. 

모든 체액(혈장, 뇌척수액, 젖, 담즙)에서 엽산의 대부분은 모노글루타민형태인 5-메틸테트라하이드로폴레이트로 존재함. 


엽산의 생화학적 기능

엽산은 하나의 탄소단위 전달에 있어 보조효소로 작용.

결국 한 반응은 퓨린합성에 관여하고 다른 반응은 피리미딘 합성에 관여하는데 이는 모두 DNA, RNA 복제에 필요함. 

엽산은 또한 메티오닌 합성에도 보조효소로 작용. 


코발라민(비타민 B12)와 엽산은 빈혈에 있어 밀접한 관계를 가지고 있음. 





코발라민, 엽산 결핍이 일반조직에 미치는 영향

상피표면 - 입, 위장, 소장, 호흡기, 요로, 여성생식기 상피세포의 세포들의 파괴가 빨라짐

임신합병증 - 불임의 흔한 원인, 산모에서 엽산 결핍은 미숙아의 원인. 

신경관 결손 - 임신 12주까지 엽산공급은 태아의 신경관결손 빈도를 70%까지 낮춤

                임신시 매일 0.4mg 엽산을 복용하면 됨. 

구개열, 구순열 - 예방을 위해 엽산을 섭취하면 효과적임. 

심혈관계 - 메타분석에서 엽산은 뇌졸중의 위험을 18% 낮출수 있다고 보고함. 

백혈병 - 임신기간에 사용하는 예방적인 엽산섭취는 백혈병 발생빈도를 낮춤. 


엽산결핍의 원인

식단에서 엽산 결핍은 흔해서 대부분의 환자에서 영양학적인 문제가 있음.

노인, 영아, 빈곤, 알콜중독, 만성질환, 정신문제 등은 엽산결핍의 흔한 원인

엽산의 과도한 이용으로 임신, 수유가 있고 각종 빈혈, 암 등은 엽산의 과도한 이용, 소실의 원인

엽산 길항제로 항경련제(페니토인, 피리미돈, 바비츄레이트), 설파살라진, 나이트로푸란토인, 테트라사이클린, 항결핵제 등

투석환자의 경우 


엽산결핍의 치료

엽산을 하루에 5-15mg 매일 경구투여하여도 충분함. 통상적으로 4개월 투여

다량의 엽산을 투여하기 전에 코발라민 결핍이 잇는지를 먼저 파악해야 하고 있다면 먼저 코발라민 결핍을 치료해야 함. 


세계보건기구는 철결핍이 흔하고 감염질환으로 소아사망률이 높은 나라의 어린이들은 철분과 엽산을 규칙적으로 보충할 것을 권장함. 


다음검색
현재 게시글 추가 기능 열기

댓글

댓글 리스트
맨위로

카페 검색

카페 검색어 입력폼