CAFE

orthomolecular medicine

Re: gaba보충제 장기복용 -- 만성뇌신경 염증에 의한 불안 치료.. 2025 nature

작성자문형철|작성시간25.05.23|조회수377 목록 댓글 0

불안장애 치료를 위해서는 발효로 추출한 가바

글루탐산 --> 발효 박테리아가 카르복실기를 떼내고 --> 가바 합성...

 

불안장애 치료를 위한 용량.. 하루 1400밀리그램

복용후 최고농도 도달시간 1시간

반감기 1-2시간

 

https://kr.iherb.com/search?kw=naturally%20fermented%20gaba

 

 

 

 

  1. nature  
  2. npj science of food  
  3. articles  
  4. article

Long-term GABA supplementation mitigates anxiety by modulating complement and neuroinflammatory pathways

Download PDF

Long-term GABA supplementation mitigates anxiety by modulating complement and neuroinflammatory pathways

npj Science of Food volume 9, Article number: 60 (2025Cite this article

Abstract

Anxiety disorders are among the most preval‎ent mental health conditions, often linked with neuroinflammation and imbalances in neurotransmitter systems. This study examined the anxiolytic effects of oral GABA in chronic restraint stress (CRS) mice. Mice were divided into control, CRS, and two GABA-treated groups (10 mg/kg, 20 mg/kg). After 14 days of administration, anxiety-like behaviors were assessed using elevated-plus maze and open-field tests. GABA levels in the prefrontal cortex were quantified via ELISA, while anti-inflammatory cytokines were measured using an antibody array. Proteomic analysis of the hippocampus identified differentially expressed proteins, validated through Parallel Reaction Monitoring and immunoblotting. Results showed that GABA significantly alleviated anxiety-like behaviors, increased GABA levels in the prefrontal cortex, and elevated anti-inflammatory factors IL-10 and TGF-β1. Proteomic analysis and validation revealed GABA reversed complement dysregulation (C3, C4b, Cfh, Cfi). These findings suggest GABA alleviates anxiety by modulating immune homeostasis and complement activation, highlighting its therapeutic potential.

 

초록

 

불안 장애는 

가장 흔한 정신 건강 장애 중 하나로, 

신경염증과 신경전달물질 시스템의 불균형과 밀접하게 연관되어 있습니다. 

 

본 연구는 만성 제약 스트레스(CRS) 마우스에서 

경구 GABA의 항불안 효과를 조사했습니다. 

 

마우스는 대조군, CRS군, 두 개의 GABA 투여군(10 mg/kg, 20 mg/kg)으로 나누어졌습니다. 14일간의 투여 후, 고도화된 플러스 미로와 개방형 필드 테스트를 통해 불안 유사 행동을 평가했습니다. 

 

전전두엽 피질의 GABA 수준은 ELISA를 통해 정량화되었으며, 

항염증성 사이토카인은 항체 배열을 통해 측정되었습니다. 

 

해마의 프로테오믹스 분석을 통해 

차등 발현 단백질이 식별되었으며, 

이는 병렬 반응 모니터링과 면역 블로팅을 통해 검증되었습니다. 

 

결과는 

GABA가 불안 유사 행동을 유의미하게 완화했으며, 

전전두엽 피질의 GABA 수치를 증가시키고 

항염증 인자 IL-10 및 TGF-β1을 상승시켰음을 보여주었습니다. 

 

단백질체 분석 및 검증은

 GABA가 보체 조절 장애(C3, C4b, Cfh, Cfi)를 역전시켰음을 밝혔습니다. 

 

이러한 결과는 

GABA가 면역 균형 조절과 보체 활성화를 통해 불안을 완화한다는 것을 시사하며, 

그 치료적 잠재력을 강조합니다.

 

 

Similar content being viewed by others

Limosilactobacillus reuteri fermented brown rice alleviates anxiety improves cognition and modulates gut microbiota in stressed mice

Article Open access11 January 2025

Prophylactic effect of flavanol rich preparation metabolites in promoting resilience to a mouse model of social stress

Article Open access09 June 2020

Stress increases hepatic release of lipocalin 2 which contributes to anxiety-like behavior in mice

Article Open access08 April 2024

Introduction

Anxiety disorders are among the most preval‎ent mental health conditions, with a lifetime preval‎ence of up to 34%1. Chronic stress, a significant trigger for anxiety, exacerbates this burden, often leading to persistent symptoms that severely compromise quality of life and functioning1. Despite the proven anxiolytic efficacy of first-line pharmacotherapy, approximately 41% of patients remain untreated, with possible concerns about potential side effects such as sedation, cognitive impairment, tolerance, dependence, and withdrawal symptoms1. This underscores the urgent need for alternative anxiolytic strategies that combine efficacy with fewer long-term adverse effects. Emerging evidence suggests that dietary components such as GABA-enriched foods may offer a safe and effective option2,3,4,5. Gamma-aminobutyric acid (GABA), an important inhibitory neurotransmitter in the central nervous system (CNS), plays a crucial role in the regulation of neuronal development and modulation of sleep and mood6,7,8,9. GABA is naturally present in various foods and has garnered significant attention due to its diverse physiological benefits, particularly in neuroprotection, immune regulation, and anti-inflammatory processes10,11. Several studies have suggested that GABA may have anxiolytic properties; however, the precise mechanisms underlying these effects remain largely unexplored2,3,4,5,12.

 

Mounting evidence has implicated the immune system in the pathophysiology of anxiety disorders13,14,15. Chronic stress, a major trigger of anxiety disorders, is consistently linked to various immune dysregulations characterized by either hyperactivation or hypoactivation of immune pathways16,17. This dysregulation often manifests as abnormal activation of microglial cells and monocytes, and excessive production of pro-inflammatory cytokines18,19. These changes are particularly pronounced in brain regions integral to mood regulation, such as the prefrontal cortex and hippocampus19,20,21. Functional imaging studies in patients with anxiety disorders have further highlighted disruptions in the connectivity of the limbic system with frontal cortical regions, suggesting a complex interplay between immune dysregulation and the neural networks involved in emotional processing22. Although much attention has been paid to inflammatory pathways, the role of the complement system, a critical component of the innate immune response, in the pathology of anxiety remains underestimated23. Recently, Laura’s research has highlighted the importance of complement components in emotional regulation, demonstrating that mice lacking the C3a receptor (C3aR−/−) exhibit heightened anxiety24,25. Interestingly, a clinical study found that serum levels of C3 and C4 appeared to decrease when the presence of anxious symptoms increased26. These findings suggest that targeting immune dysregulation, particularly complement-mediated pathways, may represent a novel approach to anxiety treatment21.

 

소개

 

불안 장애는

가장 흔한 정신 건강 질환 중 하나로,

평생 유병률이 최대 34%에 달합니다1.

 

만성 스트레스는 불안의 주요 유발 요인으로,

이 부담을 가중시켜 삶의 질과 기능에 심각한 영향을 미치는 지속적 증상을 유발합니다1.

 

첫 번째 치료 옵션으로 입증된 약물 치료의 불안 완화 효과에도 불구하고,

약 41%의 환자가 치료를 받지 않고 있으며,

진정 효과, 인지 기능 저하, 내성, 의존성, 금단 증상 등

잠재적 부작용에 대한 우려가 있습니다1.

 

이는 장기적인 부작용이 적은

효과적인 대체 불안 완화 전략의 시급한 필요성을 강조합니다.

 

최근 연구 결과는

GABA가 풍부한 식품과 같은 식이 성분이 안전하고

효과적인 옵션으로 제시되고 있습니다2,3,4,5.

 

중추 신경계(CNS)의 중요한 억제성 신경전달물질인 감마-아미노부티르산(GABA)은

신경 발달 조절,

수면 및 기분 조절에 중요한 역할을 합니다6,7,8,9.

 

GABA는

다양한 식품에 자연적으로 존재하며,

신경 보호,

면역 조절,

항염증 과정 등 다양한 생리적 이점으로 인해 주목받고 있습니다10,11.

 

여러 연구에서 GABA가 불안 완화 효과를 가질 수 있다는 제안이 있었지만,

이러한 효과의 정확한 메커니즘은

여전히 대부분 밝혀지지 않았습니다2,3,4,5,12.

 

증가하는 증거는

불안 장애의 병리생리학에

면역 시스템이 관여한다는 것을 시사합니다13,14,15.

 

불안 장애의 주요 유발 요인인 만성 스트레스는

면역 경로의 과활성화 또는 저활성화로 특징지어지는

다양한 면역 조절 장애와 일관되게 연관되어 있습니다16,17.

 

이 조절 장애는

미세아교세포와 단핵구의 비정상적인 활성화 및

염증성 사이토카인의 과도한 생산으로 자주 나타납니다18,19.

 

이러한 변화는

기분 조절에 중요한 역할을 하는 뇌 영역인

전전두엽 피질과 해마에서 특히 두드러집니다19,20,21.

 

불안 장애 환자를 대상으로 한 기능적 영상 연구는

편도체와 전두엽 피질 영역 간의 연결성 장애를 추가로 강조하며,

면역 기능 장애와 감정 처리와 관련된 신경 회로 간의 복잡한 상호작용을 시사합니다22.

 

염증 경로에 대한 많은 관심이 기울여졌지만,

선천성 면역 반응의 핵심 구성 요소인 보체 시스템이 불안의 병리학에서扮演하는 역할은

여전히 과소평가되고 있습니다23.

 

최근 Laura의 연구는

보체 성분이 감정 조절에 중요한 역할을 한다는 것을 보여주며,

C3a 수용체(C3aR−/−)가 결여된 쥐에서

불안 증상이 증가함을 입증했습니다24,25.

 

흥미롭게도

임상 연구에서 불안 증상이 증가할 때

혈청 내 C3 및 C4 수치가 감소하는 것으로 나타났습니다26.

 

이러한 결과는

면역 조절 장애, 특히 보체 매개 경로를 표적으로 삼는 것이

불안 치료의 새로운 접근 방식이 될 수 있음을 시사합니다21.

 

However, few drugs have been reported to modulate the complement system as a therapeutic target for the treatment of anxiety.

Proteomic approaches offer a powerful means of elucidating these mechanisms, enabling a comprehensive analysis of the protein networks and pathways involved in neuroimmune regulation27. By leveraging high-resolution liquid chromatography-tandem mass spectrometry (LC-MS/MS) and advanced bioinformatics tools, proteomics allows for a holistic examination of the molecular signatures associated with the anxiety and anxiolytic effects of GABA28,29. This approach is complemented by targeted validation techniques, such as Parallel Reaction Monitoring (PRM) and immunoblotting, which enhance precision and reduce false positives, thereby providing robust insights into the mechanisms of action29. In this study, we used a chronic restraint stress (CRS) model to examine the anxiolytic effects of oral GABA. Behavioral tests, including the elevated plus maze (EPM) and open field tests (OFT), were conducted to confirm‎ the efficacy of GABA in alleviating anxiety-like behaviors. We also assessed the impact of oral GABA on GABA levels in the prefrontal cortex (PFC). To explore the broader effects of GABA on the brain, especially its immunomodulatory role, we focused on both the PFC and the hippocampus. We integrated proteomic analysis with PRM and immunoblotting to investigate the mechanisms underlying GABA’s anxiolytic effects of GABA in the hippocampus, particularly its influence on neuroimmune pathways. In the PFC, we examined the effects of GABA on neuroimmune markers, focusing on anti-inflammatory cytokines such as IL-10, TGF-β1, IL-13, and IL-4. This dual-region approach enabled the capture of region-specific neuroimmune responses, thereby providing a more comprehensive understanding of the mechanisms by which GABA alleviates anxiety.

 

그러나 불안 치료를 위한 치료 표적으로 보체 시스템을 조절하는 약물은 거의 보고되지 않았습니다.

 

프로테오믹스 접근법은

이러한 메커니즘을 규명하는 강력한 수단을 제공하며,

신경면역 조절에 관여하는 단백질 네트워크와 경로를 포괄적으로 분석할 수 있습니다27.

 

고해상도 액체 크로마토그래피-이중 질량 분석법(LC-MS/MS)과

고급 생물정보학 도구를 활용하여 프로테오믹스는

GABA의 불안 및 항불안 효과와 관련된 분자적 특성을 종합적으로 조사할 수 있습니다28,29.

 

이 접근법은

병렬 반응 모니터링(PRM)과 면역 블로팅과 같은 표적 검증 기술로 보완되어

정확성을 높이고 거짓 양성을 줄여 작용 메커니즘에 대한 신뢰할 수 있는 통찰을 제공합니다29.

 

본 연구에서는

만성 제약 스트레스(CRS) 모델을 사용하여

경구 GABA의 항불안 효과를 조사했습니다.

 

고도화된 플러스 미로(EPM)와 개방형 필드 테스트(OFT)와 같은 행동 테스트를 통해

GABA가 불안 유사 행동을 완화하는 데 효과적임을 확인했습니다.

 

또한

구강 투여된 GABA가

전전두엽 피질(PFC)의 GABA 수준에 미치는 영향을 평가했습니다.

 

GABA의 뇌 내 광범위한 영향,

특히 면역 조절 역할을 탐구하기 위해 PFC와 해마를 모두 대상으로 했습니다.

 

PRM과 면역 블로팅을 결합한 프로테오믹스 분석을 통해

해마에서 GABA의 항불안 효과 메커니즘을 조사했으며,

특히 신경면역 경로에 미치는 영향을 중점적으로 분석했습니다.

 

PFC에서는

IL-10, TGF-β1, IL-13, IL-4와 같은 항염증성 사이토카인을 중심으로

GABA의 신경면역 마커에 대한 영향을 조사했습니다.

 

이 이중 지역 접근법은 지역 특이적 신경면역 반응을 포착함으로써

GABA가 불안 완화 메커니즘을 이해하는 데

더 포괄적인 통찰을 제공했습니다.

 

Results

Oral-intake GABA alleviated anxiety-like behaviors induced by CRS in mice

To investigate the anxiolytic effect of continuous GABA oral intake, an animal model of CRS was established to induce anxiety in mice. GABA (10 mg/kg (CRS-L) and 20 mg/kg (CRS-H]) was intragastrically administered daily, while control mice (CON) and a group of CRS mice were administered vehicle (Fig. 1). After 14 days, all mice were subjected to EPM to examine anxiety-like behaviors. We observed that the CRS group mice demonstrated significant anxiety in that the time spent in the open arms and entries into the open arms in the CRS group was significantly lower, while the time spent in the closed arms was higher, than that in the control group (CON) (Fig. 2A–Dp < 0.05). Nevertheless, the time spent in the open arms and open arm entries in all GABA intake groups, especially GABA at a dose of 20 mg/kg (CRS-H), was significantly higher, and the time spent in the closed arms was significantly lower than that in the CRS group, which revealed that GABA reversed anxiety-like behaviors induced by CRS, and doses of 20 mg/kg showed a better anxiolytic effect (Fig. 2A–Dp < 0.05). The OFT was performed after 16 days of treatment. The CRS group exhibited significantly reduced time and distance in the central area of the OFT. All GABA-treated groups showed a tendency towards increased time and distance in the central area, with CRS-H demonstrating significantly higher central distances (Fig. 2E, Fp < 0.05). This underscores the consistent finding that continuous GABA administration has an anxiolytic effect on CRS-induced anxiety-like behaviors, with 20 mg/kg being identified as the most effective dose in this study.

 

결과

구강 투여 GABA는 CRS로 유발된 쥐의 불안 유사 행동을 완화했습니다

지속적인 GABA 경구 투여의 항불안 효과를 조사하기 위해 쥐에서 불안 유발 동물 모델인 CRS를 확립했습니다. GABA (10 mg/kg (CRS-L) 및 20 mg/kg (CRS-H))를 매일 위장 내 투여했으며, 대조군 (CON)과 CRS 쥐 그룹에는 용매를 투여했습니다 (그림 1). 14일 후 모든 쥐는 EPM에 노출되어 불안 유사 행동을 평가했습니다. CRS 그룹 쥐는 개방 팔에 머문 시간과 개방 팔 진입 횟수가 대조군(CON)보다 유의미하게 낮았고, 폐쇄 팔에 머문 시간은 더 높았습니다(그림 2A–D, p<0.05). 그러나 모든 GABA 투여 그룹, 특히 20 mg/kg 용량의 GABA(CRS-H) 그룹에서 열린 팔에 머문 시간과 열린 팔 진입 횟수가 유의미하게 높았고, 닫힌 팔에 머문 시간은 CRS 그룹보다 유의미하게 낮았습니다. 이는 GABA가 CRS에 의해 유발된 불안 유사 행동을 역전시켰으며, 20 mg/kg 용량이 더 우수한 항불안 효과를 보였음을 나타냈습니다(그림 2A–D, p < 0.05). OFT는 치료 16일 후에 수행되었습니다. CRS 그룹은 OFT의 중앙 영역에서 시간과 거리가 유의미하게 감소했습니다.

 

모든 GABA 투여 그룹은 중앙 영역에서의 시간과 거리 증가 경향을 보였으며,

CRS-H는 중앙 거리가 유의미하게 더 높았습니다(그림 2E, F, p < 0.05).

 

이는 지속적인 GABA 투여가

CRS 유발 불안 유사 행동에 항불안 효과를 갖는다는 일관된 결과를 강조하며,

본 연구에서 20 mg/kg이 가장 효과적인 용량으로 확인되었습니다.

 

70킬로 성인...

1400mg이 적정용량...

 

 

발효한 가바는 비싸네...!!

 

 

논의

본 연

 

Fig. 1: Experimental timeline of the behavioral study.

CRS mice was used as an anxiety model mice. The C57BL/6J mice were placed in a well-ventilated 50 ml centrifuge tubes for 2 h/day for 14 days while control mice were housed in usual cages under normal conditions. The EPM test was performed on the day 15 and the OFT was performed on the day 16. All mice were intragastric administrated daily during the experiment and the prefrontal and hippocampal cortex tissue were dissected out on day 17 for further examinations. (Created with BioRender.com).

Full size image

Fig. 2: GABA oral intake exerted the anxiolytic effects in Elevated plus maze(EPM) and open field test (OFT) in CRS mice and enhanced GABA levels in the brain.

AD GABA oral intake showed an anxiolytic effect on the CRS anxiety model mice in EPM in the time spent in open arms (B), % of time spent in the open arms (C), and open arms entries (D) in all GABA intake group in a dose dependent manner, and the time spent in close arms was significantly lower than CRS group (E). GABA oral intake showed an anxiolytic effect on the CRS anxiety model mice in OFT in both of the center distance (E) and center time (F) in a dose dependent manner. G GABA oral intake (20 mg/kg, CRS-H) significantly increased GABA levels in the GABA- reduced CRS group in the PFC. (*p < 0.05; **p < 0.01; ***p < 0.001 by one-way ANOVA).

Full size image

 

Oral GABA supplementation modulated brain GABA levels in mice

Next, we investigated the effect of oral GABA supplementation on brain GABA levels to elucidate its anxiolytic mechanism of oral GABA. We compared GABA levels in the PFC between the CON, CRS, and CRS-H groups using an enzyme-linked immunosorbent (ELISA) assay. The results showed that the CRS group exhibited lower GABA levels than the CON group, whereas GABA administration at a dose of 20 mg/kg (CRS-H) significantly increased the PFC GABA levels (p < 0.05), aligning with its superior anxiolytic effect in the previous experiment (Fig. 2G). Notably, our findings indicate an influence of oral GABA intake on brain GABA levels; however, we refrained from asserting direct passage through the blood-brain barrier (BBB), as the tracking of GABA was uncertain.

 

Proteomics revealed that oral GABA intake regulated the immune response

To further investigate the potential mechanisms underlying the anxiolytic effect of GABA, 4D-label-free quantitative proteomic analysis was performed on hippocampal (hip) tissues from the CON, CRS, and CRS-H groups (Fig. 3A). Principal component analysis (PCA) showed that the CON, CRS, and CRS-H groups were relatively separated from each other (Fig. 3B), suggesting that the samples could be divided clearly with good grouping features. Based on these data, 33,769 peptides, 5392 proteins, and 5369 comparable proteins were identified in the hip (Fig. 3C). The hot map indicated that protein alteration in the CRS group was partially reversed by GABA treatment (Fig. 3D). Among the differentially expressed proteins (p < 0.05, fold change >1.3), the CRS/CON group included 30 upregulated and 53 downregulated proteins, whereas the CRS-H/CRS group included 25 upregulated and 34 downregulated proteins, as shown in the bar and volcano graphs (Fig. 3E–G).

 

Fig. 3: Proteomic analysis of CRS model mice after oral GABA intake.

A Procedure of 4D-label-free quantitative proteomic analysis performed on the hippocampus (hip) tissues from the CON(normal control), CRS(Chronic restraint stress), CRS-H(Chronic restraint stress and GABA administration of 20 mg/kg) groups (n = 3/group)(Created with BioRender.com). B Principal component analysis (PCA) of CON, CRS, and CRS-H groups based on identified proteins. C A total of 33,769 peptides, 5392 proteins, and 5369 comparable proteins were identified. D The hot map indicated that the protein alteration of CRS group was partially reversed by GABA treatment. E The number of deferiential proteins (p < 0.05, fold change >1.3) in CRS/CON and CRS-H/CRS. F The vocano graph for the CRS/CON. G The vocano graph for CRS-H/CRS.

Full size image

 

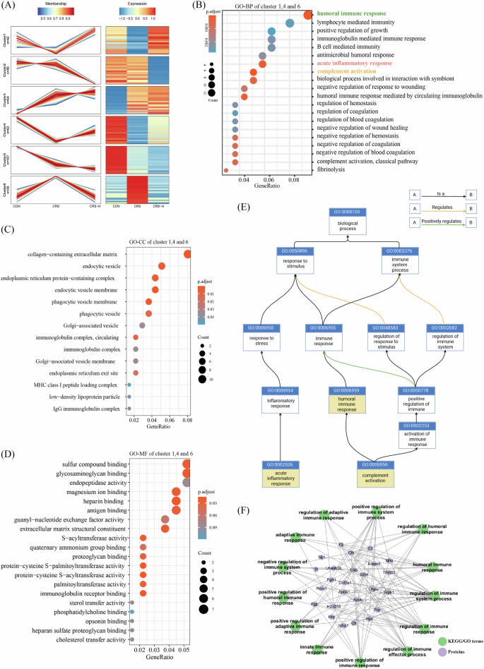
Furthermore, differentially expressed proteins were divided into six clusters based on their significantly changing tendencies according to Mfuzz cluster analysis (Fig. 4A). Each fold line of Cluster 1 (n = 42), Cluster 2 (n = 56), Cluster 3 (n = 64), Cluster 4 (n = 63), Cluster 5 (n = 107), and Cluster 6 (n = 36) indicated a change tendency of a protein. Specifically, differential proteins in Clusters 1, 4, and 6 showed an alteration in the CRS group compared to the CON group, and GABA treatment in the CRS-H group rescued this alteration (Fig. 4A), indicating that the proteins in Clusters 1, 4, and 6 were differential proteins, which matched the pattern in which changes in the CRS group were rescued by GABA treatment.

 

Fig. 4: Functional analysis of differential proteins from CON, CRS, CRS-H with Mfuzz cluster analysis, GO, and PPI software.

A Mfuzz cluster analysis of significantly changed proteins in CON, CRS, and CRS-H groups based on their change tendencies. Each fold line of Clusters 1 (n = 42), Cluster2 (n = 56), Cluster3 (n = 64), Cluster4 (n = 63), Cluster5 (n = 107) and Cluster6 (n = 36) indicated a change tendency of one protein. Proteins positioned in clusters 1, 4 and 6 were recognized as rescued or regulated by GABA. BD The GO enrichment analysis of proteins in clusters 1, 4 and 6. B The top 20 most significant enriched entries in biological process (GO-BP) and C cellular component (GO-CC), and D top 15 in molecular function (GO-MF) were shown, and in the GO-BP analysis (B), the “humoral immune response”, “complement activation”, and “acute inflammatory response” were significantly enriched (p <0.001). E Ancestor chart from quickGO database (https://www.ebi.ac.uk/QuickGO/) showing the connections of the interested processes. F PPI analysis of proteins in clusters 1, 4 and 6 based on KEGG and GO databases and there were interactions between terms related to immune response and identified proteins.

Full size image

Differentially expressed proteins from Clusters 1, 4, and 6 were analyzed by gene ontology (GO) enrichment (Fig. 4B–D). Notably, as shown in Fig. 4B, the biological process (GO-BP) analysis of the significantly changed proteins within these clusters provided additional compelling evidence for the finding, as the enriched terms exhibited a clear emphasis on immune processes, with “humoral immune response,” “complement activation,” and “acute inflammatory response” standing out as significantly enriched (p <0.001). This observation was further supported by the relationships outlined in the quickGO database’s ancestor chart (Fig. 4E), highlighting that “humoral immune response,” “complement activation,” and “acute inflammatory response” were integral components of both immune response and stress response processes. Simultaneously, cellular component (GO-CC) and molecular function (GO-MF) analyses, as illustrated in Fig. 4C, D, reveal substantial enrichment in molecular functions related to sulfur compound binding and glycosaminoglycan binding. Additionally, noteworthy enrichment was observed in the cellular components category, particularly in the collagen-containing extracellular matrix. Collectively, the GO results strongly support the notion that the immune system plays a pivotal role in the mechanisms underlying the anxiolytic effects of GABA. This was further validated through Protein-Protein Interaction (PPI) analysis, as shown in Fig. 4F, which not only confirmed the association but also provided additional insights into the intricate connections between the identified proteins and immune response-related processes.

Based on compelling evidence from the GO-BP analysis, Fig. 5A further represents the proteins from clusters 1, 4, and 6 involved in the three specified processes through a chordal graph. Complementing this, Fig. 5B, which illustrates the relative intensity in the proteomics of these proteins via a heat map, shows significant alterations in the CRS group, with GABA treatment effectively reversing these changes to varying extents. Moreover, as shown in the Venn diagram in Fig. 5C, the key components of the complement system (C3, Cfh, C4b, and Cfi) were common and participated in all of these processes. The results of proteomic analysis suggest that the mechanisms underlying GABA’s anxiolytic effects were intricately linked to the regulation of immune response processes, particularly complement activation.

 

Fig. 5: Analysis of critical proteins from the important categories “humoral immune response”, “complement activation”, and “acute inflammatory response”.

A Correlation networks between the interesting processes (humoral immune response” in green, “complement activation”in orange, and “acute inflammatory response” in pink) and proteins of clusters 1, 4 and 6 involved were showed clearly by chordal graph. B The heat map showed the relative intensity in proteomics of proteins of (A) involved in the three interesting processes. C The Venn diagram showed the connection between the proteins of (A) involved in the interested processes and C3, Cfh, C4b and Cfi were overlap in the three processes. CON normal control, CRS Chronic restraint stress, CRS-H Chronic restraint stress and GABA administration of a high dose(20 mg/kg).

Full size image

 

GABA contributes to immune homeostasis in the brain by regulating complement and inflammatory responses

PRM was performed to validate the expression‎ of differentially expressed proteins and the targeted processes identified in the bioinformatics analysis (Fig. 6A). In PRM, 38 of the 50 selected proteins were successfully validated, broadly classified into two groups—proteins involved in the three processes (“humoral immune response,” “complement activation,” and “acute inflammatory response”), and other proteins related to the immune response.

 

Fig. 6: Verification of specific proteins identified through proteomics by PRM and assessment of anti-inflammatory factors.

A The workflow of PRM analysis(Created with BioRender.com). B PRM validation was conducted on identified differential proteins. These validated proteins encompassed those involved in the three target categories, “complement activation”, “humoral immune response”, and “acute inflammatory response (C3, C4b, Cfh, Cfi, B2m, Fgb, and Pzp), as well as immune-related factors (Itih4, Rbfox3, Rnf157, Trappc3, Ubash3b, Fn1, Hpx, and Brap). (n = 3–5/group). C The impact of GABA intake on anti-inflammatory factors (IL-10, TGF-β1, IL-13, and IL-4) expression‎. In the CRS group, IL-10 and TGF-β1 levels decreased, but GABA reversed this decline significantly when given at 20 mg/kg(CRS-H). IL-4 levels had a trend to be lower in the CRS group, and GABA showed a trend to increase. IL-13 levels didn’t change significantly. (*p < 0.05; **p < 0.01 by one-way ANOVA, #p < 0.05 by unpaired t-test).

Full size image

Proteins associated with the three target processes, including C3, C4b, Cfh, Cfi, B2m, Fgb, and Pzp, were initially analyzed using PRM. Among these, the key components of the complement system (C3, C4b, Cfh, and Cfi) showed a decreasing trend in the CRS group compared to the control group. GABA treatment significantly reversed this decrease (Fig. 6Bp < 0.05). This finding was confirmed by immunoblotting, which was equivalent to western blot analysis. The data showed that the expression‎ levels of C3, C4b, Cfh, and Cfi were reduced in the hippocampal tissue of anxious mice and were rescued by oral GABA intake (Fig. 7p < 0.05).

Fig. 7: Verification of Cfi, Cfh, C4b and C3 expression‎ via Immunoblotting.

AD Immunoblottings were used to display the protein expression‎ levels of Cfh, Cfi, C4b, and C3, along with total protein as a loading control, in the CON, CRS, and CRS-H groups. Consistent with proteomic and PRM results, the CRS group exhibited decreased levels of Cfh, Cfi, C4b, and C3, with significant reductions observed in Cfh, Cfiand C4b. However, treatment with GABA at 20 mg/kg (CRS-H) significantly reversed this decline. Protein levels were quantified in each group (n = 6–8/group) and normalized to total protein concentration. *p < 0.05; **p < 0.01 by one-way ANOVA).

Full size image

B2m, Fgb, and Pzp, which are involved in the “humoral immune response” and “acute inflammatory response,” respectively, also showed significant differences between the GABA treatment group and the CRS group (Fig. 6Bp < 0.05). In addition, based on the hypothesis that GABA plays a role in restoring the disrupted immune homeostasis caused by CRS, various immune-related factors, most of which are closely linked to immune cells, including astrocytes and microglial cells, were detected via PRM. In addition, oral intake also significantly increased the levels of immune-related factors (Itih4, Rbfox3, Rnf157, Trappc3, and Ubash3b), which were significantly reduced after CRS (Fig. 6Bp < 0.05). Moreover, the immune-related molecules Fn1, Hpx, and Brap also exhibited significant increases after GABA treatment, although their declining trend in the CRS group was not significant (Fig. 6B). The PRM results for these proteins were largely consistent with the proteomic analysis, confirm‎ing our earlier hypothesis that immune response regulation plays a crucial role in GABA’s anxiolytic mechanism of GABA and that the role of the complement system, in particular, cannot be overlooked (Fig. 6B). Further studies are warranted to elucidate the detailed molecular functions of these molecules in anxiety.

Given the close association between the complement system and inflammatory response, we investigated the anxiolytic mechanism of GABA by exploring its impact on anti-inflammatory factors in the brain. Our analysis focused on four anti-inflammatory factors: IL-10, TGF-β1, IL-13, and IL-4. In the CRS group, IL-10 and TGF-β1 were decreased, and GABA administration (20 mg/kg) in the CRS-H group significantly reversed this decline. While IL-4 levels in the CRS group tended to be lower than those in the CON group, GABA administration tended to increase IL-4 levels compared to the CRS group. However, IL-13 levels did not change significantly (Fig. 6C). Our results demonstrated that GABA corrected the imbalance in the inflammatory state induced by CRS to a certain degree by enhancing the levels of anti-inflammatory cytokines.

 

Discussion

In this study, we eval‎uated the anxiolytic effects of oral GABA supplementation and its impact on complement activation and inflammation in mice with CRS. 1) Following 14 days after oral GABA administration (20 mg/kg), we demonstrated that GABA supplementation significantly alleviated anxiety-like behaviors and increased GABA levels in the PFC. 2) CRS-induced dysregulation of complement activation was reversed by GABA, and key complement proteins (C3, C4b, Cfh, and Cfi) were restored to near-normal levels. 3) GABA treatment elevated anti-inflammatory cytokines IL-10 and TGF-β1 in the PFC. The data suggested that long-term GABA supplementation mitigates anxiety-like behavior by modulating the complement system and restoring immune homeostasis.

 

As a promising active ingredient, GABA demonstrates significant potential in promoting positive health outcomes, particularly in the field of neuroprotection, and its efficacy in addressing insomnia and mood regulation has been well-documented2,4,5,30,31. The large-scale production of GABA by microbial fermentation has led to the development of health-beneficial products in which GABA serves as a key component2,32. These products have received positive feedback, particularly from individuals complaining of insomnia30. However, even with studies highlighting the stress-reducing effects of GABA in food, such as in Abdou’s findings indicating that a single dose of orally administered GABA significantly increased α waves and reduced β waves in the brain, and Nakamura’s discovery that consuming GABA-rich chocolate before arithmetic tasks decreased sympathetic nerve activity, the existing evidence might not be sufficiently robust to support the prolonged use of GABA in individuals dealing with anxiety4,5. Our findings indicated that both GABA-treated groups had significantly alleviated anxiety-like behaviors in mice compared to the CRS group, and the dose of 20 mg/kg performed better (Fig. 2A–F). These findings contribute to the advancement and potential broader applications of GABA-based anxiolytic products.

 

To comprehensively address the anxiolytic mechanisms of GABA, we initially studied the effects of prolonged GABA administration on GABA levels in the brain, as previous studies have consistently shown a connection between increased brain GABA levels and reduced anxiety6,33,34. Our data revealed that mice in the anxiety model (CRS group) exhibited decreased GABA levels in the PFC compared to those in the CON group, consistent with our understanding of anxiety disorders. Notably, in the CRS-H group where GABA was administered, a significant increase in brain GABA levels was observed, marking an exciting discovery (Fig.2G). Generally, GABA molecules have difficulty crossing the BBB because of the limited number of GABA receptors in the BBB under physiological circumstances. However, one possibility is that chronic stress may damage the BBB, potentially allowing GABA from food to enter the brain through a compromised barrier35. Meanwhile, GABA is an important player in the brain-gut axis, where GABA produced in the gut is transported into the brain36. Oral GABA intake may provide more GABA as a substrate to support this brain-gut axis transportation. Our findings suggest that oral intake of GABA can elevate brain GABA levels, potentially counteracting chronic stress-induced anxiety. This aligns with previous studies on depression models, where RNA-Seq and western blot analysis revealed that the expression‎ of the GABAA receptor α1 subunit could be upregulated by GABA green tea, indicating that GABA administration can enhance the GABAergic neurotransmission in the brain2,3.

 

Recent studies have emphasized the immunomodulatory properties of food-borne GABA, particularly its anti-inflammatory properties37,38. For example, a 21-day oral administration of GABA-rich fermented Aronia melanocarpa extract (FAME) significantly increased the proliferation of splenocytes and lymphocytes in mice, accompanied by a dose-dependent increase in CD4+ and CD8+ T cell expression‎, while inhibiting pro-inflammatory cytokines37. Additionally, GABA-producing probiotic strains show promise for modulating immune responses to various inflammatory conditions39. Considering the immune regulatory properties of foodborne GABA and the potential role of the immune system in the development of anxiety disorders which has previously been discussed, we investigated the anxiolytic mechanisms of GABA through immune modulation.

Our proteomic analysis revealed significant evidence linking the anxiolytic effects of GABA to the immune system. Many of the identified proteins were associated with immune-related processes, with a strong emphasis on pathways such as “humoral immune response,” “complement activation,” and “acute inflammatory response” (Fig. 4B). Notably, our analysis of protein networks, visualized using chord and Venn diagrams, highlighted a significant overlap between the key components of the complement system (C3, C4b, Cfh, and Cfi) within the three pathways (Fig. 5). Concurrent activation of these pathways underscores the crucial role of rebalancing complement activation in the immune-related mechanisms underlying the anxiolytic effects of GABA. These findings were further supported by PRM and immunoblotting results, which showed a significant reversal in the decline of C3, C4b, Cfh, and Cfi levels following GABA supplementation in chronically stressed mice (Figs. 6A, and 7).

 

The complement system plays a vital role in the innate immune response by facilitating the rapid clearance of pathogens and dead or dying cells, as well as by modulating the inflammatory response23,40. In the CNS, complement receptors are present in microglia, astroglia, and neurons40,41. In addition to their immune regulatory functions, complement proteins are crucial for neurodevelopment and adult brain plasticity40,41 (Fig. 8). Therefore, maintaining a delicate balance in complement activation is essential for the proper CNS function25. Complement system imbalances have been implicated in neurodegenerative and psychiatric conditions25. For instance, excessive complement activation has been observed in Alzheimer’s disease (AD), contributing to increased inflammation and synaptic pruning in the brain, whereas inhibition of the complement system can alleviate AD symptoms42. Conversely, deficiencies in complement components, such as C3 and C4, are associated with the pathogenesis of autism spectrum disorder (ASD)25. Dysregulation of the complement system, a known contributor to immune imbalance, remains underexplored in anxiety disorders24,43. Laura’s research highlights the role of complement components in emotional regulation, with mice lacking the C3a receptor (C3aR−/−) showing heightened anxiety, and those deficient in C3 (C3−/−) being more susceptible to conditioned fear. Our findings align with this, suggesting that rebalancing complement activation, particularly C3 activation, is involved in GABA’s anxiolytic effects24. Another critical aspect involves Cfh, which is the major regulator of the alternative pathway of complement44. The re-elevation of Cfh following GABA administration may indicate an anti-inflammatory state, as supported by our experimental data. This aligns with previous studies showing that Cfh promotes specific tolerance and anti-inflammatory responses in immune cells exposed to pro-inflammatory stimuli, reducing the production of pro-inflammatory factors (IL-12, TNF-α, IFN-γ, IL-6, and IL-8) while enhancing anti-inflammatory mediators (IL-10 and TGF-β)44. Collectively, our findings contribute to the growing body of evidence supporting the relevance of the complement system in the pathogenesis and therapy of anxiety (Fig. 8).

 

Fig. 8: Complement and inflammatory respond play vital roles in maintaining immune homeostasis, which is very crucial for the pathophysiology and treatment of anxiety.

Chronic stress disrupts this balance, particularly in complement and inflammatory processes, leading to the development of an anxiety state. Restoration of balance is achievable through GABA administration. GABA effectively counteracts the imbalance and reverses the anxiety state. (Created with BioRender.com).

Full size image

We investigated the effect of oral GABA on inflammation in our anxiety model. Our results indicated that following chronic stress, there was a significant reduction in the levels of IL-10 and TGF-β1 in the PFC, and administration of GABA effectively reversed this decline (Fig. 6C). This finding aligns with previous research, which demonstrated that GABA supplementation elevates IL-10 and TGF-β1 levels—changes that may be linked to the rebalancing of complement activation38,39,44. IL-10, a critical cytokine that prevents excessive inflammatory responses in the CNS, plays a vital role in facilitating communication between microglia, astrocytes, and neurons. Research has suggested that deficiencies in IL-10 signaling and bioavailability are associated with anxiety in various animal models, particularly those related to stress45,46. Remarkably, IL-10 replenishment has been shown to reverse anxiety-related behaviors46. Patel et al. demonstrated that IL-10 supplementation regulates GABA transmission directly through PI3K and p38 MAPK in presynaptic terminals and reverses anxiety-like behaviors47. TGF-β1 plays a crucial role in safeguarding neurons with potent anti-inflammatory properties48. It is particularly involved in the regulation of neurite growth and synapse formation, which are essential for cognitive and emotional stability48. Studies have revealed that sustained down-regulation of TGF-β1 results in a decrease in GABAA receptor expression‎, which has been linked to the onset of anxiety-like behaviors in mice49. Conversely, augmenting TGF-β1 levels appears to mitigate anxiety, suggesting a potential mechanism for anxiety reduction. Taken together, our findings, along with those of previous studies, confirm‎ that the rebalancing of inflammatory states, particularly through the modulation of IL-10 and TGF-β1, plays a key role in the anxiolytic mechanisms of oral GABA.

Finally, in addition to measuring the proteins involved in the three processes, we assessed additional immune-related factors, such as Itih4, Rbfox3, Rnf157, Trappc3, Ubash3b, Fn1, Hpx, and Brap, in the PRM (Fig. 6B). This comprehensive approach aimed to confirm‎ the involvement of immune mechanisms in the anxiolytic process of GABA. A spectrum of potential biomarkers has surfaced, particularly emphasizing factors linked to inflammation and immune processes, thus offering benefits to the field50. In our investigation, we observed significant decreases in the expression‎ of Itih4, Rbfox3, Rnf157, Trappc3, and Ubash3b in mice exhibiting anxiety-like behavior following CRS. Conversely, these protein levels were increased in mice, which successfully alleviated anxiety through GABA treatment. This suggests a dynamic modulation of these immune-related proteins in response to changes in anxiety states, reflecting the fundamental characteristics of potential biomarkers51. Specifically, ITIH4, a constituent of the liver-derived ITI family, serves as a pivotal anti-apoptotic and matrix-stabilizing agent and is emerging as a significant anti-inflammatory marker in AD52. RNF157, a member of the RNF ubiquitin ligase family, plays a crucial role in the regulation of neuronal survival and morphology. Beyond its neurocentric functions, RNF157’s impact extends to modulating CD4+ T cell function, presenting itself as a promising target for adaptive immune responses in conditions characterized by immune dysregulation diseases53. Furthermore, Ubash3b, also recognized as a suppressor of T-cell receptor signaling or Sts-1, is an atypical tyrosine phosphatase with a unique ability to bind ubiquitin54. Generally, the potential of immune-related proteins, including complement-related and anti-inflammatory factors, as biomarkers for anxiety has been overlooked in current research. These unique characteristics suggest that they may be valuable clinical indicators of anxiety. Further validation in future studies is warranted to explore and confirm‎ their suitability as anxiety biomarkers.

Although this study provides valuable insights, it has several limitations. First, although the CRS mouse model is well-established for preclinical research, it cannot fully replicate the complexity of human anxiety disorders. To enhance translational relevance, future studies should include clinical trials with diverse human populations to address potential individual variability in the response to GABA. Second, while the CRS model can also induce depression, our focus was primarily on anxiety-related behaviors. The potential antidepressant effects of GABA warrant further investigation, and future studies should incorporate additional behavioral assessments to explore these mechanisms. Third, our focus on the PFC and hippocampus in the proteomic and cytokine analyses leaves the potential effects of GABA on other brain regions unexplored. In addition, the molecular mechanisms linking GABA to neuroimmune pathways, particularly the complement system, remain unclear. Mechanistic studies using advanced technologies such as single-cell/nuclear RNA sequencing are required to unravel the cell- and pathway-specific actions of GABA. Addressing these gaps will deepen our understanding and enhance the clinical applicability of our findings.

In conclusion, oral administration of GABA has shown great promise as an effective intervention for stress-induced anxiety, demonstrating sustained efficacy in reducing anxiety-like behaviors in the long term. Our findings suggest that the anxiolytic effects of GABA are primarily mediated through its ability to restore homeostasis by regulating complement activation and inflammatory responses as well as by enhancing GABA levels in the brain. These results highlight the dual neuroprotective and immunomodulatory properties of GABA and provide valuable insights into its potential as a therapeutic agent. From a theoretical perspective, this study underscores the critical role of neuroimmune regulation in anxiety pathology, particularly through complement and anti-inflammatory pathways. Practically, these findings support the potential application of GABA-enriched dietary interventions as safer alternatives or adjuncts to traditional anxiolytic pharmacotherapies, especially for individuals concerned about the side effects of long-term medication. Future research should focus on investigating the dose-response relationship, and the clinical efficacy of GABA in human populations will be essential to translate these findings into real-world applications.

Methods

Animals

Male C57BL/6J mice (8 weeks old, 22–26 g) were purchased from Vital River Co., Ltd. (Beijing, China) and housed in groups of four mice per cage at the Animal Laboratory of Huada Protein Co., Ltd. The mice were kept in plastic cages under controlled conditions: constant temperature (22 ± 1 °C), humidity (55 ± 10%), and a 12-h light/dark cycle (lights on/off at 10:00 P.M./10:00 A.M.). They had unrestricted access to food and water. Animal studies were reported in compliance with the ARRIVE guidelines. All animal procedures adhered to the Guide for the Care and Use of Laboratory Animals (ISBN: 0-309-05377-3) and were approved by the Institutional Animal Care and Use Committee of Huada Protein Co. Ltd. The study complied with the Laboratory Animal Act of the People’s Republic of China and adhered to international ethical standards for animal research.

CRS procedures

Anxiety was induced in C57BL/6J mice by CRS. For 2 h a day over 14 days, the mice were placed in a well-ventilated 50-mL centrifuge tube (with ventilation holes)55,56,57. After restraint, the mice resumed normal activities and diets in their cages. The control C57BL/6J mice were maintained under standard conditions (Fig. 1).

Drug treatment

Dosage selection: For future applications in humans, we referred to the permissible GABA dose in China (within 500 mg/day) and prior clinical research showing that 100 mg/day GABA exhibits potential anxiolytic effects in humans (e.g., studies by Yoto et al. and Abdou et al.)4,12. To translate this human dose into an equivalent range for mice, we used the following body surface area (BSA) conversion formula(1)58:

DB=DA×RBRA×(WAWB)1/3

(1)

where RA and RB are the BSA coefficients for humans (100) and mice (59), WA and WB are the average body weights of humans (60 kg) and mice (25 g), and DA is the human dose (mg/kg), calculated as:

DA=100mg/day60kg=1.67mg/kg

(2)

Using Eq. (1), the equivalent dose for mice was calculated as follows:

DB=1.67×59100×(600.025)1/3≈13.66mg/kg

(3)

Thus, we selected a dose range of 10–20 mg/kg for the mice based on this calculation.

For the treatment, GABA (Bloomage Biotechnology Co., Ltd.) was dissolved in 0.9% saline. CRS model mice were divided into three groups: low-dose (CRS-L), high-dose (CRS-H), and model (CRS), which received 10 mg/kg GABA, 20 mg/kg GABA, and saline (0.1 mL/10 g), respectively. The control (CON) group received saline (0.1 mL/10 g). As illustrated in Fig. 1, all treatments were intragastrically administered daily throughout the CRS modeling and behavioral testing periods.

Elevated plus maze

The EPM test was performed the day after CRS (Fig. 1). The EPM apparatus had open (45 cm × 10 cm) and closed (45 cm × 10 cm) arms with 30 cm-high walls. The open arms had a 1 cm upward convex edge to prevent the mice from falling. Mice were placed on the central platform, facing one of the open arms opposite the experimenter, and were given 6 min for free exploration. After the test, the mice were returned to their cages and the area was cleaned with 75% ethanol. A video camera recorded the test, and the ANY-maze software analyzed the video for the time spent in the open arms, open-arm entries, and time spent in the closed arms59.

Open field test

The OFT was conducted the day after the EPM (Fig. 1). The OFT apparatus consisted of an activity chamber (60 cm × 60 cm × 30 cm). The mice were gently placed in the center and allowed to explore for 10 min. After the test, each mouse was returned to its home cage and the floor and walls were cleaned with 75% ethanol before the next trial. A video camera positioned above the center of the apparatus recorded the test, and the ANY-maze software (Stoelting, Wood Dale, IL, USA) was used to analyze the video and eval‎uate the time spent and distance traveled in the central area59.

Tissue preparation

As shown in Fig. 1, following the completion of all behavioral studies, the mice were sacrificed by cervical dislocation without prior anesthesia, in strict accordance with ethical guidelines and with approval from the Institutional Animal Care and Use Committee. And the PFC and hippocampal tissues were immediately dissected on ice. Those freshly dissected tissues were snap-frozen in liquid nitrogen and stored at −80 °C for subsequent analyses.

Enzyme-linked immunosorbent assay

The PFC tissue was homogenized in ice-cold radioimmunoprecipitation assay (RIPA) buffer using a tissue grinder (Wheaton, Millville, USA) and placed on ice for 30 min. Samples were then centrifuged at 14,000 × g for 10 min at 4 °C, and the supernatants were collected in new Eppendorf tubes. Protein concentrations were determined using a BCA protein assay kit (Pierce Biotechnology, Cat: 23227, USA). The supernatant was used for ELISA, and GABA levels were measured using a commercial Mouse GABA ELISA Kit (Mlbio, cat: ML-ELA-1365), following the manufacturer’s protocols. Light absorbance values were read at recommended wavelengths using a microplate reader (Infinite® M1000 Pro).

Procedures of LC-MS/MS assessment

The LC-MS/MS workflow is outlined in Fig. 2A, with technical services provided by PTM Biolabs, Inc. Hippocampal samples were prepared by grinding in liquid nitrogen, followed by sonication in lysis buffer (8 M urea and 1% protease inhibitor). After centrifugation, the protein-containing supernatant was collected, and the protein concentration was measured using a BCA kit. The protein solution was reduced, alkylated, and digested using trypsin. The peptides were then desalted using a C18 SPE column. The peptide segments were dissolved in a liquid chromatography mobile phase (A: 0.1% formic acid and 2% acetonitrile; B: 0.1% formic acid and 100% acetonitrile) and separated by nanoelute ultra-high-performance liquid chromatography. The gradient ranged from 6% B to 80% B at a constant flow rate of 450 NL/min. Ionization and analysis were performed using a Timstof Pro mass spectrometer at a voltage of 1.7 kV. Secondary mass spectrometry scans were performed in the parallel cumulative serial fragmentation (PASEF) mode. Data processing included log2 transformation, normalization, and quantification using the MSstats R package. A False Discovery Rate (FDR) below 1% was maintained to ensure reliable results from the analysis60.

Bioinformatics analysis

In R (version 4.0.2), data processing involved normalization and correlation analyses using the cor function with the Pearson method from the stats package. The results were visualized using ggcorrplot (version 0.1.3). PCA was performed using PrComp and ggord (version 1.1.5) was used for visualization. Differential proteins were identified through T-test assessment, considering a p-value ≤ 0.05 as significant, with protein ratios >1.3 as up-regulated and <1/1.3 as down-regulated. To perform hierarchical clustering (Mfuzz) based on the functional classification of differentially expressed proteins (including GO, Domain, KEGG pathway, Reactome, and WikiPathways), we initially compiled all enriched categories and their respective P values. Subsequently, we filtered for categories enriched in at least one cluster with a P value < 0.05. The resulting P value matrix was transformed using the function x = −log10(P value), and these transformed values were subjected to one-way hierarchical clustering (Euclidean distance, average linkage clustering) in Genesis. Cluster memberships were visualized using the “Heatmap” function from the “ComplexHeatmap” R-package. Bioinformatics analysis, including gene ontology (GO) enrichment, was conducted using DAVID Bioinformatics Resources. GO categorization included biological processes (GO-BP), cellular compartments (GO-CC), and molecular functions (GO-MF). Differentially expressed protein sequences were queried against the STRING database for protein-protein interactions. Interactions with a confidence score >0.7 were retrieved, and the network was visualized using the R package ‘visNetwork60,61.

Parallel reaction monitoring

Proteins derived from the hippocampal tissues were processed and enzymatically cleaved according to established methodologies. The resulting peptides were analyzed using a Q-Exactive spectrometer coupled with an Easy-nLC 1000 UPLC interface. Nanospray ionization was employed to introduce these peptides, and tandem mass spectrometry was conducted on the Q ExactiveTM Plus platform, with high-precision resolution of spectral fragmentations in Orbitrap. The acquired spectral data were subjected to thorough post-processing using Proteome Discoverer, followed by a detailed analysis using Skyline software (v3.6)28,62.

Protein antibody arrays analysis

The prefrontal cortex (PFC) tissue was homogenized in ice-cold radioimmunoprecipitation assay (RIPA) buffer using a tissue grinder (Wheaton, Millville, USA) and placed on ice for 30 min. Samples were then centrifuged at 14,000 × g for 10 min at 4 °C, and the supernatants were collected in new Eppendorf tubes. Protein concentrations were determined using a BCA protein assay kit (Pierce Biotechnology, Cat: 23227, USA). The supernatant was used for Protein Antibody Arrays analysis. The levels of IL-10, TGF-β1, IL-13, and IL-4 were measured using an inflammation array (Ray Biotech, Inc.) following the manufacturer’s protocols.

Immunoblotting

The protein concentration derived from hippocampal tissues was measured using the Pierce BCA Protein Assay Kit (Thermo Fisher Scientific). Protein separation and detection were performed using an automated Jess capillary-based electrophoresis system according to the manufacturer’s protocol (Protein Simple). A protein normalization kit (Protein Simple) was used to determine the total protein concentration, which served as a loading control. Data from the western blot assays were analyzed using Compass software (Protein Simple). Protein expression‎ was normalized to total protein concentration63.

Statistical analysis

All data were analyzed using GraphPad Prism Ver. 8.0 (GraphPad Software, Inc., San Diego, CA) and were expressed as mean ± SEM. Differences between groups were analyzed using one-way analysis of variance (ANOVA) or unpaired t-tests. p-values < 0.05 were considered statistically significant.

Data availability

The proteomics data have been deposited in the PRIDE Archive with accession number PXD059153.

References

  1. Szuhany, K. L. & Simon, N. M. Anxiety disorders: a review. JAMA 328, 2431–2445 (2022).

    Article CAS PubMed Google Scholar 

  2. Hou, D. et al. Gamma-aminobutyric acid (gaba): a comprehensive review of dietary sources, enrichment technologies, processing effects, health benefits, and its applications. Crit. Rev. Food. Sci. Nutr64, 8852–8874 (2023).

  3. Teng, J. et al. Quality components and antidepressant-like effects of gaba green tea. Food Funct. 8, 3311–3318 (2017).

    Article CAS PubMed Google Scholar 

  4. Abdou, A. M. et al. Relaxation and immunity enhancement effects of gamma-aminobutyric acid (gaba) administration in humans. Biofactors 26, 201–208 (2006).

    Article CAS PubMed Google Scholar 

다음검색
현재 게시글 추가 기능 열기

댓글

댓글 리스트
맨위로

카페 검색

카페 검색어 입력폼