Re: 글리신 3g 투여 --> 수면중 중심체온 하강, 말초혈관 확장.. 깊은 수면 유도..

작성자문형철|작성시간24.08.24|조회수603 목록 댓글 0

부작용 거의 없는 3가지 수면 영양제

1. 멜라토닌

2. 가바

3. 글리신....

 

https://kr.iherb.com/pr/now-foods-glycine-1-000-mg-100-veg-capsules/18106

https://kr.iherb.com/pr/now-foods-glycine-pure-powder-1-lb-454-g/615

 

  1. nature  
  2. neuropsychopharmacology  
  3. original article  
  4. article

The Sleep-Promoting and Hypothermic Effects of Glycine are Mediated by NMDA Receptors in the Suprachiasmatic Nucleus

 

  • Original Article
  • Published: 23 December 2014

The Sleep-Promoting and Hypothermic Effects of Glycine are Mediated by NMDA Receptors in the Suprachiasmatic Nucleus

Neuropsychopharmacology volume 40, pages1405–1416 (2015)Cite this article

  •  
  •  
  •  
  •  

Abstract

The use of glycine as a therapeutic option for improving sleep quality is a novel and safe approach. However, despite clinical evidence of its efficacy, the details of its mechanism remain poorly understood. In this study, we investigated the site of action and sleep-promoting mechanisms of glycine in rats. In acute sleep disturbance, oral administration of glycine-induced non-rapid eye movement (REM) sleep and shortened NREM sleep latency with a simultaneous decrease in core temperature. Oral and intracerebroventricular injection of glycine elevated cutaneous blood flow (CBF) at the plantar surface in a dose-dependent manner, resulting in heat loss. Pretreatment with N-methyl-D-aspartate (NMDA) receptor antagonists AP5 and CGP78608 but not the glycine receptor antagonist strychnine inhibited the CBF increase caused by glycine injection into the brain. Induction of c-Fos expression‎ was observed in the hypothalamic nuclei, including the medial preoptic area (MPO) and the suprachiasmatic nucleus (SCN) shell after glycine administration. Bilateral microinjection of glycine into the SCN elevated CBF in a dose-dependent manner, whereas no effect was observed when glycine was injected into the MPO and dorsal subparaventricular zone. In addition, microinjection of D-serine into the SCN also increased CBF, whereas these effects were blocked in the presence of L-701324. SCN ablation completely abolished the sleep-promoting and hypothermic effects of glycine. These data suggest that exogenous glycine promotes sleep via peripheral vasodilatation through the activation of NMDA receptors in the SCN shell.

 

수면의 질을 개선하기 위한 치료 옵션으로 

글리신을 사용하는 것은 

새롭고 안전한 접근법입니다. 

 

그러나 

글리신의 효능에 대한 임상적 증거에도 불구하고 

그 메커니즘에 대한 자세한 내용은 아직 잘 알려져 있지 않습니다. 

 

이 연구에서는 쥐를 대상으로 글리신의 작용 부위와 수면 촉진 메커니즘을 조사했습니다. 

 

급성 수면 장애가 있는 쥐에게 

글리신을 경구 투여한 결과, 

심부 체온이 동시에 감소하면서 비급속 안구 운동(REM) 수면과 렘수면 지연 시간이 단축되었습니다. 

 

글리신의 경구 및 뇌실 내 주사는 용량 의존적으로 발바닥 표면의 피부 혈류(CBF)를 증가시켜 열 손실을 초래했습니다. 글리신 수용체 길항제인 스트라이크닌이 아닌 N-메틸-D-아스파르트산염(NMDA) 수용체 길항제인 AP5 및 CGP78608로 전처리하면 글리신 주입으로 인한 CBF 증가가 뇌로 전달되는 것을 억제할 수 있었습니다. 

 

글리신 투여 후 내측 시신경 전 영역(MPO)과 시상핵(SCN) 껍질을 포함한 

시상하부 핵에서 c-Fos 발현의 유도가 관찰되었습니다. 

 

글리신을 SCN에 양측으로 미세 주입하면 

용량 의존적으로 CBF가 상승한 반면, 

글리신을 MPO와 등쪽 뇌실하 영역에 주입하면 효과가 관찰되지 않았습니다. 

 

또한 SCN에 D-세린을 미세 주입하면 CBF가 증가했지만, L-701324가 있으면 이러한 효과가 차단되었습니다. SCN을 절제하면 글리신의 수면 촉진 및 저체온 효과가 완전히 사라졌습니다. 

 

이러한 데이터는 

외인성 글리신이 

SCN 껍질에서 NMDA 수용체의 활성화를 통한 말초 혈관 확장을 통해 

수면을 촉진한다는 것을 시사합니다.

 

Similar content being viewed by others

BNST GABAergic neurons modulate wakefulness over sleep and anesthesia

Article Open access19 March 2024

Control of non-REM sleep by ventrolateral medulla glutamatergic neurons projecting to the preoptic area

Article Open access12 August 2022

Peripheral N-methyl-d-aspartate receptor activation contributes to monosodium glutamate-induced headache but not nausea behaviours in rats

Article Open access16 August 2022

 

INTRODUCTION

Glycine, a non-essential amino acid, has two distinct properties as a neurotransmitter: it operates through two different receptors and engages in several functions in the central nervous system (CNS). Glycine has long been known as an inhibitory neurotransmitter in the brainstem and spinal cord (Curtis et al, 1968Werman et al, 1968). In these areas, the activation of glycinergic premotoneurons triggers muscle atonia during rapid eye movement (REM) sleep (Chase et al, 1989Holstege and Bongers, 1991Morales et al, 2006Soja et al, 1991). By contrast, glycine acts allosterically as an excitatory modulator of the N-methyl-D-aspartate (NMDA) subtype of ionotropic glutamate receptors (Johnson and Ascher, 1987Kleckner and Dingledine, 1988).

 

Although sufficient amounts of glycine are synthesized de novo or are taken up from the diet daily (Reeds, 2000), exogenous glycine passively diffuses across the blood-brain barrier and modulates neurotransmission in the CNS (Kawai et al, 2011Peterson, 1994Toth and Lajtha, 1986). Because glutamatergic neurotransmission has been implicated in schizophrenia pathophysiology, oral administration of high-dose glycine—a mean dose of ∼60 g/day—has been reported to significantly improve cognition and reduce the negative symptoms of schizophrenia (Coyle and Tsai, 2004Heresco-Levy et al, 1999). Conversely, low-dose glycine at a dose of 3 g/day before bedtime subjectively improves sleep quality and reduces sleepiness and fatigue during the day in individuals with insomniac tendencies or restricted sleep time (Bannai et al, 2012Inagawa et al, 2006). A polysomnographic study also revealed that the same dose of glycine stabilizes sleep state and shortens the latency to slow-wave sleep, with no alterations in sleep architecture (Yamadera et al, 2007). A recent study reported that the intraperitoneal injection of glycine inhibits the activity of orexin neurons, which are critical for arousal, energy homeostasis, and reward-seeking (Sakurai et al, 2010) and induces non-REM (NREM) sleep with fragmented vigilance states in mice (Hondo et al, 2011). However, Karnani et al (2011a) showed that orexin neurons are stimulated by nutritionally relevant amino acid mixtures, and of the amino acids tested, glycine had the highest potency. Thus, the site of action and the sleep-promoting mechanism of glycine have remained controversial.

 

A temporal relationship between the timing of sleep and core body temperature (Tb) rhythm has been well-documented in humans (Barrett et al, 1993Campbell and Broughton, 1994Czeisler et al, 1980Dijk and von Schantz, 2005Zulley et al, 1981) and rats (Alfoldi et al, 1990). Some hypnotics, such as benzodiazepines, zolpidem, and ramelteon, induce hypothermia within a physiological range (Elliot and White, 2001Markwald et al, 2010). In some human studies, exogenous melatonin has been shown to induce sleep and lower Tb (Lavie, 1997Stone et al, 2000Zhdanova et al, 1995). Similarly, glycine administration before bedtime decreases Tb in human subjects (Nagao et al, 2007).

In the present study, we aimed to elucidate the mechanisms involved in the sleep-promoting and hypothermic effects of glycine in rats. We first demonstrated that glycine administration alleviates acute sleep disturbance. Laser-Doppler imaging was used to assess peripheral blood flow both before and after glycine injection into the stomach or brain. The site of glycine action was determined by c-Fos immunohistochemical analysis and microinjection into the hypothalamic nuclei in the absence and presence of specific NMDA receptor antagonists. Suprachiasmatic nucleus (SCN) ablation completely abolished the sleep-promoting and hypothermic effects of glycine. Our results consistently suggest that exogenous glycine promotes sleep via peripheral vasodilatation through the activation of NMDA receptors in the SCN.

 

소개
비필수 아미노산인 글리신은 신경전달물질로서

두 가지 다른 수용체를 통해 작용하며

중추신경계(CNS)에서 여러 기능에 관여하는 두 가지 특성을 가지고 있습니다.

 

글리신은

오랫동안 뇌간과 척수에서

억제성 신경전달물질로 알려져 왔습니다(Curtis et al, 1968; Werman et al, 1968).

 

이러한 영역에서

글리신성 전근신경세포의 활성화는

급속안구운동(REM) 수면 중에 muscle atonia 을 유발합니다(Chase et al, 1989; Holstege and Bongers, 1991; Morales et al, 2006; Soja et al, 1991).

 

이와 대조적으로

글리신은 이온성 글루타메이트 수용체의

N-메틸-D-아스파르트산염(NMDA) 아형의 흥분성 조절제로 작용합니다(Johnson and Ascher, 1987; Kleckner와 Dingledine, 1988).

충분한 양의 글리신이 새로 합성되거나 매일 식단에서 흡수되지만(Reeds, 2000),

외인성 글리신은 혈액-뇌 장벽을 통해 수동적으로 확산되어

CNS의 신경 전달을 조절합니다(Kawai et al, 2011; Peterson, 1994; Toth and Lajtha, 1986).

 

글루탐산 신경전달은

조현병 병태생리에 관여하기 때문에

고용량 글리신(평균 60g/일)을 경구 투여하면

인지능력이 크게 향상되고

조현병의 부정적인 증상이 감소하는 것으로 보고되었습니다(Coyle and Tsai, 2004; Heresco-Levy et al, 1999).

 

반대로

취침 전 저용량 글리신을 하루 3g씩 복용하면

불면증 경향이 있거나 수면 시간이 제한된 사람의 경우

주관적으로 수면의 질이 개선되고

낮 동안 졸음과 피로가 감소합니다(Bannai et al, 2012; Inagawa et al, 2006).

 

수면다원검사 연구에서도

동일한 용량의 글리신이

수면 구조의 변화 없이 수면 상태를 안정시키고

서파 수면으로의 지연 시간을 단축시킨다는 사실이 밝혀졌습니다(Yamadera 등, 2007).

 

최근 연구에 따르면 글리신의 복강 내 주입은 각성, 에너지 항상성 및 보상 추구에 중요한 오렉신 뉴런의 활동을 억제하고(Sakurai et al, 2010) 생쥐의 각성 상태가 분열된 비렘수면(NREM)을 유도한다고 보고했습니다(Hondo et al, 2011). 그러나 Karnani 등(2011a)은 오렉신 뉴런이 영양학적으로 관련된 아미노산 혼합물에 의해 자극되며, 테스트한 아미노산 중 글리신이 가장 높은 효능을 보인다는 사실을 밝혀냈습니다. 따라서 글리신의 작용 부위와 수면 촉진 메커니즘은 여전히 논란의 여지가 있습니다.

수면 타이밍과 심부 체온(Tb) 리듬 사이의 시간적 관계

사람(Barrett 등, 1993; Campbell and Broughton, 1994; Czeisler 등, 1980; Dijk and von Schantz, 2005; Zulley 등, 1981)과 쥐(Alfoldi 등, 1990)에서 잘 입증되었습니다.

 

벤조디아제핀, 졸피뎀, 라멜테온과 같은

일부 최면제는 생리적 범위 내에서

저체온증을 유발합니다(Elliot and White, 2001; Markwald et al, 2010).

 

일부 인체 연구에서

외인성 멜라토닌은

수면을 유도하고 Tb를 낮추는 것으로 나타났습니다(Lavie, 1997; Stone et al, 2000; Zhdanova et al, 1995).

 

 

마찬가지로,

취침 전에 글리신을 투여하면

인간 피험자의 Tb가 감소합니다(Nagao et al, 2007).

 

본 연구에서는 쥐를 대상으로 글리신의 수면 촉진 및 저체온 효과에 관여하는 메커니즘을 밝히고자 했습니다. 먼저 글리신 투여가 급성 수면 장애를 완화한다는 사실을 입증했습니다. 레이저 도플러 영상을 사용하여 위나 뇌에 글리신을 주입하기 전과 후에 말초 혈류를 평가했습니다. 글리신 작용 부위는 특정 NMDA 수용체 길항제의 유무에 따라 시상하부 핵에 미세 주입하고 c-Fos 면역 조직 화학 분석을 통해 결정했습니다. 시상하부핵(SCN) 절제술은 글리신의 수면 촉진 및 저체온 효과를 완전히 제거했습니다. 우리의 연구 결과는 외인성 글리신이 SCN에서 NMDA 수용체의 활성화를 통한 말초 혈관 확장을 통해 수면을 촉진한다는 것을 일관되게 시사합니다.

 

MATERIALS AND METHODS

Animals

Male Sprague–Dawley rats were purchased, weighing 250–300 g, from Charles River Laboratories (Hollister, CA) for use in the sleep study (electroencephalogram/electromyogram, EEG/EMG recording). Male Wistar rats were purchased, weighing 250–300 g, from Charles River Japan (Yokohama, Japan) and were also used for the other studies. The animals were housed individually in plastic cages and maintained under standard conditions in a 12-h light-dark cycle with access to food and water ad libitum. All procedures were performed in accordance with the guidelines of National Institutes of Health and the Animal Care Committee of Ajinomoto.

Sleep Analysis

Implant surgery, EEG/EMG monitoring, and EEG data acquisition were performed as previously described (Fujiki et al, 2009). To eval‎uate the effects of glycine administration on locomotor activity and Tb, a telemetry device (G2 E-Mitter, Mini Mitter, OR; or TA-F40, DSI, St. Paul, MN) was implanted in the abdominal cavity of each rat.

After 2 weeks of recovery, the rats were acclimatized to the recording cable for at least 10 days in the individual recording cage. On the day of recording, 2 g/kg glycine (Sigma, St Louis, MO) or water (vehicle) was orally administered 2 h after the onset of the light period (ZT2), and the rats were placed into a new, clean cage, which induces stress and acute sleep disturbance (Cano et al, 2008Oka et al, 2001). The dose administered is sufficient to cross the blood-brain barrier (Kawai et al, 2011). Sleep and telemetry data were recorded for 6 h.

 

Core Body Temperature

Core body temperature was measured by the methods described above. 2 g/kg glycine or water (vehicle) was orally administered 4 h after the onset of the dark period (ZT16) in a habituated cage without sleep recording (Figure 2a and b).

 

핵심 체온
위에서 설명한 방법으로 심부 체온을 측정했습니다. 수면 기록이 없는 습관화된 케이지에서 암흑기(ZT16) 시작 4시간 후 

2g/kg 글리신 또는 물(차량)을 경구 투여했습니다(그림 2a 및 b).

 

Laser-Doppler Imaging of Rat Skin Blood Flow

The units of laser-Doppler perfusion were used as an indicator of cutaneous blood flow (CBF) because they closely correlate with CBF (Johnson et al, 1984). The rats were anesthetized by isoflurane (maintained with 1.5%, 1.0 ml/min) at ZT3-4 and placed on a heating pad (CMA-150; CMA/Microdialysis, Stockholm, Sweden) to maintain a rectal temperature between 37.0 and 37.5 °C during the procedure. To measure CBF, the rats were fixed in a prone position, and the laser-Doppler perfusion imager (Periscan PIMII; Perimed AB, Stockholm, Sweden) was set to a position ∼15 cm above the left plantar surface, upon which, the laser beam was directed. The continuous perfusion units of the plantar surface were recorded every 3 min during the experimental periods. The mean values of the perfusion units of the whole-plantar surface were automatically calculated as time-point data. After stabilization of the perfusion units of the plantar surface, 26 rats were administered two doses of glycine (1 or 2 g/kg) or water (vehicle) via a gavage needle into the stomach.

For intracerebroventricular (ICV) or intracerebral injections, 42 rats were surgically implanted with guide cannula (26 gauge; Plastics One, Roanoke,VA) stereotaxically positioned 1 mm above the lateral ventricle or each hypothalamic area (MPO; dorsal subparaventricular zone, dSPZ; SCN) under pentobarbital anesthesia (50 mg/kg, ip). The stereotaxic coordinates were anterior–posterior (AP) +0.8 (in mm, from bregma), medial–lateral (ML)+1.6, dorsal–ventral (DV) −4.0 (from the skull surface) for the lateral ventricle; AP −0.7, ML±0.8, DV −8.8 for MPO; AP −1.8, ML±0.5, DV −8.0 for dSPZ; AP −0.7, ML±1.0 DV −9.4 with 5° angle for SCN (bilateral), according to the atlas of Paxinos and Watson (2004). After recovery from surgery, 13, 65, or 130 nmol of glycine, 1000 nmol of D-serine, 130 or 1000 nmol of L-serine, or artificial cerebrospinal fluid (CMA/Microdialysis) was administered into the lateral ventricle or hypothalamic area through an inserted guide cannulae, and the change in the perfusion units was eval‎uated. To antagonize either glycine receptors or NMDA receptors, antagonists were applied through a cannulae 15 min before administration of vehicle, glycine, or D-serine (Sigma). The glycine receptor antagonist strychnine (30 nmol; Sigma), selective NMDA receptor antagonist DL-AP5 (5 nmol; Sigma), glycine site-specific NMDA receptor antagonist CGP78608 (20 pmol; Tocris, Bristol, UK) and strychnine-insensitive NMDA receptor glycine site antagonist L-701324 (1 nmol; Tocris) were used to antagonize glycine or NMDA receptors. The injection volume was 1 μl at a rate of 1 μl/min.

c-Fos Immunohistochemistry

The rats were orally administered glycine (2 g/kg, n=5) or vehicle (n=5) at ZT16 and were killed in the dark 30 min after administration. Whole brains were removed, postfixed overnight at 4 °C in 4% paraformaldehyde, and then cryoprotected in 30% sucrose in PBS at 4 °C for 48 h. Cryoprotected whole brains were sliced coronally into 50-μm sections with a cryostat (Leica CM3050S, Leica Microsystems, Wetzlar, Germany). The sections were incubated with 0.3% H2O2 for 30 min at room temperature to block endogenous peroxidase activities, followed by three washes in 0.3% Triton PBS, then incubated overnight at 4 °C in 0.3% Triton PBS with 3% normal rabbit serum containing goat anti-c-Fos antibody (1 : 2000, sc-52-g, Santa Cruz Biotechnology, CA). After rinsing, the sections were incubated for 1 h in 0.3% Triton PBS with 3% normal rabbit serum containing biotinylated rabbit anti-goat IgG, and incubated for (1 : 200, BA-5000, Vector Laboratories, CA) followed by incubation with avidin-biotin complex (1 : 500, PK-6105, Vector Laboratories). Staining for c-Fos immunoreactivity was visualized with nickel-enhanced 3,3′-diaminobenzidine in Tris-HCl (0.05 M, pH 7.6, SK-4100, Vector Laboratories), yielding a black reaction product that was produced by a modified glucose oxidase protocol that generates hydrogen peroxide in the incubation solution. The sections were mounted on gelatin-coated slides, dehydrated, and coverslipped. A single observer, blinded for the treatment, counted c-Fos immunoreactive cells manually using ImageJ (NIH software). The standard areas of analysis were determined in accordance with previously defined landmarks (Swanson, 2004). The areas were as follows: the medial preoptic area (mPO, 400 × 400 μm); the periventricular/paraventricular hypothalamic nucleus (Pe/Pa, 400 × 400 μm); and the SCN (300-μm circle). The SCN subdivisions were defined as previously described (Sumova et al, 1998). For each rat, the counts were averaged to derive the mean number of c-Fos-reactive cells per unilateral structure.

SCN Lesions

Adult male rats were randomly assigned to the sham (n=6) and the lesioned (n=14) group. The rats were anesthetized with 3% isoflurane and placed in a stereotaxic instrument. Bilateral radio frequency lesions of the SCN were created by raising the probe tip temperature to 63 °C at each lesion site. To create a lesion, the tip of the probe was placed 0.8 mm caudal to the bregma, 0.3 mm bilateral to the sagittal sinus, and 8.8 mm ventral to the dura. The probe was lowered 0.5 mm above the SCN but not heated to make sham lesions in the sham group. After surgery, successful lesioning of the SCN was confirmed by the loss of circadian rhythms in Tb during constant dark conditions for 3 weeks. Behavioral arrhythmicity was tested by a χ2 periodogram using the Tb data. The successful SCN-lesioned (SCNx, n=11) and sham (n=6) groups were implanted with EEG/EMG electrodes and used in the sleep study. The sham and SCNx groups received vehicle or glycine (2 g/kg) orally at ZT2 once per week and were placed in a new, clean cage. At the end of the experiments, histological analysis of brain lesions was performed with cresyl violet staining.

Measuring of D-serine

The CSF samples were mixed with twofold volumes of acetonitrile and centrifuged at 12 000 r.p.m. for 10 min at 20 °C. The supernatant was mixed with 200 mM sodium borate buffer (pH 8.8), and 5 mg/ml (S)-NIFE ((S)-N-(4-nitrophenoxycarbonyl)-L-phenylalanine 2- methoxyethyl ester; Santa Cruz Biotechnology) in acetonitrile was then added. Then, HCL aqueous solution was added, and 5 ml of the reaction mixture was subjected to the UPLC-MS/MS system. The quantitation method of D/L-amino acid is described previously (Visser et al, 2011) and used in this study with minor modifications. The derivatized amino acids were separated on an Acquity UPLC system (Waters, Milford, MA), and analyzed with a triple-quadrupole mass spectrometer, AB Sciex 5500QTRAP (AB Sciex, Framingham, MA). The AB Sciex Analyst 1.6.2 software was used to control these instruments and to quantitate each amino acid.

Data and Statistical Analyses

The results are expressed as the mean±SEM. The comparisons of sleep/wake changes were analyzed using a two-way ANOVA followed by a Holm–Sidak test, when appropriate. The Tb values were expressed as an average for each 10-min period and were analyzed using a two-way repeated measure ANOVA followed by a Holm–Sidak test, when appropriate. The CBF values were converted into the percentage of perfusion units between pre- and post-administration (the average value 15 min before administration was=100%) and expressed as an average from 30 to 45 min after injection because the effects of the drugs were obvious at this range. The data were analyzed through one-way ANOVA followed by a Holm–Sidak test, when appropriate. All statistical analyses were conducted using SigmaStat software version 11.2 (Systat Software, Chicago, IL). In all cases, differences were considered significant at a level of p<0.05.

 

RESULTS

Glycine Induces NREM Sleep Accompanied by a Decrease in Core Temperature

The beneficial effects of glycine on subjective and objective sleep quality have been reported in subjects with insomniac tendencies (Inagawa et al, 2006Yamadera et al, 2007). Therefore, in this sleep study, the rats were subjected to mild sleep disturbance in a new cage environment. To confirm‎ whether a new cage environment induces acute sleep disturbance, the rats were transferred to a new, clean cage, and Tb and locomotor activity were compared with the values recorded when the rats were returned to the habituated home cage. Compared with the habituated home cage, the new cage environment significantly elevated Tb and locomotor activity during the first 2 h after cage exchange (Figure 1a and b), consistent with previous reports (Cano et al, 2008Oka et al, 2001). The rats orally received vehicle or glycine (2 g/kg) at ZT2 with the cage exchange. Glycine treatment significantly decreased wakefulness compared with vehicle during the first 90 min after administration (sum for 90 min in vehicle, 72.8 min±4.8; glycine, 53.6 min±2.5) and significantly increased NREM sleep (vehicle, 15.8 min±4.1; glycine, 35.0 min±2.5; Figure 1c and d). Total episodes and mean duration of NREM sleep during the first 90 min also significantly increased with glycine treatment compared with vehicle (Figure 1e and f). Total episodes of wakefulness during the first 90 min significantly increased, and the mean duration of wakefulness was significantly decreased with glycine treatment compared with vehicle (Figure 1e and f). In addition, NREM sleep latency was significantly shortened by glycine administration (vehicle, 54.67±7.14 min; glycine, 36.79±4.71 min; Figure 1g). The reason for increasing wake episodes after glycine administration was not clear, but the experimental condition (ie, acute insomnia model) and effects on NREM sleep (ie, increase in NREM episode) may influence on the observed effects.

Figure 1

The effects of glycine on core temperature and sleep in a new cage environment. Core body temperature (a) and locomotor activity (b) were recorded from 60 min before cage exchange. All values are the mean±SEM (N=7). (c) Wake (left), NREM (middle), and REM (right) sleep amount changes are shown as the percentage of time spent in each stage every 30 min after oral administration of vehicle and 2 g/kg glycine (N=7 each). Amount (d), total episode number (e), and mean duration (f) of each stage during the first 90 min after oral administration. Glycine treatment significantly increased NREM sleep compared with vehicle during the first 90 min after administration, but it had no effect on all parameters after 90 min. Asterisks indicate significant difference (*p<0.05, **p<0.01). (g) NREM sleep latency was defined as the time from oral administration to the first appearance of a NREM sleep episode lasting longer than 1 min. (h) The distribution of EEG power during NREM and REM sleep. The data include all artifact-free sleep epochs during the first 2 h after oral administration. (i) Glycine administration significantly decreased core body temperature compared with vehicle.

PowerPoint slide

Full size image

There was a moderate enhancement of theta power but no difference in EEG delta power in the first 2 h of NREM sleep (Figure 1h). Despite the accumulating results showing glycinergic regulation of REM sleep (Chase et al, 1989Holstege et al, 1991Morales et al, 2006Soja et al, 1991), oral administration of glycine did not affect REM sleep in all cases. In accordance with the changes in sleep, oral administration of glycine significantly decreased Tb during the first 90 min after manipulation compared with vehicle (Figure 1i).

NMDA, but not Glycine Receptors in the Brain Mediate Glycine-Induced Peripheral Heat Loss

The negative correlation between sleep onset latency and peripheral heat loss via vasodilatation is a generally accepted model, as shown during natural sleep in humans (Krauchi et al, 19992000Krauchi and Wirz-Justice, 2001). Similarly in rats, Tb decreased, whereas tail-skin temperature increased at the initiation of NREM sleep (Alfoldi et al, 1990). We therefore examined the mechanisms that lower Tb following glycine administration and their relationship to sleep effects. A dose-dependent effect of glycine on Tb was observed even in the habituated cage (Figures 2a and b). Tb is rigidly regulated by the integration of heat production in the body’s core and heat loss from skin surfaces (Nakamura, 2011). To examine the thermoregulatory mechanism of exogenous glycine, laser-Doppler imaging was used to measure blood flow in the plantar paw surface. Oral administration of glycine under anesthesia significantly increased CBF at 30–45 min (Figure 2c), over a period during which the maximum decrease in Tb (Figure 2b) and the onset of sleep (NREM sleep latency, time from the injection to the first 1-min period of NREM sleep) was observed in the sleep study (Figure 1). The change occurred in a dose-dependent manner (vehicle, 97.0%±3.8; 1 g/kg glycine, 101.3%±2.72; 2 g/kg glycine, 111.3%±3.2; Figure 2d).

Figure 2

Dose-dependent decreases in core body temperature and increases in skin blood flow following peripheral and central administration of glycine. (a) The changes in rat core body temperature (Δcore body temperature) were recorded from 60 min before administration. Each symbol represents the mean±SEM (N=8). (b) The difference in Δcore body temperature 30 min after oral administration between the vehicle treatment group and the 1- or 2-g/kg glycine treatment group. The data are presented as the mean±SEM. *p<0.05 values are based on comparisons with the vehicle treatment group. (c) Changes in cutaneous blood flow (CBF) were recorded from 15 min before oral administration. Each symbol represents the mean±SEM (N=8–10). (d) The ratio of CBF 30–45 min after oral administration to 0–15 min before administration (baseline). (e) The effect of intracerebroventricular administration of glycine and glycine-related compounds on CBF. The data are presented as the mean±SEM (N=5–10). *p<0.05 values are based on comparisons with baseline. #p<0.05, ##p<0.01 values are based on comparisons with the absence of inhibitors of NMDA receptors or glycine receptors.

PowerPoint slide

Full size image

Our previous whole-body autoradiography study showed that ingested glycine at a dose of 2 g/kg passively diffuses across the blood-brain barrier through non-specific transportation and significantly elevates CSF glycine concentrations to a level higher than the ED50 of NMDA receptors and lower than that of glycine receptors (Kawai et al, 2011). We therefore performed ICV injection of glycine or D-serine, a modulator of the glycine site of NMDA receptors. ICV injection of glycine increased CBF in a dose-dependent manner. A higher dose of D-serine elevated CBF equivalent to 130 nmol of glycine (D-serine, 116.4%±3.7; glycine, 114.6%±4.3; Figure 2e). Pretreatment with the NMDA receptor antagonists AP5 or CGP78608 significantly attenuated the effect of glycine (glycine, 110.3%±3.0; in the presence of AP5, 98.8%±3.2; CGP78608, 87.5%±4.1; Figure 2e). The glycine receptor antagonist strychnine (30 nmol) did not inhibit the glycine (130 nmol)-induced increase in CBF (glycine, 114.6%±4.3; strychnine, 112.9%±9.2; Figure 2e), suggesting that glycine induces peripheral vasodilatation via a glycine-binding site on NMDA receptors in the brain.

Microinjection of Glycine into the SCN Increases CBF via NMDA Receptors

It is well known that hypothalamic nuclei are involved in thermoregulation. The preoptic area, especially the MPO, functions as a thermoregulatory center by integrating afferent thermosensory signals and providing command signals to peripheral effectors through efferent neural and neuroendocrine pathways (Nakamura, 2011). On the other hand, the SCN is a crucial structure for the regulation of circadian rhythms in sleep and Tb (Saper et al, 2005). The MPO and SCN are therefore believed to be independently responsible for the homeostatic and circadian regulation of Tb, respectively. We hypothesized that glycine activates hypothalamic areas through NMDA receptors and mediates sleep-promoting and hypothermic effects. To investigate this hypothesis, we examined c-Fos expression‎ in the MPO, SCN, and periventricular/paraventricular nucleus of the hypothalamus. Because baseline c-Fos expression‎ was high during the light period, and the light period was not suitable for eval‎uating c-Fos enhancement, the rats were orally administered glycine (2 g/kg) or vehicle at ZT16 and killed in the dark 30 min after administration. We had confirmed that oral administration of glycine at 1 and 2 g/kg at ZT 0, 4, 12, 16 significantly reduced Tb (30 min after drug administration; Supplementary Figure 1). Glycine administration markedly increased the number of c-Fos positive neurons in the MPO (vehicle, 84±25 cells/mm2; glycine, 153±15 cells/mm2); however, there was no difference in c-Fos expression‎ levels in the periventricular/paraventricular nucleus of the hypothalamus (vehicle, 147±41 cells/mm2; glycine, 163±35 cells/mm2). In the SCN, c-Fos expression‎ significantly increased in the dorsomedial area (vehicle, 990±258 cells/mm2; glycine, 2541±554 cells/mm2) but not in the ventrolateral area (vehicle, 696±171 cells/mm2; glycine, 1294±316 cells/mm2; Figure 3).

Figure 3

Oral administration of glycine induces c-Fos expression‎ in the hypothalamic nuclei. (a) Typical images of c-Fos immunoreactive cells in each hypothalamic area. (b) The density of c-Fos immunoreactive cells in the SCN. (c) The density of c-Fos immunoreactive cells in Pe/Pa and mPO. The asterisks indicate a significant difference between the vehicle-treated group and the glycine-treated group (*p<0.05).

PowerPoint slide

Full size image

The c-Fos immunohistochemistry results raised the possibility that exogenous glycine can directly activate hypothalamic areas that are functionally important for temperature control. To determine the primary action site of exogenous glycine, microinjection of glycine into the MPO, dSPZ, and SCN was performed in combination with laser-Doppler imaging. Bilateral injection into the SCN but not the MPO or the dSPZ significantly increased CBF equivalent to an ICV injection of 130 nmol of glycine (MPO, 91.7%±10.1; dSPZ, 91.0%±11.8; SCN, 118.2%±1.9; ICV, 114.6%±4.3; Figure 4a), suggesting that the SCN is the primary target of glycine in the CBF increase. We further confirmed this result through the selective blockade of the glycine site on NMDA receptors in the SCN. The effect of glycine was dose dependent and antagonized by pretreatment with L-701324, a potent and selective antagonist of the glycine-binding site of NMDA receptors (130 nmol of glycine, 118.2%±1.9; in the presence of L-701324, 102.7%±3.7; Figure 4b). Likewise, CBF elevation by D-serine was blocked by L-701324 (1000 nmol of D-serine, 122.8%±5.4; in the presence of L-701324, 103.8%±3.2). L-serine, which is an isomer of D-serine with reduced ability to activate NMDA receptors (Kleckner and Dingledine, 1988), had less effect on CBF than glycine and D-serine. Moreover, we measured D-serine concentration in CSF after oral administration of 2 g/kg of glycine (Figure 5). The level of D-serine did not significantly increase in CSF after 30 min (vehicle, 1.79 μM±0.04; 2 g/kg glycine, 1.92 μM±0.14), 2 h (vehicle, 1.82 μM±0.18; 2 g/kg glycine, 1.95 μM±0.16) and 8 h (vehicle, 2.25 μM±0.15; 2 g/kg glycine, 1.89 μM±0.08) after oral administration of glycine, supporting the minimum influence of D-serine by oral administration of glycine. Taken together, our results strongly suggest that glycine acts primarily on NMDA receptors in the SCN and causes vasodilatation.

Figure 4

The microinjection of glycine into the thermoregulatory areas in the presence or absence of the specific antagonist of NMDA receptors. (a) The bilateral injection of glycine into the thermoregulatory areas. (b) The bilateral injection of glycine into the suprachiasmatic nucleus in the presence or absence of L-701324, a specific antagonist of NMDA receptors. Each column represents the mean±SEM (n=4–6). The asterisks indicate a significant difference between CBF 0–15 min before glycine treatment and CBF 30–45 min after glycine treatment (*p<0.05, **p<0.01). # indicates a significant difference between the presence and absence of L-701324. (#p<0.05).

PowerPoint slide

Full size image

Figure 5

The concentration of D-serine in CSF after oral administration of glycine. Concentration-time curves of D-serine in CSF following oral administration of vehicle (empty circles) or 2 g/kg of glycine (filled circles). Each symbol represents the mean±SEM (n=5).

PowerPoint slide

Full size image

Effects of Glycine on both Core Temperature and Sleep are Abolished in SCN-Lesioned Rats

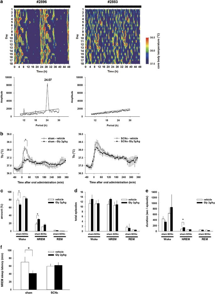
Although a series of microinjection experiments identified the SCN as the primary target of glycine in the brain for peripheral vasodilatation, it remains unclear whether glycine acts directly on thermoeffector organs such as blood vessel muscles to induce heat loss and whether the SCN is also essential for the sleep-promoting effects of glycine. To directly address these issues, we performed sleep recording following glycine administration in SCN-lesioned (SCNx) rats. Eleven out of fourteen rats that received bilateral radio frequency lesions of the SCN showed loss of circadian rhythms in Tb during the constant dark condition, whereas sham-operated rats exhibited a stable free-running rhythm (Figure 6a). After recovery from EEG/EMG surgery, SCNx and sham groups orally received vehicle or glycine (2 g/kg) with mild sleep disturbance. The hypothermic effect of glycine remained intact in the sham group, whereas SCN lesions abolished the effect (Figure 6b). In addition to the hypothermic effect, glycine failed to affect sleep amount, number of episodes, and mean duration of NREM sleep in the SCNx group (Figure 6c–e). The glycine-induced short NREM sleep latency observed in the sham group disappeared in the SCNx group (Figure 6f), suggesting that the SCN is a critical structure required for the thermoregulatory and sleep-promoting effects of glycine.

Figure 6

The eval‎uation of the effects of glycine on sleep in SCNx rats. (a) Representative temperature records (upper) and χ2 periodograms (lower) of sham (left) and SCNx (right) rats. Circadian tau was given for significant peaks (p<0.001). (b) The core body temperature was recorded from 60 min before oral administration in sham (left) and SCNx (right) rats. All values are the mean±SEM (n=6 for sham rats, n=11 for SCNx rats). The asterisks indicate significant differences (*p<0.05). Amount (c), total episode number (d), and mean duration (e) of each stage in sham and SCNx rats during the first 90 min after oral administration. (f) NREM sleep latency was not shortened by glycine administration in SCNx rats.

PowerPoint slide

Full size image

 

 

DISCUSSION

Despite evidence from human trials that glycine intake before bedtime improves sleep quality both subjectively and objectively (Bannai et al, 2012Inagawa et al, 2006Yamadera et al, 2007), details of its mechanism remain poorly understood. We have revealed the site of action of glycine that promotes sleep and a novel mechanism for regulating sleep and temperature. In acute sleep disturbance during the resting period, glycine administration promoted sleep and shortened NREM sleep latency associated with a decrease in Tb (Figure 1). The time course of the decrease in Tb correlated well with the timing of sleep onset and the rise in CBF (Figure 1g and Figure 2a–d). Peripheral vasodilatation was mediated by activation of NMDA but not glycine receptors in the brain (Figure 2e and f). This finding is consistent with the pharmacokinetics and distribution in the brain following glycine administration (Kawai et al, 2011). Glycine administration increases L-serine (Kawai et al, 2011) and L-serine can be converted to D-serine by serine racemase. To exclude the possibility that the effects observed may partially be mediated by D-serine, we investigated D-serine concentrations in CSF 30 min, 2 and 8 h after the oral administration of 2 g/kg glycine. We found no significant change in the CSF D-serine level (Figure 5). This result indicates that glycine itself acts on NMDA receptors. Among the hypothalamic nuclei responsible for thermoregulation, the SCN was determined to be the primary action site of glycine (Figures 3 and 4). Because the MPO is influenced by the SCN directly (Watts et al, 1987) or indirectly via projections from the dSPZ (Lu et al, 2001), MPO activation following glycine administration is most likely to be a secondary effect that is involved in peripheral vasodilatation. The result that the sleep-promoting and hypothermic effects of glycine were abolished in the SCNx supports our hypothesis (Figure 6).

 

토론
취침 전 글리신을 섭취하면

주관적, 객관적으로 수면의 질이 향상된다는

인체 실험의 증거에도 불구하고(Bannai 등, 2012; Inagawa 등, 2006; Yamadera 등, 2007),

그 메커니즘에 대한 자세한 내용은 아직 제대로 이해되지 않고 있습니다.

 

우리는 수면을 촉진하는 글리신의 작용 부위와 수면과 체온을 조절하는 새로운 메커니즘을 밝혀냈습니다.

 

휴식기 동안의 급성 수면 장애에서 글리신 투여는

수면을 촉진하고

Tb의 감소와 관련된 NREM 수면 대기 시간을 단축했습니다(그림 1).

 

Tb 감소의 시간 경과가 수면 시작 시기 및 CBF 상승과 밀접한 상관관계를 보였습니다(그림 1g그림 2a-d).

 

말초 혈관 확장은

뇌의 글리신 수용체가 아닌 N

MDA의 활성화에 의해 매개되었습니다(그림 2e 및 f).

 

이 결과는 글리신 투여 후

뇌에서의 약동학 및 분포와 일치합니다(Kawai et al, 2011).

 

글리신 투여는

L-세린을 증가시키고(Kawai et al, 2011),

L-세린은 세린 라세마제에 의해 D-세린으로 전환될 수 있습니다.

 

관찰된 효과가 부분적으로

D-세린에 의해 매개될 가능성을 배제하기 위해

2g/kg 글리신을 경구 투여한 후 30분, 2시간, 8시간 후

CSF의 D-세린 농도를 조사했습니다.

 

그 결과

CSF D-세린 농도에는 큰 변화가 없는 것으로 나타났습니다(그림 5).

 

이 결과는

글리신 자체가 NMDA 수용체에 작용한다는 것을 나타냅니다.

 

체온 조절을 담당하는 시상하부 핵 중

SCN이 글리신의 주요 작용 부위인 것으로 확인되었습니다(그림 34).

 

MPO는 SCN에 직접적으로 영향을 받거나(Watts 등, 1987)

dSPZ의 투영을 통해 간접적으로 영향을 받기 때문에(Lu 등, 2001),

글리신 투여 후 MPO 활성화는

말초 혈관 확장에 관여하는 이차적인 효과일 가능성이 높습니다.

 

글리신의 수면 촉진 및 저체온 효과가

SCNx에서 폐지되었다는 결과는

이러한 가설을 뒷받침합니다(그림 6).

 

We demonstrated that glycine significantly increased the activity of SCN neurons by c-Fos immunostaining during the active period (Figure 3) and significantly reduced Tb both at day and night (Supplementary Figure 1). As the c-fos expression‎ in the SCN was maximally high during daytime in rats, we were unable to demonstrate by c-fos experiments that glycine administration further enhances the activity of the SCN neurons during the resting period. We therefore conducted pharmacological study of neurotransmission of glycine via NMDA receptors (Figure 4) and investigated physiological evidence of loss of Tb control by SCN lesions (Figure 6). All of these results support our hypothesis that increasing SCN activity by glycine mediates drop of Tb and the improvement in sleep during the resting phase of rats.

In view of energy conservation, a mutual interaction between sleep and thermoregulation is reasonable. Numerous neuroanatomical and electrophysiological studies have demonstrated that sleep and temperature are predominantly regulated by the VLPO and MPO, respectively, under the influence of the SCN circadian rhythm (Saper et al, 2005). To initiate and maintain sleep, VLPO efferent axons directly inhibit arousal-related monoaminergic neurons through GABAergic and galaninergic projections. On the other hand, to lower temperature, the inhibitory circuit descending from the MPO is enhanced to suppress spinal motor outputs, resulting in skin vasodilatation and reduced thermogenesis (Nakamura, 2011). In addition, MPO neurons with sleep-related discharge have projections to monoaminergic neurons (Alam et al, 1995Steininger et al, 2001), implying an intimate link between sleep and temperature.

 

우리는

글리신이 활성 기간 동안 c-Fos 면역 염색을 통해

SCN 뉴런의 활성을 유의하게 증가시키고(그림 3),

낮과 밤 모두에서 Tb를 유의하게 감소시킨다는 것을 입증했습니다(보충 그림 1).

 

쥐의 낮 동안에는 SCN의 c-fos 발현이 최대로 높았기 때문에 글리신 투여가 휴식 기간 동안 SCN 뉴런의 활성을 더욱 향상시킨다는 것을 c-fos 실험으로 입증 할 수 없었습니다. 따라서 우리는 NMDA 수용체를 통한 글리신의 신경 전달에 대한 약리학 연구를 수행했고(그림 4), SCN 병변에 의한 Tb 조절 상실에 대한 생리적 증거를 조사했습니다(그림 6).

 

이러한 모든 결과는

글리신에 의한 SCN 활성 증가가

쥐의 휴식기 동안

Tb의 감소와 수면 개선을 매개한다는 가설을 뒷받침합니다.


에너지 보존의 관점에서 수면과 체온 조절 사이의 상호 작용은 합리적입니다. 수많은 신경해부학 및 전기생리학 연구에 따르면 수면과 체온은 SCN 일주기 리듬의 영향을 받아 각각 VLPO와 MPO에 의해 주로 조절된다는 사실이 입증되었습니다(Saper et al, 2005). 수면을 시작하고 유지하기 위해 VLPO 원심성 축삭은 GABA 및 갈라닌성 투사를 통해 각성 관련 단아민성 뉴런을 직접 억제합니다. 반면에 체온을 낮추기 위해 MPO에서 내려오는 억제 회로를 강화하여 척추 운동 출력을 억제하여 피부 혈관 확장 및 열 발생 감소를 초래합니다(Nakamura, 2011). 또한, 수면과 관련된 분비물을 가진 MPO 뉴런은 모노아민성 뉴런에 투영되어 있어(Alam et al, 1995; Steininger et al, 2001) 수면과 온도 사이에 밀접한 연관성이 있음을 시사합니다.

 

Although we elucidated the mechanism of action of exogenous glycine, these findings shed light on the potential role of endogenous glycine in sleep and thermoregulation. A substantial number of glycine-immunoreactive fibers project to several structures of the hypothalamus (Rampon et al, 1996van den Pol and Gorcs, 1988). Despite a weak glycinergic innervation of the SCN, organotypic slice cultures of rat SCN showed a robust circadian rhythm in intrinsic release of glycine with 10 times higher levels than glutamate and aspartate (Shinohara et al, 1998). In addition, several lines of evidence support the idea that glycine has a dual role as an excitatory modulator and an inhibitory neurotransmitter through NMDA and glycine receptors on SCN neurons and modulates circadian phase shifting (Harrington et al, 1999Ito et al, 1991Kallingal and Mintz, 2010Mordel et al, 2011). Considering that light entrains the circadian oscillation by enhancing NMDA receptor activity in direct glutamatergic retinal inputs to the SCN (Colwell, 2001Pennartz et al, 2001), endogenous glycine likely modulates sensitivity to glutamate to synchronize circadian rhythms and influence phase resetting of the clock. Exogenous glycine may augment this modulatory action. In addition to its role in circadian organization, glycine seems to be closely related to the neuropeptide arginine vasopressin (AVP). AVP is secreted from the SCN shell in autocrine and paracrine manners during the light phase, in synchrony with glycine release (Kalsbeek et al, 1995Shinohara et al, 1998). We have reported that AVP mRNA expression‎ increases 4.2-fold with glycine administration during the light but not the dark period (Bannai et al, 2012). Central infusion of AVP in nanogram quantities also reduces psychological stress-induced hyperthermia resulting from restrain stress (Terlouw et al, 1996). Therefore, AVP may be partly involved in the decrease in Tb following glycine administration; however, the details of its mechanism remain to be elucidated.

 

외인성 글리신의 작용 메커니즘은 밝혀졌지만,

이러한 연구 결과는 수면과 체온 조절에서

내인성 글리신의 잠재적 역할에 대해 밝혀줍니다.

 

상당수의 글리신 면역 반응 섬유가

시상하부의 여러 구조에 돌출되어 있습니다(Rampon et al, 1996; van den Pol and Gorcs, 1988).

 

SCN의 약한 글리신 신경 분포에도 불구하고 쥐 SCN의 유기형 슬라이스 배양은 글루타메이트와 아스파르트산염보다 10배 높은 수준의 글리신 내재 방출에서 강력한 일주기 리듬을 보였습니다(Shinohara et al, 1998). 또한 글리신이 SCN 뉴런의 NMDA 및 글리신 수용체를 통해 흥분성 조절제와 억제성 신경전달물질로서 이중 역할을 하며 일주기 위상 변화를 조절한다는 여러 증거가 이를 뒷받침합니다(해링턴 외, 1999; 이토 외, 1991; 칼링갈과 민츠, 2010; 모델 외, 2011).

 

빛이 SCN에 직접 글루타메이트성 망막 입력에서

NMDA 수용체 활동을 강화하여

일주기 진동에 관여한다는 점을 고려할 때(Colwell, 2001; Pennartz et al, 2001)

내인성 글리신은 글루타메이트에 대한 민감도를 조절하여

일주기 리듬을 동기화하고

시계의 위상 재설정에 영향을 미칠 가능성이 높습니다.

 

외인성 글리신은 이러한 조절 작용을 강화할 수 있습니다.

 

일주기 조직에서의 역할 외에도

글리신은 신경 펩타이드 아르기닌 바소프레신(AVP)과

밀접한 관련이 있는 것으로 보입니다.

 

AVP는 글리신 방출과 동시에 광기 동안 자율신경 및 파라크린 방식으로 SCN 껍질에서 분비됩니다(칼스벡 등, 1995; 시노하라 등, 1998). 밝은 시기에는 글리신을 투여하면 AVP mRNA 발현이 4.2배 증가하지만 어두운 시기에는 그렇지 않다는 보고가 있습니다(Bannai et al, 2012). 또한 나노그램 단위의 AVP를 중앙에 주입하면 스트레스를 억제하여 발생하는 심리적 스트레스로 인한 고열이 감소합니다(Terlouw et al, 1996). 따라서 AVP는 글리신 투여 후 Tb 감소에 부분적으로 관여할 수 있지만, 그 메커니즘에 대한 자세한 내용은 아직 밝혀지지 않았습니다.

 

A recent study using mice proposed different mechanisms of glycine action. Hondo et al (2011) reported that orexin neurons receive glycinergic innervations and that an intraperitoneal injection of 2 g/kg glycine increases NREM sleep in the dark but not the light period by suppressing orexin neurons through strychnine-sensitive glycine receptors, in contrast with our results. Thus, we performed sleep analysis using the same protocol as Hondo et al (2011) and observed that intraperitoneal injection of glycine caused severe hypothermia (<33 °C) for 5 h, continuous muscle atonia accompanied with intermittent shivering and an abnormal EEG pattern (sporadic delta activity on a low amplitude mixed frequency EEG background) that does not occur during physiological sleep during both the light and dark periods in not only wild-type but also in orexin/ataxin-3 transgenic mice, in which the orexin neurons degenerate (Hara et al, 2001; data not shown). These observations might be caused by acute glycine toxicity. The dose used for ip injection was close to a lethal dose (LD), as the oral LD50 for mice has been reported to be 4.92 g/kg. By contrast, the glycine dose we used for the rat experiments was approximately 1/4 of the LD50 for rats (ie,7.93 g/kg). In the present study, we note that no rats exhibited these abnormal EEG and behavioral changes, although a moderate enhancement of theta waves during sleep was observed through FFT analysis.

However, in vitro experiments clearly demonstrated that glycine hyperpolarized orexin neurons (Hondo et al, 2011). Furthermore, in light of the glycinergic innervations and dual responses to glycine observed in electrophysiological studies (Hondo et al, 2011Karnani et al, 2011a2011b), it is possible that orexin neurons have physiological glycinergic regulation, and further studies are required.

 

In summary, we conclude that exogenous glycine promotes sleep by modulating thermoregulation and circadian rhythms through the activation of NMDA receptors in the SCN. Studies are required to further elucidate the mechanisms by which glycine orchestrates SCN function with the proper timing and magnitude, which will provide a better understanding of the physiological role of glycine and its therapeutic potential for improving sleep quality.

 

최근 생쥐를 이용한 연구에서는

글리신의 다양한 작용 메커니즘을 제안했습니다.

 

Hondo 등(2011)은 오렉신 뉴런이 글리신성 신경을 받고, 2g/kg의 글리신을 복강 내 주사하면 스트라이크닌에 민감한 글리신 수용체를 통해 오렉신 뉴런을 억제함으로써 어두운 시간에는 NREM 수면이 증가하지만 밝은 시간에는 그렇지 않다고 보고했는데, 이는 우리의 결과와 대조적입니다. 따라서 우리는 Hondo 등(2011) 과 동일한 프로토콜을 사용하여 수면 분석을 수행했으며 글리신의 복강 내 주사가 5시간 동안 심각한 저체온증(<33°C)을 유발하는 것을 관찰했습니다, 간헐적인 떨림과 함께 지속적인 근육 무력증과 오렉신 신경세포가 퇴화되는 야생형뿐만 아니라 오렉신/아탁신-3 형질전환 마우스에서도 명암 기간 동안 생리적 수면 중에 발생하지 않는 비정상적인 뇌파 패턴(낮은 진폭 혼합 주파수 뇌파 배경에서 산발적인 델타 활동)이 나타납니다(Hara et al, 2001); 데이터 표시되지 않음). 이러한 관찰은 급성 글리신 독성 때문일 수 있습니다. 쥐의 경구 LD50은 4.92g/kg으로 보고되었기 때문에 IP 주사에 사용된 용량은 치사량(LD)에 가까운 용량입니다. 반면, 쥐 실험에 사용한 글리신 용량은 쥐의 LD50의 약 1/4 수준(즉, 7.93g/kg)이었습니다. 본 연구에서는 FFT 분석을 통해 수면 중 세타파의 적당한 증가가 관찰되었지만, 이러한 비정상적인 뇌파 및 행동 변화를 보인 쥐는 없었습니다.


그러나 시험관 내 실험에서는 글리신이 오렉신 뉴런을 과분극시킨다는 사실이 명확하게 입증되었습니다(Hondo et al, 2011). 또한, 전기생리학 연구에서 관찰된 글리신에 대한 글리신성 신경과 이중 반응에 비추어 볼 때(혼도 등, 2011; 카르나니 등, 2011a, 2011b) 오렉신 뉴런이 생리적 글리신성 조절을 할 가능성이 있으며, 추가 연구가 필요합니다.

요약하면,

외인성 글리신은

SCN에서 NMDA 수용체의 활성화를 통해

체온 조절과

일주기 리듬을 조절하여

수면을 촉진한다는 결론을 내릴 수 있습니다.

 

글리신이 적절한 타이밍과 크기로 SCN 기능을 조율하는 메커니즘을 더욱 명확히 밝히기 위한 연구가 필요하며, 이를 통해 글리신의 생리적 역할과 수면의 질 개선에 대한 치료 잠재력을 더 잘 이해할 수 있을 것입니다.

 

 

 

 

FUNDING AND DISCLOSURE

N.S., M.O., and S.N. are funded by Ajinomoto Co., Inc. N.K., S.K., Y.T., and T.T. are employees of Ajinomoto Co., Inc.

References

  •  
  •  
  •  
  •  
  •  
  •  
  •  
  •  
  •  
  •  
  •  
  •  
  •  
  •  
  •  
다음검색
현재 게시글 추가 기능 열기

댓글

댓글 리스트
맨위로

카페 검색

카페 검색어 입력폼