CAFE

diet modification therapy

Re: Cathepsin B in programmed cell death machinery

작성자문형철|작성시간24.02.02|조회수94 목록 댓글 0

 

Cathepsin B in programmed cell death machinery: mechanisms of execution and regulatory pathways

Cell Death & Disease volume 14, Article number: 255 (2023) Cite this article

  •  
  •  
  •  
  •  

Abstract

Cathepsin B (CatB), a cysteine protease, is primarily localized within subcellular endosomal and lysosomal compartments. It is involved in the turnover of intracellular and extracellular proteins. Interest is growing in CatB due to its diverse roles in physiological and pathological processes. In functional defective tissues, programmed cell death (PCD) is one of the regulable fundamental mechanisms mediated by CatB, including apoptosis, pyroptosis, ferroptosis, necroptosis, and autophagic cell death. However, CatB-mediated PCD is responsible for disease progression under pathological conditions. In this review, we provide an overview of the critical roles and regulatory pathways of CatB in different types of PCD, and discuss the possibility of CatB as an attractive target in multiple diseases. We also summarize current gaps in the understanding of the involvement of CatB in PCD to highlight future avenues for research.

 

시스테인 프로테아제인 카텝신 B(CatB)는 

주로 세포 내 엔도솜과 리소좀 구획 내에 

국한되어 있습니다. 

 

이 효소는 

세포 내 및 세포 외 단백질의 전환에 관여합니다. 

 

생리적 및 병리학적 과정에서 다양한 역할을 하는 CatB에 대한 관심이 높아지고 있습니다. 

 

기능적 결함이 있는 조직에서 

프로그램된 세포 사멸(PCD)은 

세포 사멸, 

발열성 세포 사멸, 

페로펩토시스, 

괴사성 세포 사멸, 

자가포식 세포 사멸 등 CatB가 매개하는 조절 가능한 기본 메커니즘 중 하나입니다. 

 

그러나 CatB 매개 PCD는 

병리학적인 조건에서 

질병 진행의 원인이 됩니다. 

 

이 리뷰에서는 다양한 유형의 PCD에서 CatB의 중요한 역할과 조절 경로에 대한 개요를 제공하고, 여러 질병에서 매력적인 표적으로서 CatB의 가능성에 대해 논의합니다. 또한 PCD에서 CatB의 관여에 대한 이해의 현재 격차를 요약하여 향후 연구 방향을 강조합니다.

 

 

Similar content being viewed by others

Innate immune sensing of lysosomal dysfunction drives multiple lysosomal storage disorders

Article 22 January 2024

Mitophagy curtails cytosolic mtDNA-dependent activation of cGAS/STING inflammation during aging

Article Open access27 January 2024

ATG14 targets lipid droplets and acts as an autophagic receptor for syntaxin18-regulated lipid droplet turnover

Article Open access20 January 2024

Facts

  •  
  •  
  •  

Open questions

  •  
  •  
  •  
  •  
  •  

Introduction

Cathepsins are endopeptidase found in most cells, which takes part in cell autolysis and self-digestion of tissues. Based on their structure and catalytic type, cathepsins are classified into serine (cathepsins A and G), aspartic (cathepsins D and E), and of cysteine cathepsins (cathepsins B, C, F, H, K, L, O, S, V, W, and X) which is the largest cathepsin family [1]. Because of their overlapping in substrate specificities, cysteine cathepsin networks are able to compensate for the loss of function of individual enzymes. CatZ regulates the acquired tumor-promoting functions of lesions deficient in both CatB and CatS as the compensatory protease [2]. However, double-knockout mice (CatB−/− CatL−/−) died shortly after birth of brain atrophy [3]. It is suggested that not all cathepsins, but only several, may compensate for each other in vivo.

 

켑신은 대부분의 세포에서 발견되는 엔도펩티다아제로, 

세포 자가 분해와 

조직의 자가 소화에 관여합니다. 

 

켑신은 구조와 촉매 유형에 따라 세린(켑신 A와 G), 아스파르트(켑신 D와 E), 그리고 가장 큰 켑신 계열인 시스테인 켑신(켑신 B, C, F, H, K, L, O, S, V, W, X)으로 분류됩니다 [1]. 시스테인 켑신 네트워크는 기질 특이성이 겹치기 때문에 개별 효소의 기능 상실을 보완할 수 있습니다. CatZ는 보상 프로테아제로서 CatB와 CatS가 모두 결핍된 병변의 후천적 종양 촉진 기능을 조절합니다 [2]. 그러나 이중 녹아웃 마우스(CatB-/- CatL-/-)는 출생 직후 뇌 위축으로 사망했습니다 [3]. 모든 켑신이 아니라 일부 켑신만이 생체 내에서 서로를 보완할 수 있다고 제안됩니다.

 

Cathepsin B (CatB, EC 3.4.22.1) is the first and currently the best-characterized member of the C1 family of papain-like, lysosomal cysteine peptidases. It is ubiquitously expressed in most cell and tissue types. Increasing evidence of the pathophysiological roles and substrates of CatB has been reported following the establishment of CatB knockout mouse in 2000 [4]. CatB is synthesized as inactive pre-proenzymes and modified in their N‐glycosidically linked oligosaccharide chains with mannose‐6 phosphate residues posttranslational glycosylation in Golgi apparatus, then transferred to endo/lysosomes. The pH drops within the endo/lysosomes, and inactive CatB is processed via autocatalysis or other proteases into a mature, active two‐chain form [1]. Programmed cell death (PCD) is crucial for organismal homeostasis. Abnormal regulation of this process is associated with a wide variety of human diseases, including immunological and developmental disorders, neurodegeneration, and cancer [5]. Regulated cell death relies on specialized molecular machinery and differs from classic necrosis which is unregulated cell death caused by overwhelming physical, chemical, or biological factors. PCD is a subset of regulated cell death that includes classical apoptosis in the context of development and tissue homeostasis, and other forms that occur in the microenvironment of exogenous or endogenous perturbations, such as pyroptosis, ferroptosis, necroptosis, and autophagic cell death. There is growing evidence suggesting that CatB is involved in PCD pathways at multiple levels which is responsible for the onset and progression of numerous diseases. Under pathological conditions, not only the expression‎ and activity of CatB are increased, but also lysosomal membrane permeabilization leads to the release of CatB into the cytoplasm, initiating various types of PCD [6]. Cystatins, a superfamily of tight-binding inhibitors of papain-like cysteine peptidases, are widely applied to inhibit CatB activity. Inhibition of CatB has yielded positive results in a number of diseases under both laboratory and clinical conditions [78], mainly by blocking CatB-induced apoptosis and autophagy. Therefore, we summarize the molecular mechanisms and regulatory pathways of CatB in PCD, emphasizing CatB as a dominant execution protease in PCD. In addition, we also review CatB-mediated-PCD involved diseases and discuss the therapeutic strategies via inhibition of CatB activity.

 

카텝신 B(CatB, EC 3.4.22.1)는 파파인과 유사한 리소좀 시스테인 펩티다제 계열의 C1 계열 중 최초이자 현재 가장 특징이 잘 알려진 제품군입니다. 이 효소는 대부분의 세포 및 조직 유형에서 편재적으로 발현됩니다. 2000년에 CatB 녹아웃 마우스가 확립된 이후 CatB의 병태생리학적 역할과 기질에 대한 증거가 점점 더 많이 보고되고 있습니다[4]. CatB는 비활성 전효소로 합성되고 골지체에서 번역 후 당화 과정을 거쳐 만노스-6 인산 잔기가 있는 N-배당체로 연결된 올리고당 사슬에서 변형된 다음 엔도/리소좀으로 옮겨집니다. 엔도/리소좀 내에서 pH가 떨어지고 비활성화된 CatB는 자가 촉매 또는 기타 프로테아제를 통해 성숙하고 활성화된 2사슬 형태로 처리됩니다[1]. 프로그램된 세포 사멸(PCD)은 유기체 항상성 유지에 매우 중요합니다. 이 과정의 비정상적인 조절은 면역 및 발달 장애, 신경 퇴화, 암을 비롯한 다양한 인간 질병과 관련이 있습니다 [5]. 조절된 세포 사멸은 특수한 분자 메커니즘에 의존하며 압도적인 물리적, 화학적, 생물학적 요인으로 인해 발생하는 조절되지 않은 세포 사멸인 고전적인 괴사와는 다릅니다. PCD는 발달과 조직 항상성의 맥락에서 일어나는 고전적 세포 사멸과 발열성 세포 사멸, 열성 세포 사멸, 괴사성 세포 사멸, 자가포식 세포 사멸과 같이 외인성 또는 내인성 교란의 미세 환경에서 일어나는 다른 형태를 포함하는 조절 세포 사멸의 하위 집합입니다. CatB가 다양한 질병의 발병과 진행에 관여하는 여러 수준의 PCD 경로에 관여한다는 증거가 점점 더 많아지고 있습니다. 병리학적인 조건에서 CatB의 발현과 활성이 증가될 뿐만 아니라 리소좀 막 투과화로 인해 CatB가 세포질로 방출되어 다양한 유형의 PCD가 시작됩니다 [6]. 파파인 유사 시스테인 펩티다아제의 초강력 결합 억제제인 시스타틴은 CatB 활성을 억제하는 데 널리 적용됩니다. CatB를 억제하면 실험실 및 임상 조건 모두에서 여러 질병에서 긍정적인 결과를 얻었으며[7, 8], 주로 CatB에 의한 세포 사멸과 자가포식을 차단합니다. 따라서 본 논문에서는 PCD에서 CatB의 분자적 메커니즘과 조절 경로를 요약하고, PCD의 우세한 실행 프로테아제로서 CatB를 강조합니다. 또한, CatB 매개-PCD 관련 질환을 검토하고 CatB 활성 억제를 통한 치료 전략에 대해 논의합니다.

 

Cathepsin B

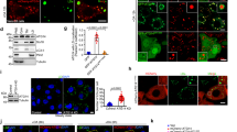
CatB is found to be ubiquitously expressed in most cell and tissue types (Fig. 1A). It is primarily synthesized as an inactive pre-proenzyme by ribosomes associated with the endoplasmic reticulum, pre-CatB with an N-terminal signal peptide targets this protein to the lumen of endoplasmic reticulum. After removal of the signal peptide (pre) from the endoplasmic reticulum lumen, pro-CatB is delivered to and passed through the different stacks of Golgi apparatus, where pro-CatB is modified in their N-glycosidically linked oligosaccharide chains with mannose-6 phosphate residues. The mannose-6 phosphate and mannose-6 phosphate receptor-mediated transport of pro-CatB from the trans-Golgi network to endo/lysosome. In lysosomes, pro-CatB is further processed via autocatalysis into a mature two-chain form composed of an N-terminal light chain and a C-terminal heavy chain (Fig. 1B) [1]. In addition to the lysosome-sorting pathway, CatB has also been reported to enter the secretory pathway via the default mechanism [9]. In physiological conditions, CatB occurs in the pericellular environment only as their latent precursors. However, enzymatically active extracellular forms of CatB have been found in tumors and plasma [1011]. In addition, CatB was detected in the cytosol and nuclear fraction of senescent microglial cells [1213], suggesting its extralysosomal function in senescent cell (Fig. 1C–E).

 

Fig. 1: CatB expression‎, maturation, and cellular distribution.

A CatB expression‎ in various tissues. The data were obtained from the Genotype-Tissue Expression‎ (GTEx) Project (https://gtexportal.org). Expression‎ values are shown in TPM (transcripts per million), calculated from a gene model with isoforms collapsed to a single gene. B CatB maturation and lysosome-sorting pathway. C Methods to examine the lysosomal acid condition and CatB enzymatic activity. D’ Puncta signals (orange) of lysosomes with the acid environment and puncta signals (red) of CatB with enzymatic activity. D” LLOME increases the permeability of the lysosome membrane, resulting in a smaller number of acid lysosomes. LLOME-treated cells showed diffused CatB enzymatic activity. E Senescent cells showed CatB enzymatic activity in the nucleus but were not found in control cells.

 

 

Cathepsin B in PCD

As a fundamental process of cells, there are complex connections among multiple PCD, and CatB is one of the common regulatory nodal in apoptosis, pyroptosis, ferroptosis, necroptosis and autophagy. CatB showed similar and/or different roles in multiple PCD.

 

CatB and apoptosis

Apoptosis is the most studied and well-understood form of PCD (Fig. 2). In response to lethal stimuli such as apoptosis stimulation fragment ligand, caspases are activated by cleavage at specific aspartic residues, resulting in the removal of an inhibitory N-terminal domain and the production of a large and a small subunit. Caspase-8 and 10 are cleaved primarily in response to extrinsic signals. Activated caspase-8 induces the release of CatB from the lysosome to the cytosol, where it performs BH3-interacting domain agonist (Bid)-cleavage. This triggers mitochondrial cytochrome c release and subsequent apoptosis [14].

 

Fig. 2: Schematic representation of CatB and its substrates in the core apoptotic machinery.

The extrinsic apoptotic pathway is activated by the binding of Fas ligand to the cell surface death receptor (FasR), which induces the activation of the caspase cascade. The intrinsic apoptotic pathway is activated by intracellular stress, which is initiated by BCL-2 family proteins (BAX/BAK). Mitochondria release cytochrome c. The binding of cytochrome c to APAF1 promotes apoptosome assembly, which recruits and activates caspase 9. Notably, leakage of CatB from the lysosome involves in TFAM degradation and Bid truncation, resulting in MOMP. Moreover, CatB in acidic secretory vesicles is involved in trypsin activation, which regulates the serine protease cascade, resulting in apoptosis. APAF1 apoptotic peptidase activating factor 1, BAK Bcl-2 antagonist/killer 1, BAX Bcl-2 associated X, apoptosis regulator, Bcl-2 B-cell lymphoma 2, Bid BH3-interacting domain death agonist, CatB cathepsin B, Fas apoptosis stimulation fragment, FasR Fas cell surface death receptor, MCL1 myeloid cell leukemia sequence 1, MOMP mitochondrial outer membrane permeabilization, ROS reactive oxygen species, tBid truncated Bid, TFAM mitochondrial transcription factor A.

Full size image

Cellular stress-inducing intrinsic damage, such as DNA damage or increased reactive oxygen species (ROS), eventually converges at the mitochondria where the fate of the cell is decided. The balance between pro-apoptotic and anti-apoptotic B-cell lymphoma (Bcl)-2 family proteins determines whether apoptosis occurs or not. CatB-mediated Bcl-2 degradation reduces the inhibition of apoptotic signaling. Bcl-2-like protein 4 (Bax) and Bcl-2 antagonist/killer 1(Bak) are the main pro-apoptotic executioners that form pores in the mitochondrial outer membrane, which induces mitochondrial outer membrane permeabilization [15]. The pro-apoptotic BH3-only proteins, such as Bid, induce Bax/Bak pore formation, either by directly activating Bax/Bak or passively by sequestering the anti-apoptotic Bcl-2 proteins. Once active Bax/Bak have induced mitochondrial outer membrane permeabilization, pro-apoptotic factors such as cytochrome c, are released from the mitochondria into the cytosol. In the presence of ATP, cytochrome c, apoptotic peptidase activating factor -1, and pro-caspase-9 interact and oligomerize, forming a complex that is known as the apoptosome. The apoptosome allows pro-caspase-9 autoactivation. Active caspase-9 then cleaves caspase-3/7, the executioner, thereby promoting apoptosis [16]. On the other hand, the X-linked inhibitor of apoptosis protein (XIAP) has been studied intensely based on its anti-apoptotic function. The anti-apoptotic function of XIAP is regulated by the second mitochondria-derived activator of caspases, which is released from the mitochondrial intermembrane space upon mitochondrial outer membrane permeabilization [17]. Although XIAP is typically thought of as an antagonist of apoptosis, it has been identified as an essential factor in immune inflammatory signaling to intracellular bacterial infection. For instance, upon cytosolic exposure to Shigella bacteria, XIAP is activated to promote an inflammatory response to clear the infection; However, Shigella has evolved a strategy to escape the innate immune defense by Bid-activation, which in turn potentiates the release of mitochondrial second mitochondria-derived activator of caspases to neutralize XIAP-mediated inflammatory signaling [18].

In experimental pancreatitis, CatB undergoes activation in a secretory, vesicular and acidic compartment where it activates trypsinogen, which in turn activates caspase-3-medicated apoptosis [19]. We found aged microglial CatB leaked to the cytosol and degraded Pro-mitochondrial transcription factor A [12], which promotes ROS production. ROS may inhibit the enzymatic activity of cystatin C [20], an endogenous inhibitor of CatB, which then liberates CatB in a positive feedback pattern.

CatB and pyroptosis

Pyroptosis is composed of “pyro” and “ptosis”. “Pyro” means fire, indicating the properties of inflammation of pyroptosis, while “ptosis” means falling, which is consistent with other forms of PCD. Canonical pyroptotic death is mediated by inflammasome assembly, which is accompanied by gasdermin cleavage and interleukin (IL)-1β and IL-18 release (Fig. 3). The most extensively studied inflammasome is the NACHT-, leucine-rich-repeat-, and pyrin domain (PYD)-containing protein 3 (NLRP3). The suggested mechanisms of NLRP3 activation include potassium efflux, mitochondrial ROS generation, translocation of NLRP3 to the mitochondria, the release of mitochondrial DNA, and lysosomal destabilization with cathepsins leakage. However, not all of these events are induced by all NLRP3 agonists and the precise mechanism of NLRP3 activation is still debated. In most cell types, NLRP3 must be primed by binding lipopolysaccharide to Toll-like receptor 4, and priming is known to increase cellular expression‎ of NLRP3 through nuclear factor-κB (NFκB) signaling. Once primed, activated NLRP3 nucleates apoptosis-associated speck-like protein containing a CARD (ASC) into prion-like filaments through PYD-PYD interactions. Pro-caspase-1 filaments subsequently form off of the ASC filaments through CARD-CARD interactions, allowing autoproteolytic activation of pro-caspase-1 into caspase-1. This leads to the secretion of IL-1β and IL-18, and cleavage of gasdermin, whose N-terminal domain can oligomerize to form pores in the cell membrane, inducing cell membrane rupture (Fig. 3).

Fig. 3: Schematic representation of CatB and its substrates in the core pyroptosis machinery.

Activation of NLRP3 inflammasome in macrophages requires two steps: priming and activation. The priming step is provided by inflammatory stimuli such as TLR agonists, which induce NF-κB-mediated NLRP3 and pro-IL-1β expression‎. The activation step is triggered by PAMPs and DAMPs. Upon stimulation, NLRP3 oligomerizes and recruits ASC through homotypic PYD-PYD interactions and leads to helical ASC filament formation. Assembled ASC recruits caspase 1 and enables proximity-induced caspase 1 self-cleavage and activation, which in turn cleaves pro-IL-1β and GSDMD. GSDMD inserts into the membrane, forming pores and inducing pyroptosis. It has been demonstrated that CatB is a critical factor for NLRP3 inflammasome activation but the precise molecular mechanisms and cellular space are unclear. The remained questions regarding CatB are listed at the right-bottom of the figure. CatB cathepsin B, DAMPs damage-associated molecular patterns, GSDMD gasdermin, IL interleukin, IκB I kappa B kinase, NF-κB nuclear factor kappa-light-chain-enhancer of activated B cells, NLRP3 NACHT-, leucine-rich-repeat- (LRR), and pyrin domain (PYD)-containing protein 3, PAMPS pathogen-associated molecular patterns, ROS reactive oxygen species, TLR toll-like receptor.

Full size image

Interestingly, a diverse set of NLRP3 inflammasome activators have been used to show the requirement of CatB for IL-1β production [21]. There is evidence to suggest that lysosomal CatB leakage into the cytosol is critical for NLRP3 inflammasome activation, although the precise molecular mechanisms are still unknown. However, there are some clues to explain the delicate relationship between CatB and NLRP3 inflammasome. For example, (1) CatB involves in the activation of NFκB, which is responsible for the transcriptional regulation of NLRP3 and IL-1β; (2) Mitochondrial ROS is one of the key factors for NLRP3 activation, and we have reported that leaked CatB in the cytosol could induce mitochondrial ROS production [12]; (3) NLRP3 inflammasome was reported to be activated on the dispersed trans-Golgi network where CatB has the chance to interact with NLRP3 inflammasome [2223]. (4) A new finding suggested that the vesicles to which NLRP3 is recruited are of endosomal origin [24]. It is reasonable to assume that CatB may activate NLRP3 inflammasome in the endosomes.

NLRP3 has also been linked to necrosis through pyronecrosis. Similar to classical necrosis, pyronecrosis is accompanied by release of the pro-inflammatory cytokine mediator high mobility group box 1 [25]. Although there are significant differences between pyronecrosis and pyroptosis, such as their differential dependence on caspase-1, they are evidently both pathways which respond to pathogens by promoting the inherently pro-inflammatory release of cellular contents [26]. It was reported that human monocytes carrying disease-associated NLRP3 mutations exhibit excessive necrosis-like cell death by a process dependent on ASC and CatB but not on caspase-1 or IL-1β [25]. These evidences suggested that lysosome activity was necessary in pyronecrosis; However, the molecular regulation of CatB on pyronecrosis remains to be studied.

CatB and ferroptosis

Ferroptosis is characterized by the generation of lipid peroxides by highly expressed unsaturated fatty acids in the cell membrane and the accumulation of lipid peroxides to lethal levels catalyzed by divalent iron or ester oxygenase, thereby inducing cell death (Fig. 4). Iron is an essential micro-element with two oxidation states, Fe2+ and Fe3+. Fe3+ is imported into cells through the membrane protein transferrin receptor 1 and then locates in the endosome. In the endosome, Fe3+ is reduced to Fe2+ by the ferrireductase activity of six-transmembrane epithelial antigen of prostate 3. Divalent metal transporter 1 mediates the release of Fe2+ from the endosome into a labile iron pool in the cytoplasm [27]. Intracellular Fe2+ can be oxidized to Fe3+ by hephaestin and bound to ferroportin 1, which in turn are transferred out of the cell. Fe2+ alters mitochondrial function through the impairment of the electron transport chain complexes. Damaged electron transport chain complexes result in ROS production in mitochondria, leading to oxidative damage to proteins, DNA, and lipids [28]. In addition, ROS can react with the polyunsaturated fatty acids of lipid membranes and induce lipid peroxidation, which accumulates and destroys cell membranes exacerbating the development of ferroptosis (Fig. 4).

Fig. 4: Schematic representation of CatB and its substrates in the core ferroptosis machinery.

Ferroptosis is mainly caused by iron-dependent lipid peroxidation. Free Fe3+ forms a complex with extracellular transferrin, which binds to a TfR1 on the cell membrane and forms endosomes that are transported in the cell under endocytosis. In the cell, Fe3+ is catalyzed into Fe2+ by the enzyme STEAP3. Fe2+ can be pumped out through ferroportin which is located on the cell membrane. Excess Fe2+ generates ROS through Fenton chemical reaction, leading to the continuous accumulation of lipid ROS within the cell and the eventual development of ferroptosis. ROS can also interact with PUFAs on the lipid membrane to form lipid ROS. When a large amount of lipid ROS accumulates in the cell, it causes ferroptosis. Membrane lipid peroxidation of lysosome increases the permeability of the lysosomal CatB, which is capable to promote mitochondrial ROS production and degrades H3 in the nucleus. ACSL4 acyl-coenzyme A synthetase long chain family member 4, CatB cathepsin B, DMT1 divalent metal ion transporter 1, ETC electron transport chain, H3 histone 3, LOX lysyl oxidase, LPCAT3 lysophosphatidylcholine acyltransferase 3, PUFAs polyunsaturated fatty acids, ROS reactive oxygen species, STEAP3 six-transmembrane epithelial antigen of the prostate, TfR1 transferrin receptor 1.

Full size image

Signal transducer and activator of transcription 3 (STAT3) is an oxidative responsive transcriptional factor and is reported to be linked mediation of stress-related ferroptosis. It was demonstrated that genetic blockade of STAT3 limited erastin-induced CatB expression‎ [29]. In contrast, a research results showed overexpression‎ or knockdown of STAT3 had no effects on the expression‎ of CatB [30]. Therefore, STAT3-CatB regulatory axis is stress or disease-dependent in ferroptosis. Maintaining lysosomal integrity and function is crucial for cellular homeostasis. Different forms of stress-induced lysosomal membrane permeabilization resulted in lysosomal-dependent cell death. Using pharmacological inhibitors and genetic models of ferroptosis, lysosomal membrane permeabilization and cytoplasmic leakage of CatB were demonstrated to unleash structural and functional changes in mitochondria and promote cleavage of histone H3 in the nucleus [31]. On the other hand, CatB is demonstrated to involve in the predominantly degradation of albumin in lysosome. Cysteine is a proteogenic amino acid but also needed for the synthesis of glutathione (GSH), which is needed to prevent ferroptosis [32], because GSH is a co-substrate for glutathione peroxidase 4 that could reduce potentially toxic membrane lipid hydroperoxides to non-toxic lipid alcohols. CatB-dependent albumin breakdown followed by export of cystine from the lysosome via the transporter cystinosin fuels the synthesis of GSH [33]. However, catabolism of albumin in lysosome can supply the cell with cysteine need to synthesize GSH while possibly other protective sulfur containing metabolites, block lipid peroxidation, and prevent the onset of ferroptosis.

CatB and necroptosis

Necroptosis is a form of regulated cell death, which is induced by ligand binding to tumor necrosis factor family death domain receptors, pattern-recognizing receptors, and virus sensors. The common feature of these systems is the involvement of proteins, containing a receptor interaction protein kinase homology interaction motif mediating recruitment and activation of receptor interaction protein kinase 3, which ultimately activates the necroptosis executioner mixed lineage kinase domain-like. Subsequently, oligomerization of mixed lineage kinase domain-like disrupts the integrity of plasma membranes and causes cell death (Fig. 5). Several lines of evidence demonstrated that lysosomal membrane permeabilization resulting in CatB leakage-mediated mitochondrial ROS plays an indispensable role in the regulation of necroptosis [3435]. Besides that, there are few reports on CatB and necroptosis except for direct cleavage of receptor interaction protein kinase 1, demonstrating that CatB pulls the emergency brake on necroptosis [36].

Fig. 5: Schematic representation of CatB and its substrates in the core necroptosis machinery.

Upon TNF-α stimulation, the activated TNFR interacts TRADD, TRAFs, and RIPK1 and recruits cIAP1/2 to form a plasma membrane-associated complex, resulting in RIPK1 polyubiquitination and NF-κB activation. Deubiquitinated RIPK1 binds to FADD and caspase-8 to form complex IIa, which activates caspase-8 and leads to apoptosis. If caspase-8 activity is blocked, RIPK1 will bind to RIPK3 to form complex IIb, flowed by RIPK3 activation, MLKL phosphorylation, and MLKL membrane translocation resulting in necroptosis through disrupting membrane integrity. Casp caspase, CatB cathepsin B, cIAP1/2 cellular inhibitor of apoptosis protein 1/2, CYLD CYLD lysine 63 deubiquitinase, DAMPs damage-associated molecular patterns, DR5 death receptor 5, FADD Fas associated via death domain, Fas apoptosis stimulation fragment, FasL Fas, apoptosis stimulation fragment ligand, IκB I kappa B kinase, MLKL mixed lineage kinase domain-like, NF-κB nuclear factor kappa-light-chain-enhancer of activated B cells, RIPK receptor interaction protein kinase, ROS reactive oxygen species, TLR toll-like receptor, TNF tumor necrosis factor, TNFR TNF receptor, TRADD TNFR1-associated death domain protein, TRAF TNF receptor associated factor, TRAIL TNF-related apoptosis-inducing ligand.

Full size image

CatB and autophagy

Autophagy is a lysosome-dependent catabolic process characterized by the increased formation of double-membrane autophagosomes for the sequestration of cytoplasmic components and subsequent degradation after autophagosome fusion with lysosomes (Fig. 6). It is generally considered a cell survival/protection mechanism. However, in specific contexts, autophagy accompanies and is required for the activation of other cell death models. In these cases, inhibition of autophagy can prevent cell death, even though cell death is not executed through autophagy.

Fig. 6: Schematic representation of CatB and its substrates in autophagy.

Loss of growth factor stimulation or nutritional inputs like glucose leads to the activation of the ULK complex and subsequently drives phagophore assembly. The phagophore elongates and circularizes to form the autophagosome, which then docks with lysosomes. Under homeostatic conditions, CatB directly cleaves the lysosomal calcium channel MCOLN1 and negatively regulates the efflux of calcium and activation of the PPP3. Inhibition of PPP3 prevents its ability to dephosphorylate and activate TFEB. Dephosphorylated TFEB initiates autophagy. Therefore, CatB works as an apical signal controlling lysosomal dynamics and autophagy. ANTXR2-mediated delivery of LF requires autophagy flux, which is triggered by lysosome fusion and CatB. Obesity-induced lipotoxicity and ER stress, or stressed lysosomal mediated autophagosome accumulation involves CatB activity reduction or lysosomal leakage. AMPK AMP-activated protein kinase, ANTXR2 anthrax toxin receptor 2, CatB cathepsin B, ER endoplasmic reticulum, LF lethal factor, MCOLN1 mucolipin TRP cation channel 1, PPP3 Protein Phosphatase 3, TFEB transcription factor EB, ULK Unc-51 like autophagy activating kinase.

Full size image

Under homeostatic conditions, CatB cleaves the calcium channel mucolipin TRP cation channel 1 in the lysosome, maintaining suppression of the transcription factor EB and reducing the expression‎ of lysosomal and autophagy-related proteins [37]. In an infection model of BMDMs with Francisella movicida, genetic deletion or pharmacological inhibition of CatB down-regulated mechanistic target of rapamycin activity and prevented cleavage of lysosomal calcium channel TRPML1 and these events drove transcription of lysosomal and autophagy genes via TEEB [38]. Accordingly, CatB provides a checkpoint for homeostatic maintenance of lysosome populations and basic recycling functions in host defense against Francisella movicida. Nevertheless, another infection model indicated a contrary mechanic function of CatB in autophagy. Anthrax lethal toxin is a virulence factor secreted by Bacillus anthracis and has direct cytotoxic effects on most cells once released into the cytoplasm. The cytoplasmic delivery of the proteolytically active component of lethal toxin, lethal factor, is carried out by the transporter component, protective antigens, which interacts with either of two known surface receptors: anthrax toxin receptor 1 and 2. It was demonstrated that CatB mediates the cytoplasmic delivery of lethal factor by anthrax toxin receptor 2 in parallel with enhanced autophagic flux (Fig. 6), because cells treated with the membrane-permeable CatB inhibitor or CatB-deficient cells had no defect in fusion of LC3-containing autophagic vacuoles with lysosome, autophagic flux was significantly delayed [39]; However, it remains to be addressed how CatB affects this process.

In addition to CatB-mediated autophagy in infection model, it was also reported that increased S-nitrosylation of CatB in both AD mouse and flash-frozen postmortem human AD brains. This posttranslational modification of CatB inhibits its enzymatic activity, blocks autophagic flux, and leads to accumulation of protein aggregates that finally contributes to Alzheimer’s disease pathogenesis [40]. It is worth noting that CatB may involve in autophagy-associated cell death, but lacking evidence of its involvement in autophagy-dependent cell death.

Cathepsin B and disease

Increased pathological roles and substrates of CatB have been reported in the last decades. Impaired CatB synthesis and activity were shown to be involved in the pathogenesis of multiple diseases (Fig. 7), such as rheumatoid arthritis [4142], liver fibrosis [43], traumatic brain injury [44], hypoxia-ischemic brain injury [45], inflammatory pain [46], pancreatitis [47], Alzheimer’s disease [48,49,50], cancer [5152], and COVID-19 infection [5354]. Herein, we will review and discuss the role of CatB in PCD during disease progression (Table 1).

Fig. 7: Cathepsin B in diseases.

Schematic representation of CatB-mediated cell death in neurologic diseases, immune diseases, cardiac diseases and cancers.

Full size image

Table 1 The roles of CatB in PCD during multiple diseases progression.

Full size table

Neurologic diseases

The cytoplasmic CatB expression‎ has been found to be upregulated in postmortem brain tissue of patients with various neurological diseases, including cerebral ischemia, traumatic brain injury (TBI), and neurodegenerative diseases [4055,56,57]. CatB is sequestered primarily in the lysosomes and vesicles of the regulated secretory pathway, and is rarely found in the cytosol of healthy cells. Numerous researches have reported that lysosomal permeabilization enables the release of CatB into the cytoplasm in response to pathogenic stimuli through in vitro experiments and animal models of disease, including neurons from rats with cerebral ischemia induced by permanent middle cerebral artery occlusion and in vitro oxygen and glucose deprivation model, microglia and neurons treated with Aβ and from AD mice models, dopamine neurons treated with MPTP, cortex and hippocampus neurons from TBI mouse model, etc. [55,56,57,58,59].

Unlike many other lysosomal proteases that are only active at the acidic pH within lysosomes, mature CatB possesses a finite period of proteolytic activity at the neutral pH [60]. Cytosolic CatB cleavage of BID and release of cytochrome C from the mitochondria could induce caspase-dependent apoptosis, which is a common mechanism by which CatB induces cell death in neurological disorders, such as retinitis pigmentosa, (focal) cerebral ischemia, TBI, lysosomal storage disorders, and AD [5961,62,63,64]. S-nitrosylating CatB, which increases in both 5xFAD transgenic mouse and flash-frozen postmortem human AD brains, showed lower protease activity and compromised autophagic flux induced caspase-dependent neuronal apoptosis in mouse cerebrocortical cultures [65]. A similar mechanism of neuronal cell death caused by the obstruction of autophagosome clearance by low-activity CatB was also found in hypoxia-ischemia [66]. In addition, the deletion of CatB caused Cav2.1 forming inclusions in the lysosomes and induces Purkinje cell death in Spinocerebellar ataxia type 6 mouse model [65]. These studies suggest that CatB exerts neuroprotective effects.

In Parkinson’s disease, microglia endocytosis α-syn results in cytosolic CatB accumulation followed by activation of NLRP3 inflammations, inducing loss of dopaminergic neurons in the substantia nigra [57]. However, the specific substrates and subcellular localization of CatB-initiated NLRP3 activation remain to be revealed. Moreover, only the expression‎ of CatB, rather than Cat H, L, and D, was found to increase in the degenerative neurons of patients with amyotrophic lateral sclerosis (ALS) [67]. Though the exact role of CatB in motor neuron death has not been characterized, Watanabe et al. found that exogenous addition of Cystatin C could protect primary motor neurons derived from ALS model mice by inhibiting CatB activity [8]. Viral infections such as human immunodeficiency virus 1 [68] can also cause neuronal death and cognitive impairment. Human immunodeficiency virus 1 infection of monocyte-derived macrophages, can cross the blood-brain barrier to the central nervous system secreting neurotoxic factors including CatB then trigger neuronal cell apoptosis [6869].

Cardiovascular diseases

CatB expression‎ and protease activity are elevated in several inflammatory heart diseases [7071]. High levels of CatB can promote pyroptosis by activating NLRP3 inflammasome in cardiomyocytes of coxsackievirus B3-induced viral myocarditis mice and streptozotocin-induced diabetic cardiomyopathy mice, and in endothelial cells of a mouse model of Kawasaki disease induced by Candida albicans cell wall extracts [72]. Knockout of CatB alleviated apoptosis and pyroptosis of cardiomyocytes in mice with viral myocarditis and myocardial infarction, respectively [7173]. Collectively, these evidences suggest that CatB could be a promising therapeutic target for myocarditis.

Immune disease

As a widely distributed cathepsin in immune cells, CatB is also associated with immune diseases. In Sjögren syndrome, a chronic Kawasaki disease and progressive autoimmune disease characterized by dry mouth and eyes, impaired autophagy has been shown to lead to the release of CatB into the cytoplasm resulting in apoptosis via activation of caspase 1 and BID-caspase 3 pathways [74]. Cold-induced autoinflammatory syndrome 1 gene encodes cryopyrin (named NALP3 and NLRP3), a protein that localizes to the cytosol and functions as pattern recognition receptor. Cryopyrin is one of the main components of NLRP3 inflammasome. Mutations in the cold-induced autoinflammatory syndrome 1 gene induce rapid pyronecrosis of THP-1 monocytic cells and are associated with neonatal-onset multisystem inflammatory disease. The pyronecrosis of cold-induced autoinflammatory syndrome 1 mutant monocytes is independent of caspase1 and IL-1β, but can be blocked by ASC knockdown and CatB inhibition [2575,76,77]. CatB induces hepatocyte death through the CatB-tBid-mitochondrial apoptotic signaling pathway in multiple hepatitis/liver injury models [437879]. CatB can also aggravate acute pancreatitis mice induced by intraperitoneal injection of cerulein via activating the NLRP3 inflammasome and promoting caspase-1-induced acinar cell pyroptosis. However, another study showed that treatment of mouse pancreatic acinar cells with low doses of LLOMe resulted in the release of a small amount of CatB into the cytoplasm [80], causing caspase 3-activated apoptotic cell death. At higher doses that lead to large amount of CatB releasing into the cytoplasm, there was in turn a decrease in capsase-3 activation and an increase in lactate dehydrogenase release and RIP-1/RIP-3 interaction suggesting an increase in cell death by necrosis. Moreover, no necrosis was observed when acinar cells of CatB KO mice were treated with high-dose LLOMe [80]. Although the mechanism by which CatB at different cytoplasmic concentrations causes the transformation of cell death pathway remains to be explored, it suggests the variable role of CatB in causing cell death at different stages of disease progression.

Cancers

CatB expression‎ is elevated in many types of tumor cell and serves as a prognostic and therapeutic marker for multiple cancers [81,82,83]. Of note, lysosomal cathepsins are often upregulated in cancer cells to meet the increased metabolic demands, and elevated cathepsin expression‎ is associated with increased invasiveness and metastasis. This is significantly different from pathologically stimulated cells in which elevated cytoplasmic CatB induces PCD. In view of the prominent position of its specific functions in cancer cells, there are currently two approaches to directly or indirectly regulate cancer cell death by targeting CatB: (1) Inhibiting the proteolytic enzyme activity of CatB to reduce cancer cell migration, invasion, and proliferation. CatB is involved in cancer metastasis by altering extracellular matrix remodeling and facilitating angiogenesis and promotes invasion and proliferation via induction of vascular endothelial growth factor and MMP-9 [8485]. For example, CatB degradation of tenascin-C surrounding neovessels could facilitate neovascular extension resulting in the progression of gliomas [86]. Knockdown of CatB via RNA interference reduced gliomas invasion, growth, and angiogenesis [84]. CatB inhibition by shRNA or CA074 in tumor cells reduced collagen I degradation in vitro and bone metastasis in tumor-bearing animals [8788]. (2) Increasing lysosomal permeabilization enables the release of CatB into the cytoplasm to promote tumor cell apoptosis. This is currently the most widely explored in the CatB-targeting treatment strategies of various cancer types, including lung cancer [89], hepatocellular carcinoma [90], and glioma [91]. However, side effects should be eval‎uated with caution when using these drugs, as lysosomal permeabilization has the potential to cause paracancerous cell death.

Cathepsin B inhibitors

CatB is involved in multiple types of PCD and diseases. Deletion of CatB has been shown to significantly reduce the disease progression. Therefore, CatB inhibitors have been used in a broad range of disease models to reduce cell death, which demonstrates the important role of CatB in multiple PCD, such as apoptosis, autophagy and pyroptosis, and represents a potential strategy of alleviating the pathogenesis of various diseases. Currently, inhibitors targeting CatB include endogenous peptide inhibitors and both natural and synthetic inhibitors of low molecular weight (Table 2).

Table 2 The endogenous and exogenous inhibitors of CatB.

Full size table

CatB endogenous inhibitors

Active CatB is generally located in lysosomes and can be detected in various cellular compartments. Although the activity of CatB is reduced after its release into the cytoplasm, any leakage will cause great damage to the cells. Therefore, the endogenous inhibitors of CatB play important roles in the homeostasis of cells, the imbalance between CatB and its endogenous inhibitors is considered to be a hallmark of disease progression [92]. The endogenous inhibitors of CatB include cystatins, thyropins, propeptides, serpins and the general peptidase inhibitor α2-macroglobulin. The most essential one of them is the cystatin superfamily, including evolutionary related proteins expressed in animals, plants, fungi and viruses [93].

The cystatins are divided into three families: type I, II and III. The type I cystatins, which includes cystatin A and B (also known as stefins), is an intracellular protein mainly found in the cytoplasm and nucleus. Stefins are single-chain polypeptide consisting of about 100 amino acids. The type II and III cystatins are secreted proteins. The type II cystatins, such as cystatin C, D, E/M, S and SN, are single-chain polypeptides consisting of about 120 amino acid residues. The activity of CatB in extracellular fluid is mainly regulated by cystatin C. Type III cystatins are multidomain, high molecular mass proteins (60–120 kDa), such as kininogens [6094].

Cystatin superfamily is responsible for overseeing the CatB biosynthesis and translocation to lysosomes, regulating excessive cysteine protease activity in cells and tissues [85]. In addition, Stefin A, as a reversible inhibitor, plays a role in apoptosis, controls the proliferation and differentiation of normal keratinoma cells, and protects epithelial and lymphoid from cysteine peptidase produced by invasive pathogens. Stefin A has also been shown to control follicle growth and maturation [60]. It has been reported that low stefin A expression‎ can promote the development of glioblastoma, breast cancer and head and neck cancer. However, CatB and stefin A can form a positive feedback loop during renal cell carcinoma progression in renal cell carcinoma [95]. Aberrant expression‎ of stefin B is also associated with diseases. Compared with benign meningioma, stefin B mRNA and protein expression‎ levels are lower in atypical, whereas the corresponding expression‎ levels of CatB are high [94]. The loss of function mutations in the stefin B gene can cause progressive myoclonic epilepsy of the Unverricht-Lundborg, and the absence of stefin B leads to the increased activity of cysteine cathepsin, inducing apoptosis [60]. Cystatin C can exhibit neuroprotective property through autophagy induction and inhibition of CatB [8]. Cystatin SN regulates proliferation of cancer cells in gastric cancer, pancreatic cancer and lung cancer, and inhibits cell death by regulating autophagy induction and ROS production in colorectal cancer [7]. H-kininogen inhibits bradykinin - induced brain inflammation which is characterized by gliosis [96].

Exogenous inhibitors of CatB

The group of exogenous inhibitors of CatB includes inhibitors of natural origin that are isolated from animals, plants and microorganisms; small synthetic molecules; neutralizing monoclonal antibodies; anti-sense and siRNA molecules [93].

Inhibitors of natural origin

CatB inhibitors of natural origin mainly include of peptidyl aldehydes, aziridinyl peptides and epoxysuccinyl peptides. The epoxysuccinyl peptides are the most studied CatB inhibitors of natural origin, and the most well-known member among them is E-64, which was isolated from Aspergillus japonicus in 1978. E-64 can induce oxidative stress and apoptosis in various parasites, such as filarial parasite [97]. Aldehyde inhibitor leupeptine, which was isolated from different culture broths of streptomyces strains, was shown to ameliorate the harmful effects on endothelial cells in scleroderma [9899].

Synthetic inhibitors

To improve the specificity of CatB inhibitors, another representative epoxysuccinyl inhibitor, CA074 was synthesized with a better selectivity for CatB than E-64. However, the poor membrane permeability of CA074 limits its biological application. CA-074Me was further synthesized and showed strong cellular uptake.

Numerous studies showed that the derivatives of E-64 and CA074 could reduce inflammation and apoptosis in various diseases. For instance, TBI- induced cell death, motor and cognitive dysfunction were attenuated by the use of E-64d [60]. E-64d treatment reduced neuromotor disorders, the loss of brain tissue and neuronal cell in controlled cortical impact mice [60]. Moreover, CA074 could protect cortical structures from ischemic damage in focal cerebral ischemia [61] and abolish the neurotoxic effects caused by Aβ42-activated microglial BV2 cells in AD [100]. CA074ME has been reported to suppress the expression‎ and activity of pro-inflammatory cytokine and further inhibits acinar cell apoptosis and pyroptosis in Acute Pancreatitis [80101]. As a potent inhibitor, CA074ME can also be used in the treatment for neonatal-onset multisystem inflammatory disease [7576], kawasaki disease [102] and acute myeloid leukemia [83]. Except for the most common epoxysuccinyl inhibitors, aziridine-2,3-dicarboxylate containing inhibitor can induce cell death in Leishmania [103], K11777 is able to improve pain in pancreatic inflammation [104].

Epoxysuccinyl inhibitors are the most studied class of irreversible CatB inhibitors. However, the irreversibility and possible side effects limit their clinical application, which led to the development of reversible inhibitors [93]. A focused library of derivatives of nitroxoline has been reported, which is a potent, selective and reversible CatB inhibitor can alleviate tumor cell invasion [105]. In addition, El-Fakharany et al. revealed the apoptosis-mediating anticancer activity of bovine lactoperoxidase and lactoferrin nanocombinations with Cu and Fe, these novel nanocombinations have high binding affinity to CatB and show a predicted inhibitory effect on it [106].

Monoclonal antibodies

Monoclonal antibodies have high affinity and specificity for homologous antigens compared to small molecule and peptide-like protease inhibitors. Dai et al. generated a humanized antibody inhibitor with high potency and specificity for human CatB through genetic fusion of propeptide of proCatB into the heavy chain complementarity determining region 3 of Herceptin, which is a drug used for the treatment of breast cancer [107]. Kos et al. reported a recombinant chimeric analog of the murine mAb 2A2, which retained the binding properties of the parental murine antibody and its ability to inhibit CatB activity, mAb 2A2 significantly reduced extracellular matrix degradation and tumor cell invasion in vitro [93].

Overall, chemical inhibition of CatB has been studied in a variety of diseases, includes trauma of cerebral bleeding, Huntington’s disease, excitatory epilepsy, inflammatory pain and neurodegenerative diseases [108]. However, the ideal inhibitor of CatB with good cell permeability, selectivity, efficacy and safety is yet to be developed. Furthermore, due to the compensatory mechanism between other cysteine cathepsins (such as CatX) and CatB observed in cancer and inflammation, long-term use of CatB inhibitors may not prove to be effective in clinical treatment [60109].

Conclusion and perspectives

Major advances have taken place in our understanding of the role of CatB in PCD. Abnormal PCD caused by increased CatB expression‎ and activity is an important trigger for numerous diseases’ pathological development. Therefore, multiple CatB inhibitors have been developed to treat a variety of diseases and have some inspirit outcomes in both laboratory and clinical fields.

In particular, lysosomal leakage of CatB has been reported to be involved in all the mentioned types of PCD and most of the diseases to which CatB-mediated PCD contributes. However, there are still many gaps of the processes and mechanisms underlying lysosomal CatB translocation regulation. And the specific sites of CatB, which leaked into neutral cytoplasmic environments cleavage or hydrolysis substrates, need to be further explored. A better understanding of how lysosomal CatB and mitochondrial redox signals are communicated is not only essential to expand our knowledge of basic biology in PCD, but it will also have important implications in drug development.

Data availability

There are no experimental datasets, given that this is a review article that is prepared based on a literature review.

References

  1.  
  2.  
  3.  
  4.  
  5.  
  6.  
  7.  
  8.  
  9.  
  10.  
  11.  
  12.  
  13.  
  14.  
  15.  
  16.  
  17.  
  18.  
  19.  
  20.  
  21.  
  22.  
  23.  
  24.  
  25.  
  26.  
  27.  
  28.  
  29.  
  30.  
  31.  
  32.  
  33.  
  34.  
  35.  
  36.  
  37.  
  38.  
  39.  
  40.  
  41.  
  42.  
  43.  
  44.  
  45.  
  46.  
  47.  
  48.  
  49.  
  50.  
다음검색
현재 게시글 추가 기능 열기

댓글

댓글 리스트
맨위로

카페 검색

카페 검색어 입력폼