개인마다 운동법은 다를 수 밖에 없다.
체질과 체형이 다르고, 체력상태, 질병상태가 다르기 때문이다.
목적에 맞는 운동법(통증줄이기, 근지구력, 근력, 유연성, 협응성, 민첩성 등)
세밀한 단계별 운동강도 증진치료법
그리고 생체역학 운동법을 기반으로
가장 효율적이고, 효과적인 운동법을 오믹스 분석으로 알아낼 수 있는 시대가
오고 있다!!
생체역학 운동법은
일반적으로 인체의 움직임을 생체역학(바이오메카닉스, Biomechanics) 원리에 기반하여
설계하고 수행하는 운동 방법을 의미합니다.
생체역학은
인체를 기계처럼 분석하여 힘, 토크, 관절 움직임, 근육 작용 등을 과학적으로 이해하는 학문인데,
이를 운동에 적용하면 다음과 같은 특징을 가집니다.
생체역학 운동법의 핵심 개념
- 인체를 역학적으로 이해 → 뼈·근육·관절·인대 등을 지레·도르래·축 같은 기계 요소로 보고, 움직임이 어떻게 발생하는지 분석.
- 효율적이고 안전한 움직임 → 힘의 전달 경로를 최적화하여 최소한의 에너지로 최대한의 효과를 내고, 관절·근육에 무리한 부하를 주지 않도록.
- 운동학(Kinematics) + 운동역학(Kinetics) → 움직임의 형태(운동학)와 그 뒤에 작용하는 힘(운동역학)을 모두 고려.
생체역학 기반 운동법의 주요 목적
- 상해 예방 잘못된 자세나 비효율적인 움직임으로 생기는 관절·근육 부담을 줄임 (예: 스쿼트 시 무릎이 너무 앞으로 나가지 않게 함)
- 운동 효율성 극대화 같은 힘을 더 효과적으로 전달하여 근력·파워·지구력을 더 잘 키움
- 통증 완화 및 자세 교정 근육 불균형이나 잘못된 움직임 패턴을 교정하는 교정 운동(Corrective Exercise) 에 많이 활용
- 스포츠 퍼포먼스 향상 골프 스윙, 야구 투구, 달리기 폼, 수영 스트로크 등에서 최적의 생체역학적 패턴을 찾아 성과를 높임
실제로 적용되는 대표적인 생체역학 운동법 예시
- 필라테스 → 척추 중립 자세 유지, 코어 안정성 강조, 움직임의 정밀함
- 펑셔널 트레이닝(Functional Training) → 일상·스포츠 동작을 생체역학적으로 분석해 훈련
- 교정 운동 프로그램 (The BioMechanics Method 등) → 통증 원인을 찾아 근막 이완 → 스트레칭 → 강화 순서로 진행
- 바이오메카닉스 피칭/스윙 → 야구·골프에서 힘의 체인(kinetic chain)을 최적화하는 훈련
- 바른 자세 기반 웨이트 트레이닝 → 데드리프트·스쿼트·벤치프레스 등에서 생체역학적으로 안전하고 효율적인 폼 강조
요약
생체역학 운동법이란
단순히 "운동을 하는 것"이 아니라, **"인체의 생체역학적 원리를 이해하고, 그에 맞춰 움직임을 최적화하는 운동 접근법"**.
결국 목표는 덜 힘들게, 적은 힘으로 더 큰 효과를 내고, 부상 없이 오래 건강하게 운동할 수 있게 하는 것
생체역학적 운동법(예: 트레드밀 훈련, 사이클 로딩, 지구력/저항 훈련 등)의 결과를
오믹스 분석(유전체학, 전사체학, 대사체학, 다중 오믹스 등)을 통해 도출한
2025년 최근 논문을 검색하고 분석.
1. Spatial transcriptomics in bone mechanomics: Exploring the mechanoregulation of fracture healing in the era of spatial omics
- 저자: Amit Singh, Gisela A. Kuhn 외
- 발행일: 2025년 1월 1일
- 요약: 이 논문은 골절 치유 과정에서 생체역학적 부하(기계적 스트레인)를 적용한 결과를 공간 전사체학(spatial transcriptomics)으로 분석합니다. 쥐 모델에서 외부 고정 장치를 사용한 사이클 로딩(8–16 N, 10 Hz)을 통해 고스트레인(>1000 με)과 저스트레인(<500 με) 영역의 유전자 발현을 비교했습니다. 결과로 고스트레인 영역에서 골 형성 유전자(예: Col1a2, Coq10a)가 상향 조절되고, Wnt 신호 전달 경로가 활성화되어 골절 치유가 촉진되는 것을 확인했습니다. 이는 생체역학적 운동(기계적 로딩)이 오믹스 수준에서 골 재생 메커니즘을 어떻게 최적화하는지 보여줍니다. 방법으로는 micro-CT, micro-FE 모델링과 Visium 공간 유전자 발현 분석을 통합했습니다.
https://pmc.ncbi.nlm.nih.gov/articles/PMC11694773/
이 논문은
골절 치유 과정에서 기계적 자극(기계적 부하)이
분자 수준에서 어떻게 조절되는지를 밝히기 위해 개발된 공간 전사체학 기반
"mechanomics" 플랫폼을 소개하는 proof-of-principle 연구입니다.
기존 연구의 한계(기계적 환경과 세포 반응을 공간적으로 연결하기 어려움)를 극복하기 위해,
in vivo micro-CT, micro-FE(유한요소해석),
Visium 공간 전사체학을 통합했습니다.
쥐 대퇴골 절골 모델에서 주기적 기계적 로딩(loaded group)과 대조군(control)을 비교하여,
고변형률(high strain) 영역에서는 골 형성 유전자 상향,
저변형률(low strain) 영역에서는 골 흡수 유전자가 상향되는 것을 확인했습니다.
이는 Wolff의 법칙을 분자 수준에서 뒷받침하며,
골절 치유 최적화 및 mechano-responsive 타겟 발굴에 기여할 잠재력을 보여줍니다.
| Wolff의 법칙(Wolff's Law) 분자적 증거 설명 Wolff의 법칙은 19세기 독일 외과 의사 Julius Wolff가 제안한 원리로, **"뼈는 가해지는 기계적 부하에 따라 적응한다"**는 내용입니다. 즉, 높은 부하(고변형률, high strain) 영역에서는 뼈가 형성(bone formation)되어 강화되고, 낮은 부하(저변형률, low strain) 영역에서는 뼈가 흡수(bone resorption)되어 약해진다는 것입니다. 이 법칙은 오랫동안 관찰적·기계적 증거로만 받아들여졌으나, 최근 공간 전사체학(spatial transcriptomics) 같은 첨단 오믹스 기술로 분자 수준에서 명확한 증거가 제시되었습니다. 특히 2025년 Science Advances에 발표된 Neashan Mathavan 등 연구 (Spatial transcriptomics in bone mechanomics)가 대표적입니다. 이 연구는 쥐 대퇴골 골절 모델에서 기계적 로딩(loaded group) 을 적용한 후, 3D strain 맵 + 공간 전사체학을 통합해 고변형률 vs. 저변형률 영역의 유전자 발현 차이를 분석했습니다. 분자적 증거 요약
Wolff의 법칙을 분자 수준에서 증명합니다. 기계적 자극 → 공간별 유전자 발현 차이 → 골 형성/흡수 조절이라는 인과 관계를 직접 보여줍니다. 그림 설명 (연구 내 핵심 시각 자료) 아래 그림들은 Wolff의 법칙의 분자적 메커니즘을 시각적으로 보여줍니다. ![]() sciencedirect.com ![]() nature.com ![]() |
주요 방법 요약
- 모델: 12주령 암컷 BCR 쥐, 대퇴골 중간부 절골 + 외부 고정 장치.
- 로딩: 3주차 bridging 후 주 3회, 16 N, 10 Hz, 3000 사이클.
- 분석: 주간 in vivo micro-CT (10.5 μm), 주 5주 시점 Visium 공간 전사체학 (FFPE 5 μm 절편), micro-FE로 3D strain 맵 생성, DEG 분석 (DESeq2), GSEA.
주요 결과 요약
- 로딩군에서 골 형성(BV/TV, BFR) 크게 증가, 흡수(BRR) 감소.
- 전체 로딩 vs. 대조군: 834 DEG (395 up, 439 down), 골 형성 유전자(Bglap, Alpl 등) 상향.
- 공간별: 고변형률(>1000 με) 영역 → 골 형성·골아세포 발달 경로 상향 (Coq10a 등).
- 저변형률(<500 με) 영역 → 골 흡수 유전자 상향 (S100a8, Ctsk 등).
논문 내 모든 그림(Figure 1~9) 상세 설명
논문에는 총 9개의 그림이 있으며, 각 그림은 플랫폼의 워크플로우부터 공간적·기계적·분자적 상관관계를 시각적으로 보여줍니다.
Figure 1. Overview of our spatial transcriptomics–based mechanomics platform 전체 플랫폼 워크플로우 개요. (A) in vivo micro-CT → micro-FE로 3D strain 맵 생성. (B) 절편 채취 후 Visium 공간 전사체학. (C) strain 맵에 유전자 발현 오버레이. 시간축(0~5주), 로딩 시기 표시. → 플랫폼의 통합성을 강조하며, 공간적 기계-분자 연결의 핵심 아이디어 설명.
Figure 2. Visualization of sites of bone formation, quiescence, and resorption 시간 경과에 따른 골 형성(주황색)·흡수(보라색) 시각화 (micro-CT 등록 기반). 로딩군은 3주 이후 주황색(형성) 영역이 급격히 증가. 대조군은 리모델링 중심. → 로딩이 골 형성을 촉진한다는 시각적 증거.
Figure 3. In vivo micro-CT morphometric analysis 정량 분석 (VOI 4개: defect center/periphery, fracture cortex 등). (A-D) BV/TV (%) – 로딩군 defect center 75.4% vs. 대조 41.5%. (E-H) BFR/BRR (%/day) – 로딩군 BFR ↑, BRR ↓. → 로딩의 anabolic 효과를 수치로 확인.
Figure 4. Spatial gene expression maps of selected bone cell markers 주요 뼈 세포 마커 공간 발현 맵 (loaded vs. control). (A-D) 골아세포 마커 (Col1a1, Bglap, Runx2, Alpl) – 로딩군에서 강하게 발현. (E-G) 골세포 마커 (Dmp1, Mepe, Sost). (H-J) 파골세포 마커 (Ctsk, Acp5, Mmp9). 색상 그라데이션으로 발현 강도 표시. → 로딩이 골 형성·성숙 관련 유전자를 공간적으로 상향시킨다는 증거.
Figure 5. Gene expression profiling in Control versus Loaded fracture sites (A) ROI 정의 (고정 핀 사이 뼈 영역). (B) Volcano plot – 834 DEG, Bglap 등 형성 유전자 orange, Ccn2 등 억제 유전자 purple. → 로딩 vs. 대조군 전체 차이.
Figure 6. Association of spatially resolved molecular profiles with local mechanical environment loaded site에서 2D 전사체 절편을 3D strain 맵에 시각적으로 alignment한 예시. strain 요소 크기 10.5 μm³. → 공간적 오버레이 방법론 보여줌.
Figure 7. Classification of spots with respect to local mechanical environment loaded site spot 분류. (A) High strain (>1000 με, n=22 spots). (B) Low strain (<500 με, n=24). (C) Reference (500-1000 με, n=42). → DEG 분석을 위한 strain 구간 정의.
Figure 8. Coefficient of variation (CV) analysis 각 strain 영역별 CV로 top 25 유전자 랭킹. High strain: anabolic 유전자 (Spp1, Col1a1 등) orange. Low strain: catabolic (S100a8, Ctsk 등) purple. → strain에 따른 기능적 유전자 변동성 강조.
Figure 9. Differential gene expression and gene-set enrichment analysis (A) Volcano plots (high vs. reference / low vs. reference). High strain: Coq10a 등 형성 유전자 상향, osteoblast development GSEA enrichment. Low strain: S100a8 등 흡수 유전자 상향. → 고변형률 = 골 형성, 저변형률 = 골 흡수라는 핵심 결론을 분자·경로 수준에서 뒷받침.
이 그림들은 단순한 시각 자료가 아니라, 기계적 자극 → 공간적 유전자 발현 → 골 형성/흡수라는 인과 관계를 단계별로 증명합니다. 특히 Figure 4, 7~9가 공간 전사체학의 강점을 가장 잘 보여줍니다.
2. From Multi-omics To Personalized Training: The Rise of Enduromics and Resistomics
- 저자: Kayvan Khoramipour, Sergio Maroto-Izquierdo 외
- 발행일: 2025년 5월 14일
- 요약: 이 논문은 지구력 훈련(enduromics)과 저항 훈련(resistomics)의 생체역학적 적응을 다중 오믹스(유전체/후성유전체, 전사체, 단백질체, 대사체/지질체)로 분석합니다. 지구력 훈련(중강도 에어로빅)은 지방 산화와 미토콘드리아 생합성을 촉진하며, 혈장 단백질체 분석에서 혈관신생과 세포외 기질 재구성 관련 단백질이 증가합니다. 저항 훈련은 근 비대와 아미노산 대사를 강조하며, 뉴클레오티드 회전율 변화가 관찰됩니다. 오믹스 데이터를 통해 개인화된 훈련을 제안하며, 부상 위험 감소와 건강 증진을 위한 생체역학적 운동 최적화를 강조합니다. 방법으로는 혈액/소변 생체유체 프로파일링과 종단적 다중 오믹스 비교를 사용했습니다.
이 논문은 운동 생리학의 새로운 패러다임으로
**enduromics(지구력 훈련 오믹스)**와 **resistomics(저항 훈련 오믹스)**를 제안합니다.
기존 sportomics(경쟁 선수 중심 다중 오믹스 연구)와 달리,
이 두 분야는 일반인·다양한 인구집단을 대상으로
지구력(endurance) 훈련과 저항(resistance) 훈련의 분자적 적응을
다중 오믹스(유전체·전사체·단백질체·대사체 등)로 분석합니다.
궁극 목표는
**개인화된 운동 처방(personalized training)**으로,
건강 증진·부상 예방·운동 지속성을 높이는 것입니다.
Abstract 및 핵심 메시지
운동은
심혈관·대사·신경호르몬·근골격계 등 전신 건강에 필수적이지만,
기존 침습적 방법(근육 생검 등)은 분자 변화를 제한적으로 이해하게 합니다.
Enduromics와 resistomics는
비침습적 생체유체(혈액·소변·세포외 소포) 기반 다중 오믹스를 활용해
지구력 훈련은 미토콘드리아 생합성·지질 산화·심폐 효율성,
저항 훈련은 근비대·단백질 합성·근육 손상 회복을 각각 매핑합니다.
이를 통해
개인별 바이오마커·대사 지문을 찾아 맞춤형 훈련을 설계할 수 있습니다.
주요 섹션 요약
- 서론: 운동이 NCDs(비전염성 질환) 예방에 핵심적임을 강조 (2030년까지 5억 명 예방 가능). 기존 sportomics는 선수 중심이므로, 일반인·건강 증진을 위한 enduromics & resistomics를 새롭게 정의.
- 지구력: 미토콘드리아 증가, 지방 산화 ↑
- 저항: 근비대, 근력 ↑ → 다중 오믹스로 110,000+ 대사물·46,000 경로 중 운동 관련 부분을 포괄적으로 분석.
- Enduromics: 지구력 훈련(중강도 에어로빅)의 분자 변화 연구.
- 주요 적응: 미토콘드리아 생합성, 지질 대사, 심폐 효율성, 혈관신생, 세포외 기질 재구성.
- 예시: 혈장 단백질체에서 혈관신생·산소 섭취 관련 단백질 증가 (Robbins et al.).
- 대사체: 지질 산화 ↑, 대사물 장기 상향 (Morville et al.).
- Resistomics: 저항 훈련의 분자 변화 연구.
- 주요 적응: 단백질 합성, 근비대, 근육 손상·회복, 신경근 적응.
- 예시: 뉴클레오티드 회전율·아미노산 대사 변화 (Morville et al.).
- Multi-omics 통합: 생체유체로 비침습적 분석.
- 지구력: 염증·산화 스트레스·에너지 대사 조절 (Contrepois et al.), 인슐린 저항성·VO₂peak 관련 바이오마커.
- 저항: 아미노산·뉴클레오티드 대사 중심. → 개인별 프로파일링으로 훈련 최적화 (e.g., VO₂peak, 근력 지표 결합).
- 개인화된 훈련 적용: 다중 오믹스로 유전·대사 차이 반영 → 효율성 ↑, 부상 ↓, 동기 ↑, 장기 준수 ↑.
- 미래: 웨어러블 + 오믹스 실시간 적응 (adaptive micro-cycles).
- 도전과 미래 방향: 번역·행동 변화 어려움.
- 단일세포 다중 오믹스·단일세포 대사체학 도입으로 세포 이질성 해소.
- 다양한 인구(노인·만성질환자)·프로토콜 확대 필요.
그림 설명 (논문 내 유일한 그림: Figure 1)
- Figure 1: 잠재적 대사 변화 시각화 (Jaguri et al. 2023, Morville et al. 2020 기반).
- 파란색 (resistomics): 근비대·근육 손상 관련 변화 (e.g., 단백질 합성 ↑, 아미노산 대사 변화).
- 빨간색 (enduromics): 지구력 관련 변화 (e.g., 지질 산화 ↑, 미토콘드리아 생합성 ↑).
- 보라색: 둘 다 영향을 미침.
- 기호: ↑ 증가, ↓ 감소, ↕ 부하/맥락 의존적. → 지구력과 저항 훈련의 특이적 vs. 중복 적응을 직관적으로 보여줌.
결론 및 함의
Enduromics와 resistomics는 운동을 분자 수준에서 개인화하는
혁신적 접근으로, 운동 성능뿐 아니라 공중보건에 기여할 수 있습니다.
침습 줄이고, 부상 위험 감소·준수 향상·장기 건강 증진 가능.
앞으로 비용 하락·바이오인포매틱스 발전으로 실용화 가속될 전망입니다.
이 논문은
2025년 운동 유전체학의 최신 트렌드를 잘 보여주며,
이전에 논의한 생체역학 운동법과 오믹스 연계의 실질적 적용 사례
3. Next-Generation Approaches in Sports Medicine: The Role of Genetics, Omics, and Digital Health in Optimizing Athlete Performance and Longevity—A Narrative Review
- 저자: Alen Juginović, Adrijana Kekić 외
- 발행일: 2025년 6월 27일
- 요약: 스포츠 의학에서 생체역학적 운동(지구력, 파워, 근력 훈련)의 결과를 다중 오믹스(유전체, 후성유전체, 전사체, 단백질체, 대사체)로 분석합니다. 유전자 변이(예: ACTN3, COL5A1)가 운동 성능과 부상 취약성을 결정하며, 운동 후 단백질 재구성과 대사체 변화(예: VO2 max 관련 혈장 단백질)가 확인됩니다. 디지털 웨어러블과 결합해 실시간 생체역학 지표(근육 산소화, 심박 변이)를 모니터링하며, 오믹스 프로파일을 통해 개인화된 훈련과 부상 예방을 제안합니다. 방법으로는 2018–2024 문헌 리뷰와 다중 오믹스 통합 분석을 적용했습니다.
https://www.mdpi.com/2075-1729/15/7/1023
이 논문은
정밀 스포츠 의학(precision sports medicine) 의 미래를 다루는 서사적 리뷰(narrative review)로,
유전학(genetics), 약물유전학(pharmacogenomics, PGx),
디지털 헬스(digital health), 다중 오믹스(multi-omics) 를 통합해
운동선수의 성능 최적화·부상 예방·장수(longevity)를 개인화하는 프레임워크를 제안합니다.
2018~2024년 문헌을 종합하며,
기존의 일반화된 스포츠 의학에서 벗어나
개인별 바이오마커·유전자 프로필 을 기반으로
훈련·치료·회복을 맞춤형으로 설계하는 방향성을 강조합니다.
Abstract 및 핵심 메시지
스포츠 의학은 개인차(유전자·생리·생체역학)를 고려한 정밀 접근이 필요합니다. 유전자 변이(예: ACTN3, COL5A1)는 운동 능력·부상 위험을 결정하며, PGx는 약물 반응을 최적화합니다. 디지털 헬스(웨어러블)는 실시간 모니터링을, 다중 오믹스는 운동 적응의 분자 메커니즘을 밝혀줍니다. 결과적으로 부상 위험 감소·성능 향상·장기 건강 증진 가능.
주요 섹션 요약
- 유전학(Genetics)
- 운동 능력의 66%가 유전적 요인.
- 지구력 관련: AMPD1 rs17602729 C, PPARGC1A rs8192678 G (VO2 max ↑).
- 파워 관련: ACTN3 rs1815739 C (빠른 근섬유), NOS3 rs2070744 T.
- 근력 관련: PPARG rs1801282 G (근비대).
- 부상 위험: COL5A1 rs13946 (ACL·건염), MMP3 (조직 재구성).
- 심장 질환 위험(예: MYH7, KCNQ1)도 포함.
- 약물유전학(PGx)
- 90% 이상이 실행 가능한 변이 보유.
- NSAIDs (CYP2C9 PM: 용량 25–50% 감소), opioids (CYP2D6 PM: 대체 약물), statins (SLCO1B1), beta-blockers 등.
- 여성은 부작용 10.2% 더 많음. 운동선수는 약물 사용 많아 PGx 중요.
- 다중 오믹스(Multi-omics)
- 유전체·후성유전체·전사체·단백질체·대사체 통합.
- 운동 후 단백질 재구성·대사 변화(예: VO2 max 관련 프로테오제노믹 시그니처).
- Achilles tendinopathy 판별 패널, rhabdomyolysis 조기 징후, 회복 과정 단백질 변화 등.
- 도전: 데이터 통합·표준화.
- 디지털 헬스
- 웨어러블(심박·산소·수면)로 부하 모니터링 (ACWR >1.7 시 부상 위험 5배).
- 부상 60% 감소 효과. AI·원격의료 결합.
그림 및 표 설명
- Table 1: 운동 성능·부상 관련 유전자 목록 (예: AMPD1 지구력, COL5A1 건염, ACTN3 파워 등).
- Figure 1: 다중 오믹스 구성 요소 다이어그램 (genomics → epigenomics → transcriptomics → proteomics → metabolomics).
- Figure 2: 개인화 스포츠 의학 프레임워크 (웨어러블 + 유전자/PGx 검사 → 지속 모니터링 → 다중 오믹스 분석 → 맞춤 훈련·개입).
Discussion 및 결론
개인화 훈련: 유전자 프로필로 강도·유형 최적화, PGx로 약물·회복, 디지털 헬스로 과부하 방지, 다중 오믹스로 영양·보충제 전략. 도전: 윤리(프라이버시·차별), 비용, 데이터 해석. 결론: 이들 기술 통합으로 성능·부상·장수 최적화 가능. Figure 2 프레임워크를 통해 임상 적용 제안.
이 논문은 이전에 논의한 enduromics/resistomics 와 유사하게 다중 오믹스 + 디지털 헬스를 강조하며, 운동 유전체학의 실용적 적용 을 보여줍니다
4. Multi-omics analysis reveals the potential mechanisms underlying long-term exercise-induced enhancement of learning and memory in male mice
- 저자: Qiu-Xia Xiao 외
- 발행일: 2025년 3월 30일
- 요약: 쥐 모델에서 장기 트레드밀 훈련(12 m/min, 4개월)의 생체역학적 효과를 다중 오믹스(신경전달물질, 혈청 대사체학, 장내 미생물군 분석)로 도출합니다. Morris water maze 테스트에서 학습/기억 향상이 확인되었으며, 오믹스 결과로 인지 관련 신경전달물질 경로 변화, 신경 수복 관련 혈청 대사체 증가, 장내 미생물 다양성(예: Allobaculum 증가)이 관찰되었습니다. 통합 분석에서 장내 미생물과 대사체 간 상관관계가 인지 향상의 메커니즘으로 밝혀졌습니다. 이는 생체역학 운동이 뇌 기능을 오믹스 수준에서 어떻게 강화하는지 보여줍니다.
https://www.frontiersin.org/journals/aging-neuroscience/articles/10.3389/fnagi.2022.964429/full
이 논문은
노화된 쥐의 해마(hippocampus) 에서
대사체학(metabolomics) 과 전사체학(transcriptomics) 을 통합한 다중 오믹스(multi-omics) 분석을 통해
노화 관련 신경염증(neuroinflammation), 미세아교세포(glial) 활성화, 시냅스 신호 및 대사 dysregulation 을 밝힌
원저 연구입니다.
해마는 학습·기억의 핵심 영역으로,
노화 시 인지 저하·치매(알츠하이머병) 위험 증가와 밀접합니다.
기존 단일 오믹스 연구의 한계를 넘어
통합 분석 으로 노화 메커니즘을 종합적으로 규명하고,
장-뇌 축(gut-brain axis) 을 통한 장내 미생물 유래 대사물(MDMs)의 역할을 강조합니다.
초록 및 핵심 메시지
노화 쥐에서
행동(탐색·운동·학습·기억) 저하를 확인한 후,
해마 조직에서 69개 차별 대사물(DMs)과 376개 차별 발현 유전자(DEGs)를 식별했습니다.
통합 네트워크 분석 결과
아미노산·지질 대사 dysregulation,
신경염증(미세아교세포 활성화),
시냅스 신호·세포 사멸·조직 항상성 장애 가 주요 경로로 드러났습니다.
특히
TMAO 증가 (염증 촉진),
스퍼미딘 약간 증가 (보호 효과) 등
MDM 변화가 장-뇌 상호작용을 매개해 인지 저하를 가속화할 가능성을 제시합니다.
주요 섹션 요약
- 서론: 노화는 해마 기능 저하를 유발하며, 대사·유전자·장내 미생물이 관여. 다중 오믹스로 통합 이해 필요.
- 방법: 젊은(3개월) vs. 중년(13~14개월) vs. 노화(22~23개월) C57BL/6J 수컷 쥐 사용. 행동 테스트(오픈 필드·셔틀 박스), LC-MS 대사체 분석, RNA-seq 전사체 분석, 피어슨 상관·KEGG 경로 기반 공동 발현 네트워크.
- 결과: 노화 쥐에서 불안↑·운동↓·학습·기억 장애. 대사체: 아미노산(글리신·세린 ↓), 지질(OEA·PEA ↓), MDM(TMAO ↑) 변화. 전사체: 미세아교세포 활성화(NLRP3 등), 세포 사멸, 시냅스 프루닝 관련 DEG 풍부. 통합: 염증·대사·시냅스 경로 dysregulation.
- 논의: 아미노산·지질 저하 → 시냅스 가소성·에너지 대사 장애 → 인지 저하. TMAO 등 MDM이 신경염증 촉진. 미세아교세포 활성화 → 세포 사멸·항상성 장애. 장-뇌 축 타겟으로 노화 예방 가능성.
- 결론: 다중 오믹스로 노화 해마의 핵심 메커니즘 규명. MDM 조절(예: 스퍼미딘 보충)이 미래 치료 전략.
주요 발견
- 노화 해마: 아미노산·지질 대사 ↓, TMAO ↑ → 시냅스 기능·인지 저하.
- 신경염증 경로(Toll-like receptor, NLRP3) 활성화 → 미세아교세포·세포 사멸 ↑.
- MDM 변화(장내 미생물 유래)가 장-뇌 축 통해 노화 가속화.
- 행동 변화와 분자 프로파일 직접 연관.
그림 및 표 설명 (총 6개 그림 + 1개 표)
- Figure 1: 오픈 필드 테스트 (A: 궤적, B-F: 이동 거리·속도·중앙 영역 시간 등). 중년 쥐에서 운동 활동 ↓·불안 ↑ 보여 행동 변화의 기초 증거.
- Figure 2: 셔틀 박스 테스트 (A: 회피 응답, B: 지연 시간, C: 크로스 수). 노화 쥐에서 학습·기억 장애 명확히 시각화.
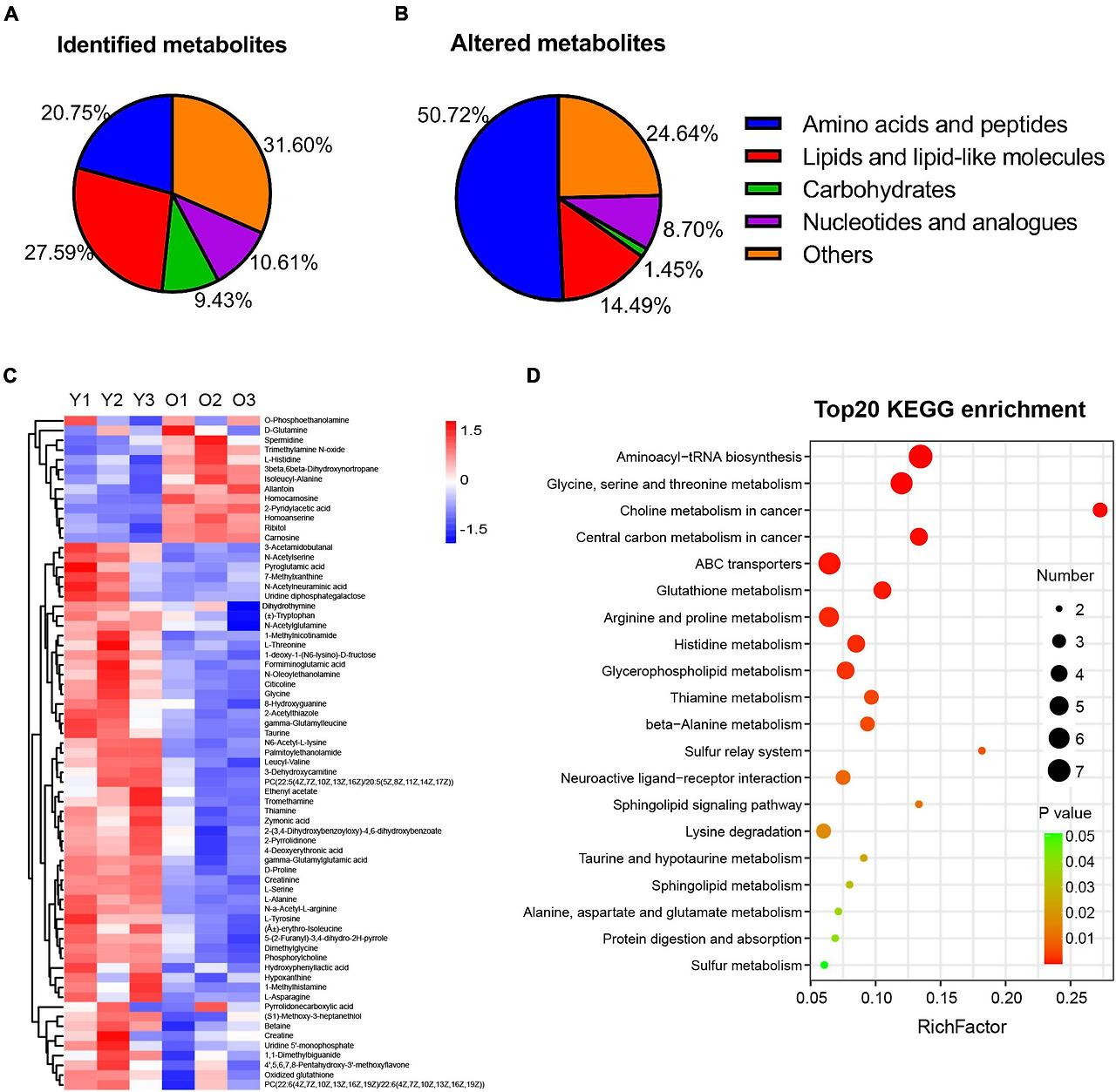
- Figure 3: 대사 프로파일 (A-B: 대사물 클래스, C: DEM 열지도, D: KEGG 경로 버블). 아미노산·지질 대사 변화 강조.
- Figure 4: 생물활성 지질·MDM (A: OEA·PEA ↓, B-C: TMAO ↑·스퍼미딘 등 변화). 장-뇌 축 영향 시각화.
- Figure 5: RNA-seq (A-B: DEG 열지도, C: GO 용어, D-J: 미세아교세포·사멸 클러스터). 신경염증·세포 기능 변화 핵심 경로.
- Figure 6: 유전자-대사물 공동 발현 네트워크. 아미노산 대사·염증·시냅스 경로 상호작용 전체 그림.
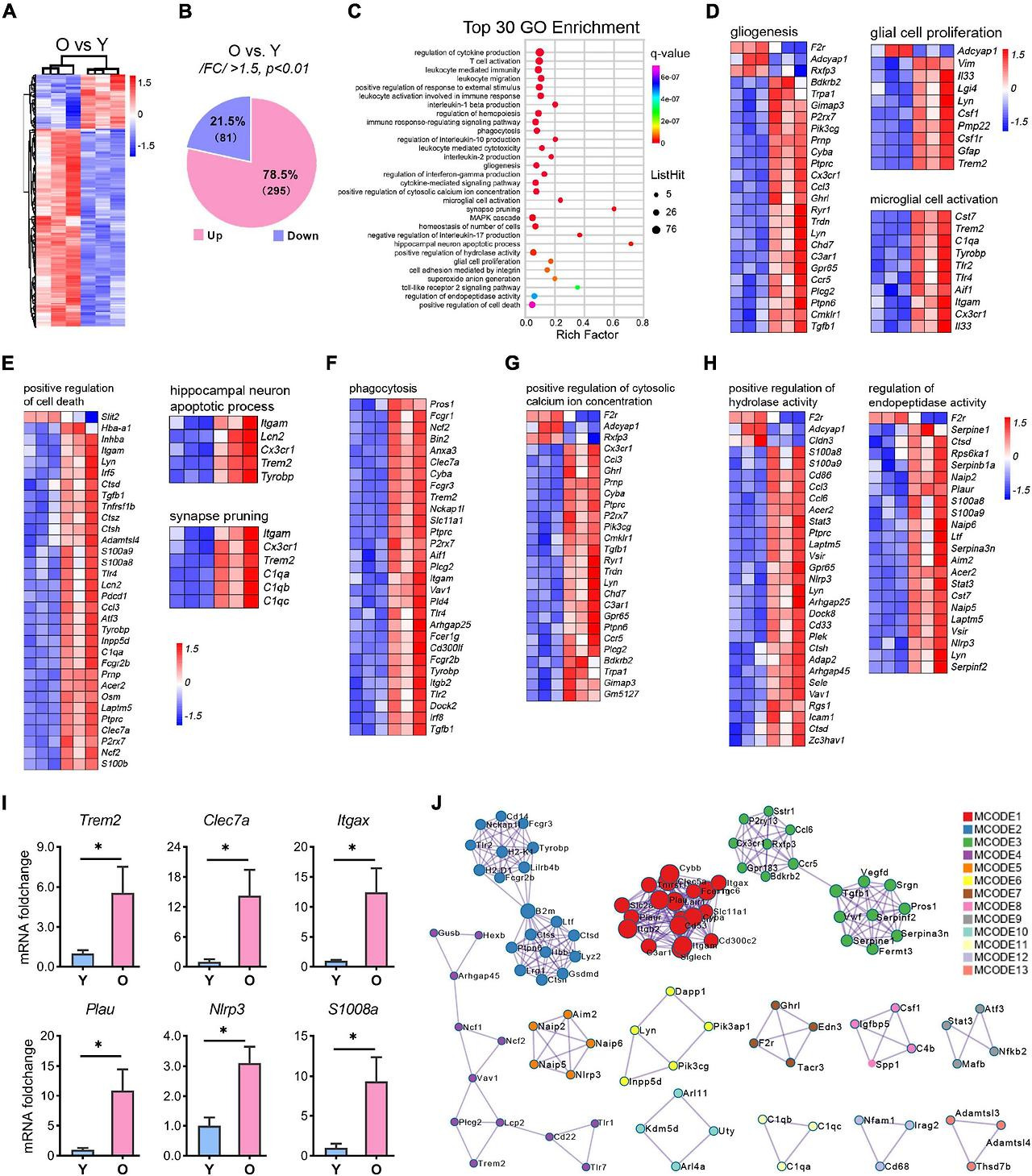
| 이 그림은 노화된 쥐(O: Old, 22~23개월) vs. 젊은 쥐(Y: Young, 3개월) 해마에서 전사체(RNA-seq) 분석 결과를 시각화한 것으로, 노화 시 신경염증(neuroinflammation), 미세아교세포(glial) 활성화, 시냅스 프루닝(synapse pruning), 세포 사멸(apoptosis) 등 주요 경로가 어떻게 dysregulation되는지를 보여줍니다. 각 패널(A~J)을 하나씩 자세히 설명하겠습니다. A. Heatmap of differentially expressed genes (DEGs)
이 그림은 논문의 핵심 증거로, 노화 관련 인지 장애 치료 타겟(예: Trem2, Nlrp3 억제)이 될 수 있음을 강하게 시사합니다 |
- Table 1: 69개 DM 목록 (subclass·변화 방향). 구체적 대사 변화 증거.
함의 및 제한점
- 함의: 노화 관련 인지 장애 메커니즘 규명 → 장내 미생물 조절·MDM 타겟 치료(스퍼미딘 등) 가능성.
- 제한점: 수컷 쥐만 사용(성별 차이 미고려), 샘플 수 적음(n=3~12), 프로테오믹스 등 추가 오믹스 미포함, MDM 기능 추가 검증 필요.
이 연구는 노화 뇌의 다중 오믹스 변화 를 체계적으로 밝힌 중요한 논문으로, 이전에 논의한 운동·오믹스·뇌 건강 연구(예: enduromics, resistomics)와 연결되어 운동이 MDM·염증 경로를 개선할 수 있음을 시사
2025~2026년 운동 유전체학(Exercise Genomics)의 최신 트렌드
운동 유전체학은
유전자·후성유전체·다중 오믹스(multi-omics)를 활용해
개인의 운동 적응성·퍼포먼스·부상 위험·회복력을 예측·최적화하는 분야입니다.
2025~2026년에는
개인화된 운동 처방(personalized training) 과 AI·디지털 헬스 통합이 급속히 발전하고 있으며,
단순한 유전자 검사에서 enduroomics(지구력 훈련 오믹스)·resistomics(저항 훈련 오믹스) 같은
새로운 하위 분야가 등장했습니다.
아래는 PubMed·학술지·최신 리뷰를 기반으로 한 주요 트렌드입니다.
1. Enduromics & Resistomics: 지구력·근력 훈련의 분리된 오믹스 접근
- 지구력 훈련(enduromics): 미토콘드리아 생합성·지방 산화·혈관신생 관련 유전자·단백질·대사체 변화 강조. 장기 에어로빅 운동 시 혈장 단백질체에서 세포외 기질 재구성·혈관 형성 관련 단백질이 크게 증가.
- 저항 훈련(resistomics): 근비대·아미노산 대사·뉴클레오티드 회전율 중심. 개인별 근육 적응 패턴을 다중 오믹스로 분석해 훈련 최적화.
- 2025년 리뷰에서 이 두 분야가 sportomics(경쟁 선수 중심) 과 구분되며, 일반인·아마추어 운동인에게 적용 가능하다고 강조됨. (Sports Medicine - Open, 2025)
2. Multi-omics 통합으로 개인화된 훈련·부상 예방
- 유전체·후성유전체·전사체·단백질체·대사체를 동시에 분석해 운동 후 변화 예측.
- 예: 장기 트레드밀 훈련 시 학습·기억 향상 관련 신경전달물질 경로·장내 미생물 다양성 변화 확인 (다중 오믹스 + 신경전달물질 분석).
- 스포츠 의학에서 디지털 헬스(웨어러블) + 오믹스 데이터를 결합해 실시간 모니터링·개인화된 훈련 계획 수립 (Life, 2025).
3. 유전자 기반 퍼포먼스·부상 위험 예측의 한계와 윤리적 논의
- 2025년 메타분석: 지구력·파워 스포츠에서 유전자 변이와 운동 성능 간 통계적으로 유의미한 연관성 없음 (Human Genomics, 2025).
- ACTN3·ACE·COL5A1 등 후보 유전자는 여전히 논란 중. 상업적 유전자 검사로 퍼포먼스 예측은 아직 과학적으로 입증되지 않음 → 일반인 대상 서비스는 위험하다고 경고.
- 미래 방향: 대규모 협력 프로젝트(Athlome Consortium 등)로 GWAS·multi-omics 확대 필요.
4. AI·웨어러블 + 오믹스 결합으로 실시간 개인화
- 웨어러블 데이터(심박수·수면·활동량)를 오믹스 프로파일과 통합해 AI가 훈련·영양·회복 추천.
- 2026년 ACSM 트렌드: 웨어러블 기술 1위 → 오믹스 데이터와 연계된 개인화 코칭 급증 예상.
- 예: Myoform 같은 플랫폼이 전장 유전체 + 혈액 바이오마커 + 웨어러블로 AI 기반 보충제·훈련 제안.
5. 운동 후 DNA 메틸화·후성유전체 변화 연구 활발
- 운동 강도·기간에 따라 전혈·근육 DNA 메틸화 패턴 변화 → 유전자 발현 조절.
- 과체중·비만 아동 대상 20주 운동 프로그램 후 메틸화·전사체 변화 분석 (Physiol Genomics, 2025).
- 미래: 운동이 후성유전체를 통해 장기 건강·인지 기능 향상 메커니즘 규명.
요약: 2025~2026년 키워드
- 개인화 극대화 → enduromics/resistomics + multi-omics + AI
- 한계 인식 → 유전자만으로 퍼포먼스 예측은 아직 미완성 → 윤리·과학적 검증 필요
- 실용화 가속 → 웨어러블·디지털 헬스와 결합해 일반인도 접근 가능
운동 유전체학은 이제 "누가 태어날 때부터 운동 잘하나"에서 "내 유전체에 맞춰 어떻게 운동·영양·회복을 최적화할까" 로 이동 중입니다. 2026년에는 AI 기반 개인 코칭 앱이 상용화될 가능성이 큽니다



