CAFE

영장류와 가장 가까운 포유류는 날여우원숭이다.

작성자새벽안개|작성시간10.04.01|조회수197 목록 댓글 0

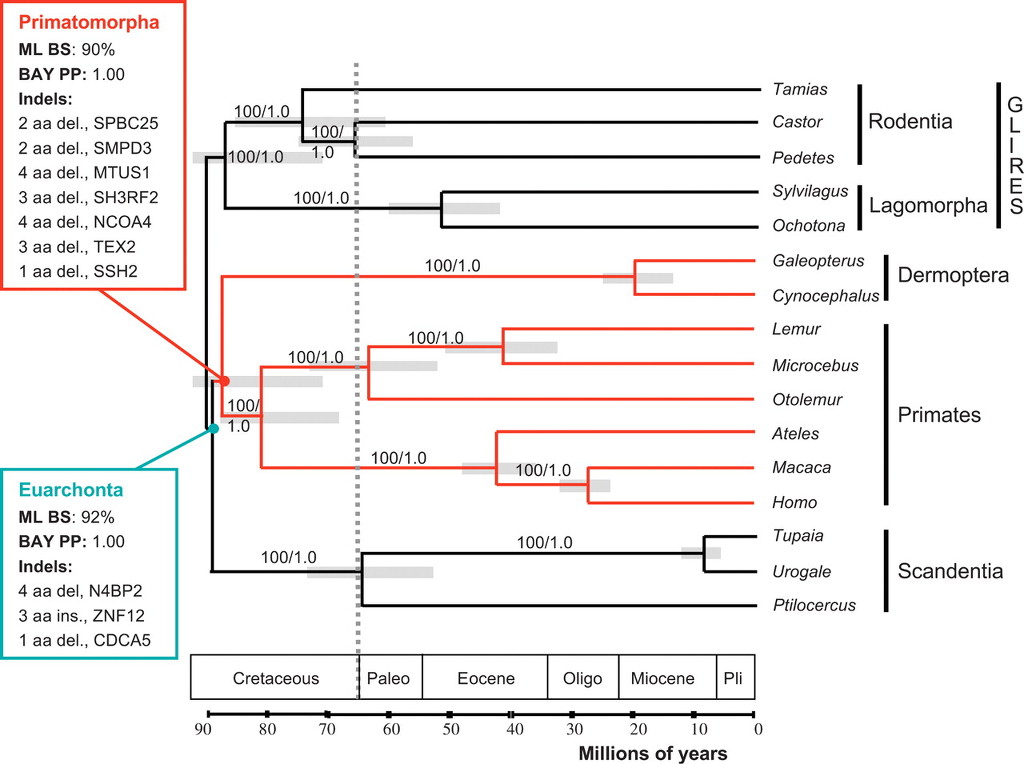
투파이(나무땃쥐)와 콜루고(날여우원숭이)는 영장류와 가장 가까운 동물로 알려져 있는데 이들중 누가 더 영장류에 가까운지는 오랫동안 논쟁의 대상이었습니다. 이에 대한 해석은 아래의 3가지 가설이 있었는데 2007년 사이언스 논문에서 결판이 났습니다. 결론은 3번 콜루고가 영장류에 더 가깝다는 거죠. 오랫동안 논쟁이 되어서 그런지 상당히 많은 부분을 시퀀싱해서 다시 논란이 생기지 않도록 확실히 결론을 냈다는 느낌이 듭니다.


1. 투파이 콜루고 공통가설 (둘의 공통조상이 영장류에서 분지했기 때문에 선후를 가릴수 없다는 이야기)

2. 투파이 우선가설

3. 콜루고 우선가설


그런데 이 데이타에서 분지시기에 대한 연대추정에서 K-T 경계(6,500만년)를 훨씬 넘어서 중생대 백악기인 8,600만년전으로 추정하고 있는데 논란이 있을수 있습니다. 이러한 연대추정은 오차가 큰 편이라 데이타에서도 회색의 오차범위를 표시하고 있더라도 곧이대로 믿지 않는 것이 좋습니다.


---- 인용전문-----

콜루고, 인간의 새로운 `진화론적 사촌`으로 밝혀져 [팝뉴스]
2007.11.02 12:24 입력 / 2007.11.02 12:24 수정


2일 해외 언론들은 학술지 사이언스에 실린 논문을 인용해, 인간의 새로운 사촌이 밝혀졌다고 보도했다.

텍사스 A&M 대학교의 과학자들이 유전자 연구를 통해 확인한 바로는 인간의 속한 영장류에 가장 가까운 동물은 콜루고이다. 박쥐와 다람쥐를 섞어 놓은 듯한 이 동물은 동남아시아에 서식하며, 사지 사이의 막을 펼쳐 나무 사이를 옮겨 다닌다.

콜루고는 ‘나는 여우 원숭이’라 불리기도 하지만, 날지 못하며 여우 원숭이도 아니다.

그간 영장류와 나무 두더지 그리고 콜루고가 공통의 조상을 가진 하나의 진화 집단인 것으로 알려져 왔다.

그러나 새로운 연구는 나무 두더지의 조상이 먼저 분리되고 영장류와 콜루고가 나중에 갈라진 것으로 확인했다. 이는 콜루고가 영장류의 가장 가까운 진화론적 사촌임을 뜻한다.

연구에 참여한 윌리엄 머피는 영장류와 콜루고가 공룡이 지구를 지배하던 8,600만년 전에 분리된 것으로 보인다고 말했다.



(사진 : 콜루고가 새끼를 매달고 이동하고 있다)
이나무 기자 (저작권자 팝뉴스)







출처:

1. 콜루고, 인간의 새로운 `진화론적 사촌`으로 밝혀져


2. Jan E. Janecka et al, Molecular and Genomic Data Identify the Closest Living Relative of Primates, Science 2 November 2007: Vol. 318. no. 5851, pp. 792 - 794 DOI: 10.1126/science.1147555


3. A. Siepel, Phylogenomics of primates and their ancestral populations. Genome Res. 2009. 19, 1929-1941


다음검색
현재 게시글 추가 기능 열기

댓글

댓글 리스트
맨위로

카페 검색

카페 검색어 입력폼