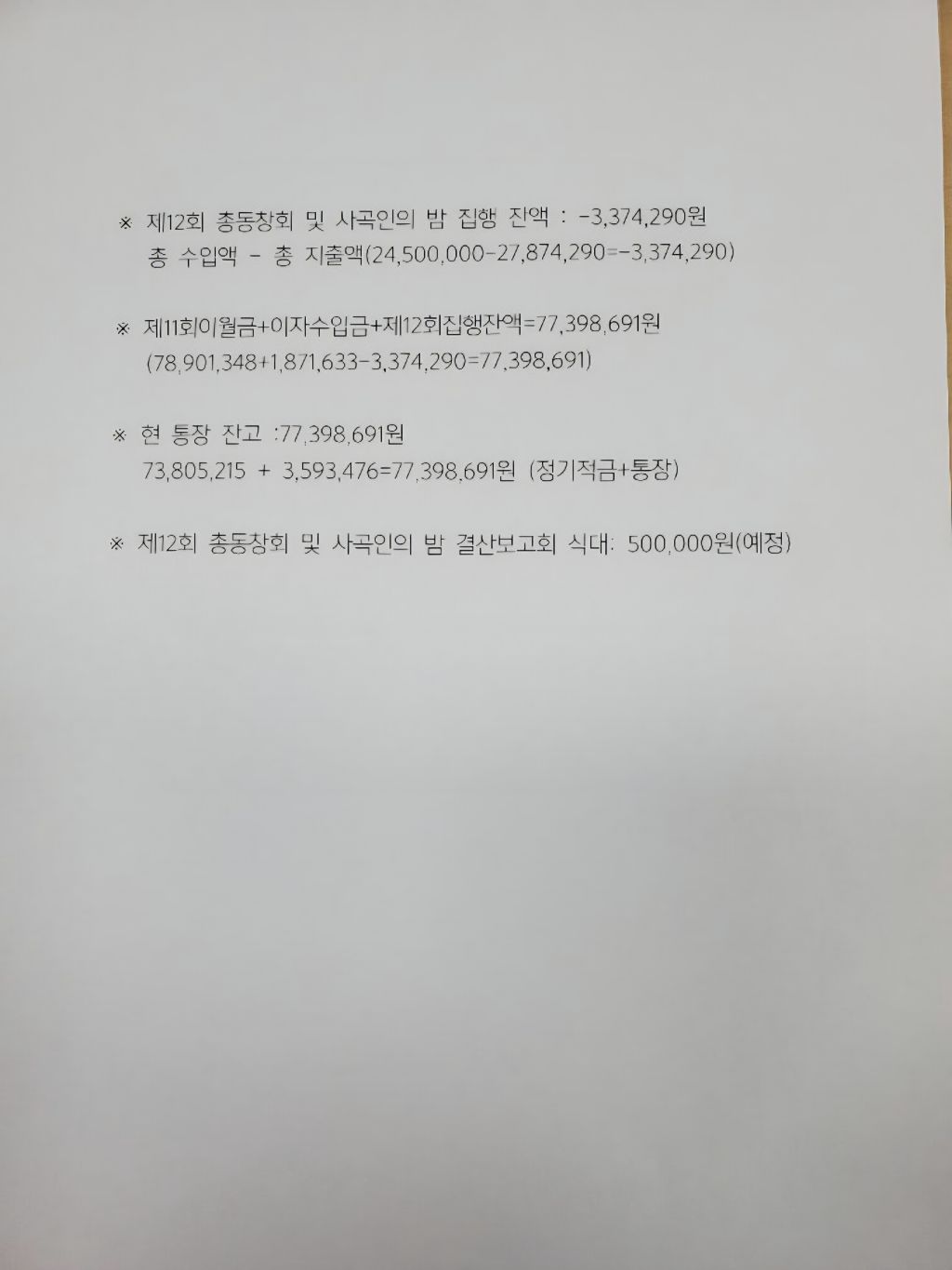
제 12회 총동창회 및 사곡인의 밤 결산내역 작성자임금님(하재범 22회)|작성시간25.11.10|조회수104 목록 댓글 1 글자크기 작게가 글자크기 크게가 12회 총동창회 및 사곡인의 밤 행사 결산내역 보고서입니다.결산 보고서ㆍ 박순영 기획총무 제공. 다음검색 현재 게시글 추가 기능 열기 북마크 공유하기 신고 센터로 신고 댓글 댓글 1 댓글쓰기 답글쓰기 댓글 리스트 작성자임금님(하재범 22회) 작성자 본인 여부 작성자 | 작성시간 25.11.10 수고하셨습니다 ^^ 댓글 전체보기