CAFE

[실기] 시험 준비

전동기의 정역회로 시퀀스 그릴때 접점 위치 질문

작성자전기기사따고공겹가자|작성시간20.08.23|조회수2,947 목록 댓글 1

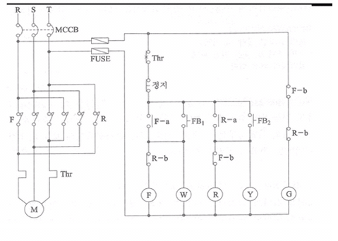
세번째 그림의 조건을 보면 pb0을 off하면 전동기가 정지하고, THR이 동작해도 전동기가 정지하고 정지시 G등이 켜진다 그런말도 없고, G등에도 전원이 안들어갈꺼라고 생각이 드는데용
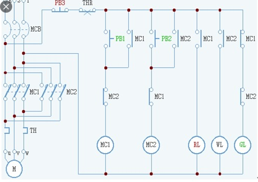
첫번째 그림은 교재에 있는 답이자 동영상에 그려주신 답인데 제 생각에는 두번째 그림처럼 열동계전기 수동복귀 b접점이랑 push버튼off 접점을 위치시키면 틀린건가요??( 두번째그림의 R등 Y등은 첫번째 그림처럼 붙여 놨습니다 (__))

다음검색
현재 게시글 추가 기능 열기

댓글

댓글 리스트
  • 작성자시나브로^^ | 작성시간 20.08.24 질문자님 작성도 맞다고 판단이 됩니다.
    시퀀스의 경우 동일한 동작을 만들기위하여 다른 방법도 얼마든지 있습니다.
    꼭 한가지 답만 있는 것은 아닙니다.
댓글 전체보기
맨위로

카페 검색

카페 검색어 입력폼