현재까지 중국 입국시 제출하던 종이 입국신고서가 전자식으로 24시간전 작성하여
큐알코드가 형성된후 중국입국시 제출하는 형식으로 변동됩니다[스마트폰또는 데스크탑으로]
-2025년 12월10일부터 시행되오며, 반드시 사전[24시간전] 작성하여 항공,선박등
탑승시 입국 큐알코드를 사전 작성 받은후 저장하셔서 중국 입국신고시 제출해야만 되겠습니다
다만 12월중 클럽코인여행을 통하여 여행 떠나시는 회원들의 입국신고는
저희가 힘이 들더라도 직원들이 개개인의 사전 큐알코드를 작업을 하여 출발시 배포하는 명찰에
삽입 표기하여 입국시 불편이 없도록 조치하고져 합니다
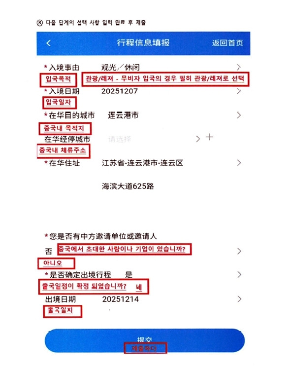
다만 자유여행을 떠나시는 회원께서는 아래의 작성요령을 참고로 사전 큐알코드를 받고
스마트폰에 저장한후 입국심사시 사용하면 되겠습니다
전자신고서 작성시 QR코드생성까지 한국어는 없고 영문으로 작성 됩니다
☞ 입국 신고서 작성 사이트 바로 가기 클릭
[입국 신고서 작성 사이트]
https://s.nia.gov.cn/ArrivalCardFillingPC/entry-registation-home
[출처] 중국 입국 시_사전 전자 입국 신고서 작성으로 바뀌었습니다.|작성자 그녀써니
☞ 작성 가이드 바로 가기 클릭
[작성 가이드 바로 가기]
https://www.kaltour.com/images/event/pdf/cn_arrival_card.pdf
[출처] 중국 입국 시_사전 전자 입국 신고서 작성으로 바뀌었습니다.|작성자 그녀써니
QR코드 사전 생성용 작성요령
마지막 완성된 QR코드-저장
다음검색
스크랩 원문 :
생생여행클럽&클럽코인여행
