CAFE

홀 센서를 이용한 가우스메타 (Gaussmeter using the Hall sensor)

작성자봉황|작성시간04.08.02|조회수764 목록 댓글 0

홀 센서를 이용한 가우스메타 (Gaussmeter using the Hall sensor)

 

자기장을 검출하는 방법에 따라 검출 센서의 종류는 여러 가지가 있으나 아마도 가장 널리 알려진

센서는 홀 센서일 것이다.   홀 센서의 동작은 반도체(홀 소자)의 전극에 전류를 흐르게 한 후 수직

방향으로 자기장을 인가하면 전류의 방향과 자기장 방향에 수직하게  전위차(electric potential)가

발생한다. 이를 홀 전압( )이라 하고 다음과 같이 표현된다.

 

                                                         

 

 여기서 는 홀 전압

            는 비례계수

             는 홀 센서에 인가하는 전류

              는 외부 Magnetic flux density

                                                      홀 기전력이 발생 개념도

                                        

만일 인가하는 전류가 정 전류 소스(constant current source)를 이용하여 항상 일정한 전류가 흐르게

한다면 외부 자기장에 비례한 어느 정도 일정한 출력전압을 얻을 수 있을 것이다.

어느 정도 일정한 출력 전압이라고 한 이유는 홀 소자 자체의 비선형성 (non-linear)때문 인데 이러한

비선형성이 존재하여도 홀 소자를 많이 사용하는 이유는 반도체 소자이기 때문에 반복성이 매우 우수

하여 비선형성을 보상하는 회로(대부분이 특허로 보호받고 있슴)를 추가하기만 하면 손쉽게 선형 자기

장검출기를 제작할 수 있기 때문이다.

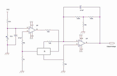
MagLAB 자기센서에서는 홀 소자를 이용한 가우스 메타의 기본 회로를 공개합니다. 아래의 도면은 홀

센서를 이용한 간단한 가우스 메타의 구성 회로도입니다.

         (Constant current source와 비선형 보상회로는 제외된 기본 회로임을 알립니다.)

 

 

                                   

 

                                     홀 센서를 이용한 가우스메타의 도면

 

  위의 도면에서 왼쪽의 OP amp. 는 홀 센서에 인가하는 전류를 공급하고, 오른쪽에 있는 OP amp.는

홀 센서에서 발생하는 기전력을 증폭하기 위한 것임.

다음검색
현재 게시글 추가 기능 열기

댓글

댓글 리스트
맨위로

카페 검색

카페 검색어 입력폼