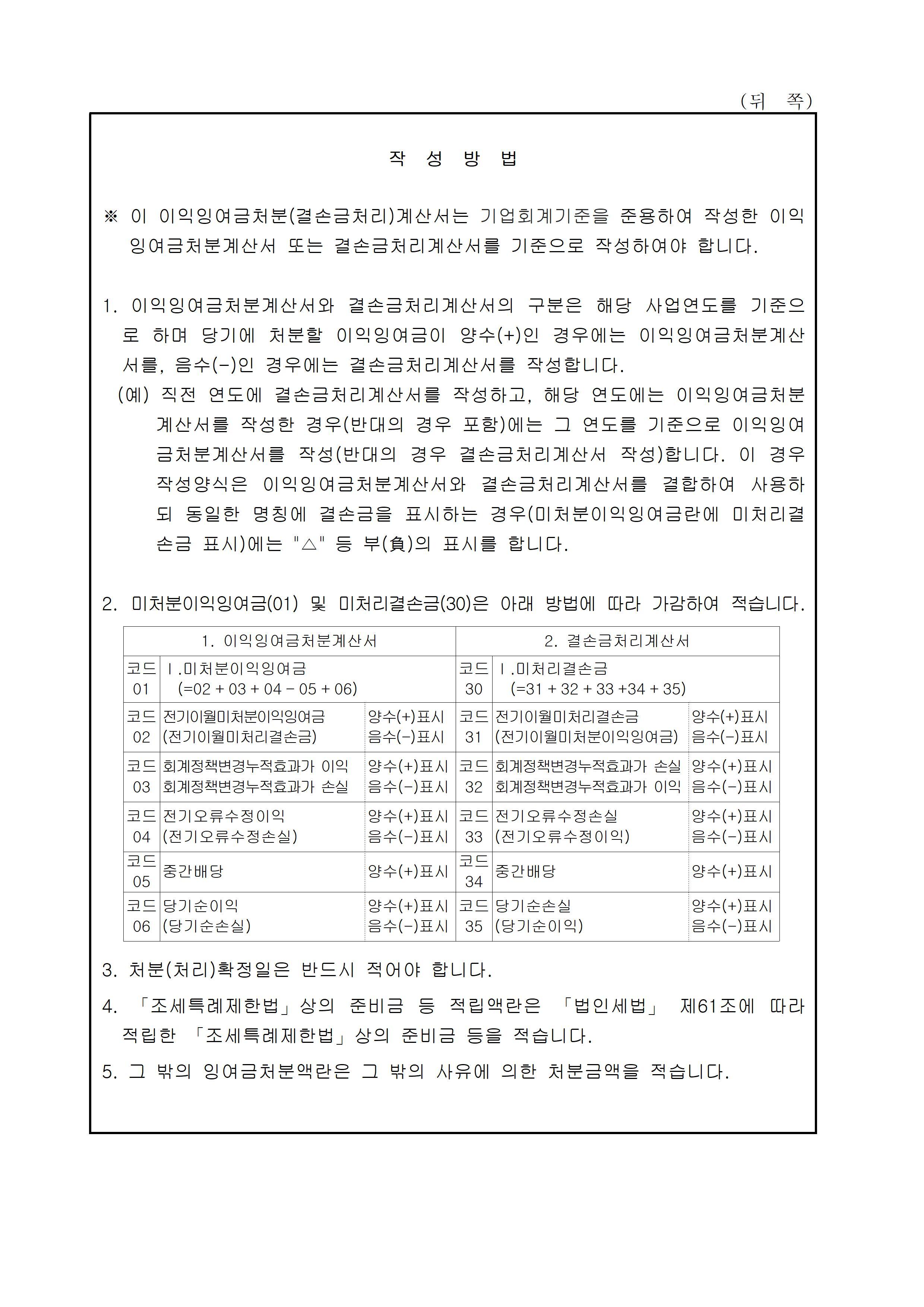
표준손익계산서 , 부속명세서 (제조원가명세서,공사원가명세서,임대원가명세서,분양원가명세서,운송원가명세서,기타원가명세서),이익잉여금처분) 작성자주황규|작성시간21.11.12|조회수1,007 목록 댓글 0 글자크기 작게가 글자크기 크게가 [별지 제3호의3서식] 표준손익계산서(일반법인용)¸ 표준손익계산서(금융ㆍ보험ㆍ증권업 법인용)¸ 부속명세서¸ 이익잉여금처분(결손금처리)계산서(법인세법 시행규칙).pdf626.77KB[별지 제3호의3서식] 표준손익계산서(일반법인용)¸ 표준손익계산서(금융ㆍ보험ㆍ증권업 법인용)¸ 부속명세서¸ 이익잉여금처분(결손금처리)계산서(법인세법 시행규칙).hwp104.50KB 첨부파일첨부된 파일이 14개 있습니다. jpg 파일 주황규.jpg 다운로드 jpg 파일 [별지 제3호의3서식] 표준손익계산서(일반법인용)¸ 표준손익계산서(금융ㆍ보험ㆍ증권업 법인용)¸ 부속명세서¸ 이익잉여금처분(결손금처리)계산서(법인세법 시행규칙)003.jpg 다운로드 jpg 파일 [별지 제3호의3서식] 표준손익계산서(일반법인용)¸ 표준손익계산서(금융ㆍ보험ㆍ증권업 법인용)¸ 부속명세서¸ 이익잉여금처분(결손금처리)계산서(법인세법 시행규칙)001.jpg 다운로드 jpg 파일 [별지 제3호의3서식] 표준손익계산서(일반법인용)¸ 표준손익계산서(금융ㆍ보험ㆍ증권업 법인용)¸ 부속명세서¸ 이익잉여금처분(결손금처리)계산서(법인세법 시행규칙)002.jpg 다운로드 jpg 파일 [별지 제3호의3서식] 표준손익계산서(일반법인용)¸ 표준손익계산서(금융ㆍ보험ㆍ증권업 법인용)¸ 부속명세서¸ 이익잉여금처분(결손금처리)계산서(법인세법 시행규칙)006.jpg 다운로드 jpg 파일 [별지 제3호의3서식] 표준손익계산서(일반법인용)¸ 표준손익계산서(금융ㆍ보험ㆍ증권업 법인용)¸ 부속명세서¸ 이익잉여금처분(결손금처리)계산서(법인세법 시행규칙)004.jpg 다운로드 jpg 파일 [별지 제3호의3서식] 표준손익계산서(일반법인용)¸ 표준손익계산서(금융ㆍ보험ㆍ증권업 법인용)¸ 부속명세서¸ 이익잉여금처분(결손금처리)계산서(법인세법 시행규칙)005.jpg 다운로드 jpg 파일 [별지 제3호의3서식] 표준손익계산서(일반법인용)¸ 표준손익계산서(금융ㆍ보험ㆍ증권업 법인용)¸ 부속명세서¸ 이익잉여금처분(결손금처리)계산서(법인세법 시행규칙)009.jpg 다운로드 jpg 파일 [별지 제3호의3서식] 표준손익계산서(일반법인용)¸ 표준손익계산서(금융ㆍ보험ㆍ증권업 법인용)¸ 부속명세서¸ 이익잉여금처분(결손금처리)계산서(법인세법 시행규칙)007.jpg 다운로드 jpg 파일 [별지 제3호의3서식] 표준손익계산서(일반법인용)¸ 표준손익계산서(금융ㆍ보험ㆍ증권업 법인용)¸ 부속명세서¸ 이익잉여금처분(결손금처리)계산서(법인세법 시행규칙)010.jpg 다운로드 jpg 파일 [별지 제3호의3서식] 표준손익계산서(일반법인용)¸ 표준손익계산서(금융ㆍ보험ㆍ증권업 법인용)¸ 부속명세서¸ 이익잉여금처분(결손금처리)계산서(법인세법 시행규칙)011.jpg 다운로드 jpg 파일 [별지 제3호의3서식] 표준손익계산서(일반법인용)¸ 표준손익계산서(금융ㆍ보험ㆍ증권업 법인용)¸ 부속명세서¸ 이익잉여금처분(결손금처리)계산서(법인세법 시행규칙)008.jpg 다운로드 pdf 파일 [별지 제3호의3서식] 표준손익계산서(일반법인용)¸ 표준손익계산서(금융ㆍ보험ㆍ증권업 법인용)¸ 부속명세서¸ 이익잉여금처분(결손금처리)계산서(법인세법 시행규칙).pdf 다운로드 hwp 파일 [별지 제3호의3서식] 표준손익계산서(일반법인용)¸ 표준손익계산서(금융ㆍ보험ㆍ증권업 법인용)¸ 부속명세서¸ 이익잉여금처분(결손금처리)계산서(법인세법 시행규칙).hwp 다운로드 다음검색 현재 게시글 추가 기능 열기 북마크 공유하기 신고 센터로 신고 댓글 댓글 0 댓글쓰기 답글쓰기 댓글 리스트