CAFE

TRIODE AMPLIFIER

6AS7G P.P AMPLIFIER

작성자서암|작성시간14.09.16|조회수2,116 목록 댓글 0

 

 

 

 

 6AS7G P.P Amplifier 제작

 

      

    

3극관 앰프

1970년대까지는 RCA제 2A3을 어렵지 않게 구할 수 있었다. 그러나 어느 날부터 일본인들이 세계의 유명 3극관을 모두 구매해 버렸다. 이후 모든 3극관을 구하기가 어려워졌다. 1980년대 초에 대부분의 진공관의 재고가 바닥남에 따라 전원 레귤레이터에 사용하던 6336 6528 6080 6AS7등의 쌍3극관을 이용한 앰프들이 등장하게 되었다.

2000년대에 들어서면서 러시아를 중심으로 진공관 생산이 재개되었으므로 진공관 및 주변 부품을 확보하는 것은 쉬워졌다. 그러나 모든 진공관을 생산하지는 않기 때문에 재고품 진공관으로 앰프를 제작하는 것은 바람직한 일이 아니라고 생각된다.

  어느 날 용산소재 진공관 상점에서 Svetlana 6AS7G가 있음을 보고 3극관 앰프를 제작해보고자 하는 마음이 발동했다. 서랍에는 이것보다 좋은 6528진공관이 있었으나 생산중단 품목이고 더욱이 히터 전력이 30W(6.3V 5A)나 된다는 점이 내키지 않았다. 결과적으로 이러한 사연이 6AS7G를 구매하게 된 이유가 된 셈이다.

 

고정 바이어스 . 자기 바이어스

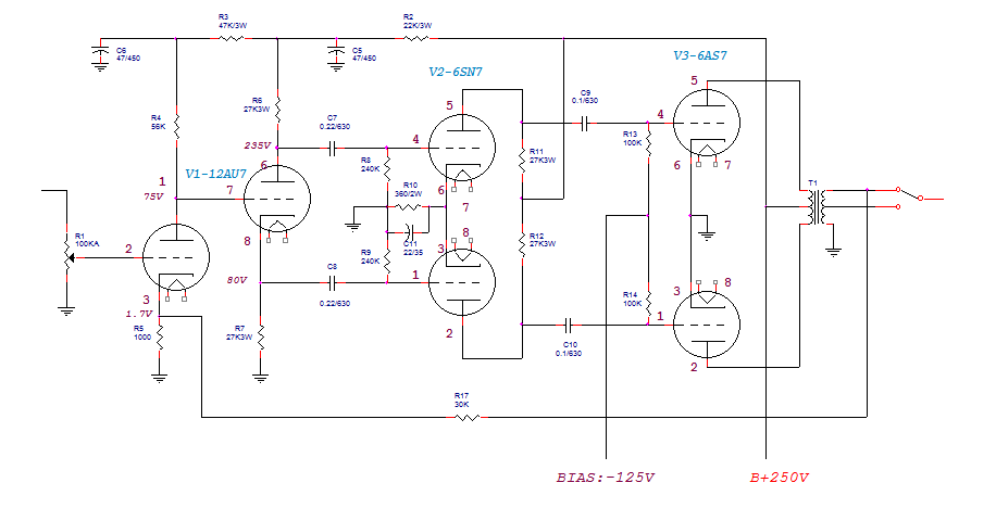
진공관 앰프를 볼 때마다 느끼는 점으로 출력관 캐소드에 달려있는 열이 많이 방출되는 저항이 없었으면 하는 것이었다. 그동안 다양한 앰프를 만들면서 고정바이어스 방식으로 전환하여 이 저항을 없애버린 터라 이것도 -125V의 FIXED BIAS 방식으로 회로를 설계하였다.

 

 

 

고정바이어스 방식의 시험회로

  위의 회로와 같이 앰프를 제작하고 전원을 투입하니 정상적으로 작동되었다. 30분 정도 음악을 듣고 있었는데 갑자기 한쪽 채널이 이상을 보이다가 소리가 나질 않는다. 확인해 보니 R-ch의 6AS7G에서 스파크가 나면서 망가져 버렸다. L-ch도 플레이트가 과열되어 있었다. 처음에는 이상이 없었는데 이유가 뭘까?

  원인 분석 작업에 돌입했다. 인터넷을 이리저리 검색하다보니 1947년도 RCA 6AS7G DATA를 찾게 되었는데 그기에 답이 있었다. 6AS7G를 오디오용으로 사용할 경우 반드시 지켜야할 9가지의 유의사항이 있었다.

1. 두개의 유니트는 항상 푸시풀로 사용하며. 병렬로는 절대 사용하지 말 것.

2. 반드시 자기바이어스를 사용한다. 고정 바이어스 방식은 절대로 안 됨.

3. 각 유니트의 캐소드 저항. 콘덴서는 별도 분리할 것

4. 직렬로 연결되는 그리드 저항의 합은 1MΩ으로 제한. 등 등..

* 기타상세 내용은 첨부 RCA DATA 참조

  이 진공관은 태생적으로 고정바이어스를 사용하면 안 되는 것이었다. 그리드 바이어스 점이 매우 불안해서 일정 시간이 지나 진공관이 가열되면 전류가 점점 증가하고 결국 내부의 전극이 녹아버린다.

  보유하고 있던 6528로 바꿔보았다. 3극관 진공관은 대부분이 비슷한 특성을 보인다. 이 현상은 FET를 사용하는 출력 앰프에서도 마찬가지로 나타난다. 그래서 이러한 소자들을 과전류로부터 보호하기 위해 저항이 열 받으며 고생하는 것이다.

  

          

                              SELF-BIAS용 RESISTORS

  이후 여러 가지 진공관에 대한 고정바이어스 특성을 면밀히 관찰하게 되었는데 6V6GT. 6L6GC. 6BQ5. EL34. KT88등의 출력관은 안정된 상태를 보인다. 그러나 6BM8EH의 경우에는 수 시간 경과 후 플레이트 적열 증상이 나타나는 경우가 있었다.

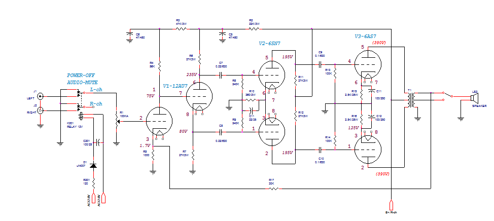
  실패는 고통과 절망감을 주기도 하지만 발전의 길을 열기도 한다. 별수 없이 원점으로 돌아가 자기 바이어스 방식으로 전환하기로 했다. 그리드의 -125V를 접지하고 대신에 2.5kΩ/50W 저항 4개를 구해 캐소드에 부착했다. 누구나 애용하는 SELF BIAS방식으로 회귀한 것이다. B+ 전압 조정 때문에 전원트랜스도 교체하였다. 밤새 켜놔도 안정적이다. 이 테스트에서 3극관은 자기바이어스가 안정적이고 빔4극관이나 5극관은 특별한 경우를 제외하고는 어떤 바이어스 방식을 사용해도 된다는 결론에 도달하게 되었다.

 

전원회로 설계

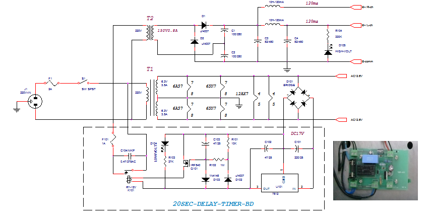
 최근에는 정류관을 사용하지 않는 경우가 많다. 정류관 자체의 가격도 있지만 소비전력이 크고 전원 트랜스포머 중량이 증가하기 때문이다 . 그렇다고 단점만 있는 것은 아니다.  다른공관이 B+가 필요할 때 자연스럽게 시간을 맞춰 공급 하는 매력도 있다. 실리콘 다이오드를 사용하면 예산 문제점은 해소 되지만, 전원 투입과 동시에 B+가 진공관에 인가되는 다른 문제가 발생한다. 필수조건은 아니지만 그래도 시차를 두고 B+를 공급하는 편이 진공관 수명연장에는 유리하다.

 이러한 방식을 도입 하려면 우선 전원트랜스가 저압용, 고압용으로 따로 분리되어야 한다. 히터 전원이 투입된 후 약 20-30초 시차를 두고 고압트랜스에 전원을 공급해 B+가 출력되게 하면 된다.

  전원도통 표시등 : A전원은 D104(LOW VOLT),B전원은 D105(HIGH VOLT)LED가 점등 된다. 전면패널 전원 스위치 부근에 장착한다. DELAY TIMER 회로의 전원은 히터권선 12.6Vac에서 인출한다. 이것을 정류하면 약 17Vdc가 되며 12V 레귤레이터를 통해 안정화 시킨다. 지연시간은 R102 저항 치를 가감함으로서 조정가능  하다

    B+ 정류회로는 2배압 전파정류방식을 사용하였다. 이 방식은 이론적으로 입력 AC전압의 약 2. 8배에 상당하는 DC전압이 출력된다. 실제로는 이보다 낮은 전압 이 출력되는 경우가 있는데 그것은 전원트랜스의 전류 용량 보다 부하 전류가 더 크기 때문이다. 설계 시 B+ 전압의 1/2.6 ∼ 2.7로 계산하면 무리가 없다. 쵸크 인덕터는 10H 120mA 2개를 사용하였는데 300ma 쵸크를 장착할 공간 확보가 어려웠기 때문이다. 대용량 1개로 해도 무방하다.

  

 

  6AS7 푸시풀 앰프회로

 오디오 소스는 채널은 3개로 하며 로터리 스위치 절체방식으로 구성한다. 이것이 가장 단순한 방식이지만 오디오 신호가 계속 들어오는 도중에 앰프 전원을 OFF하면 B+ 전원회로에 충전된 에너지가 소멸 될 때까지 비정상적인 소리가 계속 출력된다. 이러한 현상을 피하기 위해 입력회로에 릴레이를 부가하여 전원이 투입되면 회로가 열리고 전원이 꺼지면 입력회로가 접지되게 하였다.

  

  초단 진공관 12AU7과 6SN7은 특성이 유사하므로 한 종류로 통일해도 무방하다. 외관이 12AU7은 9Pin MT이고 6SN7은 8Pin GT 상이할 뿐이다. 이 앰프의 필라멘트(히터)소비전력은 42.84W(2 x 21.42)이며 진공관 소비전력은 다음과 같다

  ∙ 12AU7(6.3V 0.3A /12V 0.15A) = 1.89W

  ∙ 6SN7 (6.3V 0.6A) = 3.78W

  ∙ 6AS7 (6.3V 2.5A) = 15.75W

 DC 소비전력은 60W(2 x 250V x 0.12A)이다. 히터 소비전력 43W와 합치면 약 103W가 된다. 여기에 트랜스포머 손실 등을 포함하면 120W정도가 된다. 채널당 출력은 10W+10W로 토탈 20W이다. 바어스는 A1급으로 전력효율은 20% 이하 이다./  출력 트랜스의 임피던스는 6kΩ-CT : 4 & 8Ω이다. 6L6PP용 30W급을 사용했다./ 하드 와이어링 방법으로 제작한다. 보조용 부가회로는 PCB를 사용한다.   

 

 

                                   완성새시 내부

                                                  

 

6AS7 푸시풀 앰프 평가

  제작 후 ALTEC MODEL-14 스피커에 연결했다. 전원 험, 노이즈는 없다. A급 PP 앰프인 관계로 음질은 좋지만 전력 소모가 많고 발열이 심하다. 파워 트랜스포머, 쵸크 인덕터 등의 부품은  충분한 전류 여유를 가지도록 해야 하며 출력관도 방열이 잘되도록 배치한다. SPL이 90dB 이상인 스피커를 사용하면 작은 출력이지만 여유있게 음악을 즐길 수 있다.

 

6528 출력관 교체 평가 

   6AS7을 6528로 교체하면 바이어스가 AB1급으로 바뀐다. 따라서 플레이트 전류가 반으로 줄어드는 대신 출력이 올라가고 댐핑도 좋아진다. 그러나 히터전력이 2배로 증가되어 히터 트랜스가 과열되는 반면 B+ 트랜스는 통상 전류가 반감되어 트랜스포머의 열이 감소된다.

   현재 히터 전류 용량을 6.3V 5A 정도 여유 있게 해주면 6528로 회로 설계변경 없이 교체 사용할 수 있다. 그러나 앰프의 동작은 A급 PP에서 AB급 PP 로 전환된다.  B+ 370V에서 채널당 52mA(25+27mA) 2.5kΩ 양단 BIAS 전압은 42V ∼ 47V

  

       

 

 

 

 

 

다음검색
현재 게시글 추가 기능 열기

댓글

댓글 리스트
맨위로

카페 검색

카페 검색어 입력폼